

碳化硅陶瓷渣浆泵行业:现状、挑战与机遇
碳化硅陶瓷渣浆泵行业:现状、挑战与机遇
1、碳化硅陶瓷渣浆泵行业概况
渣浆泵作为一种用于输送含有悬浮固体颗粒液体的关键设备,在水处理、采矿、冶金、造纸、化工、发电等多个领域有着广泛的应用。随着工业生产的不断发展,对渣浆泵的性能要求也日益提高。碳化硅陶瓷渣浆泵凭借其优异的耐磨、耐酸碱性能,逐渐成为行业关注的焦点。
碳化硅陶瓷是一种物理特性优异的重要结构陶瓷材料,具有高温力学强度高、硬度高(莫氏硬度9.2-9.5,仅次于金刚石和碳化硼)、弹性模量大、耐磨性高、导热性好、耐腐蚀性强、熔点约273
2025-04-25

六维力矩传感器行业核心技术、产业链及市场前景深度剖析
六维力矩传感器行业核心技术、产业链及市场前景深度剖析
1、六维力矩传感器行业概况
六维力矩传感器用于精确测量多维力,能测量三维空间的力和扭矩。它融合力学与电子技术,通过检测受力物体微小形变和位移转化为电信号输出。不过,受机械和加工等因素影响存在耦合误差,提高精度、解决维间耦合是行业关键难题。目前,其作为高端装备制造关键部件,在医疗、航天、机器人等多领域广泛应用。
在现代工业与科研领域,精准测量多维力学量至关重要,六维力矩传感器便成为实现这一目标的关键设备。其结构设计精妙,恰似一位敏锐的“力
2025-04-25

医药制造行业细分市场发展前景、行业发展驱动因素及重点企业分析
医药制造行业细分市场发展前景、行业发展驱动因素及重点企业分析
1、医药制造行业概述
医药制造行业主要包括药品的研发、生产和销售等环节。该行业涉及化学制药、植物制药、生物制药等多个领域,生产的药品涵盖了从处方药到非处方药、疫苗、医疗器械等多种产品。随着科技进步和人口老龄化趋势,全球医药市场需求不断增长。
在中国,医药制造行业在近年来得到了快速发展,政府通过加强监管、推动行业整顿以及加大创新力度,不仅改善了药品质量,还鼓励了技术创新和产业升级。随着国际化进程的推进,中国企业也在加速全球化布局,
2025-04-25

精密光学行业细分市场及下游细分领域应用前景预测
精密光学行业细分市场及下游细分领域应用前景预测
精密光学产品作为视觉成像系统或其核心部件,是多个前沿科技应用领域不可或缺的组成部分,亦是高精尖技术和装备的核心配套部件,是国家重大战略项目及前瞻性技术实施的关键。
根据《“十四五”国家信息化规划》,到2025年,数字中国建设取得决定性进展,信息化发展水平大幅跃升。数字基础设施体系更加完备,数字技术创新体系基本形成,数字经济发展质量效益达到世界领先水平,数字化发展环境日臻完善:精密光学技术与产品面向科技前沿,作为重大技术装备的核心配套部件,在“生
2025-04-25

汽车零部件行业产业链关联性及发展趋势、及主要玩家
汽车零部件行业产业链关联性及发展趋势、及主要玩家
汽车零部件制造业为汽车整车制造业提供相应的零部件产品,包括冲压件产品和注塑组件产品等,是汽车产业链中的重要环节。汽车零部件的种类繁多,一辆汽车的零部件总数可达上万个。按照材质分类,汽车零部件可分为金属零部件和非金属零部件;按照使用用途分类,汽车零部件可分为汽车制造用零部件和售后维修用零部件。随着世界经济全球化的发展以及汽车产业专业化水平的提高,汽车零部件行业在汽车产业中的地位越来越重要。
汽车零部件所处汽车产业链位置
2-2504241ZP
2025-04-25

煤焦油加工主要产品及市场情况、竞争格局、发展趋势
煤焦油加工主要产品及市场情况、竞争格局、发展趋势
1、煤焦油加工产品及用途
煤焦油是以芳香烃为主的有机混合物,含有 1 万多种化合物,目前可提取的、有利用价值且经济合理的约 50
余种。煤焦油深加工工艺利用各组分沸点的不同,采用蒸馏、洗涤、精馏等物理及化学分离技术,将煤焦油中的各组分进行富集和分离,从而得到高纯度的馏分,然后进一步通过结晶、重结晶、精馏、萃取、氧化、缩聚、有机合成等精制技术,将高纯度的馏分加工成高附加值的有机化工产品。
煤焦油精深加工产品所获得的轻油、酚、萘、洗油、蒽油、沥
2025-04-24

下游细分领域对高强度、高精度等高端紧固件的需求空间广阔
下游细分领域对高强度、高精度等高端紧固件的需求空间广阔
全球紧固件制造业经过数百年的发展,随着产业的不断升级,下游应用行业日益广泛,并且呈现出由低强度、通用型转为高强度、超高强度专用型的发展趋势。紧固件行业起源于欧美,国内起步相对较晚,但随着全球化分工的推进、产业结构不断升级调整和科学技术水平的进步,目前我国已成为紧固件制造大国。此外,国家始终高度重视推动先进技术和生产工艺的发展,不断打破发达国家对高强度、超高强度紧固件制造的技术壁垒,逐步向紧固件制造强国迈进。
1、紧固件行业产业链结构分析
2025-04-24

防微振设备行业下游细分领域应用结构及重点企业分析
防微振设备行业下游细分领域应用结构及重点企业分析
1、防微振设备行业产业链结构分析
防微振设备行业的上游行业主要包括钢材、电子元器件、控制系统和结构件等原材料,下游行业主要包括半导体、光学、液晶显示、精密测量仪器等领域。
防微振设备行业产业链结构图
2-25042411133G18.jpg [/uploads/ueditor/20250424/2-25042411133G18.jpg]
资料来源:普华有策
2、下游应用领域结构分析
半导体行业仍是目前微振动控制产品的主要市场之一。一
2025-04-24

全球磁镊行业市场规模分析及预测
全球磁镊行业市场规模分析及预测
基于磁场的镊子(简称磁镊)是研究生物微分子(如由核酸和蛋白质组成的单分子)力学特性的可靠工具。放在磁场中的磁性物体将承受一个磁力和(或)磁力矩(数量级为皮米牛顿到纳米牛顿)。与电镊不同(电镊容易引起不希望发生的电化学反应并损害细胞的活力),磁场对生物样品几乎没有影响。然而,这种方法的局限性之一是,被研究的生物分子或细胞必须附着在磁性粒子上进行运输、分离和检测。
磁镊技术在细胞操控、纳米材料研究和生物医学工程等领域有着重要的应用。
光镊、光电镊、声镊和磁镊技术
2025-04-24

光镊行业市场规模及应用前景分析预测
光镊行业市场规模及应用前景分析预测
光镊是一种用于精确操控微小物体的光学装置,主要利用激光束的光压效应或光学力学效应。它通常由激光光源、透镜系统、反射镜和微操作平台等组成。激光光源产生的光束通过透镜系统聚焦到微小区域,形成一个微弱但高度定向的激光束。当物体暴露在这个激光束中时,由于光的动量转移,目标物体会受到微小的光压力,从而可以在微米或纳米级别上进行定位和操控。
光镊广泛应用于微观尺度的生物学、物理学和化学实验中,可用于操控细胞、微粒子、纳米材料等微小物体。其非接触性的特点使得光镊成为一种
2025-04-24

原子力显微镜行业市场规模及发展前景预测
原子力显微镜行业市场规模及发展前景预测
原子力显微镜(atomic force microscope,
AFM)具备高空间分辨率以及对微区性能(包括力、电、磁和热等)的测定与纳米级操控能力。原子力显微镜的分辨率受扫描管、像素尺寸以及探针尖端曲率半径的影响,通常能够达到小于
10nm 的空间分辨率。它已成为微纳尺度形貌的三维表征、物质性质的测试以及微纳加工领域中不可或缺的关键技术。
原子力显微镜是一种新型的原子级高分辨率表面分析仪器,它可以像扫描隧道显微镜(STM)一样观察导体和半导体材料的表
2025-04-24

随着高分子材料需求不断增加,有机过氧化物行业进入高速发展阶段
随着高分子材料需求不断增加,有机过氧化物行业进入高速发展阶段
1、有机过氧化物行业分类及发展阶段分析
有机过氧化物是过氧化氢衍生物,其通式为R1-O-O-R2。由于分子中的-O-O-键,它们可在较低温度下裂解产生自由基,广泛用于聚合引发、交联和降解等反应。形成的自由基能改善高分子产品质量、提高产量、减少副反应,并在工业生产中具有可调节性和可操作性,成为高分子材料生产的重要组成部分。
根据分子结构,有机过氧化物一般可分为七大类:烷基氢过氧化物、二烷基过氧化物、二酰基过氧化物、过氧化酯、过氧化
2025-04-24

同步辐射X射线装置行业产业链结构、市场规模及建设情况
同步辐射X射线装置行业产业链结构、市场规模及建设情况
1、同步辐射X射线装置产业链结构分析
同步辐射X射线装置包括加速器、电子枪、调制器、加速管、输运线、注入、磁铁、束测、准直、电源、光束线及实验站等系统,上游行业为电子元器件、光学器件、钢材、有色金属、结构件等。下游为同步辐射光源实验室,主要用于材料科学、医学、新能源等众多领域的科研活动。
同步辐射X射线装置产业链结构图
2-2504231626231T.jpg [/uploads/ueditor/20250423/2-25042316
2025-04-24

载重无人机行业产业链结构、下游应用前景及重点企业分析
载重无人机行业产业链结构、下游应用前景及重点企业分析
1、载重无人机行业技术特点及应用领域
载重无人机通常指的是能够携带较大重量的无人飞行器,这类无人机的设计目标是提高运输效率,降低人力成本。
载重无人机的核心技术特点
2-25042314153Q08.jpg [/uploads/ueditor/20250423/2-25042314153Q08.jpg]
资料来源:普华有策
随着物流和运输需求的不断增长,传统运输方式在效率、灵活性和成本等方面的局限性日益凸显,尤其在偏远地区、复杂地
2025-04-23

无取向硅钢行业细分市场结构及下游细分领域应用前景预测
无取向硅钢行业细分市场结构及下游细分领域应用前景预测
“双碳”战略背景下,硅钢节能减碳效果显著。硅钢未来市场需求将朝着高磁极化及高牌号方向发展。冷轧高磁感取向硅钢和高牌号无取向硅钢二者均有较好的经济效益,具备投资前景,是钢铁企业未来产品价值高端化、结构多元化的发展方向之一。
1、无取向硅钢行业产量及主要供应商情况
硅钢,作为电机和变压器的核心功能原材料,是国家鼓励生产的高端产品,也被称为冷轧电工钢或冷轧硅钢。它主要分为无取向硅钢和取向硅钢两大类。无取向硅钢,经过特定生产工艺,形成无取向性变
2025-04-23

安防镜头行业全景洞察:现状、驱动、趋势与竞争格局
安防镜头行业全景洞察:现状、驱动、趋势与竞争格局
1、安防镜头行业概况
在安全监控领域,安防镜头是极为关键的部件,它也常被称作监控镜头,是监控摄像机不可或缺的一部分。其核心功能是借助光学原理,将被观测目标的光像精准地投射到摄像机的传感器上,为后续的图像采集与处理奠定基础。
近年来,全球安防视频监控市场呈现出持续扩张的良好态势。在这一积极趋势的有力带动下,安防镜头市场也迎来了蓬勃发展的机遇期。从市场规模来看,其呈现出稳步增长的趋势,吸引了越来越多的企业和资本投身其中。技术层面,随着光学技术、
2025-04-23

激光切割行业将朝着高功率、智能化、国产化的趋势不断发展
激光切割行业将朝着高功率、智能化、国产化的趋势不断发展
1、激光切割行业概况
激光切割利用激光束高功率密度的特性,将激光汇聚到很小的光点上,快速加热材料使其达到沸点后汽化形成空洞,通过移动激光光束造成切缝,完成对物体的切割。激光切割属于热切割方法之一。按照工作原理,激光切割行业分为激光汽化切割、激光熔化切割、激光氧气切割、激光划片与激光控制断裂。
激光切割分类
2-2504221635412R.jpg [/uploads/ueditor/20250422/2-2504221635412R
2025-04-23

丝杠行业全景剖析:机遇与挑战并存
丝杠行业全景剖析:机遇与挑战并存
1、丝杠行业概况
丝杠是将旋转运动转换为直线运动的精密机械组件,由电机驱动丝杠轴旋转,带动螺母直线运动,原材料多为轴承钢和低碳合金钢,生产工艺与轴承相似。按摩擦特性,丝杠可分为滑动丝杠、滚动丝杠和静压丝杠。滑动丝杠成本低、承载力大;滚动丝杠包括滚珠丝杠和滚柱丝杠,摩擦系数小、效率高;静压丝杠分为液体和气体静压丝杠,减震性和定位精度有优势。
丝杠分类
2-250422161440a9.jpg [/uploads/ueditor/20250422/2-250
2025-04-23

飞行控制系统行业全景剖析:现状、趋势与竞争格局洞察
飞行控制系统行业全景剖析:现状、趋势与竞争格局洞察
1、飞行控制系统行业概述
飞行控制系统是利用自动控制的反馈原理来操纵飞机的各个操纵面,实现飞行姿态、轨迹稳定与跟踪的系统。它直接关系飞行安全和操作效率,能提供精确操纵调整,确保飞机在各种条件下稳定安全飞行,还可改善飞行性能、实现自动飞行、减轻飞行员负担。飞行控制系统复杂且关键,在航空领域作用重大。随着技术进步,其功能和性能持续提升,以满足不断增长的航空需求。
飞行控制系统分类
2-25042215445a47.jpg [/uploads
2025-04-22

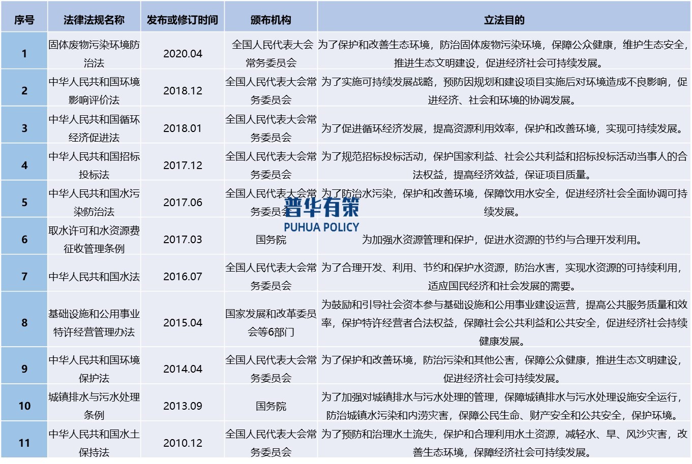
提升城市“供排污”系统智能化水平助力智慧水务推动智慧城市发展
提升城市“供排污”系统智能化水平助力智慧水务推动智慧城市发展
1、水务行业主要法律法规
我国水务行业的监管机构主要包括中央和地方的发改委、建设、环保、物价管理、水利、卫生及质量监督部门等。中央政府制定全国性法律法规,地方政府依据本地情况制定相关法规,并对水务公司进行具体监管,涉及项目审批、产品质量、水价、安全、环境保护、资金安排等方面。中国城镇供水排水协会是全国性、行业性、非营利性社团组织,主要负责行业自律、服务和交流,接受住建部、民政部的业务指导和监督。
行业主要法律法规
2-2504
2025-04-22