

探秘晶圆代工行业产业架构、技术走向及大陆市场前景
探秘晶圆代工行业产业架构、技术走向及大陆市场前景
1、晶圆代工行业简介
晶圆代工行业作为半导体产业链的核心制造枢纽,其形成源于半导体产业专业化分工的纵深发展。在垂直分工的产业架构下,晶圆代工企业以独立运营模式构建差异化竞争优势,通过构建专业化的制造体系,为无晶圆厂(Fabless)半导体设计公司提供晶圆级制造服务。该业态本质上是基于先进制程技术和精密制造工艺,将集成电路设计版图转化为具有特定功能的半导体器件,实现从设计图到产品化制造的价值转化过程。
2、晶圆代工技术路径及发展趋势
随着集
2025-04-10

电动工具行业全景剖析:历程、规模、趋势与挑战
电动工具行业全景剖析:历程、规模、趋势与挑战
1、电动工具行业发展历程
电动工具起源于欧洲。1895年德国Fein公司造出首台直流电钻。1946年美国用热固性酚醛塑料外壳提升电钻安全性。20世纪60年代初电子调速电动工具出现。此前电动工具靠交流电源,受电源线限制,特殊场景难用。1961年美国百得公司推出电池供电的永磁直流电钻,起初因功率、电池、材料成本问题发展慢,80-90年代才提速。我国电动工具产业在20世纪90年代承接国际分工实现飞跃,如今已是全球主要生产和出口国。
电动工具行业发展历
2025-04-10

PCB产业发展脉络梳理:市场规模、技术走向与行业特点
PCB产业发展脉络梳理:市场规模、技术走向与行业特点
1、印制电路板市场概况
(1)PCB全球市场空间广阔
全球印刷电路板(PCB)产业作为电子元器件领域规模最大的细分行业,其产值波动与国际经济环境及下游应用市场需求呈现显著相关性。产业数据显示,2021年全球PCB产业总产值规模达到809.20亿美元,在原材料价格上行及终端市场需求扩容的双重驱动下,实现同比24.1%的强劲增长。值得关注的是,2022年受消费电子需求疲软叠加下游终端客户库存去化周期延长等影响,全球PCB产业总产值微增至81
2025-04-10

电动工具零部件行业发展情况及未来发展趋势
电动工具零部件行业发展情况及未来发展趋势
1、电动工具零部件组成概况
电动工具一般由电气与机械两大主要部分构成。其中,电气部分涵盖电控系统、电源装置以及电驱动装置等组件,负责为工具提供动力与控制信号;机械部分则包含结构件、传动装置和工作头,主要承担力的传递、转换以及执行具体工作任务等功能。相关零部件的具体功能如下:
相关零部件的具体功能
2-250409154I91A.jpg [/uploads/ueditor/20250409/2-250409154I91A.jpg]
资料来源:普华
2025-04-09

聚焦12英寸硅片:产业格局、技术演进与企业态势
聚焦12英寸硅片:产业格局、技术演进与企业态势
1、12英寸硅片行业概况
硅片堪称芯片制造的“地基”,是晶圆制造需求最大的材料,2024年全球市场需求约115亿美元,与全球半导体市场关联紧密,虽现短期波动但前景长期向好。硅在地球地壳质量占比26%,仅次于氧,凭借性质稳定、成本低、提纯工艺成熟等优势,在半导体领域广泛应用,超95%的半导体器件、超99%的集成电路产品都以硅片为衬底。经光刻等多道工序,在硅片衬底上制成各类半导体器件。在九大类晶圆制造材料里,硅片占比达30%,用量居首。
晶圆制造
2025-04-09

洞察风电主齿轮箱行业:现状、机遇、挑战与竞争格局
洞察风电主齿轮箱行业:现状、机遇、挑战与竞争格局
1、风电主齿轮箱介绍
风力发电主要包括风电机组、风电支撑基础以及输电控制系统三大部分,其中风电机组主要由主齿轮箱、发电机、叶片、轴承等部件组成。风电主齿轮箱是连接风轮(叶片)和发电机的关键部件,其主要作用是将风轮在风力作用下所产生的动力传递给发电机并匹配发电机需要的转速。
风电主齿轮箱是风电机组中最关键的部件之一,其对风电机组的关键作用主要体现在:
(1)转速提升
风轮的转速通常非常低,而发电机为了高效工作需要一个较高的转速。风电主齿轮
2025-04-09

膳食营养补充行业概况、技术水平特点及发展态势分析
膳食营养补充行业概况、技术水平特点及发展态势分析
1、膳食营养补充行业的定义
膳食营养作为维持人体基础性生理需求、促进生长发育及保障健康状态的关键物质保障,其补充类产品在全球范畴内尚未形成国际统一的行业标准定义。从法规定义层面考察,主要发达国家已构建相应监管体系:美国依据《膳食补充剂健康与教育法案》将其界定为膳食补充剂(Dietary
Supplement),欧盟通过《食品补充剂指令》规范为食品补充剂(Food
Supplement),澳大利亚治疗用品管理局则归类为补充医药产品(Comple
2025-04-09

智慧环卫行业将以“智能化-数据化-绿色化”的趋势发展
智慧环卫行业将以“智能化-数据化-绿色化”的趋势发展
环卫工作作为城市管理的重要一环,对于维护城市的整洁、卫生与美观起着关键作用。随着科技的飞速发展,传统环卫模式逐渐暴露出效率低、成本高、管理难等问题,难以满足现代城市精细化管理的需求。智慧环卫应运而生,借助物联网、大数据、人工智能等先进技术,实现了环卫作业的智能化、高效化与精细化管理,成为环卫行业未来发展的必然趋势。
1、智慧环卫行业概述
智慧环卫是利用现代信息技术,将环卫设施、作业人员、车辆设备等要素进行全面感知、互联互通和智能化处理,
2025-04-09

智能家居行业:万亿蓝海待启,开启智慧生活新时代
智能家居行业:万亿蓝海待启,开启智慧生活新时代
1、智能家居行业概况
智能家居是指通过将物联网、人工智能、大数据等前沿技术与传统家居设备深度融合,实现家居设备之间的互联互通、智能化控制与管理,为用户提供更加便捷、舒适、安全、节能的居住体验。其发展经历了从萌芽期的简单自动化设备,到单品智能阶段的独立智能单品,再到场景互联阶段的设备联动,如今已迈入全面智能阶段,具备主动智能、跨生态互联等特征。
智能家居发展阶段
2-25040GZ6213c.jpg [/uploads/ueditor/202
2025-04-08

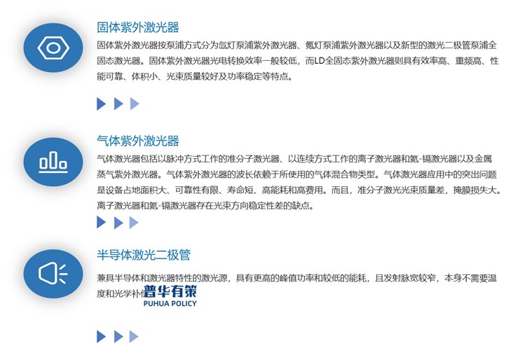
紫外激光器行业:政策助力,技术革新推动未来发展
紫外激光器行业:政策助力,技术革新推动未来发展
1、紫外激光器定义与分类
紫外激光器,作为一种特殊的激光器,具备产生紫外光束的独特能力。其工作原理较为复杂,主要与泵浦源、工作物质以及光学谐振腔密切相关。在整个工作过程中,工作物质扮演着关键角色。在泵浦源的驱动下,工作物质吸收外界提供的能量,进而达到激发态。当粒子数反转实现,且增益大于损耗时,就会引发对光的放大过程。在此基础上,部分被放大的光会形成反馈,持续激励工作物质,使得在光学谐振腔内产生振荡现象,最终成功产生激光。这一过程环环相扣,任何一
2025-04-08

铝电解电容器:中国市场崛起,能否逆袭全球高端格局?
铝电解电容器:中国市场崛起,能否逆袭全球高端格局?
1、铝电解电容器行业发展概况及趋势
电容器是电子电路中必不可少的部分,与电阻器、电感器共同组成三大基础被动电子元件。电容器通过以介质隔开的两极导电物质进行充放电来实现电路的转换,主要功能有滤波、旁路、耦合、调谐、中和、补偿和储能。
电容器的分类
2-2504031IR4c3.jpg [/uploads/ueditor/20250403/2-2504031IR4c3.jpg]
资料来源:普华有策
铝电解电容器行业历经多年发展已形成成熟
2025-04-04

传感器行业正逐步向集成化、智能化、可移动、多样化方向发展
传感器行业正逐步向集成化、智能化、可移动、多样化方向发展
1、传感器行业概况
传感器是能感知外部环境、系统状态及各类被测量信息(物理、化学、生物等),并按规律将其变换为电信号或其他所需形式输出,以满足信息传输、处理等需求的检测装置。它是自动化监测与智能控制系统的关键部件,一般由敏感元件、转换元件和调理电路构成。敏感元件作为核心,直接感受被测变量;转换元件将敏感元件感知的变量转换为可用输出信号(多为电量);调理电路则把转换元件输出转换成便于传输和处理的电量。
传感器的构成
2-250403
2025-04-04

机械密封行业发展现状、问题、趋势与竞争格局解析
机械密封行业发展现状、问题、趋势与竞争格局解析
1、机械密封行业发展现状概述
我国机械密封行业历经几十年发展,已成为品种规格全、能基本满足国内装备需求、具国际竞争力的产业,是机械工业重要基础行业。据统计,2022年44家国内重点跟踪企业实现行业产品营收50.64亿元,2023年48家实现60.60亿元。全球机械密封行业发展超百年,市场格局高度集中,高端领域被约翰克兰等巨头垄断,分工稳定。我国机械密封市场中低端分散、集中度低,有整合空间,部分高端产品依赖进口,仅有中密控股、丹东克隆、一通密封等
2025-04-03

CDN行业全景洞察:现状、机遇与竞争格局剖析
CDN行业全景洞察:现状、机遇与竞争格局剖析
1、CDN行业发展概况
CDN(Content Delivery
Network)即互联网内容分发与加速服务,是指利用分布在不同区域的节点服务器群组成流量分配管理网络平台,为用户提供内容的分散存储和高速缓存,并根据网络动态流量和负载状况,将内容分发到快速、稳定的缓存服务器上。其原理是在现有互联网基础上构建一层智能虚拟网络,通过在用户访问相对集中的地区或网络处部署节点服务器,并将源站内容分发至节点服务器,CDN系统能够实时地根据网络流量和各节点的连
2025-04-03

半导体硅片:周期波动下的技术突围与国产替代之路
半导体硅片:周期波动下的技术突围与国产替代之路
2024年,全球半导体硅片市场在震荡中迎来曙光。尽管消费电子需求回暖与AI、电动汽车的爆发拉动了计算芯片和功率芯片订单,但供需失衡、价格下行与地缘政治扰动仍为行业蒙上阴影。数据显示,2024年全球硅片出货量同比下降2.7%至12,266百万平方英寸,销售额下滑6.5%至115亿美元。然而,随着新能源、AI终端(如AIPC、AI手机)等下游应用的放量,市场自下半年开启复苏,一场围绕技术迭代与国产替代的竞赛正悄然加速。
2020-2024年全球硅片
2025-04-03

现代生物技术引领,动物疫苗行业变革趋势全解析
现代生物技术引领,动物疫苗行业变革趋势全解析
1、动物疫苗的发展历史
我国动物疫苗从无到有发展。1918年前后,青岛商检局血清制造所等部门曾制兽用血清和疫苗,如牛瘟脏器苗等,但产品质量无统一标准、产量少,疫病防治收效不大。新中国成立后,兽医生物制品事业迅速发展,全国19个小规模生药厂调整合并为9个厂,其中4个为农业部直属。1952年农业部成立中监所,颁布规程,供应制造、检验菌(毒)种和标准液,各厂设驻厂监察室负责产品检验。
1980年国务院颁布《兽药管理暂行条例》,兽药行业走向正规化。19
2025-04-03

涡轮增压器行业发展概况、趋势浪潮与竞争格局剖析
涡轮增压器行业发展概况、趋势浪潮与竞争格局剖析
1、涡轮增压器行业发展概况
(1)涡轮增压器前装市场发展概况
随着全球汽车产业发展,产销量及保有量增长,能源与节能环保问题加剧,转型升级迫在眉睫,节能减排成重要方向,相关国家和地区制定政策及时间表,环保意识提升和国六标准实施推动技术发展。为应对问题,各国推动汽车节能技术,轻量化、涡轮增压等成方向,涡轮增压技术成熟稳定,节能减排效果突出,可实现更优动力系统,是提升燃油效率和节能减排的主要措施之一。
依据1994年创立的沃德十佳发动机榜单,从多
2025-04-03

射频SoC行业驱动下的多元应用场景蓬勃发展
射频SoC行业驱动下的多元应用场景蓬勃发展
1、射频SoC行业发展概况
射频信号因具备无线传输能力,在蓝牙、蜂窝等无线通信领域应用广泛。SoC芯片(系统级芯片)集成了嵌入式中央处理器、数字信号处理器等关键功能模块。射频SoC芯片在SoC芯片基础上,又集成射频收发与基带通信电路,为设备无线通信提供单芯片方案。
基于不同场景的无线连接需求,无线通信芯片分为广域网和局域网两类。局域网无线通信借助Wi-Fi、蓝牙等非授权频谱技术,覆盖范围通常不超100米,用于智能家居等场景;广域网无线通信采用授权
2025-04-01

汽车车灯行业发展脉络、市场结构与竞争态势
汽车车灯行业发展脉络、市场结构与竞争态势
1、汽车车灯行业概况
在汽车的关键零部件中,车灯占据着重要地位。它融合了照明、信息交流以及外观美化等多种功能,对汽车的实用性、安全性及外观均产生着不可忽视的影响。
回顾车灯的发展历程,其历经了一个多世纪的技术沉淀。在这漫长的时光里,光源技术的持续革新成为推动车灯行业不断前行的核心动力。自灯具首次被应用于汽车照明领域以来,汽车车灯便踏上了持续演进的道路。先后经历了燃料照明灯阶段,接着迈入白炽灯时代,随后卤素灯登上历史舞台,再到氙气灯大放异彩,直至当下
2025-04-01

射频前端行业全景剖析:现状、机遇与未来走向
射频前端行业全景剖析:现状、机遇与未来走向
1、射频前端行业概况
(1)全球射频前端行业发展情况
射频前端,作为无线通信设备的关键核心组件,主要承担着射频信号处理的重任。其功能的优劣,直接决定了移动终端在通信模式支持、接收信号强度、通话稳定性以及发射功率等重要性能指标上的表现,进而对终端用户的实际体验产生直接且关键的影响。从芯片分类来看,射频前端芯片归属于集成电路中的模拟芯片范畴,并且在模拟芯片领域里,它又属于进入门槛颇高、设计难度极大的细分领域。
在通信制式持续迭代演进的大背景下,当下
2025-04-01