

激光电视行业:机遇与挑战并存的视听新赛道
激光电视行业:机遇与挑战并存的视听新赛道
2025-03-20

AI眼镜行业:从萌芽到爆发的进阶之路与未来趋势
AI眼镜
2025-03-19

银行与金融法律服务行业:变革浪潮中的发展路径与趋势展望
银行与金融法律服务行业:变革浪潮中的发展路径与趋势展望
;font-family:&#
2025-03-19

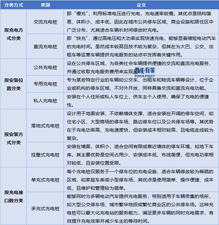
高压快充为汽车充电桩行业技术创新迭代主要趋势之一
高压快充为汽车充电桩行业技术创新迭代主要趋势之一
2025-03-19

医药行业的高速发展推动CRO行业的迅速成长
医药行业的高速发展推动CRO行业的迅速成长
2025-03-18

科研投入与利好政策双轮驱动下实验室建设行业高质量发展
科研投入与利好政策双轮驱动下实验室建设行业高质量发展
;font-family:
2025-03-18

工业电机行业正朝着高效性、轻量化、小型化和智能化方向发展
工业电机行业正朝着高效性、轻量化、小型化和智能化方向发展
;font-family:&
2025-03-18

AI手机:端侧革命与生态重构下的万亿级市场机遇
AI手机:端侧革命与生态重构下的万亿级市场机遇
2025-03-18

太阳能发电行业政策驱动、技术革新下的竞争发展之路
太阳能发电行业政策驱动、技术革新下的竞争发展之路
2025-03-17

下游应用行业的快速增长为碳纳米管行业带来广阔的市场空间
下游应用行业的快速增长为碳纳米管行业带来广阔的市场空间
;font-family:&#
2025-03-15

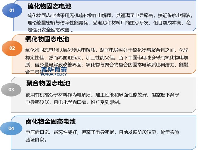
低空飞行器、人形机器人等新兴应用场景的兴起推动固态电池发展
低空飞行器、人形机器人等新兴应用场景的兴起推动固态电池发展
2025-03-14

新型储能行业:高速发展态势、多元技术格局与细分市场剖析
新型储能行业:高速发展态势、多元技术格局与细分市场剖析
;font-family:&#
2025-03-14

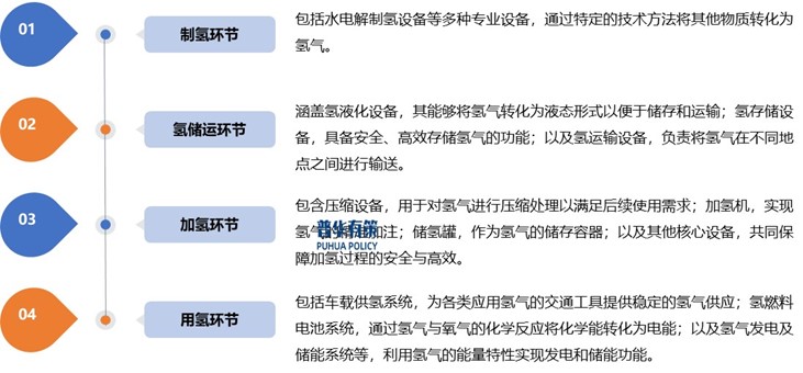
氢能设备行业:产业链、竞争格局及政策影响解读
氢能设备行业:产业链、竞争格局及政策影响解读
2025-03-14

锂电池叉车:引领叉车行业迈向绿色智能新时代
锂电池叉车:引领叉车行业迈向绿色智能新时代
2025-03-14

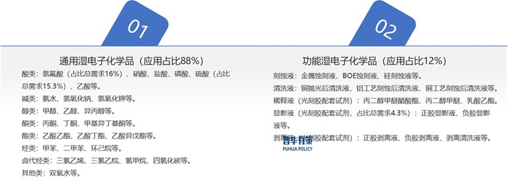
政策扶持湿电子化学品行业快速发展
政策扶持湿电子化学品行业快速发展
微软雅黑'
2025-03-14

智算中心(AIDC):政策风口下,市场规模井喷与发展新走向
智算中心(AIDC):政策风口下,市场规模井喷与发展新走向
微软雅黑&
2025-03-14

机器人行业高速发展带动微特电机协同发展
机器人行业高速发展带动微特电机协同发展
2025-03-13

PLC行业:迈向自主、网络、智能、安全新时代
PLC行业:迈向自主、网络、智能、安全新时代
2025-03-12

光通信芯片产业核心的深度剖析与未来展望
光通信芯片产业核心的深度剖析与未来展望
微软雅黑&
2025-03-12

电力电子元器件行业正朝高频、高功率、模块化、智能化方向发展
电力电子元器件行业正朝高频、高功率、模块化、智能化方向发展
2025-03-12