

汽车冲压零部件行业:格局演变、趋势前瞻与政策驱动
汽车冲压零部件行业:格局演变、趋势前瞻与政策驱动
1、我国汽车冲压零部件行业发展概况
冲压是指靠压力机和模具对板材、带材、管材和型材等施加外力,使之产生塑性变形或分离,从而获得所需形状和尺寸的工件(冲压件)的成形加工方法。汽车制造中有60%-70%的金属零部件需要冲压加工成型。冲压零部件是汽车的重要组成部分,平均每辆车上约有1,500个冲压件,广泛应用于车身覆盖件、车内支撑件、结构加强件、座椅系统、仪表系统、排气系统及动力总成等。
当前,国内汽车冲压件制造企业主要有五类:一是整车生产企业旗
2025-04-30

航空润滑油行业竞争格局、发展特征及进入壁垒分析
航空润滑油行业竞争格局、发展特征及进入壁垒分析
航空润滑油属于交通用油中的特种润滑油,主要用于润滑航空发动机的转子轴承与附件传动机构的齿轮及轴承,航空润滑油需兼具冷却、清洁、密封、腐蚀控制和缓冲等功能,航空润滑油品质对航空发动机的寿命长短具有重要影响。
1、航空润滑油产业链分析
航空润滑油产业链包括上游原材料供应商,如基础油、添加剂、抗氧化剂和防腐剂等;中游制造商是航空润滑油的生产商,他们将上游供应的原材料进行混合、加工和包装,制成成品航空润滑油;下游用户主要是航空公司、航空维修和保养服务
2025-04-30

负极材料行业发展情况、主要玩家、壁垒构成
负极材料行业发展情况、主要玩家、壁垒构成
1、负极材料行业产业链关系
锂离子电池四大主要原材料包括正极材料、负极材料、隔膜和电解液。其中,负极材料主要包括人造石墨、天然石墨和硅基等类型。上游行业主要涉及如石墨、石油焦、针状焦、沥青焦、二氧化硅以及锂盐等原材料的供应。而下游则广泛应用于动力锂电池、消费锂电池以及储能锂电池等领域。
负极材料行业产业链关系
2-250430150001a7.jpg [/uploads/ueditor/20250430/2-250430150001a7.jpg]
2025-04-30

半导体清洗设备行业全景洞察:现状、趋势与竞争格局
半导体清洗设备行业全景洞察:现状、趋势与竞争格局
1、半导体清洗设备行业概况
半导体清洗是半导体制造过程中至关重要的环节,其目的是通过无损伤清洗去除晶圆表面的颗粒、自然氧化层、金属污染、有机物、牺牲层、抛光残留物等杂质,为下一步工艺创造良好的条件。随着半导体芯片工艺技术节点的不断进步,对清洗设备的需求也在不断增加。清洗设备作为芯片良率的“保镖”,在半导体产业链中占据着举足轻重的地位。
半导体清洗设备是用于对晶圆表面进行无损伤清洗以去除杂质的工艺设备。根据清洗方式的不同,半导体清洗设备可以分
2025-04-30

风电齿轮油行业市场规模及主要企业市场占有率分析
风电齿轮油行业市场规模及主要企业市场占有率分析
风电齿轮油是工业齿轮油的一种,主要用于风电齿轮箱的润滑。风电齿轮油一般选用优质聚α烯烃全合成基础油和高性能复合添加剂,经特殊制备工艺精心调制。可以在极端环境温度及恶劣工况条件下使用,能有效防止齿轮在运行中微点蚀的产生,同时具有抗极压和重负荷工业齿轮油的特性,在齿面形成极强的油膜,延长齿轮使用寿命。
作为风场运行的主要开支,风电齿轮油需求量与风电机组数量密切相关,在风电装机规模持续扩大的背景下,风电齿轮油需求也将持续走高,行业具备较强的成长性。根
2025-04-30

染料行业深度解析:市场格局、技术革新与发展走向
染料行业深度解析:市场格局、技术革新与发展走向
1、染料行业发展概况
世界染料工业起源于19世纪西欧有机化学发展时期。1857年德国人Perkin在英建首家人工合成染料厂,产出苯胺紫,拉开行业序幕。20世纪初,化学合成染料快速发展。50年代,因合成纤维工业发展,染料行业进入高速发展期。80年代初,德、英、瑞士、美、日等是主要生产国。90年代以来,经济全球化促使染料行业兼并重组频繁,生产集中度提高,20世纪末形成德司达等四大全球制造商,约占全球市场份额50%。21世纪,行业新一轮整合:2006
2025-04-29

半导体掩膜版行业全景洞察:产业链、市场与竞争格局
半导体掩膜版行业全景洞察:产业链、市场与竞争格局
1、半导体掩膜版行业概况
半导体掩膜版是微电子制造过程中的关键材料,主要用于中高端半导体器件的生产,如集成电路、微机电系统(MEMS)、功率器件等。随着全球半导体行业的快速发展,特别是5G、人工智能、物联网等新兴技术的兴起,对高精度、高复杂度掩膜版的需求持续攀升。掩膜版行业的技术水平和发展直接关系到半导体芯片制造的质量与效率,是半导体产业链中不可或缺的一环。
半导体掩膜版是微电子生产中图形传递的基础模板,用于将电路图案转印至基材或晶圆,在半
2025-04-29

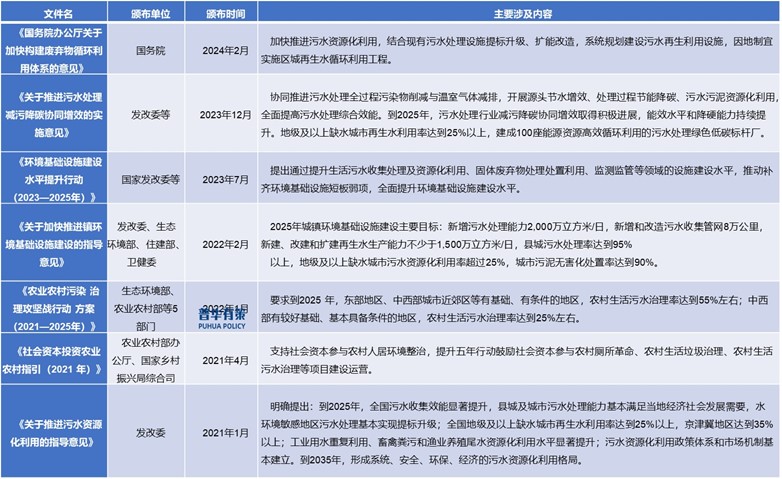
污水处理行业发展趋势及重点企业市场占有率分析
污水处理行业发展趋势及重点企业市场占有率分析
1、主要产业政策解读
国务院《关于全面推进美丽中国建设的意见》《关于学习运用“千村示范、万村整治”工程经验有力有效推进乡村全面振兴的意见》明确提出,需持续打好农业农村污染治理攻坚战,一体化推进乡村生态保护修复。因地制宜开展内源污染治理和生态修复工程,基本消除城乡黑臭水体并形成长效机制。政策目标明确:到2027年,全国地表水水质、近岸海域水质优良比例分别达到90%、83%左右,美丽河湖、美丽海湾建成率达到40%左右;到2035年,全面实现“人水和谐
2025-04-29

液冷储能温控行业:乘势而上,迎接多元变革浪潮
液冷储能温控行业:乘势而上,迎接多元变革浪潮
1、液冷储能温控行业概况
随着全球能源转型与可再生能源的快速发展,储能系统作为解决能源间歇性、提升电网稳定性的重要手段,市场需求迅速增长。电化学储能作为其中的关键技术,其电池的热管理成为保障系统安全、稳定运行的核心环节。液冷储能温控技术凭借其高效散热、精准控温等优势,逐渐成为储能温控领域的主流选择之一。
液冷储能温控行业专注于利用液体循环技术实现储能设备温度控制,对保障储能系统安全稳定运行意义重大。按导热方式可分为喷淋式液冷、沉浸式液冷和冷板式
2025-04-29

宏观经济稳步复苏,银行业高质量发展加速推进
宏观经济稳步复苏,银行业高质量发展加速推进
1、银行行业发展概况
银行业是国民经济的重要组成部分,近年来随着我国经济货币化程度提高和金融服务需求增长,银行业保持稳健发展,资产规模和资本充足率稳定提升。我国经济已进入“新常态”,在深化改革和结构调整的背景下,GDP增速有所回落,但经济结构优化提升了增长的可持续性和均衡性。得益于改革开放,银行业在资产规模和盈利能力方面持续增长,积极促进经济发展。
我国银行业在经历结构调整后,淘汰落后产能,筛选不合格企业,随着居民消费观念和需求变化,仍保持增长趋
2025-04-29

高频电刀笔行业产业链分析、市场规模及主要玩家情况
高频电刀笔行业产业链分析、市场规模及主要玩家情况
由于高频电刀具有突出的切割和凝血效果,不仅广泛应用于一般的直视手术中,医生还可以结合腔镜进行体内手术。尤其在进行肝脏、脾脏、甲状腺、乳腺、肺部等这些弥漫性渗血部位手术时,高频电刀可快速凝血的重要性进一步凸显。因此,高频电刀在外科临床被广泛应用,已成为手术临床的重要组成部分。
1、高频电刀笔行业产业链分析
高频电刀笔行业的上游为不锈钢、钨、钛合金等金属、电子元器件、线材及医用塑料等。下游则为医疗卫生行业,其中高频电刀笔产品的主要客户为医院等医
2025-04-28

MEMS传感器行业市场规模及发展趋势预测
MEMS传感器行业市场规模及发展趋势预测
MEMS
传感器是信息产业中的基础和核心部分,具备智能化、小型化、微型化的优势,对信息技术、生物技术、航空航天以及消费电子等多个领域的发展具有关键作用,是公认的传感器发展方向。与传统的传感器相比较,MEMS
传感器具有体积小、重量轻、成本低、功耗低、可靠性高、适于批量化生产、易于集成和实现智能化的特点,因而在消费电子、医疗电子、信息通信等领域具有广阔的市场。
1、行业发展阶段
MEMS技术自1980年代发明,最初应用于汽车和军工领域,主要包括MEM
2025-04-28

半导体探针卡行业在变革浪潮中探寻发展新航道
半导体探针卡行业在变革浪潮中探寻发展新航道
1、半导体探针卡行业概况
半导体探针卡是半导体晶圆测试中不可或缺的关键硬件,它作为测试机与待测晶圆的接触媒介,通过探针与晶圆上的焊垫或凸块接触,将电性信号传送到测试机台,从而分析晶粒的功能与特性,筛选出不良品,有效降低IC生产成本浪费。根据结构类型,半导体探针卡主要分为悬臂式探针卡、垂直式探针卡和MEMS探针卡。悬臂式探针卡成本较低,适用于传统模拟芯片、逻辑芯片等;垂直式探针卡针痕较浅,适合高端芯片的反复多次测试;MEMS探针卡则凭借其高度自动化和
2025-04-28

智能硬件行业剖析:政策、格局与未来趋势
智能硬件行业剖析:政策、格局与未来趋势
1、智能硬件行业概况
智能硬件是继智能手机之后的一个科技概念,通过软硬件结合的方式,对传统设备进行改造,进而让其拥有智能化的功能。智能化之后,硬件具备连接的能力,实现互联网服务的加载,形成“云+端”的典型架构,具备了大数据等附加价值。
智能硬件是以平台性底层软硬件为基础,以智能传感互联、人机交互、新型显示及大数据处理等新一代信息技术为特征,以新设计、新材料、新工艺硬件为载体的新型智能终端产品及服务。随着技术升级、关联基础设施完善和应用服务市场的不断成
2025-04-27

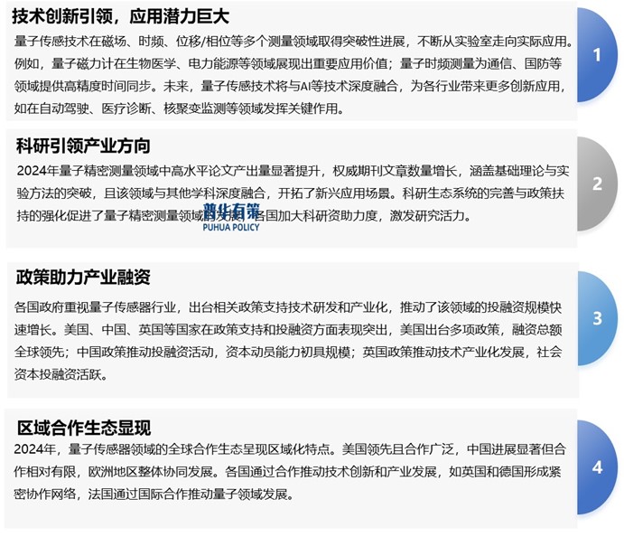
量子传感:多领域应用崛起,开启行业发展新征程
量子传感:多领域应用崛起,开启行业发展新征程
1、量子传感行业概述
量子传感利用量子态(如原子、光子等)作为参考基准,实现对磁场、重力、时频、温度等物理量的高精度测量。其技术架构分为感知层、传输层、平台层和应用层。感知层负责探测微观世界的变化,传输层实现数据传输,平台层进行数据处理与分析,应用层则将数据转化为具体应用和服务。
2、量子传感器的核心组件进展
(1)上游发展呈现出迅猛上扬的态势
量子传感的上游涵盖多个方面,为高精度测量提供基础支持。2024年,全球量子精密测量上游各领域蓬勃
2025-04-27

兽用药品行业产业链、发展概况、市场发展因素及主要玩家
兽用药品行业产业链、发展概况、市场发展因素及主要玩家
近年来,兽药行业市场规模持续扩大,增长迅速。市场结构呈现化学药品、生物制品和中兽药三大类,其中化学药品占比最大。全球人口增长和消费者对食品安全需求提高,推动了畜牧业对兽药的需求。科技发展,尤其是生物技术和信息技术的应用,推动了新型、高效、低毒兽药的研发。中国兽药产业正从仿制向创新转型,越来越多的企业加大研发投入。未来,随着畜牧业生产方式的转变和食品安全要求的提升,兽药市场将继续增长,中兽药市场有望得到发展。
1、兽用药品行业产业链
兽用
2025-04-27

全球压缩天然气(CNG)行业市场规模分析
全球压缩天然气(CNG)行业市场规模分析
1、2024年我国天然气市场继续保持稳定发展态势
在“碳达峰、碳中和”国家双碳能源发展目标持续深入推进的大背景下,天然气作为优质清洁能源,在优化能源结构、改善城市环境、加速城市现代化建设和提高人民群众生活水平等方面的重要性愈发凸显。高热值、低碳排放的天然气已然成为我国向绿色低碳化产业转型的关键能源组成部分。
数据显示,2024年全年,我国天然气产量达2,464亿立方米,同比增长6.2%,连续8年保持百亿立方米增产势头,自主供应保障能力进一步增强。在
2025-04-27

随着技术进步和应用拓展,数字体育未来前景广阔。
随着技术进步和应用拓展,数字体育未来前景广阔。
根据《“十四五”体育发展规划》名词解释,数字体育是指应用数字技术促进体育发展的实践活动。主要包括体育领域的数字政府治理、全民健身数字化、运动训练数字化、体育竞赛数字化、体育产业数字化等。
1、行业特性及在国民经济中的地位及影响
数字体育充分利用IT、通信、互联网等先进技术手段,以数字游戏和数字媒体的形式,将体育锻炼、竞技健身、互动娱乐等元素融为一体,创造出一种新型的体育项目。它打破了传统体育的局限,将体育运动的参与方式、竞技形式以及观赏体验都
2025-04-26

供应链暗战:中国拉链军团如何改写全球高端市场版图
供应链暗战:中国拉链军团如何改写全球高端市场版图
钮扣、拉链等服饰辅料是纺织服装、服饰业的重要组成部分,具有品类丰富、体积小、单价低、个性化等特点,为非标准化产品,季节性、时尚性特征明显,其发展与纺织服装、服饰业的终端消费需求以及宏观经济景气度息息相关。近年来,受国内外宏观环境影响,服饰辅料行业的波动性明显增加,终端需求不振、外贸持续疲软以及产业外迁加速三重压力叠加下,行业竞争趋于白热化。
1、拉链行业产业链分析
拉链行业产业链的上游主要是金属、尼龙、树脂等原材料行业,原材料主要包括锌合金
2025-04-26

计算机扬声器行业研究:竞争态势、创新驱动与企业发展
计算机扬声器行业研究:竞争态势、创新驱动与企业发展
1、计算机扬声器行业概述
计算机扬声器是将电音频信号转换为声信号的电子换能器,该行业主要生产制造扬声器并销售应用于计算机的音频输出系统。其产品涵盖单个立体声扬声器、2.0声道音箱、2.1声道音箱等多种类型,广泛应用于家庭娱乐、商业市场、移动设备、智能家居以及多媒体等领域。
技术创新是计算机扬声器行业发展的核心驱动力,在数字信号处理、环绕声等技术领域不断突破,使产品具备智能化、交互式特性,音质和声学设计水平持续提升。其应用场景广泛,覆盖家庭
2025-04-25