logo
“新能源”驱动,“薄膜”当先:揭秘300亿薄膜电容器的黄金赛道
发布日期: 2025-11-14 18:02:55

新能源”驱动,“薄膜”当先:揭秘300亿薄膜电容器的黄金赛道

1、薄膜电容器行业发展概况

电介质对于薄膜电容发展起到至关重要的推动作用,从最早的纸介质电容,演变至塑料薄膜箔极、金属化薄膜、高性能膜叠层化等几大里程碑式阶段,每一阶段都伴随着材料、工艺及应用领域的重大突破。

薄膜电容器发展历史

       图片1.jpg            

资料来源:普华有策

(1)1990年以前,薄膜电容器以油/蜡浸纸作为介质,采用金属箔卷绕的方法制备,主要应用于早期无线电、低频电源滤波等,以及目前的部分家电领域;

(2)21世纪以前,随着聚合物薄膜材料的出现,塑料薄膜(PET、PP)逐步取代纸材,电极仍为铝箔或铜箔叠合,该阶段工艺成熟、应用范围逐渐拓展;

(3)2000年左右,金属化膜技术兴起,通过在塑料薄膜(PET、PP)表面蒸镀一层极薄的金属层,形成自愈型金属化薄膜电容,显著提升了电容的可靠性、小型化水平及脉冲耐受能力;

(4)2020年至今,随着材料和电子制造技术的进步,高温耐受的改性PP膜、叠层结构以及表面贴装(SMD)工艺相继问世,大幅提升了薄膜电容器的工作温度、容值与集成度,使其能够满足新能源汽车、光伏逆变、智能电网等高端领域对高性能、高可靠性的需求。

薄膜电容介质发展及应用领域

图片2.jpg  

资料来源:普华有策

以上电介质的改变也推动薄膜电容器向更广泛的应用领域发展。当下新兴领域变革过程中,随着新能源汽车、可再生能源和特高压输变电等领域对高功率电容需求的不断扩大,因拥有绝缘电阻高、耐高压、耐高温、无极性(可兼容交流和直流电)、可自愈、适应高频、故障率低、寿命长等综合特点,且不断往小型化高容量方向发展,薄膜电容可适用的场景越来越多,已为最主要电容器类型之一,增速超过陶瓷电容和电解电容,推升薄膜电容器未来的市场份额。

BOPP电工膜(行业称基膜)是用于薄膜电容器和复合集流体的高洁净、高稳定性电子材料,属于BOPP塑料薄膜分支。与普通BOPP包装膜不同,它在原料、设备、工艺、环境、质量控制及研发等方面对稳定性、安全性和洁净度有更高要求。

聚丙烯薄膜按加工工艺分为BOPP、CPP和IPP三类,符合电子电力标准的仅为BOPP电工膜。BOPP电工膜具有高绝缘性、均匀厚度、低介质损耗等优点,成为薄膜电容器核心材料。与普通BOPP薄膜不同,电工膜具备高规度、高洁净度和超薄厚度优势,且需特殊原材料、生产工艺和设备,无法通过普通设备改造生产。

2、薄膜电容器产业链情况

薄膜电容器产业链按照生产工序可分为上游树脂生产商、基膜生产商、金属化镀膜厂(部分基膜生产商或薄膜电容器生产商自行镀膜)等,中游薄膜电容器生产商,下游各类制造业客户,情况如下图所示:

薄膜电容器产业链

 图片3.jpg

资料来源:普华有策

1)上游环节

薄膜电容器的原材料主要为聚丙烯树脂,供应商包括国际知名的北欧化工、新加坡TPC和大韩油化等公司,国内如中石油和中石化则处于研发阶段。基膜生产商包括发行人、铜峰电子、大东南、龙辰科技以及国际公司如东丽和创世普,基膜价格主要受耐压、耐温性和厚薄度影响,性能更高或更薄的产品利润更大。

金属化镀膜厂通过真空蒸镀等工艺将金属层覆盖在基膜上,金属种类有锌、铝、锌铝等,部分电容器生产商将镀膜工艺纳入自有生产流程,以控制产品质量和性能。

2)中游环节

全球主要薄膜电容器生产商包括松下、TDK、德国威马、KEMET等海外知名厂商,以及法拉电子、铜峰电子、丰明电子、鹰峰电子等国内企业。2024年度薄膜电容器市场占有率前三名依次为法拉电子、松下和TDK,已逐步改变了原本由日本和美国为主导的市场格局,带动国内基膜生产商逐步成长。

3)下游环节

薄膜电容器广泛应用于各类电子电路制造领域。早期,其应用主要集中于传统电子产品和家电等行业,随后逐步拓展至轨道交通、智能电网等领域。近年来,在新能源汽车和可再生能源行业快速发展的背景下,薄膜电容器在国内的增量市场需求持续扩大,薄膜电容器产业链各环节的国内参与者也随之成长。

3、薄膜电容器行业市场规模

2024年全球的电容器市场规模已达2,615亿元,2024年全球薄膜电容器、电解电容和陶瓷电容各类电容器市场份额占比分别为11.0%、31.8%和43.8%;其中薄膜电容器增速最高,2024年市场规模为289亿元,同比增长11.0%,预计未来五年复合增速为10.9%,仍为电容器中增长最快的品类,市场规模保持较高速度增长。

2024-2030年中国及全球薄膜电容器行业市场增长情况预测(亿元)

 图片4.jpg

资料来源:普华有策

薄膜电容器因其高稳定性、长寿命和耐高温等优良特性,广泛应用于家电、照明、通讯、电网、轨道交通、工业控制、可再生能源和新能源汽车等领域。在新能源领域,如光伏逆变器、风电变流器和新能源汽车中的DC-Link电容器,薄膜电容器因其高耐压、抗冲击能力强、耐流和高温性能优异,相比电解电容具有显著优势。随着国家在智能电网、电气化铁路和新能源等领域的投入增加,薄膜电容器市场预计将稳定增长,并朝着超薄化、耐高温、耐高压及高安全性方向发展。

薄膜电容器以薄膜为电介质,主要由基膜、金属层、导线等组成,具有稳定性、低介质损耗、高耐压等优点。根据电介质材料的不同,常见的有聚丙烯(PP)、聚酯(PET)、聚苯硫醚(PPS)和聚萘二甲酸乙二醇酯(PEN)等。2024年,PP和PET占据了94.1%的市场份额,其中聚丙烯基膜以其高性价比占74.8%的市场份额。

2024-2030年全球各类电容膜材料市场规模(亿元)

图片5.jpg  

资料来源:普华有策

尽管新型耐高温薄膜材料不断问世,但大多数仍处于试用阶段,且部分材料生产可行性差或在提高耐温性能的同时降低了绝缘能力。目前,聚丙烯薄膜在耐电压、介质损耗、自愈性和成本等方面优于其他材料,成为薄膜电容器的主要电介质材料。薄膜电容器以其高安全性、自愈性、长寿命、耐高压和高频适应性,已成为新能源汽车、电力和可再生能源等领域的关键元件,市场规模持续扩大。薄膜电容器下游细分市场的市场占比及未来发展情况如下:

全球薄膜电容器细分市场占比及未来发展预测(%)

 图片6.jpg

资料来源:普华有策

薄膜电容器因其综合特性被广泛应用于新能源汽车、可再生能源和柔直输变电等新兴领域。得益于上述新兴应用领域快速发展,全球薄膜电容器需求量和销售规模逐年上涨。根据数据统计,2020年至2024年全球薄膜电容器市场规模由180亿元增长至289亿元,复合增长率为12.57%。

4、薄膜电容器主要下游行业发展概况

预测,2025年至2030薄膜电容器市场复合增速为10.9%,增长主要来源于汽车、电力及能源等领域。

(1)汽车用电容器市场

随着新能源汽车和汽车智能化的发展,薄膜电容器在汽车电子领域的应用逐渐增加。特别是在车载充电器、DC/DC转换器、逆变器、电机电路等组件中,薄膜电容器成为关键部件。新能源汽车相比燃油车使用更多薄膜电容器,推动了单车用量和价格的增长。

2024年,中国和全球汽车电子用薄膜电容器市场规模分别达到26.6亿元和91.8亿元,年增长分别为46.1%和27.0%。到2027年,市场规模将分别增长至54.8亿元和173.4亿元,年复合增长率分别为32.0%和24.9%。

2024-2030年中国及全球汽车电子用薄膜电容器市场规模及预测(亿元)

图片7.jpg  

资料来源:普华有策

新能源汽车电动化和技术进步推动电机、电池和控制器替代传统动力系统,增加了大容量薄膜电容器需求。预计2024年,纯电动汽车产量为776万辆,插电式混合动力汽车为512万辆,推动薄膜电容器市场增长。

碳化硅(SiC)功率半导体凭借低功耗、长寿命、高频率等优势,在新能源汽车电驱系统中逐步替代传统硅基半导体。随着SiC器件成本下降,未来五年渗透率将快速提升,成为主流动力电子配置,推动对耐高温薄膜电容器和超耐温BOPP电工膜的需求增加。

(2)复合集流体(复合铜箔)

复合集流体作为BOPP电工膜的重要下游应用,以“高分子基材+双面轻薄导电层”结构在锂电池正负极中替代传统集流体,凭借轻量化、防热失控、降本及提升能量密度等优势成为关键突破口,其中聚丙烯基复合铜箔因耐酸碱性成为主流;该材料可使电池减重近10%、能量密度提升约11%,理论降本达33%,预计2030年市场空间达832亿元,远期渗透率超70%,且随着超薄复合铜箔逐步量产及2026年规模化应用,具备产能与技术先发优势的基膜龙头将持续引领市场。

(3)光伏发电

光伏逆变器广泛使用薄膜电容器,因其在中、高频环境中具有优异的频率和电流特性,能在寿命期内稳定电气性能,保证设备安全可靠运行。随着光伏行业的蓬勃发展及政策支持,我国光伏发电市场迅速扩大,已成为全球光伏制造、装机和发电量的领先者。2024年我国新增光伏装机量达278GW,同比增长28.7%,累计并网装机量达886GW,同比增长45.5%,连续10年位居全球首位。

(4)风力发电

风电变流器中的DC-Link、滤波和EMI滤波也广泛使用薄膜电容器。风能作为清洁、绿色、低碳能源,资源丰富且分布广泛,技术成熟,具备经济竞争力,且能提供全天候发电和容量支撑。近年来,中国风电行业高速发展,2024年新增装机容量达79.82GW,2025年6月累计装机容量达567.49GW,新增装机容量46.28GW,连续16年新增装机容量和15年累计装机容量全球领先,占全球市场份额超过一半。

(5)柔直输变电

随着清洁能源大规模接入电网,电网面临诸多挑战,柔性直流输变电(VSC-HVDC)作为新一代直流输电技术,可以高效传输风能、太阳能等清洁能源,提升电网电压稳定性和电能质量。薄膜电容器在柔直输变电中主要用于换流阀的直流支撑(DC-Link),其具有自愈、高能量密度、大容量、低介质损耗等优点。中国在柔性直流换流阀装备集成技术上处于国际领先,但核心元件仍依赖进口,未来国产化薄膜电容器将在特高压和柔直输变电建设中发挥重要作用,保障能源安全。

国内柔直换流阀市场份额占比情况(%)

图片8.jpg  

资料来源:普华有策

特高压是我国清洁能源发展的关键,促进能源资源优化配置和供应安全。“十四五”期间,国家电网规划建设特高压工程“24交14直”,涉及3万公里线路,总投资3,800亿元。柔直输变电作为特高压的重要组成部分,与直流输电互补,提升电网灵活性、可靠性和可再生能源接入能力,实现高效、低能耗的电力传输,解决新能源消纳、电网互联和复杂环境输电等核心需求。

(6)数据中心

在人工智能算力需求激增和数据中心能效优化的背景下,电力架构正从传统的交流不间断电源(UPS)向高压直流(HVDC)供电模式演进。HVDC通过高压直流母线直接供电,提高能效,适应高密度算力集群的需求,并提供更高的容错性和更低的空间占用。在此过程中,薄膜电容器作为关键元件,凭借低损耗、长寿命和优异的高频特性,广泛应用于直流母线和电源模块,提供滤波、储能、直流支撑和抑制电磁干扰。随着电压等级的提升,薄膜电容器的耐压和绝缘性能要求更高,推动了材料技术的迭代,未来将在HVDC数据中心中扮演重要角色。

(7)传统领域

家电和通信等传统领域是薄膜电容器最早的应用市场,与前述新兴应用领域相比,传统领域对于薄膜电容器性能指标要求相对较低。因此,能够满足传统市场需求的薄膜电容器和基膜生产企业较多,使得传统应用领域产品只能享有一般的毛利率水平。中国是全球最大的薄膜电容器消费市场,也是家电、移动设备等领域全球重要的生产基地,未来传统应用领域预计将随着消费行业和通讯建设的复苏保持平稳。

2024-2030年中国传统薄膜电容器市场规模及预测(亿元)

图片9.jpg  

资料来源:普华有策

5、进入行业的主要壁垒

(1)技术壁垒

BOPP电工膜作为薄膜电容器的核心材料,对产品质量和技术指标至关重要。基膜生产商需要具备较高的技术实力,尤其在生产线定制、工艺改进及原材料配方上。全球能生产BOPP电工膜的厂商较少,主要是德国布鲁克纳、林道尔多尼尔和法国玛尚。拉膜工艺是决定膜质量的关键,涉及复杂的工艺和精确的参数控制,且不同设备间难以转移。生产数据和产品追溯能力构成了数据壁垒,有助于赢得客户信任。随着下游对超高压、超高温、小型化需求增加,聚丙烯因耐温性优于聚酯,成为主要基膜材料。通过原材料改性突破105℃耐温极限,将形成技术壁垒。

(2)规模壁垒

BOPP电工膜行业为资金密集型,需大量投资生产线和检测设备,且设备价格昂贵、交付周期长。新企业难以短期获得供应,延长了投资回报周期。同时,规模效应明显,只有达到一定生产规模才能降低成本、提高竞争力。大规模企业能持续创新,满足下游客户对大规模、高质量、快速交付的需求,而新企业短期内难以达到该规模。

(3)品牌及客户壁垒

BOPP电工膜生产成品率低、质量要求高,需通过严格的验证和长期合作积累。下游客户倾向于选择具有稳定性和快速响应能力的供应商,建立长期合作关系,使新企业难以迅速竞争。随着薄膜电容器需求增长,客户更愿意与领先企业长期合作,增强了领先企业的品牌效应和客户基础,给新进入者带来竞争壁垒。

6、行业未来发展趋势

(1)电容器行业中基膜的发展趋势

1)在“双碳”政策推动下,电子元件终端市场逐步扩大,下游应用推动基膜性能持续提升。技术难点从应用端向上游传递,促使基础材料和元器件不断突破。以新能源汽车、光伏风力发电和特高压输电为例,薄膜电容器因其优良性能和长寿命受到青睐,但随着行业发展对高温高压、耐温耐压等要求提升,尤其是在汽车轻量化和小型化需求下,薄膜电容器需要兼顾高耐压、高耐温与超薄化的新要求。

2)薄膜电容产品向轻量化、小型化、超耐温方向发展

薄膜电容器的新增市场主要集中在新能源汽车、可再生能源发电和特高压输变电等领域,产品向高压、高频方向发展,推动对电容器耐压和超耐温、超薄膜的需求增长。目前,电容膜在380伏交流场景已从8-10μm降至5-6μm,800V以上直流场景降至3μm左右。未来,超薄、超耐温和高耐压将是电容器基膜的发展趋势。国内超薄型薄膜供应不足,尽管少数厂商已有量产,但仍面临较大产能缺口。同时,随着新能源汽车和光伏风电对高温工况的需求增加,超耐温膜市场将迎来爆发。

(2)复合集流体行业中基膜的发展趋势

复合集流体技术作为电池领域的关键技术,能够替代传统集流体,减轻重量、提高自愈性,并降低材料成本,从而提升电池能量密度和安全性。到2024年下半年,聚丙烯复合铜箔的供应链验证已完成,负极复合铜箔通过整车验证,产能逐步释放,预计2025至2026年可实现批量生产。由于其耐酸碱性优势,聚丙烯复合铜箔已成为主流基材,且随着电池能量密度提升,基膜厚度正向3μm超薄化发展。

7、行业竞争格局及主要企业

薄膜电容器经历了纸介质、薄膜金属箔叠合、金属化薄膜等三个发展阶段,当前正向高性能薄膜转型。核心竞争力在于超薄化和超耐温技术的推进,包括高性能膜的产业化、量产能力及工艺管理等。日本在电子元器件领域领先,企业如松下、TDK、尼吉康等在行业内具有重要影响力,东丽等基膜生产企业技术领先。国内企业通过技术积累和工艺改进,逐渐实现产品的技术赶超,部分已与国际领先厂商竞争。

BOPP电工膜的高成品率和低成本是盈利的关键,国内企业已提前储备技术,领先推出超薄膜、超耐温膜等产品,满足下游新兴应用需求。超薄膜能提高电容器的比电容,减小体积并降低材料成本,从而带来成本优势和更高的溢价空间。

(1)国外企业主要包括东丽、德国创世普、日本王子、特威高等,具体情况如下;

国外主要企业

 图片10.jpg

资料来源:普华有策

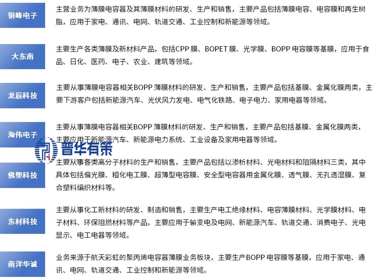
(2)国内主要企业包括铜峰电子、大东南、龙辰科技、海伟电子、佛塑科技、东材科技、南洋华诚等,具体情况如下:

国内主要企业

 图片11.jpg

资料来源:普华有策

2025-2031年薄膜电容器产业细分市场前景调研及趋势洞察报告涵盖行业发展概况、供需数据、市场规模,产业政策/规划、相关技术、竞争格局、上游原料情况、下游主要应用市场需求规模及前景、区域结构、市场集中度、重点企业/玩家,企业占有率、行业特征、驱动因素、市场前景预测,投资策略、主要壁垒构成、相关风险等内容。同时北京普华有策信息咨询有限公司还提供市场专项调研项目、产业研究报告、产业链咨询、项目可行性研究报告、专精特新小巨人认证、市场占有率报告、十五五规划、项目后评价报告、BP商业计划书、产业图谱、产业规划、蓝白皮书、国家级制造业单项冠军企业认证、IPO募投可研、IPO工作底稿咨询等服务。(PHPOLICY:MJ)