我国原料药市场保持稳步发展,利润总额稳步增长
1、化学原料药行业的特点和发展趋势
化学原料药是构成制剂产品的基础,是制造安全、有效药品的核心。根据对应化学药品制剂专利阶段的不同,原料药主要分为大宗原料药、特色原料药及专利原料药。

原料药行业具备一定的行业壁垒,药品注册批件的取得难度较大。为保证药品的安全、有效和质量可控,国家严格规范药品(包括原料药)注册行为,原料药报批还需要同制剂产品关联审评审批。
20世纪90年代以前,美国和欧洲地区是全球主要的化学原料药生产地,生产规模大且技术水平先进。20世纪90年代开始,由于环保、成本等原因,全球化学原料药的生产重心逐步转移至中国、印度等发展中国家,我国大量企业涌入该行业,行业整体集中度不高,呈现出“小散乱”的局面。随着中国、印度等发展中国家的原料药厂商不断增加研发投入、优化生产工艺、提高技术水平,其在化学原料药行业的竞争地位不断提升。全球原料药供给主要集中在中国、意大利、印度,中国已经成为全球主要的原料药生产基地。作为全球主要的化学原料药生产地之一,我国原料药市场保持稳步发展,利润总额稳步增长。
在行业发展趋势上,化学原料药企业有向下游一体化发展的趋势。在药品制造产业链中,分子砌块、中间体、原料药、制剂呈层层递进的关系。一致性评价和带量采购政策推行之后,医药行业竞争加剧且集中度提高,化学原料药企业依靠成本及质量优势,将更容易向下游制剂进行延伸,原料药及制剂一体化也形成了化学原料药行业发展的趋势。
此外,环保要求的不断提高以及政府愈加重视的规范治理,使得化学原料药行业的进入壁垒逐渐提高,技术落后、环保不达标的中小原料药企业被关停或被迫退出市场,加速了市场出清,化学原料药行业整体运行更加规范,行业集中度不断提升。
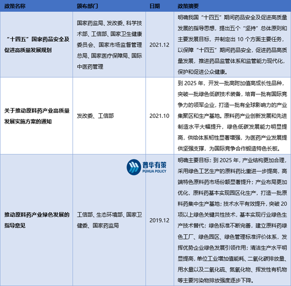
2、原料药行业主要法律法规政策对行业的影响

(1)产业绿色发展政策的影响
2019年12月,工信部、生态环境部、国家卫健委、国家药监局等四部门联合发布《推动原料药产业绿色发展的指导意见》,对原料药产业未来的发展目标、实施路径、基本要求等提出了明确意见,要求到2025年,国内原料药产业结构更加合理,采用绿色工艺生产的原料药比重进一步提高,高端特色原料药市场份额显著提升,加之近年来我国对环保生产的要求愈发严格,预计未来行业集中度将进一步提升,不符合绿色发展政策要求的企业将逐步被淘汰。
(2)化学原料药关联审评审批制度
化学原料药的关联审评审批制度在《中华人民共和国药品管理法》(2019年修订)中明确,其规定:国务院药品监督管理部门在审批药品时,对化学原料药一并审评审批,对相关辅料、直接接触药品的包装材料和容器一并审评,对药品的质量标准、生产工艺、标签和说明书一并核准。关联审评审批使得化学原料药和化学药品制剂企业能够事前进行双向选择,合作关系更加紧密牢固,对于制剂企业而言,更换原料药供应商的成本和难度明显增加,与上游原料药供应商实现深度绑定。
(3)带量采购政策
2018年11月14日,中央全面深化改革委员会第五次会议审议通过《国家组织药品集中采购试点方案》,明确了国家组织、联盟采购、平台操作的总体思路。从带量采购政策落地情况看,入选制剂品种价格大幅下降,但中选企业将获得相关地区临床药品用量的保证。对于化学原料药而言,一方面,是否具备充足、稳定且优质的原料供给能力,将成为制剂生产企业考量供应商的关键因素。在监管和环保要求趋严的政策形势下,化学原料药的产能扩张壁垒相较于制剂更高,对于具备品质和产能优势的化学原料药企业而言,将更容易获得较高的市场份额;另一方面,药品进入集中采购目录后,大部分制剂产品价格将呈下降趋势,制剂企业为保证自身盈利,成本控制的内在驱动力增强,故制剂价格下降可能传导至上游原材料,迫使化学原料药价格同步下降,具有规模效应的大型化学原料药企业将更加具备竞争优势。
更多行业资料请参考普华有策咨询《2023-2029年原料药行业市场调研及发展趋势预测报告》,同时普华有策咨询还提供产业研究报告、产业链咨询、项目可行性报告、十四五规划、BP商业计划书、产业图谱、产业规划、蓝白皮书、IPO募投可研、IPO工作底稿咨询等服务。(PHPOLICY:LDL)
目录
第一章 原料药行业相关概述
第一节 原料药行业定义及分类
一、行业定义
二、行业特性及在国民经济中的地位及影响
第二节 原料药行业特点及模式
一、原料药行业发展特征
二、原料药行业经营模式
第三节 原料药行业产业链分析
一、产业链结构
二、原料药行业主要上游2017-2022年供给规模分析
三、原料药行业主要上游2017-2022年价格分析
四、原料药行业主要上游2023-2029年发展趋势分析
五、原料药行业主要下游2017-2022年发展概况分析
六、原料药行业主要下游2023-2029年发展趋势分析
第二章 原料药行业全球发展分析
第一节 全球原料药市场总体情况分析
一、全球原料药行业的发展特点
二、全球原料药市场结构
三、全球原料药行业市场规模分析
四、全球原料药行业竞争格局
五、全球原料药市场区域分布
第二节 全球主要国家(地区)市场分析
一、欧洲
1、欧洲原料药行业市场规模
2、欧洲原料药市场结构
3、2023-2029年欧洲原料药行业发展前景预测
二、北美
1、北美原料药行业市场规模
2、北美原料药市场结构
3、2023-2029年北美原料药行业发展前景预测
三、日韩
1、日韩原料药行业市场规模
2、日韩原料药市场结构
3、2023-2029年日韩原料药行业发展前景预测
四、其他
第三章 《国民经济行业分类与代码》中原料药所属行业2023-2029年规划概述
第一节 2017-2022年所属行业发展回顾
一、2017-2022年所属行业运行情况
二、2017-2022年所属行业发展特点
三、2017-2022年所属行业发展成就
第二节 原料药行业所属行业2023-2029年规划解读
一、2023-2029年规划的总体战略布局
二、2023-2029年规划对经济发展的影响
三、2023-2029年规划的主要目标
第四章 2023-2029年行业发展环境分析
第一节 2023-2029年世界经济发展趋势
第二节 2023-2029年我国经济面临的形势
第三节 2023-2029年我国对外经济贸易预测
第四节2023-2029年行业技术环境分析
一、行业相关技术
二、行业专利情况
1、中国原料药专利申请
2、中国原料药专利公开
3、中国原料药热门申请人
4、中国原料药热门技术
第五节2023-2029年行业社会环境分析
第五章 普华有策对原料药行业总体发展状况
第一节 原料药行业特性分析
第二节 原料药产业特征与行业重要性
第三节 2017-2022年原料药行业发展分析
一、2017-2022年原料药行业发展态势分析
二、2017-2022年原料药行业发展特点分析
三、2023-2029年区域产业布局与产业转移
第四节 2017-2022年原料药行业规模情况分析
一、行业单位规模情况分析
二、行业人员规模状况分析
三、行业资产规模状况分析
四、行业市场规模状况分析
第五节 2017-2022年原料药行业财务能力分析与2023-2029年预测
一、行业盈利能力分析与预测
二、行业偿债能力分析与预测
三、行业营运能力分析与预测
四、行业发展能力分析与预测
第六章 POLICY对2023-2029年我国原料药市场供需形势分析
第一节 我国原料药市场供需分析
一、2017-2022年我国原料药行业供给情况
二、2017-2022年我国原料药行业需求情况
1、原料药行业需求市场
2、原料药行业客户结构
3、原料药行业区域需求结构
三、2017-2022年我国原料药行业供需平衡分析
第二节 原料药产品市场应用及需求预测
一、原料药产品应用市场总体需求分析
1、原料药产品应用市场需求特征
2、原料药产品应用市场需求总规模
二、2023-2029年原料药行业领域需求量预测
1、2023-2029年原料药行业领域需求产品功能预测
2、2023-2029年原料药行业领域需求产品市场格局预测
第七章 我国原料药行业运行分析
第一节 我国原料药行业发展状况分析
一、我国原料药行业发展阶段
二、我国原料药行业发展总体概况
第二节 2017-2022年原料药行业发展现状
一、2017-2022年我国原料药行业市场规模
二、2017-2022年我国原料药行业发展分析
三、2017-2022年中国原料药企业发展分析
第三节 2017-2022年原料药市场情况分析
一、2017-2022年中国原料药市场总体概况
二、2017-2022年中国原料药市场发展分析
第四节 我国原料药市场价格走势分析
一、原料药市场定价机制组成
二、原料药市场价格影响因素
三、2017-2022年原料药价格走势分析
四、2023-2029年原料药价格走势预测
第八章 POLICY对中国原料药市场规模分析
第一节 2017-2022年中国原料药市场规模分析
第二节 2017-2022年我国原料药区域结构分析
第三节 2017-2022年中国原料药区域市场规模
一、2017-2022年东北地区市场规模分析
二、2017-2022年华北地区市场规模分析
三、2017-2022年华东地区市场规模分析
四、2017-2022年华中地区市场规模分析
五、2017-2022年华南地区市场规模分析
六、2017-2022年西部地区市场规模分析
第四节 2023-2029年中国原料药区域市场前景预测
一、2023-2029年东北地区市场前景预测
二、2023-2029年华北地区市场前景预测
三、2023-2029年华东地区市场前景预测
四、2023-2029年华中地区市场前景预测
五、2023-2029年华南地区市场前景预测
六、2023-2029年西部地区市场前景预测
第九章 普●华●有●策对2023-2029年原料药行业产业结构调整分析
第一节 原料药产业结构分析
一、市场细分充分程度分析
二、下游应用领域需求结构占比
三、领先应用领域的结构分析(所有制结构)
第二节 产业价值链条的结构分析及产业链条的整体竞争优势分析
一、产业价值链条的构成
二、产业链条的竞争优势与劣势分析
第十章 原料药行业竞争力优势分析
第一节 原料药行业竞争力优势分析
一、行业整体竞争力评价
二、行业竞争力评价结果分析
三、竞争优势评价及构建建议
第二节 中国原料药行业竞争力剖析
第三节 原料药行业SWOT分析
一、原料药行业优势分析
二、原料药行业劣势分析
三、原料药行业机会分析
四、原料药行业威胁分析
第十一章 2023-2029年原料药行业市场竞争策略分析
第一节 行业总体市场竞争状况分析
一、原料药行业竞争结构分析
1、现有企业间竞争
2、潜在进入者分析
3、替代品威胁分析
4、供应商议价能力
5、客户议价能力
6、竞争结构特点总结
二、原料药行业企业间竞争格局分析
1、不同规模企业竞争格局
2、不同所有制企业竞争格局
3、不同区域企业竞争格局
三、原料药行业集中度分析
1、市场集中度分析
2、企业集中度分析
3、区域集中度分析
第二节 中国原料药行业竞争格局综述
一、原料药行业竞争概况
二、重点企业市场份额占比分析
三、原料药行业主要企业竞争力分析
1、重点企业资产总计对比分析
2、重点企业从业人员对比分析
3、重点企业营业收入对比分析
4、重点企业利润总额对比分析
5、重点企业负债总额对比分析
第三节 2017-2022年原料药行业竞争格局分析
一、国内主要原料药企业动向
二、国内原料药企业拟在建项目分析
三、我国原料药市场集中度分析
第四节 原料药企业竞争策略分析
一、提高原料药企业竞争力的策略
二、影响原料药企业核心竞争力的因素及提升途径
第十二章 普华有策对行业重点企业发展形势分析
第一节 企业五
一、企业概况及原料药产品介绍
二、企业核心竞争力分析
三、企业主要利润指标分析
四、2017-2022年主要经营数据指标
五、企业发展战略规划
第二节 企业二
一、企业概况及原料药产品介绍
二、企业核心竞争力分析
三、企业主要利润指标分析
四、2017-2022年主要经营数据指标
五、企业发展战略规划
第三节 企业三
一、企业概况及原料药产品介绍
二、企业核心竞争力分析
三、企业主要利润指标分析
四、2017-2022年主要经营数据指标
五、企业发展战略规划
第四节 企业四
一、企业概况及原料药产品介绍
二、企业核心竞争力分析
三、企业主要利润指标分析
四、2017-2022年主要经营数据指标
五、企业发展战略规划
第五节 企业五
一、企业概况及原料药产品介绍
二、企业核心竞争力分析
三、企业主要利润指标分析
四、2017-2022年主要经营数据指标
五、企业发展战略规划
第十三章 普●华●有●策对2023-2029年原料药行业投资前景展望
第一节 原料药行业2023-2029年投资机会分析
一、原料药行业典型项目分析
二、可以投资的原料药模式
三、2023-2029年原料药投资机会
第二节 2023-2029年原料药行业发展预测分析
一、产业集中度趋势分析
二、2023-2029年行业发展趋势
三、2023-2029年原料药行业技术开发方向
四、总体行业2023-2029年整体规划及预测
第三节 2023-2029年规划将为原料药行业找到新的增长点
第十四章 普●华●有●策对 2023-2029年原料药行业发展趋势及投资风险分析
第一节 2017-2022年原料药存在的问题
第二节 2023-2029年发展预测分析
一、2023-2029年原料药发展方向分析
二、2023-2029年原料药行业发展规模预测
三、2023-2029年原料药行业发展趋势预测
四、2023-2029年原料药行业发展重点
第三节 2023-2029年行业进入壁垒分析
一、技术壁垒分析
二、资金壁垒分析
三、政策壁垒分析
四、其他壁垒分析
第四节 2023-2029年原料药行业投资风险分析
一、竞争风险分析
二、原材料风险分析
三、人才风险分析
四、技术风险分析
五、其他风险分析

户名:北京普华有策信息咨询有限公司
开户银行:中国农业银行股份有限公司北京复兴路支行
账号:1121 0301 0400 11817
任何客户订购普华有策产品,公司都将出具全额的正规增值税发票,并发送到客户指定微信或邮箱。
