制药领域生物分析(BA)服务行业市场规模预测及发展趋势、机遇
1、生物分析(BA)发展情况
(1)生物分析(BA)服务主要内容介绍
生物分析是指利用色谱法、色谱-质谱联用法、配体结合法等技术对生物基质(如血清,血浆,尿液,脑脊液等)中的目标物(如药物、代谢产物、生物标志物等大小分子)进行定性定量分析。在制药行业中,生物分析已被广泛应用于药物的研发过程中,如药代动力学、毒代动力学、一致性评价、生物利用度、药效动力学等。在许多非制药的研究领域也有广泛的应用,如法医学分析、兴奋剂控制和鉴定、用于疾病诊断的生物标志物定性和定量分析等。
生物分析涉及药物研发多个生命周期,是药物研发中的重要一环。对于不同的研发阶段,其服务内容略有不同。
(2)在不同药物研发阶段的服务内容及重要性分析
2015 年“722 新政”成为国内生物分析行业法规依从性的分水岭。2015 年 7月 22 日,国家食品药品监督管理总局发布《关于开展药物临床试验数据自查核查工作的公告》(2015 年第 117 号),针对部分药品注册申请中的临床试验数据不真实甚至弄虚作假问题,组织对已申报生产或进口的待审药品开展临床试验数据核查工作。其中有关生物分析方面的自查内容包括生物样本分析测试仪器(如HPLC、LC-MS/MS)等主要的试验仪器设备运行和维护、数据管理软件稽查模块(Audit trail)的安装及其运行等;生物样本的采集过程及运送与交接和保存等记录;生物样本分析方法确证,生物样本分析过程相关的记录以及样本留样情况等。
2015 年颁布的《中国药典》(2015 版)中正式制定了《9012 生物样品定量分析方法验证指导原则》(目前已修订为 2020 版)。生物分析作为临床前及临床过程中的重要部分,方法学验证及生物样品分析报告是药品申请注册阶段提交申报资料的必要条件。
任何生物分析过程的一个关键组成部分都包括了生物分析方法验证,以确保定量结果的准确性、精密度、特异性、稳定性等。正是由于生物基质的特性以及生物分析过程复杂性,故要求生物分析方法必须确保在一段时间内产生可靠和可重复的结果,这对于正确决定药物剂量和患者安全性十分必要。
2、在药品临床前及临床阶段的主要目标如下:
(1)在药物临床前阶段:
生物分析的主要目标为研究 DMPK 在鼠/犬/猴体内的特性,包括单次给药、多次给药以及绝对生物利用度(以静脉给药制剂为参比制剂所获得的试验制剂中药物吸收进入体循环的相对量)的研究,以及路径依赖的 DMPK 特性研究;毒理学试验组成的筛选;体外药物-药物相互作用研究;体内药物-药物相互作用研究,以及毒理学试验中动物种属的毒代动力学(和/或暴露水平)的研究。
(2)在药物临床阶段:
在药物临床阶段,生物分析的主要目标为 PK 在健康人体内特性(包括单次与多次给药)的研究;相对生物利用度(以其他血管外途径给药的制剂为参比制剂获得的药物活性成分吸收进入体循环的相对量)的评估(例如溶液/悬浮液 vs.固体剂型);可能的食物效应及药物相互作用的研究;目标患者群体以及特殊人群(如儿童、老人、肾功能损害、肝功能障碍者)PK 特性的研究。
另外,生物分析还覆盖了药物代谢以及大分子药物的免疫原性分析,如重组蛋白,单克隆抗体,酶制剂,生物标志物和细胞因子等。
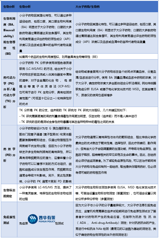
3、在小分子化药和大分子药物研究中的异同比较
生物大分子药物与传统小分子药物相比,其药代动力学特性更加复杂,因此在生物分析研究中也与小分子药物呈现出不同的分析方式,具体如下:

更多行业资料请参考普华有策咨询《2023-2029年生物分析(BA)服务行业市场调研及发展趋势预测报告》,同时普华有策咨询还提供产业研究报告、产业链咨询、项目可行性报告、十四五规划、BP商业计划书、产业图谱、产业规划、蓝白皮书、IPO募投可研、IPO工作底稿咨询等服务。
目录
第一章 制药领域生物分析(BA)服务行业相关概述
第一节 制药领域生物分析(BA)服务行业定义及分类
一、行业定义
二、行业特性及在国民经济中的地位及影响
第二节 制药领域生物分析(BA)服务行业特点及模式
一、制药领域生物分析(BA)服务行业发展特征
二、制药领域生物分析(BA)服务行业经营模式
第三节 制药领域生物分析(BA)服务行业产业链分析
一、产业链结构
二、制药领域生物分析(BA)服务行业主要上游2017-2022年供给规模分析
三、制药领域生物分析(BA)服务行业主要上游2017-2022年价格分析
四、制药领域生物分析(BA)服务行业主要上游2023-2029年发展趋势分析
五、制药领域生物分析(BA)服务行业主要下游2017-2022年发展概况分析
六、制药领域生物分析(BA)服务行业主要下游2023-2029年发展趋势分析
第二章 制药领域生物分析(BA)服务行业全球发展分析
第一节 全球制药领域生物分析(BA)服务市场总体情况分析
一、全球制药领域生物分析(BA)服务行业的发展特点
二、全球制药领域生物分析(BA)服务市场结构
三、全球制药领域生物分析(BA)服务行业市场规模分析
四、全球制药领域生物分析(BA)服务行业竞争格局
五、全球制药领域生物分析(BA)服务市场区域分布
第二节 全球主要国家(地区)市场分析
一、欧洲
1、欧洲制药领域生物分析(BA)服务行业市场规模
2、欧洲制药领域生物分析(BA)服务市场结构
3、2023-2029年欧洲制药领域生物分析(BA)服务行业发展前景预测
二、北美
1、北美制药领域生物分析(BA)服务行业市场规模
2、北美制药领域生物分析(BA)服务市场结构
3、2023-2029年北美制药领域生物分析(BA)服务行业发展前景预测
三、日韩
1、日韩制药领域生物分析(BA)服务行业市场规模
2、日韩制药领域生物分析(BA)服务市场结构
3、2023-2029年日韩制药领域生物分析(BA)服务行业发展前景预测
四、其他
第三章 《国民经济行业分类与代码》中制药领域生物分析(BA)服务所属行业2023-2029年规划概述
第一节 2017-2022年所属行业发展回顾
一、2017-2022年所属行业运行情况
二、2017-2022年所属行业发展特点
三、2017-2022年所属行业发展成就
第二节 制药领域生物分析(BA)服务行业所属行业2023-2029年规划解读
一、2023-2029年规划的总体战略布局
二、2023-2029年规划对经济发展的影响
三、2023-2029年规划的主要目标
第四章 2023-2029年行业发展环境分析
第一节 2023-2029年世界经济发展趋势
第二节 2023-2029年我国经济面临的形势
第三节 2023-2029年我国对外经济贸易预测
第四节2023-2029年行业技术环境分析
一、行业相关技术
二、行业专利情况
1、中国制药领域生物分析(BA)服务专利申请
2、中国制药领域生物分析(BA)服务专利公开
3、中国制药领域生物分析(BA)服务热门申请人
4、中国制药领域生物分析(BA)服务热门技术
第五节2023-2029年行业社会环境分析
第五章 普华有策对制药领域生物分析(BA)服务行业总体发展状况
第一节 制药领域生物分析(BA)服务行业特性分析
第二节 制药领域生物分析(BA)服务产业特征与行业重要性
第三节 2017-2022年制药领域生物分析(BA)服务行业发展分析
一、2017-2022年制药领域生物分析(BA)服务行业发展态势分析
二、2017-2022年制药领域生物分析(BA)服务行业发展特点分析
三、2023-2029年区域产业布局与产业转移
第四节 2017-2022年制药领域生物分析(BA)服务行业规模情况分析
一、行业单位规模情况分析
二、行业人员规模状况分析
三、行业资产规模状况分析
四、行业市场规模状况分析
第五节 2017-2022年制药领域生物分析(BA)服务行业财务能力分析与2023-2029年预测
一、行业盈利能力分析与预测
二、行业偿债能力分析与预测
三、行业营运能力分析与预测
四、行业发展能力分析与预测
第六章 POLICY对2023-2029年我国制药领域生物分析(BA)服务市场供需形势分析
第一节 我国制药领域生物分析(BA)服务市场供需分析
一、2017-2022年我国制药领域生物分析(BA)服务行业供给情况
二、2017-2022年我国制药领域生物分析(BA)服务行业需求情况
1、制药领域生物分析(BA)服务行业需求市场
2、制药领域生物分析(BA)服务行业客户结构
3、制药领域生物分析(BA)服务行业区域需求结构
三、2017-2022年我国制药领域生物分析(BA)服务行业供需平衡分析
第二节 制药领域生物分析(BA)服务产品市场应用及需求预测
一、制药领域生物分析(BA)服务产品应用市场总体需求分析
1、制药领域生物分析(BA)服务产品应用市场需求特征
2、制药领域生物分析(BA)服务产品应用市场需求总规模
二、2023-2029年制药领域生物分析(BA)服务行业领域需求量预测
1、2023-2029年制药领域生物分析(BA)服务行业领域需求产品功能预测
2、2023-2029年制药领域生物分析(BA)服务行业领域需求产品市场格局预测
第七章 我国制药领域生物分析(BA)服务行业运行分析
第一节 我国制药领域生物分析(BA)服务行业发展状况分析
一、我国制药领域生物分析(BA)服务行业发展阶段
二、我国制药领域生物分析(BA)服务行业发展总体概况
第二节 2017-2022年制药领域生物分析(BA)服务行业发展现状
一、2017-2022年我国制药领域生物分析(BA)服务行业市场规模
二、2017-2022年我国制药领域生物分析(BA)服务行业发展分析
三、2017-2022年中国制药领域生物分析(BA)服务企业发展分析
第三节 2017-2022年制药领域生物分析(BA)服务市场情况分析
一、2017-2022年中国制药领域生物分析(BA)服务市场总体概况
二、2017-2022年中国制药领域生物分析(BA)服务市场发展分析
第四节 我国制药领域生物分析(BA)服务市场价格走势分析
一、制药领域生物分析(BA)服务市场定价机制组成
二、制药领域生物分析(BA)服务市场价格影响因素
三、2017-2022年制药领域生物分析(BA)服务价格走势分析
四、2023-2029年制药领域生物分析(BA)服务价格走势预测
第八章 POLICY对中国制药领域生物分析(BA)服务市场规模分析
第一节 2017-2022年中国制药领域生物分析(BA)服务市场规模分析
第二节 2017-2022年我国制药领域生物分析(BA)服务区域结构分析
第三节 2017-2022年中国制药领域生物分析(BA)服务区域市场规模
一、2017-2022年东北地区市场规模分析
二、2017-2022年华北地区市场规模分析
三、2017-2022年华东地区市场规模分析
四、2017-2022年华中地区市场规模分析
五、2017-2022年华南地区市场规模分析
六、2017-2022年西部地区市场规模分析
第四节 2023-2029年中国制药领域生物分析(BA)服务区域市场前景预测
一、2023-2029年东北地区市场前景预测
二、2023-2029年华北地区市场前景预测
三、2023-2029年华东地区市场前景预测
四、2023-2029年华中地区市场前景预测
五、2023-2029年华南地区市场前景预测
六、2023-2029年西部地区市场前景预测
第九章 普●华●有●策对2023-2029年制药领域生物分析(BA)服务行业产业结构调整分析
第一节 制药领域生物分析(BA)服务产业结构分析
一、市场细分充分程度分析
二、下游应用领域需求结构占比
三、领先应用领域的结构分析(所有制结构)
第二节 产业价值链条的结构分析及产业链条的整体竞争优势分析
一、产业价值链条的构成
二、产业链条的竞争优势与劣势分析
第十章 制药领域生物分析(BA)服务行业竞争力优势分析
第一节 制药领域生物分析(BA)服务行业竞争力优势分析
一、行业整体竞争力评价
二、行业竞争力评价结果分析
三、竞争优势评价及构建建议
第二节 中国制药领域生物分析(BA)服务行业竞争力剖析
第三节 制药领域生物分析(BA)服务行业SWOT分析
一、制药领域生物分析(BA)服务行业优势分析
二、制药领域生物分析(BA)服务行业劣势分析
三、制药领域生物分析(BA)服务行业机会分析
四、制药领域生物分析(BA)服务行业威胁分析
第十一章 2023-2029年制药领域生物分析(BA)服务行业市场竞争策略分析
第一节 行业总体市场竞争状况分析
一、制药领域生物分析(BA)服务行业竞争结构分析
1、现有企业间竞争
2、潜在进入者分析
3、替代品威胁分析
4、供应商议价能力
5、客户议价能力
6、竞争结构特点总结
二、制药领域生物分析(BA)服务行业企业间竞争格局分析
1、不同规模企业竞争格局
2、不同所有制企业竞争格局
3、不同区域企业竞争格局
三、制药领域生物分析(BA)服务行业集中度分析
1、市场集中度分析
2、企业集中度分析
3、区域集中度分析
第二节 中国制药领域生物分析(BA)服务行业竞争格局综述
一、制药领域生物分析(BA)服务行业竞争概况
二、重点企业市场份额占比分析
三、制药领域生物分析(BA)服务行业主要企业竞争力分析
1、重点企业资产总计对比分析
2、重点企业从业人员对比分析
3、重点企业营业收入对比分析
4、重点企业利润总额对比分析
5、重点企业负债总额对比分析
第三节 2017-2022年制药领域生物分析(BA)服务行业竞争格局分析
一、国内主要制药领域生物分析(BA)服务企业动向
二、国内制药领域生物分析(BA)服务企业拟在建项目分析
三、我国制药领域生物分析(BA)服务市场集中度分析
第四节 制药领域生物分析(BA)服务企业竞争策略分析
一、提高制药领域生物分析(BA)服务企业竞争力的策略
二、影响制药领域生物分析(BA)服务企业核心竞争力的因素及提升途径
第十二章 普华有策对行业重点企业发展形势分析
第一节 企业五
一、企业概况及制药领域生物分析(BA)服务产品介绍
二、企业核心竞争力分析
三、企业主要利润指标分析
四、2017-2022年主要经营数据指标
五、企业发展战略规划
第二节 企业二
一、企业概况及制药领域生物分析(BA)服务产品介绍
二、企业核心竞争力分析
三、企业主要利润指标分析
四、2017-2022年主要经营数据指标
五、企业发展战略规划
第三节 企业三
一、企业概况及制药领域生物分析(BA)服务产品介绍
二、企业核心竞争力分析
三、企业主要利润指标分析
四、2017-2022年主要经营数据指标
五、企业发展战略规划
第四节 企业四
一、企业概况及制药领域生物分析(BA)服务产品介绍
二、企业核心竞争力分析
三、企业主要利润指标分析
四、2017-2022年主要经营数据指标
五、企业发展战略规划
第五节 企业五
一、企业概况及制药领域生物分析(BA)服务产品介绍
二、企业核心竞争力分析
三、企业主要利润指标分析
四、2017-2022年主要经营数据指标
五、企业发展战略规划
第十三章 普●华●有●策对2023-2029年制药领域生物分析(BA)服务行业投资前景展望
第一节 制药领域生物分析(BA)服务行业2023-2029年投资机会分析
一、制药领域生物分析(BA)服务行业典型项目分析
二、可以投资的制药领域生物分析(BA)服务模式
三、2023-2029年制药领域生物分析(BA)服务投资机会
第二节 2023-2029年制药领域生物分析(BA)服务行业发展预测分析
一、产业集中度趋势分析
二、2023-2029年行业发展趋势
三、2023-2029年制药领域生物分析(BA)服务行业技术开发方向
四、总体行业2023-2029年整体规划及预测
第三节 2023-2029年规划将为制药领域生物分析(BA)服务行业找到新的增长点
第十四章 普●华●有●策对 2023-2029年制药领域生物分析(BA)服务行业发展趋势及投资风险分析
第一节 2017-2022年制药领域生物分析(BA)服务存在的问题
第二节 2023-2029年发展预测分析
一、2023-2029年制药领域生物分析(BA)服务发展方向分析
二、2023-2029年制药领域生物分析(BA)服务行业发展规模预测
三、2023-2029年制药领域生物分析(BA)服务行业发展趋势预测
四、2023-2029年制药领域生物分析(BA)服务行业发展重点
第三节 2023-2029年行业进入壁垒分析
一、技术壁垒分析
二、资金壁垒分析
三、政策壁垒分析
四、其他壁垒分析
第四节 2023-2029年制药领域生物分析(BA)服务行业投资风险分析
一、竞争风险分析
二、原材料风险分析
三、人才风险分析
四、技术风险分析
五、其他风险分析

户名:北京普华有策信息咨询有限公司
开户银行:中国农业银行股份有限公司北京复兴路支行
账号:1121 0301 0400 11817
任何客户订购普华有策产品,公司都将出具全额的正规增值税发票,并发送到客户指定微信或邮箱。
