粪便检测行业概况及重点厂家
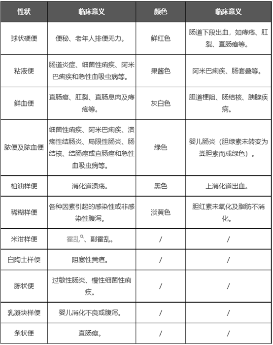
粪便检验可分为理学项目、形态学(有形成分检验)项目和化学与免疫学特定检测卡项目,粪便检验常用于判断消化系统相关疾病,各类检验的检验指标均对应着不同的临床意义,是医生做出病例诊断的重要指标,具体各类检验项目的临床意义如下:

资料来源:普华有策
1、行业概况
粪便检测是以人类粪便为研究对象,检测其外观性状、形态颗粒、生物化学等的改变,以及研究粪便中携带的人类基因信息、致病性微生物、共生微生物等相关信息。粪便检测对胃肠功能失调、消化机能障碍,以及消化道溃疡、梗阻、出血、或与肠道连通的器官病变,如肝、胆炎症及寄生虫病等的诊断都具有重要的意义,对消化道的炎症、肿瘤、出血和肠道寄生虫病等疾病的诊断也极为重要。粪便标本取材方便,无创伤,可以对多种疾病进行病因学和病原学检查。粪便检测不仅适用于住院病人和一切疑有消化道疾病的病人,也常作为健康体检、慢病筛查的内容。
多项研究显示,粪便中携带部分脱落的人体消化道表皮细胞,检测其中的基因信息对结直肠肿瘤的早期筛查具有一定参考价值。近年来,粪便DNA检测在肿瘤早期筛查中已经显示出较好的市场规模和应用前景。目前国内外已有一系列公司开发了基于粪便标本基因甲基化检测的肠癌早筛产品,如KARS、APC等基因的突变;SDC2、BMP3和NDRG4等基因的甲基化等。于2019年10月发表的《中国早期结直肠癌筛查流程专家共识意见(2019, 上海)》首次明确提到,粪便DNA单靶点和多靶点甲基化检测,与免疫化学法粪便隐血试验(fecal immunochemical test, FIT)联合检测,可作为肠道肿瘤的筛查方法之一;粪便基因检测具有取材容易、受检者无需特殊准备、无创等优点,有望应用于肠道肿瘤高危人群的普查。
此外,粪便中细菌DNA及代谢物检测也可用于评估人体肠道微生态健康状况。人体肠道微生物的种类和数量占到人体共生微生物的90%以上,和人体消化道器官一起组成人体肠道微生态系统,并密切影响人体健康。肠道微生物对人类自身细胞不能消化的食物成分进行降解,构建宿主-菌群共代谢网络,肠道细菌参与产生的代谢物深刻影响人体正常新陈代谢和免疫功能。维持肠道微生态系统的平衡,是维系和加强宿主免疫反应、抵抗外来致病菌、帮助人体消化吸收、物质能量代谢、促进人体生长发育的决定因素之一,并直接或间接地调控人体多个系统的功能,人体微生态失衡与以肠道疾病为代表的多种疾病的发病机制有着密切关联。粪便中含有大量来自肠道的微生物细胞和代谢物质,可以作为评估微生态健康的“窗口”。
2、粪便常规检测的内容及应用
粪便的常规检测主要包括一般外观性状检测、粪便形态学检测、粪便化学和免疫学检测等。
一般外观性状检测,主要观察粪便的颜色如淡黄色、绿色、果酱色等;形状如扁平带状、球形硬便,硬度如软便、硬便、水样便、粥样便等,粪便的外观性状检测,主要通过肉眼观察判断。临床和健康管理机构常根据布里斯托大便分类法将大便分为七类。因大便的性状和其待在大肠内的时间有关,可以用它来推测食物经过大肠所需的时间,并判断消化能力和肠道健康状况。该方法由英国布里斯托大学的希顿和路易斯于1997年首次发表在《北欧肠胃病学杂志》(Scandinavian Journal of Gastroenterology)上。第一到第七型依次为①粗糙颗粒的羊粪球状、②表面凹凸的麻花状、③表面有裂痕的香肠状、④表面光滑的香肠状、⑤断边光滑的柔软块状、⑥粗边蓬松的糊状,以及⑦无固体块的完全液体状。第一型和第二型表示有便秘;第三型和第四型是理想的便形,尤其第四型是最容易排便的形状;第五至第七型则代表可能有腹泻(新生儿正常是第六型)。此外,粘液如脓液、带血粪便等,各种肠道寄生蠕虫,如钩虫、蛔虫、蛲虫、绦虫片等,也可在粪便外观检测中发现。
粪便的形态学检测,指观察粪便中有形成分的形态特征。主要有人类细胞(红细胞、脓细胞、嗜酸性细胞、上皮细胞、巨噬细胞等),寄生虫卵与原虫,食物残渣,结晶,细菌等。粪便有形成分形态的观察方法目前一般采用湿涂片显微镜观察技术。粪便形态学的手工检测一般由操作人员在载玻片上滴适量生理盐水,用洁净竹签取粪便样本涂片,涂片应保持均匀,厚薄适宜,以尚能透过字迹为宜。然后放在显微镜下观察形态。而自动化的粪便分析仪则可以通过整合的形态学检测模块以及图像传输系统完成该项检测。
粪便的化学和免疫学检测是利用被测物质的化学和免疫学特性,检测其在粪便中是否存在及其含量。常见的临床意义重大的粪便免疫学检测项目有:隐血检测、转铁蛋白检测、轮状病毒抗原检测、腺病毒抗原检测、幽门螺杆菌抗原检测等。其中,粪便潜血检测在英文中常被称为FOBT(fecal occult blood test),因21世纪以来多采用免疫学方法检测血红蛋白作为隐血指标,所以英文也常称其为FIT(fecal immunochemical test)或iFOBT(immuno-FOBT),以区别于最早发明的化学法粪便潜血检测(gFOBT,guaiac fecal-occult blood test,愈创木脂测试)。粪便潜血检测最显著作用是预测并降低结直肠癌病死率。据不完全资料统计,可降低结直肠癌病死率10%~30%,所以,防治指南大力推荐其作为一线筛查项目。除此之外,其无创、易被接受、以及低成本等也是被推荐的重要原因。粪便免疫学检测还可以通过特定的检测试剂,对肠道致病性病毒、致病性细菌和寄生虫等进行检测,用于评价个体的感染状况。
目前临床实验室对粪便的检测,主要开展粪便常规检测(外观检测、形态学检测)、免疫化学检测(主要有隐血检测、部分致病性病毒和细菌抗原检测等)、寄生虫筛查、微生物培养等项目。随着自动化粪便分析平台的普及,粪便常规检测的方便程度、效率和准确度在近年来都已有较大的进步。
3、主要生产厂家
粪便自动化检测仪器的发展目前还处于初级阶段。2013年2月,国内第一款“多功能粪便分析工作站”获得批文。该仪器将粪便标本处理、形态学镜检、免疫学检测几个创新技术融合在一台设备上,采用全过滤分离法标本处理技术,使用全自动显微镜自动获取镜检图片,首次开发出具有4个试剂位、20个检测位的免疫学检测机构,实现对粪便标本多项目、全自动化检测。
近五年来,国内很多企业加大了粪便分析仪的研制投入,仪器的性能得到了较大的提升。粪便分析仪在中国的发展,经历了粪便标本处理仪、半自动分析仪、到目前阶段的“准”全自动化多功能分析仪三个阶段,现今这三个阶段的设备并存于市场中,而自动化多功能分析仪无疑具有更为广阔的市场前景。迄今为止,国内市场上的自动粪便处理仪也基本上都是中国企业生产的设备。目前国内市场占有率较高的厂家有厦门信道、四川沃文特、科域生物、湖南海路等。
目录
第1章 粪便检测行业综述及数据来源说明
1.1 粪便检测行业界定
1.1.1 粪便检测的定义
1.1.2 《国民经济行业分类与代码》中粪便检测行业归属
1.2 粪便检测行业相关专业术语
1.3 本报告数据来源及编制说明
第2章 中国粪便检测行业宏观环境分析(PEST)
2.1 中国粪便检测行业政策(Policy)环境分析
2.1.1 中国粪便检测行业监管体系及机构介绍
1、中国粪便检测行业主管部门
2、中国粪便检测行业自律组织
2.1.2 中国粪便检测行业发展相关政策规划汇总及解读
2.1.3 政策环境对中国粪便检测行业发展的影响总结
2.2 中国粪便检测行业经济(Economy)环境分析
2.2.1 中国宏观经济发展现状
2.2.2 中国宏观经济发展展望
2.3 中国粪便检测行业社会(Society)环境分析
2.4 中国粪便检测行业技术(Technology)环境分析
2.4.1 中国粪便检测行业相关技术介绍
2.4.2 中国粪便检测行业专利情况
1、中国粪便检测专利申请
2、中国粪便检测专利公开
3、中国粪便检测热门申请人
4、中国粪便检测热门技术
第3章 全球粪便检测行业发展现状及粪便检测市场前景
3.1 全球粪便检测行业发展历程介绍
3.2 全球粪便检测行业宏观环境背景
3.2.1 全球粪便检测行业经济环境概况
3.2.2 全球粪便检测行业经济预测
3.3 全球粪便检测行业发展现状及市场规模体量分析
3.4 全球粪便检测行业区域发展格局及重点区域市场研究
3.4.1 全球粪便检测行业区域发展格局
3.4.2 全球粪便检测行业重点区域市场发展状况
1、 亚洲粪便检测行业地区市场分析
(1)亚洲粪便检测行业市场现状分析
(2)亚洲粪便检测行业市场规模与市场需求分析
(3)2022-2028年亚洲粪便检测行业前景预测分析
2、 北美粪便检测行业地区市场分析
(1)北美粪便检测行业市场现状分析
(2)北美粪便检测行业市场规模与市场需求分析
(3)2022-2028年北美粪便检测行业前景预测分析
3、 欧洲粪便检测行业地区市场分析
(1)欧洲粪便检测行业市场现状分析
(2)欧洲粪便检测行业市场规模与市场需求分析
(3)2022-2028年欧洲粪便检测行业前景预测分析
4、 其他地区分析
5、 2022-2028年全球粪便检测行业规模预测
3.5 全球粪便检测行业市场竞争格局及重点企业案例研究
3.5.1 全球粪便检测行业市场竞争格局
3.5.2全球粪便检测行业重点企业案例
1、企业A
2、企业B
3、企业C
第4章 中国粪便检测行业进出口贸易状况及对外贸易依存度
4.1 全球及中国粪便检测行业发展差异分析
4.2 中国粪便检测行业进出口贸易整体状况
4.3 中国粪便检测行业进口贸易状况
4.3.1 中国粪便检测行业进口规模
4.3.2 中国粪便检测行业进口价格水平
4.3.3 中国粪便检测行业进口产品结构
4.3.4 中国粪便检测行业进口来源地
4.4 中国粪便检测行业出口贸易状况
4.4.1 中国粪便检测行业出口规模
4.4.2 中国粪便检测行业出口价格水平
4.4.3 中国粪便检测行业出口产品结构
4.4.4 中国粪便检测行业出口目的地
第5章 中国粪便检测行业市场供给状况及市场行情走势预判
5.1 中国粪便检测行业发展历程介绍
5.2 中国粪便检测行业市场特性解析
5.3 中国粪便检测行业市场主体类型及入场方式
5.4 中国粪便检测行业市场主体数量规模
5.5 中国粪便检测行业市场供给能力分析
5.6 中国粪便检测行业市场供给水平分析
5.7 中国粪便检测行业市场行情走势预判
第6章 2017-2022年上半年中国粪便检测行业市场需求状况及市场规模体量分析
6.1 中国粪便检测行业市场渗透状况分析
6.2 中国粪便检测行业市场饱和度分析
6.3 中国粪便检测行业市场需求状况
6.4 中国粪便检测行业市场销售状况
6.5 中国粪便检测行业市场规模体量分析
第7章 中国粪便检测行业市场竞争状况及国际市场竞争力分析
7.1 中国粪便检测行业波特五力模型分析
7.1.1 中国粪便检测行业现有竞争者之间的竞争分析
7.1.2 中国粪便检测行业关键要素的供应商议价能力分析
7.1.3 中国粪便检测行业消费者议价能力分析
7.1.4 中国粪便检测行业潜在进入者分析
7.1.5 中国粪便检测行业替代品风险分析
7.2 中国粪便检测行业投融资、兼并与重组案例
7.3 中国粪便检测行业市场竞争格局分析
7.4 中国粪便检测行业市场集中度分析
7.5 中国粪便检测行业国际市场竞争力分析
7.6 中国粪便检测行业国产替代布局状况
第8章 2017-2022年上半年中国粪便检测行业发展概述
8.1 中国粪便检测行业上下游产业链分析
8.1.1 产业链模型原理介绍
8.1.2 粪便检测行业产业链条分析
8.2 中国粪便检测行业产业链环节分析
8.2.1 主要上游产业供给情况分析
8.2.2 2022-2028年主要上游产业供给预测分析
8.2.3 主要上游产业价格分析
8.2.4 2022-2028年主要上游产业价格预测分析
8.2.5 主要下游产业发展现状分析
8.2.6 主要下游产业规模分析
8.2.7 主要下游产业价格分析
8.2.8 2022-2028年主要下游产业前景预测分析
8.3 中国粪便检测细分市场格局分布
8.4 中国粪便检测细分产品市场分析
8.5 中国粪便检测行业中游细分市场前景分析
第9章 中国粪便检测行业下游应用市场需求潜力分析
9.1 中国粪便检测行业细分市场分析
9.1.1 A市场用粪便检测
1、2017-2022年上半年行业发展概况
2、2017-2022年上半年需求规模
3、2022-2028年需求前景预测
9.1.2 B市场用粪便检测
1、2017-2022年上半年行业发展概况
2、2017-2022年上半年需求规模
3、2022-2028年需求前景预测
9.1.3 C市场用粪便检测
1、2017-2022年上半年行业发展概况
2、2017-2022年上半年需求规模
3、2022-2028年需求前景预测
9.1.4 D领域用粪便检测
1、2017-2022年上半年行业发展概况
2、2017-2022年上半年需求规模
3、2022-2028年需求前景预测
9.2 行业下游领域需求格局占比
第10章 2017-2022年上半年中国粪便检测行业区域市场现状分析
10.1 中国粪便检测行业区域市场规模分布
10.2 中国华东地粪便检测市场分析
10.2.1 华东地区概述
10.2.2 华东地区粪便检测市场供需情况及规模分析
10.2.3 2022-2028年华东地区粪便检测市场前景预测
10.3 华中地区市场分析
10.3.1 华中地区概述
10.3.2 华中地区粪便检测市场供需情况及规模分析
10.3.3 2022-2028年华中地区粪便检测市场前景预测
10.4 华南地区市场分析
10.4.1 华南地区概述
10.4.2 华南地区粪便检测市场供需情况及规模分析
10.4.3 2022-2028年华南地区粪便检测市场前景预测
10.5 华北地区市场分析
10.5.1 华北地区概述
10.5.2 华北地区粪便检测市场供需情况及规模分析
10.5.3 2022-2028年华北地区粪便检测市场前景预测
10.6 东北地区市场分析
10.6.1 东北地区概述
10.6.2 东北地区粪便检测市场供需情况及规模分析
10.6.3 2022-2028年东北地区粪便检测市场前景预测
10.7 西北地区市场分析
10.7.1 西北地区概述
10.7.2 西北地区粪便检测市场供需情况及规模分析
10.7.3 2022-2028年西北地区粪便检测市场前景预测
10.8 西南地区市场分析
10.8.1 西南地区概述
10.8.2 西南地区粪便检测市场供需情况及规模分析
10.8.3 2022-2028年西南地区粪便检测市场前景预测
第11章 中国粪便检测行业发展痛点及产业转型升级
11.1 中国粪便检测行业经营模式分析
11.2 中国粪便检测行业经营效益分析
11.2.1 中国粪便检测行业营收状况
11.2.2 中国粪便检测行业利润水平
11.2.3 中国粪便检测行业成本管控
11.3 中国粪便检测行业市场痛点分析
11.4 中国粪便检测产业结构优化与转型升级发展路径
第12章 粪便检测重点企业布局案例研究
12.1 粪便检测重点企业市场份额
12.2 粪便检测重点企业布局案例分析
12.2.1 A公司
1、企业概况
2、企业生产经营基本情况
3、企业粪便检测业务布局状况及营收结构
4、企业粪便检测营业收入及增长情况
5、企业核心竞争力分析
6、企业发展战略分析
12.2.2 B公司
1、企业概况
2、企业生产经营基本情况
3、企业粪便检测业务布局状况及营收结构
4、企业粪便检测营业收入及增长情况
5、企业核心竞争力分析
6、企业发展战略分析
12.2.3 C公司
1、企业概况
2、企业生产经营基本情况
3、企业粪便检测业务布局状况及营收结构
4、企业粪便检测营业收入及增长情况
5、企业核心竞争力分析
6、企业发展战略分析
12.2.4 D公司
1、企业概况
2、企业生产经营基本情况
3、企业粪便检测业务布局状况及营收结构
4、企业粪便检测营业收入及增长情况
5、企业核心竞争力分析
6、企业发展战略分析
12.2.5 E公司
1、企业概况
2、企业生产经营基本情况
3、企业粪便检测业务布局状况及及营收结构
4、企业粪便检测营业收入及增长情况
5、企业核心竞争力分析
6、企业发展战略分析
第13章 中国粪便检测行业发展潜力评估及趋势前景预判
13.1 中国粪便检测行业SWOT分析
13.2 2022-2028年中国粪便检测行业发展潜力评估
13.3 2022-2028年中国粪便检测行业市场前景预测
13.4 2022-2028年中国粪便检测行业发展趋势预判
第14章 中国粪便检测行业投资价值及投资机会分析
14.1 中国粪便检测行业市场进入壁垒构成分析
14.1.1 粪便检测行业人才壁垒
14.1.2 粪便检测行业技术壁垒
14.1.3 粪便检测行业资金壁垒
14.1.4 粪便检测行业其他壁垒
14.2 中国粪便检测行业投资风险预警
14.2.1 粪便检测行业政策风险分析
14.2.2 粪便检测行业技术风险分析
14.2.3 粪便检测行业宏观经济波动风险分析
14.2.4 粪便检测行业其他风险分析
14.3 中国粪便检测行业投资价值评估
第15章 中国粪便检测行业研究结论及建议

户名:北京普华有策信息咨询有限公司
开户银行:中国农业银行股份有限公司北京复兴路支行
账号:1121 0301 0400 11817
任何客户订购普华有策产品,公司都将出具全额的正规增值税发票,并发送到客户指定微信或邮箱。
