

液压驱动装置所处行业发展情况及行业特征发展趋势壁垒构成
液压驱动装置所处行业发展情况及行业特征发展趋势壁垒构成
液压驱动装置作为液压系统的执行元件,通过将液压能转化为机械能来传递动力。即输入压力和流量,输出扭矩和转速,其输出动力范围大,并能在较宽的速度范围内实现无级调速,运行平稳,可实现远程控制,操纵方
2024-12-01

2025年拉丝蛋白市场发展概况和趋势、行业主要玩家
2025年拉丝蛋白市场发展概况和趋势、行业主要玩家
2024-11-30

2025年半导体可靠性测试行业发展趋势及主要玩家
2025年半导体可靠性测试行业发展趋势及主要玩家
2024-11-30

回转窑焙烧炉的未来发展将更注重高效、智能、环保和多功能整合
回转窑焙烧炉的未来发展将更注重高效、智能、环保和多功能整合
1
2024-11-30

未来干燥设备将朝大型化、节能化、智能化、精细化和多功能化升级
未来干燥设备将朝大型化、节能化、智能化、精细化和多功能化升级
2024-11-30

二次元产业链投资潜力剖析及主要企业情况
二次元产业链投资潜力剖析及主要企业情况
1
2024-11-29

“服务+产品”业务模式是通信技术服务行业的未来发展趋势
“服务+产品”业务模式是通信技术服务行业的未来发展趋势
2024-11-29

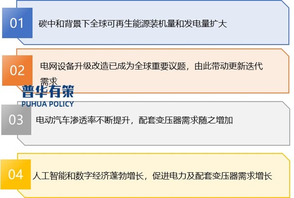
预计到2032年全球变压器市场达1,095亿美元
预计到2032年全球变压器市场达1,095
2024-11-29

环保型、轻量化变压器用散热器将成为行业技术关注重点
环保型、轻量化变压器用散热器将成为行业技术关注重点
1
2024-11-29

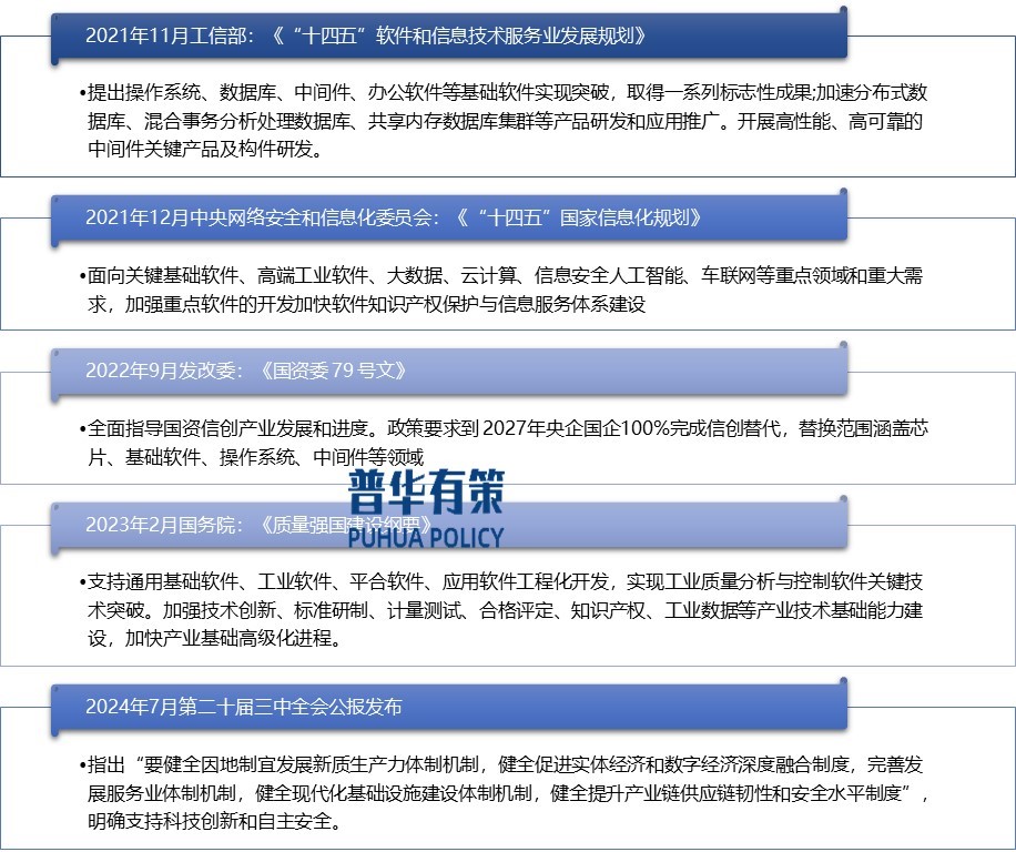
2025年中间件行业发展概况、政策支持及国内外玩家
2025年中间件行业发展概况、政策支持及国内外玩家
1、中间件行业概述
中间件是一种应用于分布式系统的
2024-11-29

氧化铜粉行业产业链下游应用领域细分市场前景分析预测
氧化铜粉行业产业链下游应用领域细分市场前景分析预测
;font-family:'
2024-11-27

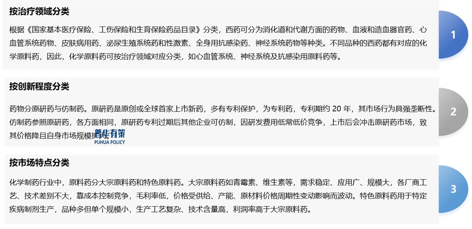
随着全球原料药产业转移,我国原料药行业迎来较好的发展机遇期
随着全球原料药产业转移,我国原料药行业迎来较好的发展机遇期
2024-11-27

甲基多巴在妊娠高血压与肾性高血压领域的应用
甲基多巴在妊娠高血压与肾性高血压领域的应用
2024-11-27

铸造造型材料行业细分市场占有率及发展趋势预测
铸造造型材料行业细分市场占有率及发展趋势预测
1
2024-11-27

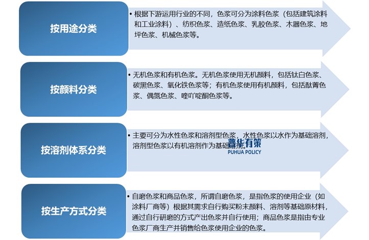
色浆行业发展现状、趋势以及竞争格局分析
色浆行业发展现状、趋势以及竞争格局分析
微软雅黑&
2024-11-27

计算机结构件行业正朝着集中化、轻量化、智能化方向发展
计算机结构件行业正朝着集中化、轻量化、智能化方向发展
;font-family:
2024-11-26

中国胶原蛋白肠衣借出口政策东风拓展海外市场
中国胶原蛋白肠衣借出口政策东风拓展海外市场
2024-11-26

下游领域的政策出台支持和引导为铜基新材料行业发展提供了机遇
下游领域的政策出台支持和引导为铜基新材料行业发展提供了机遇
2024-11-26

未来精密功能性器件行业拥有广阔的市场前景和发展机遇
未来精密功能性器件行业拥有广阔的市场前景和发展机遇
;font-family:'
2024-11-26

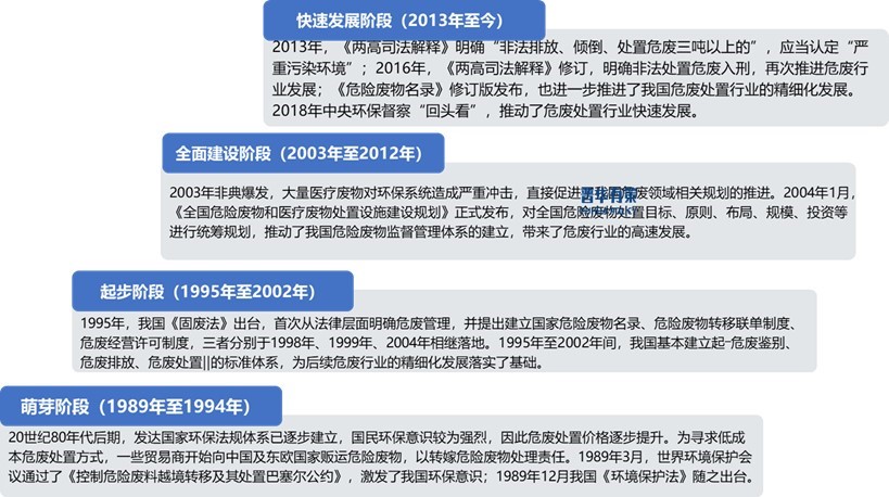
“十五五”危险废物处置利用行业未来发展趋势分析
“十五五”危险废物处置利用行业未来发展趋势分析
2024-11-25