

电化学储能行业推动可再生能源替代传统能源处于技术创新和产业前沿
电化学储能行业推动可再生能源替代传统能源处于技术创新和产业前沿
2024-12-07

政策与下游需求推动下液压支架组合密封件行业迎来发展新机遇
政策与下游需求推动下液压支架组合密封件行业迎来发展新机遇
;font-family:&
2024-12-06

多因素推动输配电及控制设备制造行业面临着新的发展机遇
多因素推动输配电及控制设备制造行业面临着新的发展机遇
;font-family:
2024-12-06

2025年按摩椅行业上下游产业链分析及相关玩家企业
2025年按摩椅行业上下游产业链分析及相关玩家企业
1、按摩椅所属按摩器具行业发展概况
当前市场上的按
2024-12-06

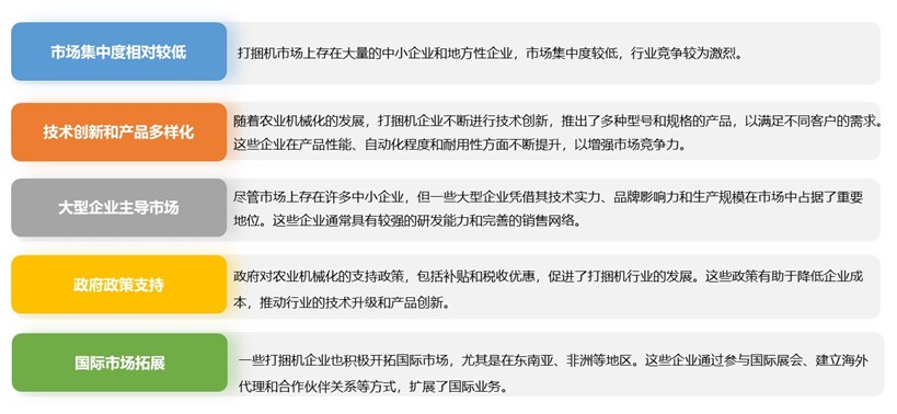
2024年打捆机行业发展影响因素及专精特新上市企业经营情况
2024年打捆机行业发展影响因素及专精特新上市企业经营情况
1
2024-12-06

我国12英寸硅片仍大部分依赖进口:供需结构矛盾影响供应链安全
我国12英寸硅片仍大部分依赖进口:供需结构矛盾影响供应链安全
2024-12-06

制造装备及加工技术创新升级促进硬质合金产品向高附加值拓展
制造装备及加工技术创新升级促进硬质合金产品向高附加值拓展
1
2024-12-05

展望2025年,铝加工材行业发展现状分析及下游应用展望、相关玩家
展望2025年,铝加工材行业发展现状分析及下游应用展望、相关玩家
2024-12-05

血管疾病治疗器械行业细分领域市场分析、发展趋势及主要玩家
血管疾病治疗器械行业细分领域市场分析、发展趋势
2024-12-05

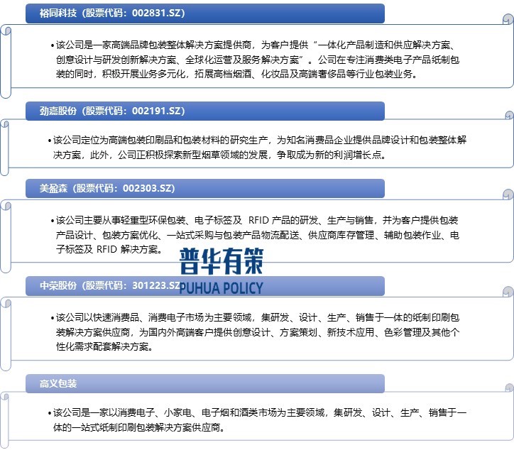
机器取代人工趋势:包装机械行业市场潜力较大
机器取代人工趋势:包装机械行业市场潜力较大
1
2024-12-04

2026 年中国临床质谱设备市场保有量将达到2,754 台。
2026 年中国临床质谱设备市场保有量将达到2,754 台。
2024-12-04

国家支持智慧矿山和绿色矿山建设为煤机行业发展提供了有利机遇
国家支持智慧矿山和绿色矿山建设为煤机行业发展提供了有利机遇
1
2024-12-03

金属包装材料行业正向绿色生产转型轻量化、超薄化发展是必然趋势
金属包装材料行业正向绿色生产转型轻量化、超薄化发展是必然趋势
font-family:&
2024-12-03

RV减速器行业将受益下游驱动迎来快速发展新阶段
RV减速器行业将受益下游驱动迎来快速发展新阶段
2024-12-03

柴油发电机组的发展趋势:智能化、绿色化与高端化
柴油发电机组的发展趋势:智能化、绿色化与高端化
2024-12-03

汽车发动机发展趋势将集中在提高能效、减少排放、智慧化和电动化
汽车发动机发展趋势将集中在提高能效、减少排放、智慧化和电动化
2024-12-03

展望2025年新能源、智能制造和“双碳”政策推动锂电设备行业发展
展望2025年新能源、智能制造和“双碳”政策推动锂电设备行业发展
2024-12-03

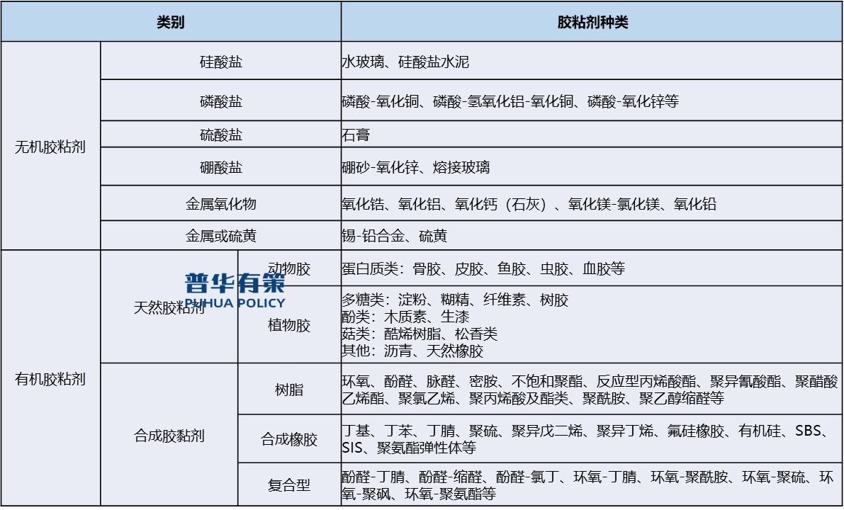
预计2030年全球丁基胶细分市场销售额将达到34.83亿美元
预计2030年全球丁基胶细分市场销售额将达到34.83
2024-12-03

2025年透明质酸钠原料行业竞争格局及主要企业玩家
2025年透明质酸钠原料行业竞争格局及主要企业玩家
2024-12-01

2025年纸包装行业主要发展趋势及相关玩家
2025年纸包装行业主要发展趋势及相关玩家
纸张及纸制包装的可回收性、各国政府对减少塑料制品使用的倡导政策以及消费者环保意识的提升,是全球纸和纸板包装市场增长的主要驱动因素。2022年3月,第五届联合国环境大会续会在内罗毕通过《终止塑料污染决议(草
2024-12-01