

橡胶传动行业的现状概览、趋势展望与行业竞争格局
橡胶传动行业的现状概览、趋势展望与行业竞争格局
2025-01-02

厨房用金属制品行业趋势呈现出智能化、多功能化、定制化特点
厨房用金属制品行业趋势呈现出智能化、多功能化、定制化特点
;font-family:&
2025-01-02

展望2025年:显示材料行业发展情况简析及特点特征
展望2025年:显示材料行业发展情况简析及特点特征
;font-family:'
2025-01-02

复合调味品行业正处于快速增长阶段
复合调味品行业正处于快速增长阶段
2025-01-02

高分子材料行业朝着高性能、多功能、智能化的方向发展
高分子材料行业朝着高性能、多功能、智能化的方向发展
;font-family:'
2025-01-02

微流控技术行业发展概括和相关企业介绍
微流控技术行业发展概括和相关企业介绍
2025-01-02

赋能研发、一站式服务和国际化成为CRO企业发展趋势
赋能研发、一站式服务和国际化成为CRO企业发展趋势
;font-family:'
2025-01-02

矿山服务行业将开采深度由浅向深转变,开采规模向大型化发展
矿山服务行业将开采深度由浅向深转变,开采规模向大型化发展
1
2025-01-02

展望2025年:精密旋转模切设备行业发展趋势及企业玩家
展望2025年:精密旋转模切设备行业发展趋势及企业玩家
;font-family:&#
2025-01-02

精密零部件制造行业现状、趋势、机遇与竞争格局分析
精密零部件制造行业现状、趋势、机遇与竞争格局分析
2025-01-02

市场占有率:乙酸仲丁酯行业重点企业供给情况及市场份额分析
市场占有率:乙酸仲丁酯行业重点企业供给情况及市场份额分析
微软雅黑&#
2025-01-02

市场占有率:我国风电主齿轮箱行业重点企业市场份额分析
市场占有率:我国风电主齿轮箱行业重点企业市场份额分析
微软雅黑
2025-01-01

制冷设备行业朝着产品高效化、小型化、节能化、环保化发展
制冷设备行业朝着产品高效化、小型化、节能化、环保化发展
;font-family:&#
2025-01-01

我国智能电网运维监测产品行业发展及竞争情况分析
我国智能电网运维监测产品行业发展及竞争情况分析
2025-01-01

工程机械行业发展趋势走向:系列化、定制化、智能化、全球化
工程机械行业发展趋势走向:系列化、定制化、智能化、全球化
;font-family:&
2025-01-01

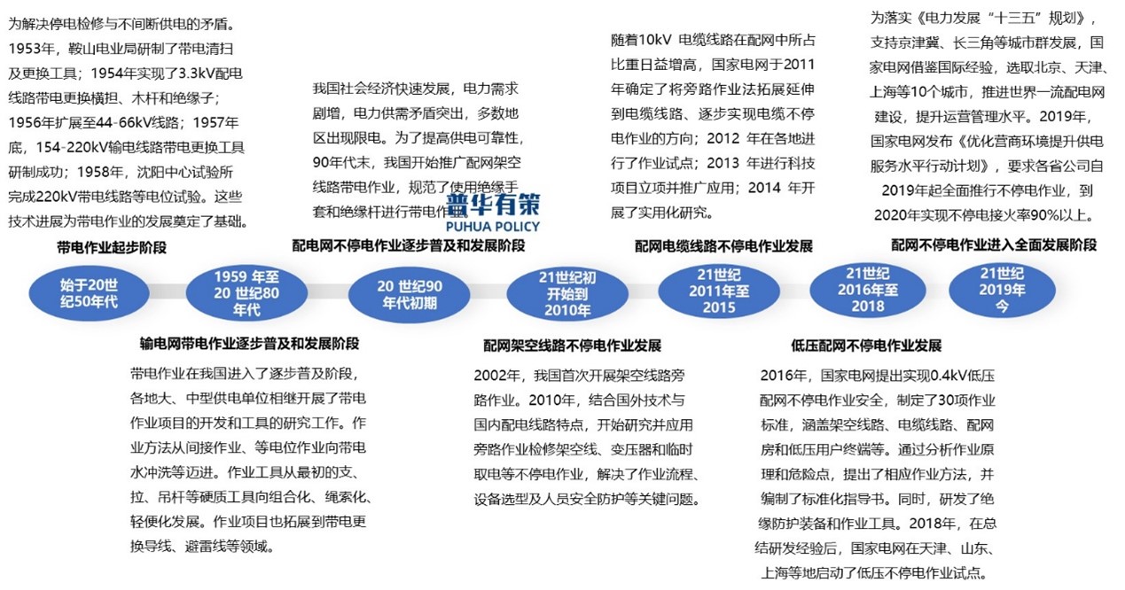
配网不停电作业技术服务市场需求可期,业内资深企业获得先发优势
配网不停电作业技术服务市场需求可期,业内资深企业获得先发优势
2025-01-01

高岭土行业将从高速增长转向注重品质效益提升附加值长期发展动力
高岭土行业将从高速增长转向注重品质效益提升附加值长期发展动力
font-family:&
2025-01-01

展望2025年:产品数字内容本地化行业未来发展走向分析
展望2025年:产品数字内容本地化行业未来发展走向分析
;font-family:&#
2025-01-01

下游产业的快速增长为硬质合金行业提供了良好的发展空间
下游产业的快速增长为硬质合金行业提供了良好的发展空间
;font-family:
2024-12-31

原料与生产过程绿色化成为特种表面活性剂可持续发展的重要保障
原料与生产过程绿色化成为特种表面活性剂可持续发展的重要保障
2024-12-31