

新能源电池材料行业现状、产业链及趋势分析
新能源电池材料行业现状、产业链及趋势分析
2024-12-31

新型环保产品正逐渐成为表面工程化学品行业发展的必然走向
新型环保产品正逐渐成为表面工程化学品行业发展的必然走向
;font-family:&#
2024-12-31

展望2025年跨境电商趋势、企业玩家及壁垒构成
展望2025年跨境电商趋势、企业玩家及壁垒构成
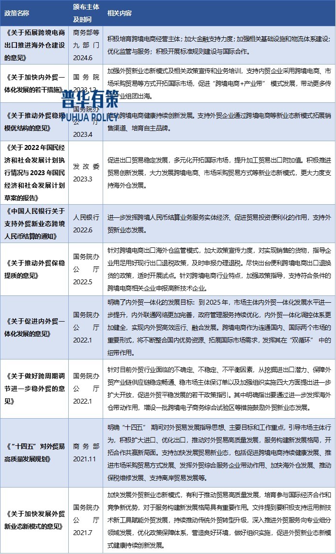
1、政策支持跨境电商行业发展
近年来,我国陆续颁布了一
2024-12-31

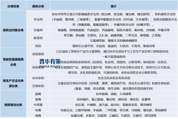
中国已成为全球最大的农药生产国,成为重要的农药原药生产基地
中国已成为全球最大的农药生产国,成为重要的农药原药生产基地
font-family:&#
2024-12-31

鞋用胶粘剂行业中发展环境友好型产品成为未来趋势
鞋用胶粘剂行业中发展环境友好型产品成为未来趋势
2024-12-31

数字内容需求持续增加推动产业稳定增长增强文化生产力和传播力
数字内容需求持续增加推动产业稳定增长增强文化生产力和传播力
微软雅黑&
2024-12-31

提升营销转化率成为汽车零部件跨境电商行业发展重点
提升营销转化率成为汽车零部件跨境电商行业发展重点
2024-12-30

展望2025年:涤纶长丝行业发展现状、趋势以及竞争格局分析
展望2025年:涤纶长丝行业发展现状、趋势以及竞争格局分析
2024-12-30

纤维素醚行业发展历程及竞争格局分析
纤维素醚行业发展历程及竞争格局分析
微软雅黑
2024-12-30

下游产业多样化发展趋势为HEC行业提供了更为广阔的市场空间
下游产业多样化发展趋势为HEC行业提供了更为广阔的市场空间
2024-12-30

检验检测行业发展的三大走向:市场化、专业化、信息化
检验检测行业发展的三大走向:市场化、专业化、信息化
;font-family:'
2024-12-30

展望2025年:危化品水上运输行业产业链、主要政策及企业玩家
展望2025年:危化品水上运输行业产业链、主要政策及企业玩家
font-family:&
2024-12-29

在动力消费和储能类锂离子电池需求推动下电解液市场发展前景广阔
在动力消费和储能类锂离子电池需求推动下电解液市场发展前景广阔
font-family:&
2024-12-28

展望2025户用光伏应用的多样化亦将进一步推动户用光伏行业的发展
展望2025户用光伏应用的多样化亦将进一步推动户用光伏行业的发展
2024-12-28

全球有机PVC稳定剂市场正稳步扩张预计2030年将增至102.1亿元
全球有机PVC稳定剂市场正稳步扩张预计2030年将增至102.1亿元
2024-12-27

预计2025年智能马桶整体市场规模近200亿元
预计2025年智能马桶整体市场规模近200亿元
<
2024-12-27

展望2025年:铝合金汽车零部件行业面临的机遇和挑战
展望2025年:铝合金汽车零部件行业面临的机遇和挑战
;font-family:
2024-12-27

展望2025年:集成电路关键材料行业发展面临的挑战和机遇
展望2025年:集成电路关键材料行业发展面临的挑战和机遇
;font-family:&
2024-12-27

下游行业需求推动家居五金行业向数字化、智能化方向发展
下游行业需求推动家居五金行业向数字化、智能化方向发展
;font-family:
2024-12-26

光伏接线盒是太阳能光伏发电系统中不可缺少的配件之一
光伏接线盒是太阳能光伏发电系统中不可缺少的配件之一
;font-family:'
2024-12-26