

“十四五”政策有利于轨道交通行业细分市场投资新机遇及经营发展
“十四五”政策有利于轨道交通行业细分市场投资新机遇及经营发展
2024-11-01

室分设备行业发展现状及趋势分析
室分设备行业发展现状及趋势分析
2024-11-01

5G小基站有望成为新一代物联网的关键技术支撑
5G小基站有望成为新一代物联网的关键技术支撑
2024-11-01

政府治理模式创新及新技术普及下移动网络可视化行业将迎新机遇
政府治理模式创新及新技术普及下移动网络可视化行业将迎新机遇
2024-11-01

下游应用领域已成为拉动磁性元器件市场增长的重要动力
下游应用领域已成为拉动磁性元器件市场增长的重要动力
;font-family:'
2024-11-01

“十四五”期间铁路通信信号系统的增量市场空间预计将达到千亿
“十四五”期间铁路通信信号系统的增量市场空间预计将达到千亿
1
2024-11-01

纺织机械行业正在自动化、智能化及节能化发展路线上持续迈进
纺织机械行业正在自动化、智能化及节能化发展路线上持续迈进
;font-family:&
2024-11-01

“十四五”期间,城市轨道无线通信系统市场空间合计约为496 亿元
“十四五”期间,城市轨道无线通信系统市场空间合计约为496 亿元
2024-11-01

紧固件行业正朝着绿色生产、产业集群方向发展
紧固件行业正朝着绿色生产、产业集群方向发展
2024-11-01

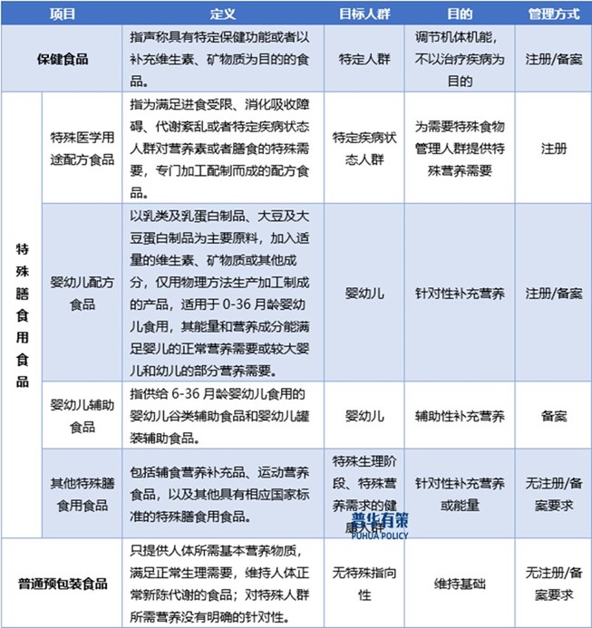
多因素推动下我国营养功能食品行业渗透率将进一步提升
多因素推动下我国营养功能食品行业渗透率将进一步提升
;font-family:'
2024-11-01

政策引领、消费升级与渠道创新共同推动营养健康食品行业发展
政策引领、消费升级与渠道创新共同推动营养健康食品行业发展
;font-family:&
2024-10-31

多样化功能、高性能功能性新材料是未来材料行业发展的重要方向
多样化功能、高性能功能性新材料是未来材料行业发展的重要方向
1
2024-10-31

在线英语培训行业主要分类、发展历程、主要玩家
在线英语培训行业主要分类、发展历程、主要玩家
1、在线英语培训行业主要分类
2024-10-31

下游应用领域发展推动消费电子功能性及防护性产品市场规模扩大
下游应用领域发展推动消费电子功能性及防护性产品市场规模扩大
微软雅黑&
2024-10-30

国内外净水滤芯行业下游细分市场应用不同分析
国内外净水滤芯行业下游细分市场应用不同分析
1
2024-10-30

稀土行业产业链上下游简析
稀土行业产业链上下游简析
2024-10-30

肿瘤药物细分之溶瘤病毒药物将能够不断拓展疾病应用领域
肿瘤药物细分之溶瘤病毒药物将能够不断拓展疾病应用领域
微软雅黑'
2024-10-30

锂离子电池负极材料行业现状及趋势分析
锂离子电池负极材料行业现状及趋势分析
微软雅黑&#
2024-10-30

新兴消费渠道的出现将为预制菜行业带来新的机遇。
新兴消费渠道的出现将为预制菜行业带来新的机遇。
2022微软雅黑
2024-10-29

我国橡胶制品行业的产业集聚向集群化方向发展
我国橡胶制品行业的产业集聚向集群化方向发展
微软雅黑&
2024-10-29