从“量”到“质”的跨越:中国电子材料行业发展趋势
1、先进电子材料行业基本情况
先进电子材料主要应用于电子技术、微电子技术领域,主要产品为电子级树脂材料,包括酚醛树脂和环氧树脂。
我国环氧树脂生产始于1956年,1958年实现工业化。改革开放后,随着引进先进设备和技术,产能大幅提升,产业发展进入快车道。随着国民经济发展,电子电器、涂料和复合材料等领域的持续发展推动了环氧树脂产业的壮大。目前,尽管我国环氧树脂市场规模增长,但与国外相比,生产企业规模小、产品产量少、结构不合理,产品质量和售后服务仍需提升。尽管如此,巨大的市场潜力为国内企业提供了发展空间。
2、细分产品市场应用及规模分析
环氧树脂泛指分子中含有两个或两个以上环基的有机高分子化合物。按用途主要分为基础环氧树脂和特种环氧树脂两大类,基础环氧树脂通常指低分子量双酚A液体环氢树脂。基础环氧树脂存在内应力大、耐热性、耐冲击性较差等缺点,限制了其在高技术领域的应用。特种环氧树脂主要是指区别于基础双酚A型环氧树脂之外的高纯环氧树脂、酚醛环氧树脂和覆铜层压板用环氧树脂等高性能环氧树脂,主要用于信息产业、高压电器、电子塑封等行业。
2014年到2024年,我国环氧树脂总消费量从125.80万吨提升至164.00万吨,下游行业需求旺盛,带动环氧树脂需求大幅增长。环氧树脂行业的快速发展符合中国制造业的崛起,电子工业、汽车产业作为我国的支柱产业,与之配套的环氧树脂需求量大,船舶、海洋工业、集装箱工业也越来越需要环氧树脂。
2017年到2024年,我国环氧树脂产能由2017年的218万吨上升至2024年的349.7万吨,产能不断提高。受环保、国家政策等因素影响,行业整体开工不足,维持在五成左右,2017年我国环氧树脂的产量为120万吨,2024年我国环氧树脂的产量为177.45万吨。在供给结构上,普通环氧树脂居多,高品质的专用型环氧树脂较少,导致一方面普通环氧树脂供大于求,竞争激烈,产能利用率不高;另一方面,电子元件封装、覆铜板等对原材料的适用性、稳定性要求较高的下游领域则呈现出特种环氧树脂供不应求,大量依赖进口的局面。
2020-2025年我国环氧树脂产能、产量情况

资料来源:普华有策
3、先进电子材料行业发展趋势
近年来,我国电子材料行业进入高速发展期,在产品开发、工艺改进、质量控制和售后服务等方面均取得较大进步。在不断研发、追赶国际先进技术的同时,我国电子材料行业拥抱绿色环保的生产理念,不断提高绿色化、科技化和多样化的技术水平。
随着智能手机、可穿戴设备等电子产品日趋体积小、质量轻、功能复杂和智能化方向发展,产品需要能提供更高密度的电路互联、能容纳更多的电子元器件组件,对相关电子材料的热稳定性也提出了更大的挑战。
4、行业内重点企业分析
(1)环氧树脂
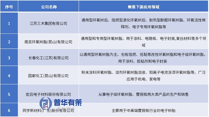
目前,我国普通环氧树脂供大于求,市场竞争激烈,而特种环树脂生产企业较少,大量产品依赖进口。

资料来源:普华有策
《“十五五”时期先进电子材料行业市场调研及发展趋势预测报告》涵盖行业全球及中国发展概况、供需数据、市场规模,产业政策/规划、相关技术/专利、竞争格局、上游原料情况、下游主要应用市场需求规模及前景、区域结构、市场集中度、重点企业/玩家,企业占有率、行业特征、驱动因素、市场前景预测,投资策略、主要壁垒构成、相关风险等内容。同时北京普华有策信息咨询有限公司还提供市场专项调研项目、产业研究报告、产业链咨询、项目可行性研究报告、专精特新小巨人认证、市场占有率报告、十五五规划、项目后评价报告、BP商业计划书、产业图谱、产业规划、蓝白皮书、国家级制造业单项冠军企业认证、IPO募投可研、IPO工作底稿咨询等服务。(PHPOLICY:MJ)