智能化与轻量化驱动下的中国汽车饰件行业发展分析
1、汽车饰件行业概况
汽车饰件是汽车车身系统的重要组成部分,可分为内饰件和外饰件两大类。汽车内饰件作为与驾乘人员直接接触并产生感知体验的部分,在空间美学、智能座舱、乘坐舒适性及环保性等方面具有重要作用,兼具装饰与功能双重属性,是提升整车产品竞争力的关键所在。内饰设计工作量占整车造型设计总工作量的60%以上。汽车内饰件通常由塑料、织物、PU材料等多种工艺材料和组件构成,结构较为复杂。其中,汽车座椅总成、仪表板总成、顶柜总成和门护板总成是内饰系统中价值较高的核心组成部分。
汽车内饰件价值量占比

资料来源:普华有策
汽车外饰件是汽车外部的重要组成部分,兼具保护功能与美学价值。其设计融合了材料科学、结构力学及造型美学,是体现整车品质与用户体验的关键载体。外饰件多采用塑料材料,不仅具备优良的抗冲击性和耐磨性,还能确保外观美观与长期耐用性。在汽车外饰件中,保险杠总成的价值占比最高,达到42.31%,其主要功能为吸收和缓解外部冲击力,保护车身前后部;其次为侧裙板和行李架,占比分别为10%和8.46%。
汽车外饰件价值量占比

资料来源:普华有策
进入21世纪以来,随着中国汽车产销量呈现爆发式增长,汽车饰件行业步入快速扩张阶段。塑料及复合材料等非金属材料得到广泛应用,内饰设计日趋复杂,外饰件则更加注重空气动力学性能与安全性的提升,推动行业规模持续扩大。近年来,在新能源汽车兴起及相关政策扶持的推动下,行业加快转型升级步伐,企业积极向轻量化、智能化方向迈进,同时消费升级与“新四化”趋势进一步深刻改变行业格局。
随着新能源汽车市场显著增长、自主品牌实现“弯道超车”以及汽车出口表现强劲,下游市场对汽车内外饰件的需求持续攀升,促使汽车饰件行业实现快速发展。2021年中国乘用车内外饰件市场规模达3,196.82亿元;预计到2026年,我国乘用车内外饰件市场规模将突破5000亿元,整体市场保持稳定增长态势。
2、行业的周期性、区域性和季节性
(1)周期性
汽车饰件行业与整车制造业关联紧密,其发展易受国家宏观经济、产业政策及环保政策等多重因素影响,呈现出较为显著的周期性特征。在宏观经济上行阶段,居民收入水平提高与消费能力增强将直接刺激汽车消费需求,购车比例显著上升,推动整车厂商扩大生产规模,进而带动汽车饰件企业订单增加;反之,在宏观经济下行时期,整个汽车产业链发展承压,汽车饰件企业则普遍面临库存积压、产能利用率下降等挑战。
(2)区域性
汽车饰件行业具有明显的区域性特征,这主要源于其与整车制造业之间高度依存的产业配套关系。目前,中国已形成六大汽车产业集群区,分别为长三角、珠三角、东北地区、京津地区、华中地区与西南地区。这些区域集聚了全国超过80%的整车产能及相关零部件企业。区域化布局的优势主要体现在三个方面:一是降低综合成本、提升运营效率,通过缩短物流半径有效控制运输成本;二是增强协同创新能力,便于零部件供应商快速响应整车厂的设计变更与技术需求;三是发挥产业集群效应,在区域内构建人才、技术共享网络,从而推动智能座舱饰件等前沿产品的研发与产业化进程。
(3)季节性
汽车饰件行业存在一定的季节性波动,该波动与整车销售周期基本同步。通常而言,上半年为行业淡季,下半年则进入旺季。究其原因,整车厂商多集中于年底及春节前开展促销活动,因此往往于第三、四季度提前进行生产备货,相应带动对汽车饰件的采购需求在该期间出现明显增长。
3、人工智能(AI)对汽车饰件行业的深刻影响
随着人工智能技术在汽车产业的深度融合,汽车饰件行业正迎来产品形态、制造模式与价值链的重构。
(1)产品智能化与功能集成加速
智能座舱成为核心载体: AI驱动下,内饰件不再局限于装饰与基础功能,而是逐步演变为集成了多模态交互、智能表面、情景感知等功能的“智能空间”。例如,AI语音助手、情感识别系统、智能调光面板等将与饰件深度融合,推动内饰从“物理界面”向“智慧交互平台”升级。
外饰件与自动驾驶协同: 为适配高级别自动驾驶(ADAS),外饰件需集成更多传感器(如激光雷达、毫米波雷达)并确保其洁净、无损与精准感知。AI算法对外饰件的气动外形、材料透波率等提出新要求,推动“功能型外饰”向“感知型外饰”转变。
(2)生产制造迈向智能化与柔性化
AI赋能智能制造: 利用机器视觉进行表面缺陷检测、基于AI算法优化注塑工艺参数、通过预测性维护降低设备故障率,显著提升生产效率与产品一致性。
柔性生产线满足个性化需求: AI调度下的柔性产线能够快速响应小批量、多品种的订单需求,支持整车厂实现用户定制化饰件的高效供应,契合消费升级趋势。
(3) 研发设计与供应链管理优化
生成式AI辅助设计: AI工具可根据车型定位、用户偏好生成内饰设计方案,大幅缩短设计周期,提升设计创新效率。
智慧供应链提升韧性: AI预测市场需求变化、优化库存水平、智能匹配供应商资源,帮助饰件企业在复杂多变的全球供应链环境中保持稳定运营。
4、《国民经济十五五规划建议》指引行业高质量发展
《规划建议》中强调的“创新驱动”、“高质量发展”、“绿色低碳”、“产业链现代化”等核心原则,为汽车饰件行业指明了发展方向。
(1)强化科技创新与产业链自主可控
政策导向: 《规划》将持续支持关键核心技术攻关,包括车用新材料、智能传感器、高端装备等。
行业影响: 鼓励饰件企业加大在轻量化材料(如碳纤维、高性能复合材料)、智能表面技术、集成化模块等方面的研发投入,逐步突破外资在高端饰件总成领域的垄断,提升国内供应链的自主配套能力与安全性。
(2) 推动绿色低碳与可持续发展
政策导向: 明确“双碳”目标,推动产业绿色转型,发展循环经济。
行业影响: 饰件企业需优先采用可回收、可降解的环保材料(如生物基塑料、再生PET),优化生产工艺以降低能耗与VOCs排放,并建立废旧饰件的回收再利用体系。轻量化设计在降低电动车能耗方面的价值将进一步凸显,符合国家绿色发展战略。
(3) 促进智能制造与数字化转型
政策导向: 深入推进“制造强国”、“数字中国”建设,推动产业智能化改造数字化转型。
行业影响: 饰件行业将迎来一轮智能制造升级浪潮,标杆工厂的“黑灯车间”、数字孪生技术应用将更为普遍。政策可能通过专项资金、税收优惠等方式,支持企业进行自动化产线改造与工业互联网平台建设。
(4) 激发内需市场与支持自主品牌
政策导向: 畅通国内大循环,促进消费升级,支持新能源汽车和智能网联汽车发展。
行业影响: 国内汽车消费市场的持续壮大,特别是新能源汽车与自主品牌的崛起,将为本土饰件企业提供广阔的市场空间。与自主品牌整车厂协同研发、就近配套的优势将进一步巩固国内饰件企业的市场地位。
5、汽车饰件行业发展趋势
(1)国内品牌市场占有率提升
随着自主品牌整车厂商的销售占比不断提高,以及本土供应链体系展现出较强的稳定性优势,国内汽车饰件企业凭借高性价比与快速响应能力,正逐步替代外资供应商,进一步扩大其产品在市场上的占有率。
(2)饰件产品重要性提升
随着整车市场竞争加剧与技术水平的持续进步,消费者在选购汽车时,除基础的代步功能外,愈加注重车辆的美观性、舒适性及整体驾乘体验。在此背景下,汽车饰件的造型设计、品质质感、科技含量与环保属性逐渐成为关键卖点,推动饰件产品在汽车价值链中的重要性及附加值不断提升。
(3)饰件产品智能化
在科技浪潮推动下,汽车智能化需求日益增强,“新四化”趋势正深刻重塑行业格局,进而对饰件的功能集成提出更高要求。内饰件从单一装饰功能逐步转变为承载智能显示屏、氛围灯、HUD等电子设备的智能座舱框架;外饰件也因应高级驾驶辅助系统(ADAS)等需求,结构复杂度显著提升。这一趋势对饰件企业的设计能力与跨工艺整合能力提出更高挑战,推动行业由制造驱动向技术研发驱动转型。
(4)饰件产品轻量化
相较于传统燃油车,新能源汽车对饰件轻量化提出明确要求。实现轻量化的饰件有助于减轻车身重量,从而降低电能消耗、提升续航里程。随着新能源汽车产业的快速发展,市场对饰件材料、工艺与结构设计等方面的要求不断提高,例如高性能塑料、复合材料等先进车用材料及创新设计方案的采用,正推动汽车饰件行业持续优化与技术迭代。
(5)人工智能驱动饰件成为“智能汽车感官界面”
人工智能正从根本上重塑汽车饰件的属性与价值,使其从静态的功能与装饰部件,升级为动态的“智能感官界面”。内饰件通过与多模态交互技术的深度融合,成为能“看见”、“听懂”并“感知”用户需求的智慧空间;外饰件则因需承载并协同自动驾驶传感器,演变为车辆的“感知与通信器官”。这一趋势不仅极大地提升了饰件的科技含量与附加值,更对企业的跨学科技术整合与智能化设计能力提出了前所未有的高标准。
(6)国家战略引领下的“安全、绿色与协同”发展
在《国民经济十五五规划》的顶层设计下,汽车饰件行业的发展被赋予了保障产业链安全、践行绿色低碳及深化协同创新的战略使命。核心材料的“自主可控”与供应链的韧性建设成为底线要求,而全生命周期的绿色化则从可选方向变为必由之路。在此框架下,行业竞争模式将从单一企业的比拼,转向以整车厂为核心的“生态圈”竞争,推动饰件企业与上下游伙伴构建更为紧密的协同创新共同体,共同实现高质量与可持续发展。
6、汽车饰件行业竞争格局
汽车饰件行业在长期发展过程中,逐步形成了以整车厂商为核心、多层次分工协作的金字塔型供应商体系。在该体系中,一级供应商直接与整车厂对接,负责提供总成件并深度参与同步开发,承担系统集成、设计及交付等重要职责,与整车厂之间建立了长期、稳定、紧密的合作关系;二级供应商则主要专注于子模块的生产,通过一级供应商间接为整车厂配套,体现了产业链上的专业化分工。
一级供应商主要涵盖三类企业:一是跨国汽车零部件企业在华设立的独资或合资公司,这类企业具备较高的管理和技术水平,在外资或合资品牌汽车市场中竞争力较强,代表性企业包括麦格纳、佛瑞亚、安通林等;二是整车厂旗下的直属企业、合资公司或全资子公司,能够获得整车厂的客户资源与管理支持,例如延锋彼欧、长城诺博、一汽富维等;三是独立的国内资本零部件生产企业,这类企业机制灵活,技术和工艺创新能力突出,如宁波华翔、新泉股份、模塑科技、常熟汽饰、江苏永成、一彬科技等大型总成饰件供应商,以及金钟股份等专注于子模块供应的企业。
二级供应商以国内资本企业为主,聚焦于特定细分领域进行深耕,通常通过一级供应商获取订单,并间接服务于整车厂商。
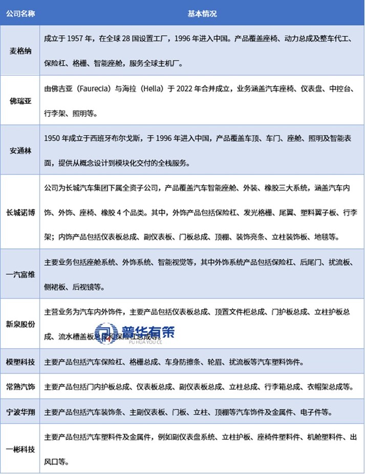
行业内主要企业有麦格纳、佛瑞亚、安通林、长城诺博、一汽富维、新泉股份、模塑科技、常熟汽饰、宁波华翔、一彬科技等。
行业内主要企业情况介绍

资料来源:普华有策
《“十五五”时期汽车饰件行业市场调研及发展趋势预测报告》涵盖行业全球及中国发展概况、供需数据、市场规模,产业政策/规划、相关技术/专利、竞争格局、上游原料情况、下游主要应用市场需求规模及前景、区域结构、市场集中度、重点企业/玩家,企业占有率、行业特征、驱动因素、市场前景预测,投资策略、主要壁垒构成、相关风险等内容。同时北京普华有策信息咨询有限公司还提供市场专项调研项目、产业研究报告、产业链咨询、项目可行性研究报告、专精特新小巨人认证、市场占有率报告、十五五规划、项目后评价报告、BP商业计划书、产业图谱、产业规划、蓝白皮书、国家级制造业单项冠军企业认证、IPO募投可研、IPO工作底稿咨询等服务。(PHPOLICY:GYF)