固态变压器产业机遇:政策驱动下的投资蓝海
1.行业定义及概述
1.1行业定义
根据国际电气与电子工程师协会(IEEE)及《中国电机工程学报》的定义,固态变压器(SST)是一种通过电力电子变换技术和高频电磁感应原理,实现电能变换、电气隔离、功率调节与控制的智能化电力设备-1-5。其核心是通过高频变压器(工作频率通常为kHz级别)替代传统工频变压器,结合AC/DC/AC多级变换电路,实现电压等级转换、无功补偿、谐波治理、直流接口集成等功能。
工作原理:SST通过输入级将工频交流电转换为高频交流电,经高频变压器隔离和变压后,由输出级还原为工频交流或直流电,并通过控制器实现功率双向流动和智能调控。
1.2 SST与传统变压器对比优势分析
SST与传统变压器对比优势

资料来源:普华有策
2 行业产业链分析
2.1上游核心部件与材料
固态变压器产业链上游由核心部件与关键材料构成,技术壁垒和附加值最高。功率半导体是SST的"心脏",其中碳化硅(SiC)器件因其高频、耐高压特性成为主流选择,在中压SST中成本占比超过25%。国内斯达半导、东微半导等企业正加速突破,但高端模块仍依赖进口。磁性材料是另一关键环节,非晶纳米晶软磁材料凭借高磁导率、低损耗特性,完美适配SST高频化需求,能有效降低涡流损耗50%以上。云路股份、安泰科技在该领域已实现规模化量产。散热材料随着功率密度提升需求凸显,液冷方案占比约10%,德邦科技、飞荣达等国内供应商技术日趋成熟。此外,高性能电容、控制芯片等组件也直接影响SST的可靠性与成本。
2.2中游制造与系统集成
中游SST制造与系统集成环节呈现"国际巨头主导、国内企业追赶"的竞争格局。该环节要求企业具备电力电子技术、结构设计、热管理和系统控制等多学科整合能力。国际方面,台达、伊顿、维谛等企业凭借先发优势和技术积累,在AIDC、工业领域占据高端市场,提供从SST到整体配电的一站式解决方案。国内企业如金盘科技、四方股份、阳光电源等通过差异化竞争,在特定应用场景实现突破:金盘科技深耕海外数据中心市场,获得英伟达(亚马逊、微软)等标杆客户;四方股份参与国内"东数西算"工程,推动SST在新型配电网络的应用。中游制造的成本结构中,原材料占比约60%,研发与人力各占20%。随着技术标准化程度提高,模块化设计正成为降本关键,预计可降低系统成本20%以上。产能分布呈现区域集聚特征,主要集中在长三角、珠三角和京津冀等配套产业链完善地区。
2.3下游应用市场分析
SST下游应用多元且增长明确,主要驱动力来自能源转型和数字化建设。AI数据中心(AIDC) 是当前最主要应用场景,占比约40%。随着单机柜功率密度从6kW向30kW+提升,SST的高功率密度、高效交直流转换特性成为理想选择,预计2025年该领域市场规模达45亿元。智能电网建设是另一重要驱动力,占比约30%。SST支持交直流混联、无功补偿、故障隔离等功能,在新能源接入、城市电网升级中作用关键,国网、南网已启动多个示范项目。电动汽车超充网络占比约15%,SST可实现快速充电、智能调度和电网支撑,随着800V平台车型普及,需求持续增长。此外,工业变频、轨道交通等新兴应用正逐步拓展。下游客户对SST的可靠性、效率要求严格,验证周期长达1-2年,一旦通过认证则粘性较高。各应用场景的差异化需求也推动SST产品向定制化、系列化发展。
3 行业竞争格局
当前固态变压器行业呈现"金字塔型"竞争格局,国际巨头占据顶端,国内企业快速追赶。第一梯队由台达、伊顿、维谛等跨国企业主导,凭借完整的产品线和先发技术优势,垄断全球高端市场特别是AIDC领域,合计市场份额超过60%。第二梯队包括金盘科技、四方股份等国内龙头企业,通过技术突破和成本优势,已在海外数据中心市场和国内重点工程项目中取得实质性进展。第三梯队为众多专业厂商和初创企业,主要聚焦特定应用场景或区域市场。 市场竞争正从单一产品向解决方案升级,技术、渠道、资本缺一不可。具备海外头部云服务商供应链资质的企业拥有明显先发优势,如金盘科技已进入亚马逊、微软供应链体系。随着2026年英伟达新一代架构推出,行业将迎来新一轮洗牌,具备核心技术、规模化产能和客户验证经验的企业有望进一步扩大市场份额。未来三年将是格局定型的关键期,横向整合与垂直产业链布局将成为主要竞争策略。
4 行业发展主要驱动因素
4.1 技术突破构成基础驱动力
宽禁带半导体特别是碳化硅(SiC)技术的成熟,使SST能够实现更高的工作频率和效率,解决了传统硅基器件在高频应用中的技术瓶颈。同时,非晶纳米晶等先进软磁材料的广泛应用,显著降低了高频变压器的磁芯损耗,使SST在效率和体积方面的优势得以充分发挥。这些基础材料的突破为SST从实验室走向产业化应用奠定了坚实基础。
4.2 市场需求提供强劲拉动力
在AIDC领域,算力密度的快速提升对供电系统提出更高要求,SST的高功率密度和交直流灵活转换特性使其成为理想选择。能源转型方面,新型电力系统建设需要大量柔性输电设备,SST在交直流混联配电网、新能源并网等领域应用前景广阔。此外,电动汽车超充网络的快速布局,也为SST创造了新的市场空间。
4.3 政策支持形成重要助推力
全球主要经济体都将新型电力装备作为重点支持领域,中国"十四五"现代能源体系规划等明确将SST列为智能电网关键设备,配套财政补贴和税收优惠政策。欧美等国的绿色刺激计划也为SST技术推广应用提供了有力支持。这些政策导向加速了SST从技术验证向规模化商用的进程。
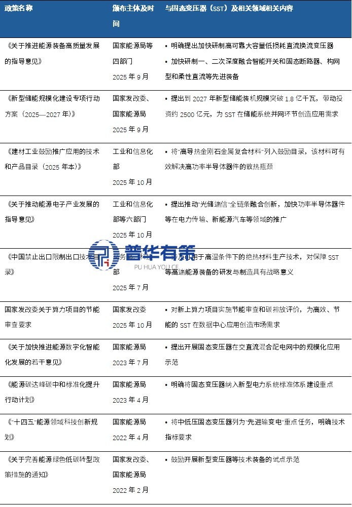
中国固态变压器(SST)领域国家级政策汇总

资料来源:普华有策