湿电子化学品行业全景分析:分类、发展现状与竞争格局
1、湿电子化学品行业分类
湿电子化学品是集成电路、半导体显示及光伏电池制造过程中不可或缺的关键基础材料。根据组成成分与应用工艺的差异,湿电子化学品主要分为通用湿电子化学品和功能性湿电子化学品两大类别。其中,通用湿电子化学品是指具有广泛应用基础、标准化程度较高且使用量较大的基础液体化学品;而功能性湿电子化学品则是通过特定配方复配技术制备,能够满足特殊工艺需求并实现特定功能的专用化学品。
湿电子化学品分类

资料来源:普华有策
2、湿电子化学品行业发展概况
(1)全球湿电子化学品行业发展现状
据中国电子材料行业协会权威数据显示,受集成电路、半导体显示及太阳能电池等下游产业高速发展的强劲驱动,2024年全球湿电子化学品市场规模达到101.02亿美元,同比增长3.60%。细分领域中,集成电路领域市场规模为70.90亿美元,半导体显示领域为19.48亿美元,太阳能电池领域为10.64亿美元。2025年,随着新增晶圆产能的持续释放及半导体显示行业结构的优化调整,预计全球湿电子化学品市场规模将进一步增长至104.28亿美元。
(2)我国湿电子化学品行业发展现状
在国民经济持续增长、居民消费水平不断提升的背景下,消费升级带动产业升级需求持续扩大。叠加国家"双碳"战略推动下太阳能等清洁能源产业的蓬勃发展,下游应用领域的快速扩张为我国湿电子化学品行业提供了强劲增长动能。与此同时,为加快关键基础材料国产化进程,国家多部委相继出台系列扶持政策,将湿电子化学品明确列为新材料领域的战略重点发展方向。
2024年我国集成电路、半导体显示及太阳能电池三大领域湿电子化学品市场规模合计达223.60亿元,总需求量达450.97万吨。行业预测显示,至2028年三大应用领域总需求量将攀升至594.64万吨,对应年复合增长率达7.16%,呈现持续快速增长态势。
2023-2028年我国湿电子化学品需求量

资料来源:普华有策
3、湿电子化学品行业竞争格局
湿电子化学品行业具有显著的技术壁垒。从全球市场格局来看,欧美及日韩地区依托集成电路产业早期发展优势,在技术积累、供应链成熟度及产业链完整性方面处于领先地位,这使得该区域企业在全球湿电子化学品市场中占据主导地位。
我国湿电子化学品市场呈现持续扩张态势,全球市场份额稳步提高。据中国电子材料行业协会数据显示,2024年国内企业生产的集成电路用湿电子化学品在国内市场的占有率已达55%,较2023年提升约10个百分点;半导体显示用湿电子化学品市场份额同样达到54%。然而,在集成电路先进制程工艺所需的功能性湿电子化学品领域,对进口品牌的依赖程度仍然较高。国际领先企业凭借其技术积淀、产品性能、规模效应及客户资源优势,在集成电路先进制程领域仍保持市场主导地位。
近年来,我国湿电子化学品企业技术实力显著增强,在产品研发、生产工艺、质量检测及应用技术开发等关键环节均实现突破性进展,推动行业整体步入高质量发展阶段。值得注意的是,部分领军企业已在特定细分产品领域取得重要技术突破。
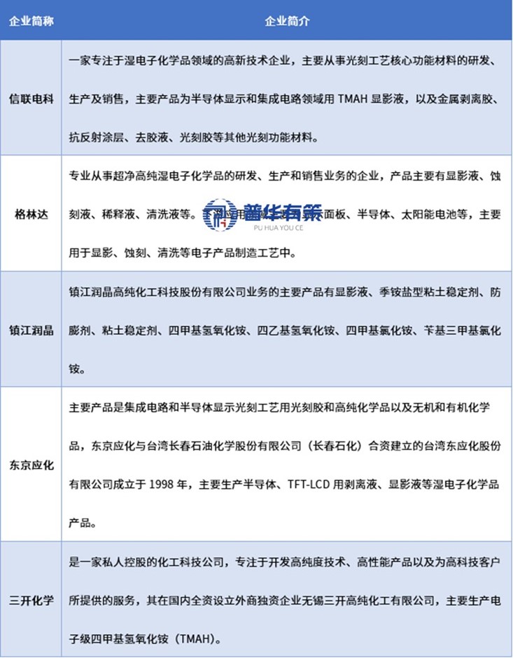
行业内主要企业有信联电科、格林达、镇江润晶、东京应化、三开化学等。
行业内主要企业介绍

资料来源:普华有策
《2025-2031年湿电子化学品行业深度调研及投资前景预测报告》涵盖行业全球及中国发展概况、供需数据、市场规模,产业政策/规划、相关技术/专利,竞争格局、上游原材料情况、下游主要应用市场需求规模及前景、区域结构、市场集中度、重点企业/玩家,企业占有率、行业特征、驱动因素、市场前景预测、进出口数量/金额/地区/国家、投资策略、主要壁垒构成、相关风险等内容。同时北京普华有策信息咨询有限公司还提供市场专项调研项目、产业研究报告、产业链咨询、项目可行性研究报告、专精特新小巨人认证、市场占有率报告、十五五规划、项目后评价报告、BP商业计划书、产业图谱、产业规划、蓝白皮书、国家级制造业单项冠军企业认证、IPO募投可研、IPO工作底稿咨询等服务。(PHPOLICY:GYF)