掘金八千亿蓝海:政策与技术双轮驱动,管网非开挖修复站上风口
1、管网非开挖修复行业发展概况
管网非开挖修复是指通过内衬、喷涂、固化及机器人等技术手段,在不进行大规模地面开挖的条件下,对地下供水、排水、燃气等管道系统实施修复的工程技术。该行业起源于20世纪70年代末的欧美国家,旨在应对城市化进程中因基础设施老化引发的各类问题,如排水、供水及燃气管道渗漏与腐蚀等。随着城市化进程加快及环保意识增强,非开挖修复技术已成为可持续基础设施维护的重要组成部分。在中国,受益于“双碳”目标引领、城市更新政策推动以及大规模投资需求,该技术自21世纪初引进以来发展迅速。当前,在技术智能化和持续政策支持的双重驱动下,行业已步入高速增长阶段。
受“十四五”规划及2025年两会相关要求推动,非开挖技术成为市政工程优先推荐技术,2025年需完成超30%老旧管网的该模式改造。其零开挖、工期短能耗低、耐用性强的优势,完美规避了传统开挖破坏路面、影响民生等问题,正引领管网改造升级。
中国非开挖修复行业发展历程

资料来源:普华有策
2、管网非开挖修复行业上下游的关系
上游行业是管网非开挖修复工程的重要基础支撑,主要涵盖施工所需各类材料与装备的生产制造。
(1)上游产业
管网非开挖修复行业的上游主要包括各类修复材料、检测设备、疏通设备及修复装备等。自非开挖修复技术引入以来,国内企业在既有设备和材料的基础上持续进行技术改进,并不断优化施工工艺流程。目前,我国各类管材及常规非开挖施工设备供应充足,大部分设备、仪器、配套用具和管材均可从国内多家供应商采购,管道清淤、测绘、检测与修复所用的设备和材料已基本实现国产化,仅有部分高端产品仍需依赖进口。
(2)下游产业
管网非开挖修复的下游行业涉及领域广泛,涵盖排水、给水、电力、通信、燃气、热力、绿化等诸多管网系统。当前,该技术已在市政给排水系统中得到较为广泛的应用,并逐步拓展至其他管网领域。
管网非开挖修复行业产业链

资料来源:普华有策
3、行业发展趋势
近十年来,我国地下管线总长度大致实现了翻倍增长。其中,供水与排水管道长度增速有所放缓,但仍保持在4%以上的年均增长率。截至2024年,管道检测行业规模已达到1,800.00亿元,非开挖修复市场规模约为1,600.00亿元。随着老旧管网改造需求的逐步释放,预估整个“十四五”期间带动超过8,000.00亿元的投资。全国范围内待修复的排水管道长度超过30.00万公里,年均修复需求增速达18.00%。
在基础设施建设和管网修复需求的双重推动下,中国有望成为全球非开挖管道修复市场增长最快的地区,市场规模呈现逐年快速扩张的态势。主要驱动因素包括:
(1)需求驱动
新中国成立初期建设的地下管线及其他地下设施已运行约半个世纪,普遍进入老化阶段,修复与更换任务繁重。在进行大规模固定资产投资的同时,国家每年仍需投入大量资金用于管网建设与维护。非开挖修复技术相较于传统开挖方式具有施工效率高、投资成本低、社会影响小等显著优势。随着待维护管网规模持续扩大,非开挖技术应用比例将快速提升。未来20年,我国非开挖管道修复与更换技术市场前景广阔。特别是《关于做好城市排水防涝设施建设工作的通知》的颁布与实施,有力推动了排水管网的建设和改造进程,为采用新工艺修复问题管道提供了重要机遇。
(2)交通环保要求与社会公众意识增强
随着市民环保意识和维权意识的提升,因开挖道路进行管线施工所引发的社会矛盾、交通拥堵及环境污染等问题日益受到关注。各地市政管理部门相继出台限制道路开挖的法规,有力促进了非开挖技术的推广应用。例如,《城市道路管理条例》明确规定,新建道路5年内、大修道路3内不得开挖。当前市政建设更加注重环境保护、民生需求及舆论监督,这些因素均助推非开挖技术在城市地下管网建设与改造中的应用。
(3)技术创新驱动
我国非开挖管道修复行业的技术创新正进入加速期,智能化转型成为核心驱动力,推动维护模式从被动应对向主动预测转变。随着人工智能技术的广泛应用,AI智能检测评估系统可在60秒内完成管道缺陷的自动识别与分级,效率较人工作业提升三倍以上,支持精准的管道评估与报告生成。物联网(IoT)技术通过构建智能排水运维平台,实现对关键管道节点的实时监测与动态反馈,推动数据共享与问题精准定位,进一步提升管理效能。
在绿色技术方面,紫外线光固化等工艺在市政项目中实现“精准突围”,体现出非开挖修复在长周期管理中的优势,其综合成本较传统开挖方式降低30%–50%,主要源于施工周期缩短、环境影响减小以及材料耐久性提升。
总体来看,行业正通过整合大数据、机器人及人工智能技术,构建多级控制系统,推动运营模式由粗放向智慧化、精细化转型升级。
4、管网非开挖修复行业竞争格局
中国管网非开挖修复行业呈现垄断竞争格局,市场集中度处于中等偏高水平。头部企业凭借技术创新与产业链垂直整合占据主导地位,但行业内仍存在大量中小企业参与竞争,整体市场竞争较为激烈。该行业进入壁垒较高,主要涉及技术门槛、资金投入及标准合规要求等方面。当前行业竞争焦点已由价格战逐步转向技术差异化、绿色转型以及智能化服务。预计未来市场集中度将进一步提升。
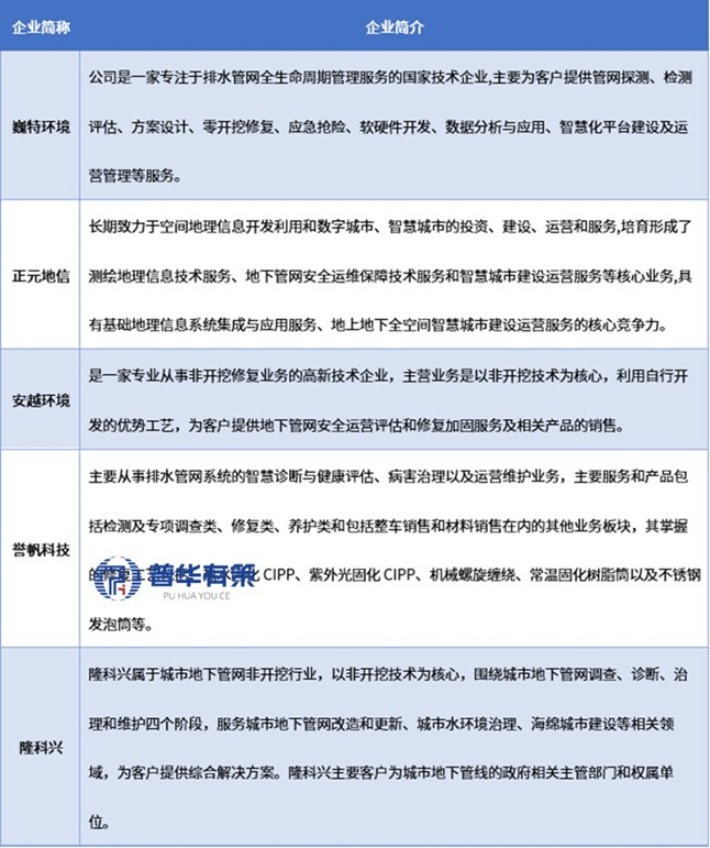
行业内主要企业有巍特环境、正元地信、安越环境、誉帆科技、隆科兴等。
行业内主要企业

资料来源:普华有策
《2025-2031年管网非开挖修复行业市场调研及发展趋势预测报告》涵盖行业全球及中国发展概况、供需数据、市场规模,产业政策/规划、相关技术/专利、竞争格局、上游原料情况、下游主要应用市场需求规模及前景、区域结构、市场集中度、重点企业/玩家,企业占有率、行业特征、驱动因素、市场前景预测,投资策略、主要壁垒构成、相关风险等内容。同时北京普华有策信息咨询有限公司还提供市场专项调研项目、产业研究报告、产业链咨询、项目可行性研究报告、专精特新小巨人认证、市场占有率报告、十五五规划、项目后评价报告、BP商业计划书、产业图谱、产业规划、蓝白皮书、国家级制造业单项冠军企业认证、IPO募投可研、IPO工作底稿咨询等服务。(PHPOLICY:GYF)