线性驱动系统:智能生活的隐形引擎,正驶入百亿蓝海市场
1、线性驱动系统基本情况
线性驱动系统是一种通过控制系统发出指令,将电动机的旋转运动转化为推杆的直线运动,从而实现推拉、升降等机械动作的系统。该系统由多个组件构成,主要包括电动推杆、控制器、升降立柱和操作器等。各组件之间紧密配合,共同形成一套完整的电动调节机制。
2、全球线性驱动系统市场发展历程
全球线性驱动系统市场与功能铁架行业类似,经历了从技术探索到成熟迭代,再到全球供应链体系重构的发展历程。
线性驱动产品最初起源于欧洲,早期主要应用于农业机械领域,以提升作业效率。20世纪80年代,在电子化浪潮推动下,线性驱动技术逐步拓展至医疗病床、工业驱动装置等领域,并进一步向办公家具和家居应用延伸。
中国线性驱动行业起步于21世纪初。受限于产业化水平不高和技术积累薄弱,早期本土品牌在规模、技术实力及品牌影响力方面与国际领先企业存在较大差距。随着国内制造业基础的不断增强,以及欧美市场对高性价比中高端产品需求的提升,中国本土企业凭借成本控制能力、柔性制造体系和工艺水平的持续改进,在中低端细分市场实现快速突破。在普通工业应用和消费级市场,如办公家具、基础医疗设备、养老护理及家用电动床等领域,国产线性驱动产品已占据主导地位,依托其价格优势和不断提升的产品质量,不仅在国内市场广泛普及,也逐步扩大对欧美市场的出口,展现出结构性增长机遇。
总体来看,线性驱动行业呈现出多层次、双轨并行的发展格局:国产品牌在中低端市场实现结构性崛起并加速国际化布局,而高端市场仍由外资品牌主导。未来,随着本土企业在技术研发、标准体系建设与品牌塑造等方面的持续投入,有望在部分高端应用领域实现进一步突破,行业整体竞争格局也将随着技术演进与市场需求的变化而不断优化。
3、线性驱动系统行业的发展趋势
(1)应用场景持续拓宽,医疗与新能源领域潜力突出
线性驱动技术的应用范围正逐步从传统的智能家居、办公设备向高增长性领域延伸。在人口老龄化趋势加速的背景下,智慧医养市场快速崛起,电动护理床、康复机器人等医疗设备对高精度驱动系统的需求不断提升;同时,新能源产业(例如光伏跟踪系统)以及高端制造领域(如半导体设备、工业机器人)对定制化、高负载线性驱动产品的需求也呈现快速增长。这些新兴应用场景不仅拓宽了市场空间,也推动企业开展跨行业协作,开发适用于多样化环境的专业化产品与解决方案。
(2)智能化升级与物联网融合成为核心发展趋势
中国线性驱动行业正加快向智能化方向转型。随着5G、人工智能及物联网技术的不断成熟,线性驱动系统已不仅限于实现基础电动功能,而是通过集成传感器与智能算法,具备自主调节、远程控制和数据交互等能力。在智能家居场景中,相关产品可依据用户习惯自动调整高度或角度;在工业应用方面,系统能够借助多维传感数据优化生产流程。与IoT平台的深度融合,不仅提升了终端产品的附加值,也推动行业实现从“电动化”到“智能化”的跨越,成为企业技术竞争的重要赛道。
(3)政策持续赋能新兴应用领域,助力行业技术升级
2025年,在政策引导下,中国线性驱动行业进一步向高端化、智能化方向迈进。国家持续推进“智能制造”战略,将线性驱动技术列入高端装备制造业重点支持目录,简化市场准入流程,并鼓励企业研发高精度、节能型产品。下游应用领域已从智能家居、医疗康护扩展至新能源汽车、半导体制造、工业机器人等新兴场景。诸如《中国制造2025》修订版和银发经济专项扶持计划等政策,为行业注入了持续的增长动力。
4、线性驱动系统行业壁垒
线性驱动系统行业壁垒分析

资料来源:普华有策
5、线性驱动系统行业竞争格局
线性驱动行业的竞争主体主要包括以欧美跨国公司为代表的国际企业及中国本土企业,竞争焦点集中在产品价格、研发设计能力、产品性能、供货能力以及售后服务等方面。在欧美等发达国家和地区,线性驱动技术应用已较为广泛,行业发展相对成熟;相比之下,中国市场目前仍处于开拓阶段,但增长势头迅猛。
一方面,国际跨国公司较早进入线性驱动领域,在长期发展过程中构建了完善的专利布局,为行业新进入者设置了较高的知识产权壁垒。目前,部分海外企业的产品应用范围广泛,在全球线性驱动制造领域具备显著的先发优势。
另一方面,尽管这些国际知名企业已在中国设立分支机构以拓展本地市场,但由于文化差异以及跨国公司内部决策链条较长、响应不够及时等因素,其在中国市场的客户认可度仍有待提升,这为国内厂商提供了发展空间与机遇。经过十余年的技术积累,国内线性驱动制造商虽然在品牌影响力方面尚不及国际领先企业,但在产品性能与质量上已逐步接近国际水平。以本公司为代表的国内企业,凭借高性价比的产品和快速响应的服务能力,已逐渐赢得海内外大型客户的认可,相关产品性能与质量已达到国际领先水平,业务规模与市场份额持续提升。
6、行业内的主要企业
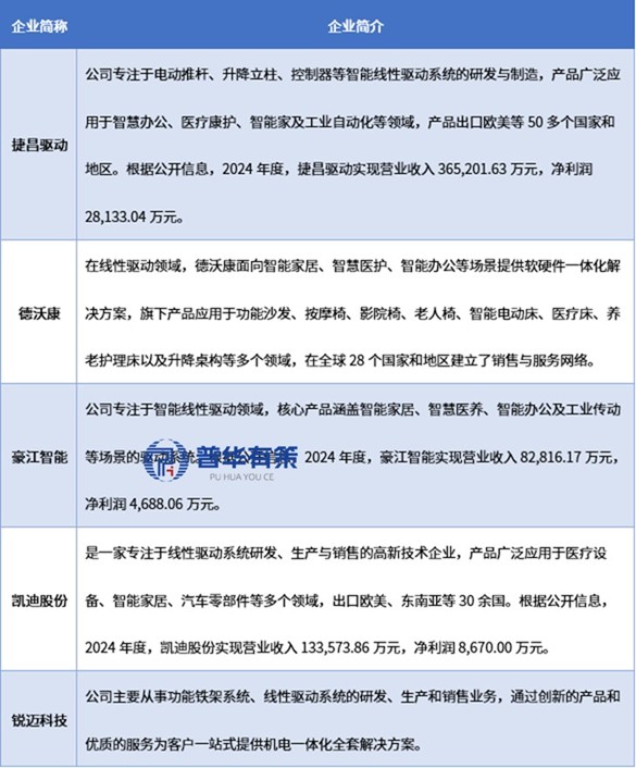
行业内主要企业有捷昌驱动、德沃康、豪江智能、凯迪股份、锐迈科技等。
行业内主要企业情况

资料来源:普华有策
《“十五五”时期线性驱动系统行业市场调研及发展趋势预测报告》涵盖行业全球及中国发展概况、供需数据、市场规模,产业政策/规划、相关技术/专利、竞争格局、上游原料情况、下游主要应用市场需求规模及前景、区域结构、市场集中度、重点企业/玩家,企业占有率、行业特征、驱动因素、市场前景预测,投资策略、主要壁垒构成、相关风险等内容。同时北京普华有策信息咨询有限公司还提供市场专项调研项目、产业研究报告、产业链咨询、项目可行性研究报告、专精特新小巨人认证、市场占有率报告、十五五规划、项目后评价报告、BP商业计划书、产业图谱、产业规划、蓝白皮书、国家级制造业单项冠军企业认证、IPO募投可研、IPO工作底稿咨询等服务。(PHPOLICY:GYF)