隐形赛道崛起:当电子产品走向定制化,PCB行业如何破局?
1、印制电路板行业概况
印制电路板,亦称印制线路板或印刷线路板,是电子产品的关键电子互连件,其主要功能是实现电子元器件之间的电路连接,起到导通与信号传输的作用。印制电路板被誉为“电子产品之母”,因为它不仅为各类电子元器件提供机械支撑,实现其间的电气连接、布线以及电绝缘,还保障所需的电气特性。其制造质量直接关系到电子设备的稳定性与使用寿命,并对整个系统产品的竞争力产生重要影响。作为电子终端设备中不可或缺的组成部分,PCB行业在全球电子元件细分产业中占据最大的产值比重。PCB产品广泛应用于通信、计算机、消费电子、汽车电子、服务器、工业控制、军事航空、医疗等诸多领域。随着技术研发的深入和制造工艺的持续升级,PCB产品正不断向高精密、高集成、轻薄化方向演进。
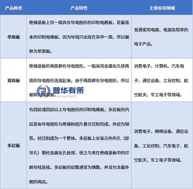
PCB产品分类方式多样,行业中常用的分类方法主要有按导电图形层数、技术方向以及均单面积进行分类。
按导电图形层数进行分类

资料来源:普华有策
按技术方向进行分类

资料来源:普华有策
PCB产品根据订单平均面积可划分为样板、中小批量板和大批量板。样板主要应用于客户产品的研究、试验、开发及中试阶段,是PCB进入批量生产的前期环节。只有在产品研发成功并通过市场测试与定型,确认具备实际应用价值后,才会转入批量生产阶段。由于样板多用于验证与试制,其市场需求相对较小,通常订单面积不超过5平方米。
批量板是指已完成研发和试生产阶段,具备充分商业价值并可进行规模化生产的PCB产品。按照订单平均面积,批量板可进一步分为中小批量板和大批量板。中小批量板的单笔订单面积一般在5至50平方米之间;而大批量板的订单面积通常较大,一般超过50平方米。
2、印制电路板行业竞争格局
全球PCB产业集中在中国大陆、日本和中国台湾地区,中国大陆产量最大,日本主打高端产品,美欧产能多转移至亚洲、本土侧重研发高技术样板和快板;中国大陆PCB企业技术虽与美日及中国台湾有差距,但高端产品生产能力快速提升。PCB产品种类多、定制化高、下游分散,行业竞争激烈且集中度低,竞争聚焦技术、稳定性等方面。行业正朝着高密度等方向升级,多层板应用比重将扩大,企业研发投入增加,未来产业规模将扩大,技术落后企业退出,行业集中度进一步提升。
行业内主要企业有兴森科技、四会富仕、迅捷兴、明阳电路、加宏科技、万吉科技、华锐高新等。
行业内主要企业情况

资料来源:普华有策
3、印制电路板行业发展机遇
(1)战略性新兴产业的澎湃需求
“十五五”规划重点布局的战略性新兴产业,将为PCB行业注入最强劲的增长动力。首先,在汽车电子领域,新能源汽车的渗透率提升和智能驾驶等级的跨越,催生了对车规级PCB(尤其是高频雷达板、厚铜箔电源板、柔性板)的巨量需求。其次,在数据中心与云计算领域,AI算力爆发和服务器升级推动了对高速、高层数PCB的持续渴求。此外,工业互联网、高端医疗设备、航空航天等领域的国产化替代和智能化进程,也为高可靠性、特殊工艺的PCB提供了广阔空间。紧跟这些高增长赛道,提前进行技术储备和客户绑定的PCB企业,将获得超越行业平均水平的成长机遇。
(2)技术跃迁带来的价值提升机遇
当前,PCB行业正经历从“连接”到“功能集成”的技术跃迁,这为企业突破价值天花板提供了历史性机遇。具体体现在:一、先进封装与集成,如芯片封装基板和类载板,使得PCB在提升系统性能中扮演更核心的角色,技术壁垒和附加值极高。二、材料创新,如更低损耗的高速材料、适用于高频的PTFE等,是提升产品性能的关键,率先掌握新材料应用能力的企业将建立护城河。三、工艺突破,如任意层HDI、埋嵌元件技术等,能够满足极端小型化和高性能的要求。在“十五五”强调科技自立自强的背景下,在这些前沿技术领域取得突破,不仅意味着能抢占市场制高点,更是参与全球高端市场竞争、保障国家产业链安全的关键。
(3)“专精特新”政策红利与内循环驱动
国家层面大力推动的“专精特新”企业培育战略,为在特定细分领域有突出技术优势的PCB企业提供了前所未有的政策机遇。这类企业有望在财政补贴、融资支持、税收优惠及市场准入方面获得倾斜,助力其攻克关键技术并快速成长。同时,构建以国内大循环为主体的“双循环”新格局,意味着内需市场将被深度挖掘。在5G基站建设、东数西算工程、工业自动化改造等国家级项目的拉动下,国内对PCB的需求将持续旺盛。这为本土企业提供了稳固的“基本盘”,使其能够依托内需市场锤炼技术、积累资本,进而更有底气地参与全球竞争,实现从“中国制造”到“中国创造”的跨越。
(4)人工智能催生的发展机遇
从人工智能(AI)的视角审视,PCB行业正迎来一场由技术范式驱动的全面革新,其发展机遇深度融合、相互促进。首先,AI作为前所未有的算力需求源头,直接引爆了对高端PCB的结构性增长。 服务器、数据中心和加速卡需要承载海量并行计算,这迫使PCB向高层数、高密度、高频高速方向跃迁,为能够攻克此类尖端技术的企业开辟了高附加值的蓝海市场。与此同时,AI技术向“云边端”全面渗透,催生了终端设备的智能化浪潮。 从自动驾驶汽车到各类AIoT设备,无数新场景不仅扩大了PCB的市场基数,更推动其向集成化、微型化、软硬结合等形态演进,使PCB企业从制造商升级为与客户共同创新的设计伙伴。更为深刻的是,AI本身也正作为核心工具重塑PCB的生产范式。 通过AI赋能检测、制程优化和供应链管理,行业正走向智能制造,实现提质、增效与降本的内生性增长。综上所述,AI既是PCB行业服务的“最大客户”,也是改造其自身的“核心工具”,这一双重角色正共同推动行业迈向以技术、价值和协同为核心的高质量发展新阶段。
4、印制电路板行业发展趋势
(1)产业升级与结构优化加速
《国民经济和社会发展第十五个五年规划》(即“十五五”规划)作为国家中长期发展战略的重要组成部分,将对各行业的发展方向、产业结构、技术创新和市场格局产生深远影响。
“十五五”期间,中国PCB行业将延续从“规模扩张”向“质量升级”的深刻转变。随着下游电子产品向高性能、轻薄化、多功能演进,对高密度互连板、高频高速板、软硬结合板以及IC载板等高端PCB的需求将持续放量。传统的低端标准板市场竞争加剧、利润摊薄,迫使企业加大研发投入,向技术壁垒更高、附加值更大的产品领域突围。同时,在“双碳”目标和国家环保政策持续收紧的背景下,绿色制造将成为行业准入的基本门槛,推动生产流程的节能减排和环保材料的广泛应用。这一趋势将加速行业洗牌,缺乏技术和环保能力的中小企业将面临淘汰,而具备技术、资本和规模优势的头部企业市场集中度将进一步提升,实现产业结构的优化与升级。
(2)全球重心持续东移,国内区域布局重构
全球PCB产业向亚洲,特别是中国大陆转移的趋势在“十五五”期间仍将不可逆转。中国拥有最完整的电子产业链、庞大的内需市场和显著的制造成本优势,全球最大PCB生产国的地位将进一步巩固。与此同时,国内产业布局也在进行动态调整。在沿海地区,受土地、劳动力成本上升和环保压力影响,产业向高端化、研发中心转型;而中西部地区则凭借政策优惠、资源禀赋和成本优势,积极承接产能转移,形成新的产业集群。这种国内区域间的协同与重构,不仅缓解了沿海地区的压力,也优化了全国PCB产业的整体布局,增强了中国PCB产业在面对外部环境不确定性时的韧性和稳定性。
(3)定制化与柔性制造成为新常态
电子产品创新周期缩短及消费需求个性化,正推动PCB订单模式发生根本性变化,即从大规模标准化生产转向多品种、小批量、快交期的定制化模式。这使得服务于研发打样和中小批量生产的PCB企业迎来黄金发展期。这类模式要求企业具备快速响应、柔性制造和精湛工艺的能力,其价值不仅在于生产板件,更在于为客户提供一站式的技术解决方案和协同设计服务。“十五五”期间,国家强调培育“专精特新”中小企业,这一政策导向与样板、小批量板企业的特质高度契合。因此,能够深度融合客户需求、建立敏捷供应链并实现数字化管理的企业,将在这一“隐形赛道”中构筑起强大的核心竞争力,并获得高于行业平均水平的利润率。
《“十五五”时期印制电路板行业市场调研及发展趋势预测报告》涵盖行业全球及中国发展概况、供需数据、市场规模,产业政策/规划、相关技术/专利、竞争格局、上游原料情况、下游主要应用市场需求规模及前景、区域结构、市场集中度、重点企业/玩家,企业占有率、行业特征、驱动因素、市场前景预测,投资策略、主要壁垒构成、相关风险等内容。同时北京普华有策信息咨询有限公司还提供市场专项调研项目、产业研究报告、产业链咨询、项目可行性研究报告、专精特新小巨人认证、市场占有率报告、十五五规划、项目后评价报告、BP商业计划书、产业图谱、产业规划、蓝白皮书、国家级制造业单项冠军企业认证、IPO募投可研、IPO工作底稿咨询等服务。(PHPOLICY:GYF)