内镜诊疗器械行业全景解析:概况、趋势与竞争格局
1、内镜诊疗器械的发展概况
在医学领域,医用内窥镜与内镜系指同一类医疗器械。内镜为内窥镜的简称,是通过人体自然腔道或手术切口置入,用于观察人体内部器官的专科诊疗设备。
内镜诊疗器械是软性内镜诊疗过程中所使用的一系列专用手术器械,主要应用于消化内科、呼吸科等临床科室。该类器械具有丰富的细分品类,能够根据不同疾病类型、患者个体差异及具体治疗需求实施精准化微创手术。从产品分类来看,内镜诊疗器械主要包括基础类、扩张类、内镜下黏膜切除术/内镜黏膜下剥离术(EMR/ESD)类、内镜逆行胰胆管造影术(ERCP)类以及超声内镜(EUS)类诊疗器械。其中,基础类诊疗器械包含软组织夹、活检钳等;EMR/ESD类主要包括注射针、圈套器、高频电刀等;ERCP类则主要包括导丝、切开刀、取石球囊等专用器械。
内镜诊疗器械主要应用于胆胰管疾病、消化道恶性肿瘤及消化道出血的治疗领域。基于消化内镜的早期筛查技术,该类器械在全球范围内广泛应用于消化道肿瘤的早期诊断与治疗,显著提升了消化道早癌患者的五年生存率,同时有效降低了医疗成本并减轻了医保支付压力。市场数据显示,2024年全球内镜诊疗器械行业市场规模预计将达到60亿美元,较2021年的50亿美元实现增长,2021-2024年期间该领域市场规模年复合增长率维持在6%。随着全球人口老龄化程度持续加深,内镜筛查的临床渗透率逐步提高,内镜诊疗器械及其配套耗材市场有望保持稳定增长态势。从应用领域分布来看,2024年全球内镜诊疗器械市场中,用于胆胰管疾病治疗的器械规模约为19亿美元,占比31.67%;消化道癌症治疗器械规模约17亿美元,占比28.33%;消化道出血治疗器械规模约8亿美元,占比13.33%。
2021-2024年全球内镜诊疗器械行业市场规模统计

资料来源:普华有策
国内内镜器械在临床应用中涵盖诊断与手术治疗两大领域,已广泛应用于多个临床科室。根据临床科室的使用需求,内镜设备可分为胃肠内镜、产科/妇科内镜、支气管镜、关节镜、泌尿外科内镜、纵隔镜、耳镜、腹腔镜、输尿管镜、膀胱镜等多个细分品类。
近年来,内镜诊疗技术已从单一的检查手段发展为集诊断与治疗于一体的综合性技术,其临床价值从最初作为外科手术的辅助手段,逐步提升至与外科手术相当甚至更优的治疗效果。随着公众"早筛早治"健康意识的不断增强、内镜诊疗技术的持续下沉以及具备微创诊疗能力的医疗机构数量稳步增加,我国医用内窥镜市场呈现快速增长的态势,推动内镜器械实现技术突破与品质提升。数据显示,2024年中国内窥镜器械市场规模已达423亿元,较2019年的225亿元实现显著增长,目前正处于高速发展阶段,市场前景广阔。其中,软性内镜在市场需求增长与制造技术进步的双重驱动下,已进入快速发展轨道。近年来,在技术创新和政策扶持的双重作用下,我国自主研发内镜器械的市场占比显著提升。
2019-2024年中国内窥镜市场规模统计

资料来源:普华有策
2、内镜诊疗器械行业发展趋势分析
(1)技术创新推动产品升级
高清化与智能化是当前技术发展的主要方向。4K超高清内镜系统已逐渐普及,提供更清晰的病变观察效果;人工智能辅助诊断系统开始应用于内镜图像分析,帮助医生提高早期病变检出率。例如,AI算法可在胃镜检查中实时识别可疑病灶,灵敏度达到资深内镜医师水平。
微型化与柔性化技术突破使内镜能够到达更细微的人体部位。直径小于1mm的微型内镜和可操控的柔性机器人内镜正在临床试验中,未来有望实现更精准、创伤更小的诊疗操作。同时,一次性内镜技术解决了传统内镜消毒难题,降低了交叉感染风险,特别适用于急诊和基层医疗机构。
(2)治疗功能集成化
现代内镜器械正从单纯诊断工具向"诊断-治疗一体化"平台发展。内镜下黏膜剥离术(ESD)、内镜逆行胰胆管造影(ERCP)等微创治疗技术的成熟,使得许多原本需要开腹手术的疾病可以通过内镜解决。新一代电切、电凝、钳夹、注射等功能集成于同一内镜系统,大幅提高了治疗效率。
射频消融、激光治疗、微波治疗等能量平台与内镜的结合,拓展了内镜治疗的应用范围。特别是在肿瘤消融、血管病变处理等领域,内镜治疗正成为重要选择。这种趋势推动了内镜器械向多功能、模块化方向发展。
(3)市场需求多元化
人口老龄化和癌症早筛意识提升是推动市场需求增长的两大核心因素。消化道肿瘤(如胃癌、食管癌、结直肠癌)早期症状不明显,内镜筛查对于提高生存率至关重要。各国政府纷纷将内镜筛查纳入医保或公共卫生项目,刺激了基础内镜设备的普及。
基层医疗市场的开拓为行业带来新的增长点。随着分级诊疗制度的推进,二级及以下医院对高性价比内镜设备的需求激增。同时,民营医疗机构和体检中心的快速发展也创造了可观的市场空间。值得注意的是,国际市场特别是新兴经济体对中国制造的中端内镜设备接受度不断提高,出口潜力巨大。
3、内镜诊疗器械市场竞争格局
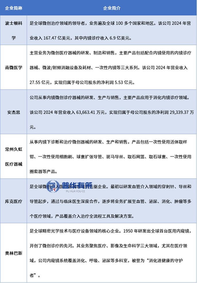
我国内镜诊疗器械的市场格局来看,外资厂商以其先进的制造加工能力及完备的产品系列,仍占据我国内镜诊疗器械主导地位,尤其在三甲医院等中高端应用场景。全球内镜微创诊疗器械的高端市场目前虽然仍以美日品牌为主,市场主要由波士顿科学、奥林巴斯、库克医疗等企业占据。目前,中国内镜诊疗器械企业在加快技术追赶步伐,逐步缩小与美日品牌的技术差距。
国内内镜诊疗器械生产企业逐步向中高端产品实现突破,并有望在全球占据更多的市场份额。目前,国内内镜诊疗器械主要企业包括南微医学、常州久虹医疗器械、安杰思等。
行业内主要企业情况

资料来源:普华有策
《2025-2031年内镜诊疗器械行业细分市场调研及投资可行性分析报告》涵盖行业全球及中国发展概况、供需数据、市场规模,产业政策/规划、相关技术、竞争格局、上游原料情况、下游主要应用市场需求规模及前景、区域结构、市场集中度、重点企业/玩家,企业占有率、行业特征、驱动因素、市场前景预测,投资策略、主要壁垒构成、相关风险等内容。同时北京普华有策信息咨询有限公司还提供市场专项调研项目、产业研究报告、产业链咨询、项目可行性研究报告、专精特新小巨人认证、市场占有率报告、十五五规划、项目后评价报告、BP商业计划书、产业图谱、产业规划、蓝白皮书、国家级制造业单项冠军企业认证、IPO募投可研、IPO工作底稿咨询等服务。(PHPOLICY:GYF)