食用酒精行业供需、利润水平的变动趋势及主要企业市占率分析
1、食用酒精行业概述
酒精,即乙醇,主要利用薯类、谷物类、糖类作为原料经过蒸煮、糖化、发酵等处理生成。食用酒精又称发酵性蒸馏酒,是食品工业使用的酒精产品,纯度通常为95%,其中通过玉米深加工蒸馏而成的玉米食用酒精是食用酒精中的一种。
食用酒精主要应用于食品、医疗、日化等行业领域,厂家主要分布在黑龙江、吉林、河南、山东、安徽等地区。食用酒精行业是一个充分竞争的行业,行业盈利水平主要受原材料价格、政策变动及人均消费水平影响。
2、食用酒精行业供需情况分析
近年来,国内酒精总产能持续扩张。根据资料统计,2023年国内酒精总产能约为2,404万吨,其中食用酒精产能约为1,706万吨,燃料乙醇产能约为698万吨。
2017-2020年,受食用酒精产能增加、下游消费需求及公共卫生事件消杀需求增长的影响,食用酒精产量整体呈增长趋势;2021年以来,随着消杀需求减弱,食用酒精产量逐步回调至正常水平。
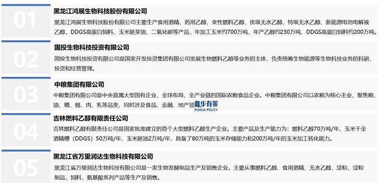
2023年我国食用酒精主要生产企业产能、工艺路线情况

资料来源:普华有策
3、食用酒精行业利润水平的变动趋势及变动原因
食用酒精行业利润水平主要受原材料价格、政策变动及人均消费水平等因素影响。2017-2019年随着国家推广燃料乙醇政策出台,酒精行业产能持续扩张,但下游燃料乙醇需求市场未能及时匹配供给,造成酒精行业严重供大于求,行业利润水平有所下降。2020年,受公共卫生事件影响,消杀酒精消费需求增加,行业利润有所改善。2021年以来,原材料玉米、木薯干、糖蜜价格上涨明显,下游消费需求走弱,行业利润水平进一步下降,存在亏损风险。
4、食用酒精行业主要生产企业
行业内主要生产企业有黑龙江鸿展生物科技股份有限公司、国投生物科技投资有限公司、中粮集团有限公司、吉林燃料乙醇有限责任公司、黑龙江省万里润达生物科技有限公司等。
食用酒精行业主要生产企业

资料来源:普华有策
5、影响食用酒精行业发展的有利和不利因素
(1)有利因素
1)产业政策大力支持食用酒精及其副产品行业发展
食用酒精及其副产品行业作为农业经济的重要中间环节,给农民带来的大量的玉米销售渠道,从很大程度上缓解或解决了农民卖粮难的问题。推动食用酒精及其副产品行业发展符合我国解决“三农”问题、推动农村经济发展的战略方向。因此,食用酒精及其副产品行业的持续发展具有重要的经济意义,实现了通过工业带动农业发展的作用。
2)食用酒精及其副产品行业拥有广阔的产能释放空间
食用酒精、淀粉、淀粉糖及味精等食用酒精及其副产品行业虽已经过较长时间的发展,形成相对稳定的市场供需关系和消费需求,但国内人均工业消耗玉米量与欧美发达国家间仍有差距,随着消费升级和人均消费水平提升,仍存在一定的市场发展空间及产能释放空间。
3)食用酒精及其副产品行业拥有较大的技术升级和产品开发空间
我国目前食用酒精及其副产品行业正在不断实现生产技术的更新,提高生产效率。与此同时,特种淀粉、变性淀粉等进阶产品市场未来存在广阔的开发空间。
(2)不利因素
1)食用酒精及其副产品行业仍处于发展期,监管体系有待进一步完善
我国食用酒精及其副产品行业已经历过较长期的发展阶段,生产、技术、市场及供应都已基本成熟,但现阶段食用酒精及其副产品细分行业下的监管体系仍有待进一步完善。随着食用酒精及其副产品行业不断发展壮大,更加完善的行业指导政策、监管机制、市场规范将对行业的健康有序发展保驾护航。
2)环保压力大,节能减排任务重
食用酒精及其副产品行业在传统上是一个能源消耗较大的行业。与国际水平相比,我国食用酒精及其副产品行业的能耗、水耗和污染物排放指标都还有一定的差距。按照建设资源节约、环境友好型社会的要求,资源环境约束日益强化,运用新技术、新工艺、新材料、新装备推动淀粉加工业实现节能减排、资源综合利用的要求不断提高,加快转变发展方式尤为迫切。
6、食用酒精行业的季节性、周期性及地域性
(1)季节性特征
食用酒精行业的季节性主要体现在玉米原材料的采购周期,一般情况下食用酒精企业玉米采购存在两个周期,即当年10月至下一年度4月采购潮粮,下一年度5月至10月采购干粮,干粮价格较潮粮价格相对较高,成本的不同会导致产品的价格存在一定波动。
(2)周期性特征
食用酒精行业具有较为典型的周期性特征,如玉米等原材料价格下跌或食用酒精下游需求增加而销售价格上涨,均会提升行业盈利能力,从而促使行业产能、产量的扩张;持续2-3年后,产能过剩导致行业竞争激烈,盈利水平下降,部分不具备规模效应或成本优势的生产商逐步退出,整个行业周期一般为4-5年。
(3)地域性特征
食用酒精行业受玉米原产地的影响具有明显的地域性。我国玉米主产地受气候和土壤的影响主要集中在东北地区及华北地区,为降低原材料运输成本,食用酒精企业一般选择在玉米原产地建厂,因此我国绝大部分食用酒精企业集中在华北及东北地区。从销售方面来看,食用酒精主要通过铁路及海运联合的方式销往我国各个地区,其中珠三角及长三角等人口密集度高、消费水平高的地区为食用酒精的主要销区。
7、我国现行有关食用酒精行业的主要法律法规
食用酒精行业的主要法律法规

资料来源:普华有策
《2025-2031年食用酒精行业市场调研及发展趋势预测报告》涵盖行业全球及中国发展概况、供需数据、市场规模,产业政策/规划、相关技术/专利、竞争格局、上游原料情况、下游主要应用市场需求规模及前景、区域结构、市场集中度、重点企业/玩家,企业占有率、行业特征、驱动因素、市场前景预测,投资策略、主要壁垒构成、相关风险等内容。同时北京普华有策信息咨询有限公司还提供市场专项调研项目、产业研究报告、产业链咨询、项目可行性研究报告、专精特新小巨人认证、市场占有率报告、十五五规划、项目后评价报告、BP商业计划书、产业图谱、产业规划、蓝白皮书、国家级制造业单项冠军企业认证、IPO募投可研、IPO工作底稿咨询等服务。(PHPOLICY:GYF)