食用酒精行业供需、利润水平的变动趋势及主要企业市占率分析
1、食用酒精行业概述
酒精,即乙醇,主要利用薯类、谷物类、糖类作为原料经过蒸煮、糖化、发酵等处理生成。食用酒精又称发酵性蒸馏酒,是食品工业使用的酒精产品,纯度通常为95%,其中通过玉米深加工蒸馏而成的玉米食用酒精是食用酒精中的一种。
食用酒精主要应用于食品、医疗、日化等行业领域,厂家主要分布在黑龙江、吉林、河南、山东、安徽等地区。食用酒精行业是一个充分竞争的行业,行业盈利水平主要受原材料价格、政策变动及人均消费水平影响。
2、食用酒精行业供需情况分析
近年来,国内酒精总产能持续扩张。根据资料统计,2023年国内酒精总产能约为2,404万吨,其中食用酒精产能约为1,706万吨,燃料乙醇产能约为698万吨。
2017-2020年,受食用酒精产能增加、下游消费需求及公共卫生事件消杀需求增长的影响,食用酒精产量整体呈增长趋势;2021年以来,随着消杀需求减弱,食用酒精产量逐步回调至正常水平。
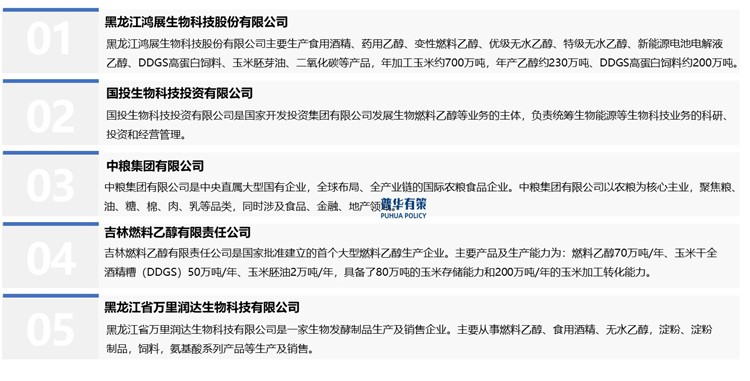
2023年我国食用酒精主要生产企业产能、工艺路线情况

资料来源:普华有策
3、食用酒精行业利润水平的变动趋势及变动原因
食用酒精行业利润水平主要受原材料价格、政策变动及人均消费水平等因素影响。2017-2019年随着国家推广燃料乙醇政策出台,酒精行业产能持续扩张,但下游燃料乙醇需求市场未能及时匹配供给,造成酒精行业严重供大于求,行业利润水平有所下降。2020年,受公共卫生事件影响,消杀酒精消费需求增加,行业利润有所改善。2021年以来,原材料玉米、木薯干、糖蜜价格上涨明显,下游消费需求走弱,行业利润水平进一步下降,存在亏损风险。
4、食用酒精行业主要生产企业
行业内主要生产企业有黑龙江鸿展生物科技股份有限公司、国投生物科技投资有限公司、中粮集团有限公司、吉林燃料乙醇有限责任公司、黑龙江省万里润达生物科技有限公司等。
食用酒精行业主要生产企业

资料来源:普华有策
5、影响食用酒精行业发展的有利和不利因素
(1)有利因素
1)产业政策大力支持食用酒精及其副产品行业发展
食用酒精及其副产品行业作为农业经济的重要中间环节,给农民带来的大量的玉米销售渠道,从很大程度上缓解或解决了农民卖粮难的问题。推动食用酒精及其副产品行业发展符合我国解决“三农”问题、推动农村经济发展的战略方向。因此,食用酒精及其副产品行业的持续发展具有重要的经济意义,实现了通过工业带动农业发展的作用。
2)食用酒精及其副产品行业拥有广阔的产能释放空间
食用酒精、淀粉、淀粉糖及味精等食用酒精及其副产品行业虽已经过较长时间的发展,形成相对稳定的市场供需关系和消费需求,但国内人均工业消耗玉米量与欧美发达国家间仍有差距,随着消费升级和人均消费水平提升,仍存在一定的市场发展空间及产能释放空间。
3)食用酒精及其副产品行业拥有较大的技术升级和产品开发空间
我国目前食用酒精及其副产品行业正在不断实现生产技术的更新,提高生产效率。与此同时,特种淀粉、变性淀粉等进阶产品市场未来存在广阔的开发空间。
(2)不利因素
1)食用酒精及其副产品行业仍处于发展期,监管体系有待进一步完善
我国食用酒精及其副产品行业已经历过较长期的发展阶段,生产、技术、市场及供应都已基本成熟,但现阶段食用酒精及其副产品细分行业下的监管体系仍有待进一步完善。随着食用酒精及其副产品行业不断发展壮大,更加完善的行业指导政策、监管机制、市场规范将对行业的健康有序发展保驾护航。
2)环保压力大,节能减排任务重
食用酒精及其副产品行业在传统上是一个能源消耗较大的行业。与国际水平相比,我国食用酒精及其副产品行业的能耗、水耗和污染物排放指标都还有一定的差距。按照建设资源节约、环境友好型社会的要求,资源环境约束日益强化,运用新技术、新工艺、新材料、新装备推动淀粉加工业实现节能减排、资源综合利用的要求不断提高,加快转变发展方式尤为迫切。
6、食用酒精行业的季节性、周期性及地域性
(1)季节性特征
食用酒精行业的季节性主要体现在玉米原材料的采购周期,一般情况下食用酒精企业玉米采购存在两个周期,即当年10月至下一年度4月采购潮粮,下一年度5月至10月采购干粮,干粮价格较潮粮价格相对较高,成本的不同会导致产品的价格存在一定波动。
(2)周期性特征
食用酒精行业具有较为典型的周期性特征,如玉米等原材料价格下跌或食用酒精下游需求增加而销售价格上涨,均会提升行业盈利能力,从而促使行业产能、产量的扩张;持续2-3年后,产能过剩导致行业竞争激烈,盈利水平下降,部分不具备规模效应或成本优势的生产商逐步退出,整个行业周期一般为4-5年。
(3)地域性特征
食用酒精行业受玉米原产地的影响具有明显的地域性。我国玉米主产地受气候和土壤的影响主要集中在东北地区及华北地区,为降低原材料运输成本,食用酒精企业一般选择在玉米原产地建厂,因此我国绝大部分食用酒精企业集中在华北及东北地区。从销售方面来看,食用酒精主要通过铁路及海运联合的方式销往我国各个地区,其中珠三角及长三角等人口密集度高、消费水平高的地区为食用酒精的主要销区。
7、我国现行有关食用酒精行业的主要法律法规
食用酒精行业的主要法律法规

资料来源:普华有策
《2025-2031年食用酒精行业市场调研及发展趋势预测报告》涵盖行业全球及中国发展概况、供需数据、市场规模,产业政策/规划、相关技术/专利、竞争格局、上游原料情况、下游主要应用市场需求规模及前景、区域结构、市场集中度、重点企业/玩家,企业占有率、行业特征、驱动因素、市场前景预测,投资策略、主要壁垒构成、相关风险等内容。同时北京普华有策信息咨询有限公司还提供市场专项调研项目、产业研究报告、产业链咨询、项目可行性研究报告、专精特新小巨人认证、市场占有率报告、十五五规划、项目后评价报告、BP商业计划书、产业图谱、产业规划、蓝白皮书、国家级制造业单项冠军企业认证、IPO募投可研、IPO工作底稿咨询等服务。(PHPOLICY:GYF)
目录
第一章 食用酒精行业相关概述
第一节 食用酒精行业定义及分类
一、行业定义
二、行业特性及在国民经济中的地位及影响
第二节 食用酒精行业特点及模式
一、食用酒精行业发展特征
二、食用酒精行业经营模式
第三节 食用酒精行业产业链分析
一、产业链结构
二、食用酒精行业主要上游2020-2024年供给规模分析
三、食用酒精行业主要上游2020-2024年价格分析
四、食用酒精行业主要上游2025-2031年发展趋势分析
五、食用酒精行业主要下游2020-2024年发展概况分析
六、食用酒精行业主要下游2025-2031年发展趋势分析
第二章 食用酒精行业全球发展分析
第一节 全球食用酒精市场总体情况分析
一、全球食用酒精行业的发展特点
二、全球食用酒精市场结构
三、全球食用酒精行业市场规模分析
四、全球食用酒精行业竞争格局
五、全球食用酒精市场区域分布
六、全球食用酒精行业市场规模预测
第二节 全球主要国家(地区)市场分析
一、欧洲
1、欧洲食用酒精行业市场规模
2、欧洲食用酒精市场结构
3、2025-2031年欧洲食用酒精行业发展前景预测
二、北美
1、北美食用酒精行业市场规模
2、北美食用酒精市场结构
3、2025-2031年北美食用酒精行业发展前景预测
三、日韩
1、日韩食用酒精行业市场规模
2、日韩食用酒精市场结构
3、2025-2031年日韩食用酒精行业发展前景预测
四、其他
第三章 《国民经济行业分类与代码》中食用酒精所属行业2025-2031年规划概述
第一节 2020-2024年所属行业发展回顾
一、2020-2024年所属行业运行情况
二、2020-2024年所属行业发展特点
三、2020-2024年所属行业发展成就
第二节 食用酒精行业所属行业2025-2031年规划解读
一、2025-2031年规划的总体战略布局
二、2025-2031年规划对经济发展的影响
三、2025-2031年规划的主要目标
第四章 2025-2031年行业发展环境分析
第一节 2025-2031年世界经济发展趋势
第二节 2025-2031年我国经济面临的形势
第三节 2025-2031年我国对外经济贸易预测
第四节2025-2031年行业技术环境分析
一、行业相关技术
二、行业专利情况
1、中国食用酒精专利申请
2、中国食用酒精专利公开
3、中国食用酒精热门申请人
4、中国食用酒精热门技术
第五节2025-2031年行业社会环境分析
第五章 普华有策对食用酒精行业总体发展状况
第一节 食用酒精行业特性分析
第二节 食用酒精产业特征与行业重要性
第三节 2020-2024年食用酒精行业发展分析
一、2020-2024年食用酒精行业发展态势分析
二、2020-2024年食用酒精行业发展特点分析
三、2025-2031年区域产业布局与产业转移
第四节 2020-2024年食用酒精行业规模情况分析
一、行业单位规模情况分析
二、行业人员规模状况分析
三、行业资产规模状况分析
四、行业市场规模状况分析
第五节 2020-2024年食用酒精行业财务能力分析与2025-2031年预测
一、行业盈利能力分析与预测
二、行业偿债能力分析与预测
三、行业营运能力分析与预测
四、行业发展能力分析与预测
第六章 POLICY对2025-2031年我国食用酒精市场供需形势分析
第一节 我国食用酒精市场供需分析
一、2020-2024年我国食用酒精行业供给情况
二、2020-2024年我国食用酒精行业需求情况
1、食用酒精行业需求市场
2、食用酒精行业客户结构
3、食用酒精行业区域需求结构
三、2020-2024年我国食用酒精行业供需平衡分析
第二节 食用酒精产品市场应用及需求预测
一、食用酒精产品应用市场总体需求分析
1、食用酒精产品应用市场需求特征
2、食用酒精产品应用市场需求总规模
二、2025-2031年食用酒精行业领域需求量预测
1、2025-2031年食用酒精行业领域需求产品功能预测
2、2025-2031年食用酒精行业领域需求产品市场格局预测
第七章 我国食用酒精行业运行分析
第一节 我国食用酒精行业发展状况分析
一、我国食用酒精行业发展阶段
二、我国食用酒精行业发展总体概况
第二节 2020-2024年食用酒精行业发展现状
一、2020-2024年我国食用酒精行业市场规模(增速)
二、2020-2024年我国食用酒精行业发展分析
三、2020-2024年中国食用酒精企业发展分析
第三节 2020-2024年食用酒精市场情况分析
一、2020-2024年中国食用酒精市场总体概况
二、2020-2024年中国食用酒精市场发展分析
第四节 我国食用酒精市场价格走势分析
一、食用酒精市场定价机制组成
二、食用酒精市场价格影响因素
三、2020-2024年食用酒精价格走势分析
四、2025-2031年食用酒精价格走势预测
第八章 POLICY对中国食用酒精市场规模分析
第一节 2020-2024年中国食用酒精市场规模分析
第二节 2020-2024年我国食用酒精区域结构分析
第三节 2020-2024年中国食用酒精区域市场规模
一、2020-2024年东北地区市场规模分析
二、2020-2024年华北地区市场规模分析
三、2020-2024年华东地区市场规模分析
四、2020-2024年华中地区市场规模分析
五、2020-2024年华南地区市场规模分析
六、2020-2024年西部地区市场规模分析
第四节 2025-2031年中国食用酒精区域市场前景预测
一、2025-2031年东北地区市场前景预测
二、2025-2031年华北地区市场前景预测
三、2025-2031年华东地区市场前景预测
四、2025-2031年华中地区市场前景预测
五、2025-2031年华南地区市场前景预测
六、2025-2031年西部地区市场前景预测
第九章 普●华●有●策对2025-2031年食用酒精行业产业结构调整分析
第一节 食用酒精产业结构分析
一、市场细分充分程度分析
二、下游应用领域需求结构占比
三、领先应用领域的结构分析(所有制结构)
第二节 产业价值链条的结构分析及产业链条的整体竞争优势分析
一、产业价值链条的构成
二、产业链条的竞争优势与劣势分析
第十章 食用酒精行业竞争力优势分析
第一节 食用酒精行业竞争力优势分析
一、行业整体竞争力评价
二、行业竞争力评价结果分析
三、竞争优势评价及构建建议
第二节 中国食用酒精行业竞争力剖析
第三节 食用酒精行业SWOT分析
一、食用酒精行业优势分析
二、食用酒精行业劣势分析
三、食用酒精行业机会分析
四、食用酒精行业威胁分析
第十一章 2025-2031年食用酒精行业市场竞争策略分析
第一节 行业总体市场竞争状况分析
一、食用酒精行业竞争结构分析
1、现有企业间竞争
2、潜在进入者分析
3、替代品威胁分析
4、供应商议价能力
5、客户议价能力
6、竞争结构特点总结
二、食用酒精行业企业间竞争格局分析
1、不同规模企业竞争格局
2、不同所有制企业竞争格局
3、不同区域企业竞争格局
三、食用酒精行业集中度分析
1、市场集中度分析
2、企业集中度分析
3、区域集中度分析
第二节 中国食用酒精行业竞争格局综述
一、食用酒精行业竞争概况
二、重点企业市场份额占比分析
三、食用酒精行业主要企业竞争力分析
1、重点企业资产总计对比分析
2、重点企业从业人员对比分析
3、重点企业营业收入对比分析
4、重点企业利润总额对比分析
5、重点企业负债总额对比分析
第三节 2020-2024年食用酒精行业竞争格局分析
一、国内主要食用酒精企业动向
二、国内食用酒精企业拟在建项目分析
三、我国食用酒精市场集中度分析
第四节 食用酒精企业竞争策略分析
一、提高食用酒精企业竞争力的策略
二、影响食用酒精企业核心竞争力的因素及提升途径
第十二章 普华有策对行业重点企业发展形势分析
第一节 企业一
一、企业概况及食用酒精产品介绍
二、企业核心竞争力分析
三、企业主要利润指标分析
四、2020-2024年主要经营数据指标
五、企业发展战略规划
第二节 企业二
一、企业概况及食用酒精产品介绍
二、企业核心竞争力分析
三、企业主要利润指标分析
四、2020-2024年主要经营数据指标
五、企业发展战略规划
第三节 企业三
一、企业概况及食用酒精产品介绍
二、企业核心竞争力分析
三、企业主要利润指标分析
四、2020-2024年主要经营数据指标
五、企业发展战略规划
第四节 企业四
一、企业概况及食用酒精产品介绍
二、企业核心竞争力分析
三、企业主要利润指标分析
四、2020-2024年主要经营数据指标
五、企业发展战略规划
第五节 企业五
一、企业概况及食用酒精产品介绍
二、企业核心竞争力分析
三、企业主要利润指标分析
四、2020-2024年主要经营数据指标
五、企业发展战略规划
第十三章 普●华●有●策对2025-2031年食用酒精行业投资前景展望
第一节 食用酒精行业2025-2031年投资机会分析
一、食用酒精行业典型项目分析
二、可以投资的食用酒精模式
三、2025-2031年食用酒精投资机会
第二节 2025-2031年食用酒精行业发展预测分析
一、产业集中度趋势分析
二、2025-2031年行业发展趋势
三、2025-2031年食用酒精行业技术开发方向
四、总体行业2025-2031年整体规划及预测
第三节 2025-2031年规划将为食用酒精行业找到新的增长点
第十四章 普●华●有●策对 2025-2031年食用酒精行业发展趋势及投资风险分析
第一节 2020-2024年食用酒精存在的问题
第二节 2025-2031年发展预测分析
一、2025-2031年食用酒精发展方向分析
二、2025-2031年食用酒精行业发展规模预测
三、2025-2031年食用酒精行业发展趋势预测
四、2025-2031年食用酒精行业发展重点
第三节 2025-2031年行业进入壁垒分析
一、技术壁垒分析
二、资金壁垒分析
三、政策壁垒分析
四、其他壁垒分析
第四节 2025-2031年食用酒精行业投资风险分析
一、竞争风险分析
二、原材料风险分析
三、人才风险分析
四、技术风险分析
五、其他风险分析

户名:北京普华有策信息咨询有限公司
开户银行:中国农业银行股份有限公司北京复兴路支行
账号:1121 0301 0400 11817
任何客户订购普华有策产品,公司都将出具全额的正规增值税发票,并发送到客户指定微信或邮箱。
