新型磷酸盐系正极材料性能优势更突出,符合行业未来发展趋势
1、行业相关产业政策
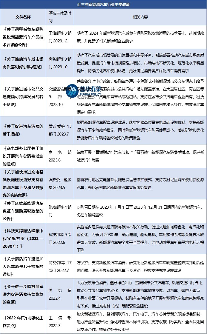
正极材料为锂离子电池重要的组成部分,锂离子电池既是新能源汽车的核心部件,又是通信储能、电网储能的关键部件。国家为加快新能源汽车产业化进程,颁布了一系列相关政策性文件,大力支持我国新能源汽车及产业链各环节的健康快速发展。同时,国家制定政策支持储能技术发展及产业化。

3、新型磷酸盐系正极材料所处锂电池产业链的位置及上下游关系

2、新型磷酸盐系正极材料性能优势更突出,符合行业未来发展趋势
(1)新型磷酸盐系正极材料是正极材料产业未来重要的技术发展方向之一
随着新能源汽车行业发展日渐成熟,相关产业将进入无补贴的市场化时代,下游市场更加关注正极材料的综合性能以及性价比。相比于三元材料,磷酸铁锂等磷酸盐系正极材料在安全性、生产成本以及循环寿命方面具备较强的竞争优势,但电池端能量密度相对较低,属于磷酸盐系正极材料的核心攻坚领域。能量密度的提升一方面有助于提高磷酸盐系正极材料电池端的综合性能,拓宽在乘用车等市场的应用,另一方面有助于推动“技术降本”进程,进一步降低电池端生产成本,强化磷酸盐系正极材料的核心优势,提高产品的性价比。
磷酸锰铁锂相比磷酸铁锂具备高电压、高能量密度以及更好的低温性能,相比三元材料具备更低的成本、更高的循环次数以及更稳定的结构。过去,磷酸锰铁锂受限于其较低的导电性能与倍率性能,商业化的进程缓慢。随着正极材料技术和制备工艺的不断发展,一些新的材料技术逐步导入到电池中,被视为磷酸铁锂升级产品的磷酸锰铁锂兼具较高的能量密度、较低的材料成本、较好的低温性能和较高的安全性,已成为锂电正极材料产业未来重要的技术发展方向之一。
深圳市德方纳米科技股份有限公司、宁波容百新能源科技股份有限公司、北京当升材料科技股份有限公司等正极材料企业逐步解决磷酸锰铁锂导电性能与倍率性能差的难题,磷酸锰铁锂的产业化进程进一步加速。
(2)新型磷酸盐系正极材料是磷酸铁锂材料的升级产品
相较于磷酸铁锂,新型磷酸盐系正极材料的性能优势主要体现在以下五个方面:①具有更高的能量密度,相比磷酸铁锂可以提升15%-20%;②降低电池成本,能量密度的提升可以减少材料的使用量,从而降低电池包整体成本10%-15%;③提高续航里程,拓宽应用场景,实现车端续航里程600-800km,从而应用到更多乘用车车型中;④低温性能提升,满足高纬度地区新能源汽车续航里程要求;⑤保留了磷酸铁锂安全性能高、循环寿命长、制造成本低的竞争优势。
新型磷酸盐系正极材料作为磷酸铁锂材料的升级产品,凭借较高的能量密度,在动力电池领域具备更强的市场竞争力,能够满足动力电池客户对能量密度等指标日益提升的需求,未来有望成为动力电池领域的首选材料。
(3)新型磷酸盐系正极材料未来市场空间广阔,行业内主要企业加速布局
随着新能源汽车应用场景逐渐扩大,动力电池的安全性、续航里程、电池寿命等性能的性能提升与成本控制的平衡成为新能源汽车持续发展的关键,下游新能源汽车厂商和电池制造商对于锂电池正极材料的能量密度、循环使用寿命、安全系数等综合性能以及成本控制的要求越来越高。
作为磷酸铁锂的升级产品,新型磷酸盐系正极材料有望作为国内外新一代动力电池正极材料的首选而受到高度重视。随着新能源汽车等下游领域快速发展,新型磷酸盐系正极材料需求空间广阔,行业内主要正极材料企业及电池企业加速布局。

更多行业资料请参考普华有策咨询《2024-2030年新型磷酸盐系正极材料行业细分市场分析及投资前景预测报告》,同时普华有策咨询还提供产业研究报告、产业链咨询、项目可行性报告、专精特新小巨人认证、国家级制造业单项冠军企业认证、十四五规划、项目后评价报告、BP商业计划书、产业图谱、产业规划、蓝白皮书、IPO募投可研、IPO工作底稿咨询等服务。
目录
第一章 宏观经济环境分析
第一节 全球宏观经济分析
一、2023年全球宏观经济运行概况
二、2024年全球宏观经济趋势预测
第二节 中国宏观经济环境分析
一、2019-2023年中国宏观经济运行概况
二、2024年中国宏观经济趋势预测
第三节 新型磷酸盐系正极材料行业社会环境分析
第四节 新型磷酸盐系正极材料行业政治法律环境分析
一、行业管理体制分析
二、行业相关发展规划
三、主要产业政策解读
第五节 新型磷酸盐系正极材料行业技术环境分析
一、技术发展水平分析
二、技术革新趋势分析
第二章 国际新型磷酸盐系正极材料行业发展分析
第一节 国际新型磷酸盐系正极材料行业发展现状分析
一、国际新型磷酸盐系正极材料行业发展概况
二、主要国家新型磷酸盐系正极材料行业的经济效益分析
三、2024-2030年国际新型磷酸盐系正极材料行业的发展趋势分析
第二节 主要国家及地区新型磷酸盐系正极材料行业发展状况及经验借鉴
一、美国新型磷酸盐系正极材料行业发展分析
1、2019-2023年行业规模情况
2、2024-2030年行业前景展望
二、欧洲新型磷酸盐系正极材料行业发展分析
1、2019-2023年行业规模情况
2、2024-2030年行业前景展望
三、日韩新型磷酸盐系正极材料行业发展分析
1、2019-2023年行业规模情况
2、2024-2030年行业前景展望
四、2019-2023年其他国家及地区新型磷酸盐系正极材料行业发展分析
五、国外新型磷酸盐系正极材料行业发展经验总结
第三章 2019-2023年中国新型磷酸盐系正极材料市场供需分析
第一节 2019-2023年新型磷酸盐系正极材料产能分析
一、2019-2023年中国新型磷酸盐系正极材料产能及增长率
二、2024-2030年中国新型磷酸盐系正极材料产能预测
三、2019-2023年中国新型磷酸盐系正极材料产能利用率分析
第二节 2019-2023年新型磷酸盐系正极材料产量分析
一、2019-2023年中国新型磷酸盐系正极材料产量及增长率
二、2024-2030年中国新型磷酸盐系正极材料产量预测
第三节 2019-2023年新型磷酸盐系正极材料市场需求分析
一、2019-2023年中国新型磷酸盐系正极材料市场需求量及增长率
二、2024-2030年中国新型磷酸盐系正极材料市场需求量预测
第四节 2019-2023年中国新型磷酸盐系正极材料市场规模分析
第四章 中国新型磷酸盐系正极材料产业链结构分析
第一节 中国新型磷酸盐系正极材料产业链结构
一、产业链概况
二、特征
第二节 中国新型磷酸盐系正极材料产业链演进趋势
一、产业链生命周期分析
二、产业链价值流动分析
三、演进路径与趋势
第三节 中国新型磷酸盐系正极材料产业链竞争分析
第五章 2019-2023年新型磷酸盐系正极材料行业产业链分析
第一节 2019-2023年新型磷酸盐系正极材料行业上游运行分析
一、行业上游介绍
二、行业上游发展状况分析
三、行业上游对新型磷酸盐系正极材料行业影响力分析
第二节 2019-2023年新型磷酸盐系正极材料行业下游运行分析
一、行业下游介绍
二、行业下游需求占比
三、行业下游发展状况分析
1、A用新型磷酸盐系正极材料市场分析
(1)行业发展现状
(2)需求规模
(3)需求前景预测
2、B领域用新型磷酸盐系正极材料市场分析
(1)行业发展现状
(2)需求规模
(3)需求前景预测
3、C领域用新型磷酸盐系正极材料市场分析
(1)行业发展现状
(2)需求规模
(3)需求前景预测
4、D用新型磷酸盐系正极材料市场分析
(1)行业发展现状
(2)需求规模
(3)需求前景预测
5、其他领域用新型磷酸盐系正极材料市场分析
第六章 中国新型磷酸盐系正极材料行业区域市场分析
第一节 华北地区新型磷酸盐系正极材料行业分析
一、2019-2023年行业发展现状分析
二、2019-2023年市场规模情况分析
三、2019-2023年市场需求情况分析
四、2024-2030年行业发展前景预测
第二节 东北地区新型磷酸盐系正极材料行业分析
一、2019-2023年行业发展现状分析
二、2019-2023年市场规模情况分析
三、2019-2023年市场需求情况分析
四、2024-2030年行业发展前景预测
第三节 华东地区新型磷酸盐系正极材料行业分析
一、2019-2023年行业发展现状分析
二、2019-2023年市场规模情况分析
三、2019-2023年市场需求情况分析
四、2024-2030年行业发展前景预测
第四节 华南地区新型磷酸盐系正极材料行业分析
一、2019-2023年行业发展现状分析
二、2019-2023年市场规模情况分析
三、2019-2023年市场需求情况分析
四、2024-2030年行业发展前景预测
第五节 华中地区新型磷酸盐系正极材料行业分析
一、2019-2023年行业发展现状分析
二、2019-2023年市场规模情况分析
三、2019-2023年市场需求情况分析
四、2024-2030年行业发展前景预测
第六节 西南地区新型磷酸盐系正极材料行业分析
一、2019-2023年行业发展现状分析
二、2019-2023年市场规模情况分析
三、2019-2023年市场需求情况分析
四、2024-2030年行业发展前景预测
第七节 西北地区新型磷酸盐系正极材料行业分析
一、2019-2023年行业发展现状分析
二、2019-2023年市场规模情况分析
三、2019-2023年市场需求情况分析
四、2024-2030年行业发展前景预测
第七章 中国新型磷酸盐系正极材料行业市场经营情况分析
第一节 2019-2023年行业产值规模分析
第二节 2019-2023年行业基本特点分析
第三节 2019-2023年行业销售收入分析(包含销售模式及销售渠道)
第四节 2019-2023年行业区域结构分析
第八章中国新型磷酸盐系正极材料产品价格分析
第一节 2019-2023年中国新型磷酸盐系正极材料历年价格
第二节 中国新型磷酸盐系正极材料当前市场价格
一、产品当前价格分析
二、产品未来价格预测
第三节 中国新型磷酸盐系正极材料价格影响因素分析
第四节 2024-2030年新型磷酸盐系正极材料行业未来价格走势预测
第九章 新型磷酸盐系正极材料行业竞争格局分析
第一节 新型磷酸盐系正极材料行业集中度分析
一、市场集中度分析
二、区域集中度分析
第二节 新型磷酸盐系正极材料行业竞争格局分析
一、行业竞争分析
二、与国际产品竞争分析
三、行业竞争格局展望
第三节 中国新型磷酸盐系正极材料行业竞争格局综述
一、新型磷酸盐系正极材料行业竞争概况
二、重点企业市场份额占比分析
1、重点企业资产总计对比分析
2、重点企业从业人员对比分析
3、重点企业营业收入对比分析
4、重点企业利润总额对比分析
5、重点企业负债总额对比分析
第十章 普华.有策对行业重点企业经营状况分析
第一节 A公司
一、企业基本情况
二、企业主要业务概况及新型磷酸盐系正极材料产品介绍
三、企业核心竞争力分析
四、企业经营情况分析
第二节 B公司
一、企业基本情况
二、企业主要业务概况及新型磷酸盐系正极材料产品介绍
三、企业核心竞争力分析
四、企业经营情况分析
第三节 C公司
一、企业基本情况
二、企业主要业务概况及新型磷酸盐系正极材料产品介绍
三、企业核心竞争力分析
四、企业经营情况分析
第四节 D公司
一、企业基本情况
二、企业主要业务概况及新型磷酸盐系正极材料产品介绍
三、企业核心竞争力分析
四、企业经营情况分析
第五节 E公司
一、企业基本情况
二、企业主要业务概况及新型磷酸盐系正极材料产品介绍
三、企业核心竞争力分析
四、企业经营情况分析
第十一章 新型磷酸盐系正极材料行业投资价值评估
第一节 2019-2023年新型磷酸盐系正极材料行业产销分析
第二节 2019-2023年新型磷酸盐系正极材料行业成长性分析
第三节 2019-2023年新型磷酸盐系正极材料行业盈利能力分析
一、主营业务利润率分析
二、总资产收益率分析
第四节 2019-2023年新型磷酸盐系正极材料行业偿债能力分析
一、短期偿债能力分析
二、长期偿债能力分析
第十二章PHPOLICY对2024-2030年中国新型磷酸盐系正极材料行业发展预测分析
第一节 2024-2030年中国新型磷酸盐系正极材料发展环境预测
第二节 2024-2030年我国新型磷酸盐系正极材料行业产值预测
第三节 2024-2030年我国新型磷酸盐系正极材料行业销售收入预测
第四节 2024-2030年我国新型磷酸盐系正极材料行业总资产预测
第五节2024-2030年我国新型磷酸盐系正极材料行业市场规模预测
第六节 2024-2030年中国新型磷酸盐系正极材料市场形势分析
一、2024-2030年中国新型磷酸盐系正极材料生产形势分析预测
二、影响行业发展因素分析
1、有利因素
2、不利因素
第七节 2024-2030年中国新型磷酸盐系正极材料市场趋势分析
第十三章 2024-2030年新型磷酸盐系正极材料行业投资机会与风险
第一节新型磷酸盐系正极材料行业投资机会
一、产业链投资机会
二、细分领域投资机会
三、重点区域投资机会
第二节新型磷酸盐系正极材料行业主要壁垒构成
一、技术壁垒
二、资金壁垒
三、人才壁垒
四、其他壁垒
第三节新型磷酸盐系正极材料行业投资风险分析
一、政策风险分析
二、技术风险分析
三、供求风险分析
四、宏观经济波动风险分析
五、关联产业风险分析
六、产品结构风险分析
第十四章 普华有策对新型磷酸盐系正极材料行业研究结论及投资建议

户名:北京普华有策信息咨询有限公司
开户银行:中国农业银行股份有限公司北京复兴路支行
账号:1121 0301 0400 11817
任何客户订购普华有策产品,公司都将出具全额的正规增值税发票,并发送到客户指定微信或邮箱。
