中国球形氧化铝导热粉体市场规模全球占比逐年提升
球形氧化铝具有更高的附加值,长期以来一直被以日本电气化学为代表的国外企业垄断,严重依赖进口,且下游应用场景众多,市场前景良好,但由于技术壁垒较高,国内竞争较小。导热粉体材料的终端客户多为跨国巨头,包括全球领先的通讯设备商、动力电池制造商以及消费电子制造商。导热粉体材料行业对供应商的认证周期长,同时对产品品质、技术能力、服务能力要求极高。日本与中国是全球球形氧化铝导热粉体主要生产国,主要企业包括日本电气化学、昭和电工、日本雅都玛以及新日铁。中国作为全球制造大国,是球形氧化铝导热粉体的主要消费国,近几年中国球形氧化铝生产商加速扩产,努力实现本土市场的国产化替代,并且实现部分产品出口,预计未来中国产值在全球占比还会进一步提升。
1、行业概况
在新能源汽车以及储能领域,随着电池的能量密度越来越高,对散热的要求也越来越高。高温会对电池的性能和可靠性带来不利影响,甚至会引发安全性问题。在消费电子和 5G 网络通信等领域,随着电子产品性能越来越强大,内部元器件集成度和组装密度的提高将导致其工作功耗和发热量不断增大,电子产品发热散热问题日益突出,高温会对电子产品的性能与可靠性产生不利影响,甚至引发热失效问题,从而引起整个电子产品的故障。相关研究表明,电子元件的故障发生率随工作温度的提高呈指数增长,因此导热材料对于解决动力电池、储能电池和电子产品的热管理问题具有重要作用。
导热材料是一种具有良好导热效率,可以有效地将热量传导至导热介质再传递到外部的工业材料。按照化学组成分类,导热材料主要分为四种类型,即聚合物复合导热材料、金属导热材料、碳材料和相变导热材料。其中聚合物复合材料因其较高的导热系数、优异的耐化学腐蚀性能、良好的机械加工性能、优良的电气绝缘性能、轻质、价廉而得到广泛应用,占据了主要的市场份额。导热粉体材料是聚合物复合导热材料中使用的填料。
聚合物复合导热材料是以高分子聚合物材料为基底,以导热粉体材料对其进行均匀填充以提高其导热性能的材料。常见的产品为导热硅胶、导热凝胶、导热垫片、导热硅脂、导热工程塑料等产品。由于聚合物本身的导热系数较低,聚合物复合材料通常利用导热粉体材料对其进行均匀填充以提高其导热性能。
导热粉体材料是影响聚合物复合导热材料性能的核心,其种类、含量、粒径大小、表面形态及分布状态均会影响聚合物复合材料的导热性能。综合来看,通过选择合适的粉体种类,提升粉体性能,进行不同粉体大小和形貌的级配,对粉体做表面形貌处理能够有效提升聚合物复合材料体系的导热系数。理想的导热粉体通常具备导热系数高、致密度高、纯度高、球形度好、分散性好、流动性好等特性。
2、行业技术特点
目前用于聚合物复合导热材料填充的导热粉体材料可以分为多个类别,按照材料化学组成可以分为三类,包括金属类、碳粉类和无机非金属粉体类。金属粉体和碳材料本身的导热系数较高,可以显著地提高聚合物复合材料的导热系数,但同时这两类材料的电导率亦较高,破坏了材料的绝缘性能,不能作为电子电气设备绝缘产品,限制了其应用场景。此外,碳材料如碳纳米管、石墨烯等在聚合物基体中不易分散,不利于形成有效的导热通路。而氧化物、碳化物、氮化物等无机非金属粉体因其较好的导热性能及绝缘性能在制备高导热复合材料领域具有较好的优势。
3、导热材料性能影响因素及市场规模
导热材料的导热性能主要受导热粉体的填充量、表面形态、分布状态和粒径等几方面因素影响。
粉体填充量对聚合物复合材料导热系数影响很大,当导热粉体含量较低时,粉体填充量对导热系数影响较小,此时,导热粉体被聚合物完全包裹,彼此间无法形成有效接触,热阻较大。当达到一定含量时,导热粉体间形成有效接触,体系内部形成类似网状或链状的导热网络,因此随着粉体填充量增加,导热系数呈增长趋势。当填充量很大时,导热系数增速变慢,同时随着粉体填充量增加,聚合物体系粘度增大,不易于加工。
粉体材料的表面形态对聚合物复合材料体系的导热系数和体系粘度具有重要影响。粉体材料形貌主要有球形、角状、片状、棒状和纤维状等,一般情况下,球形导热粉体材料较其他不规则形态的粉体材料填充时粉体之间的间隙更小,填充率更高。球形导热粉体的填充性能存在相对优势,尤其是将不同粒径正态分布的粉体颗粒进行一定配比以后,其填充性能更佳,从而获得更好的导热性能。此外,球形粉体流动性好,对导热体系粘度影响小,既有利于导热胶生产端加工,又有助于用胶端点胶或灌封工艺效率与效果提升。但并不是所有的导热粉体都容易加工成球形。目前适合做导热粉体的材料中,只有氧化铝和氧化硅在大批量生产的前提下易球化。而氮化硼和氮化铝球化过程中易氧化,氢氧化铝则不能球化。
粉体分布状态对体系导热系数影响较大。当粉体材料均匀填充时,体系性能一致性更好,且更易形成最大堆积相互连接的网状导热结构,导热系数更高。然而对于无机粉体,其与聚合物的界面相容性较差,粉体颗粒容易发生团聚现象很难分散,此外粉体颗粒与聚合物之间的表面张力差异使得粒子表面很难被润湿,导致二者界面处存在空隙,使得体系热阻增加。实际应用中,通过对导热粉体进行表面处理,以改善其与聚合物基体的界面结合情况。经过表面处理的导热粉体与聚合物具有更好的相容性,可以实现更高的填充率,且进一步降低填充粘度。
粒径大小对导热材料的导热系数有一定影响,理论上,大粒径的粉体比小粒径的更易获得较高导热系数。因为大粒子更容易互相接触,从而形成导热通路,增加导热系数。而小粒径粉体与聚合物接触的表面积更大,故受到的传热阻力也更大,所以导热系数略差于大粒径的。但是实际上粒径对导热材料导热系数的影响与粉体含量相关,当填充量较低时,由于小粒径粉体间不易形成紧密接触,相对于同一含量的大粒径粉体,导热系数要低。当填充量较高且超过一定阈值时,大粒径粉体导热系数增长减缓,而小粒径粉体导热系数增长迅速,其导热系数则比大粒径粉体更具优势。因此,实际应用中,综合大小粒径粉体在不同填充量下的优势差异,可以通过合理的粒径搭配,使粉体在高分子材料中形成更多的导热网络,以获得高导热材料。
受益于新能源汽车市场增长,再加上氧化铝价格下降使得其在 5G、消费电子领域导热粉体材料中渗透率增加。近几年中国球形氧化铝导热粉体市场规模全球占比逐年提升。

4、行业格局
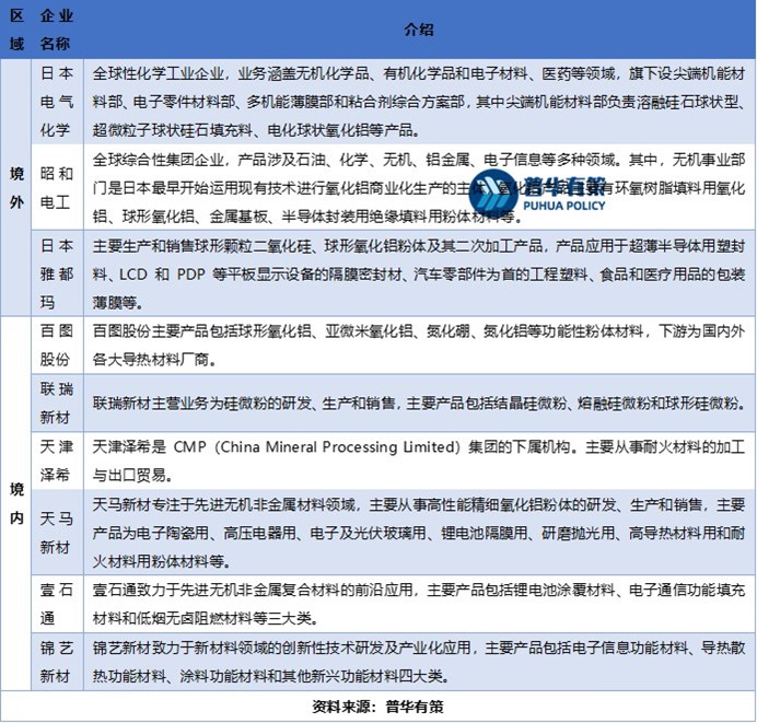
日本与中国是全球球形氧化铝导热粉体主要生产国,主要企业包括日本电气化学、昭和电工、日本雅都玛以及新日铁。
中国作为全球制造大国,是球形氧化铝导热粉体的主要消费国,近几年中国球形氧化铝生产商加速扩产,努力实现本土市场的国产化替代,并且实现部分产品出口,预计未来中国产值在全球占比还会进一步提升。近五年来,由于中国球形氧化铝技术进步和产品出货量的增长,海外企业在国内球形氧化铝市场份额有所下降,其产品价格下降较快,带动全球球形氧化铝均价下降。早期国内球形氧化铝导热粉体行业竞争格局相对稳定,但是受新能源市场对导热粉体的需求起量,除百图股份、联瑞新材、锦艺新材、天津泽希、天马新材、壹石通等外,大量新晋企业进入市场,国科众联、芜湖微石、洛阳中超等。

5、下游应用行业及发展状况
导热粉体材料下游应用领域广泛,主要包括新能源汽车(电源和电机控制器系统、IGBT、逆变器系统、充电器和电源系统等)、网络通信(5G 基站、交换机、光传输等)、消费电子、AI 人工智能、光伏、储能、芯片制造与芯片封装以及其他应用领域。按照其对导热材料的导热系数要求可以大致分为低、中、高端导热领域,其导热系数要求分别对应 2W/(m·K)以下,2-5W/(m·K)和 5W/(m·K)以上。通常低端导热材料以结晶型硅微粉为主,其次为氢氧化铝、角型氧化铝、氧化锌等。中高端导热领域主要使用球形氧化铝作为导热填料。其他导热填料,如氮化铝、氮化硼、氮化硅、金刚石粉等尽管本征导热系数很高,但由于价格昂贵,市场需求相对较少。

对导热填料性能要求更高。对于高绝缘性要求的导热绝缘片,使用氮化硼做导热填料。对于一些车用电子设备用导热填料应用要求则与消费电子领域相似。
在网络通信领域,其对导热胶的用胶点包括 5G 高频覆铜板领域、HDI(High Density Interconnect)覆铜板领域、芯片等元器件封装以及电源领域。此外,数据中心使用大量设备,如 AI 服务器、高性能计算芯片、GPU 服务器、存储设备也有导热需求。网络通信领域对导热材料的要求为低介电、低损耗、高导热、低热膨胀系数、高可靠性。交换机对热导要求相对较低,使用低端填料可以满足其使用要求。对于基站领域,其对导热系数要求较高,且呈现出逐渐上升的趋势,例如 3G 基站导热系数最高要求 3W/(m·K),4G 基站要求不超过 5W/(m·K),而 5G 基站涉及高频高速电路,其导热材料导热系数要求上升到 6W/(m·K)及以上,部分部件对导热界面材料导热系数的要求甚至达到 14W/(m·K)。对于 6W/(m·K)以内的导热场景,使用球形氧化铝做导热填料,对于 8W/(m·K)以上的导热场景,一般主要使用球形氧化铝与氮化铝复配方案。对于雷达和 5G 基站的部分要求高绝缘和高频低损耗的细分应用场景,使用氮化硼做导热填料。
在消费电子领域,如手机、平板电脑、笔记本电脑、可穿戴设备、AR/VR 等,通常采用石墨膜、导热界面材料、热管、均温板和散热风扇等导热散热材料中几种的组合作为散热方案。其中电子元器件的粘接和封装通常采用聚合物复合材料作为导热界面材料。早期消费电子领域对导热界面材料的导热系数要求不高,一般为 1-4 W/(m·K),现在随着智能手机等消费电子产品功耗增加,且产品向着轻量化、小型化方向发展,其对导热界面材料的导热系数要求逐步升高,最高可达到 6W/(m·K)以上。因此,球形氧化铝作为其主要导热填料方案,部分特殊领域,添加少量的高导热氮化物粉体可以满足其高端导热需求。
6、行业发展面临的机遇与挑战
(1)行业发展面临的主要机遇
1)国家战略发展需求的机遇
新材料产业是整个制造业转型升级的基础产业,发展新材料技术既可促进我国战略性新兴产业的形成与发展,又将带动传统产业和支柱产业的技术提升以及产品的更新换代。我国将新材料产业列为七大战略新兴产业,出台了一系列政策措施以促进新材料产业的发展。我国在新材料产业发展目标上提出三大重点方向:先进基础材料、关键战略材料、前沿新材料。国家“十四五”规划中明确指出要推动我国先进金属和无机非金属材料取得突破。
导热粉体材料作为新能源汽车、储能、光伏等新能源领域(动力电池、储能电池、电源和电机控制器系统、IGBT、逆变器系统、充电器和电源系统等)、网络通信(5G基站、交换机、光传输等)、消费电子、超算中心、人工智能等电子领域、芯片制造与芯片封装领域的基础材料,其发展对相关材料与设备的本土化采购提供支撑,有利于制造业的降本增效,受到国家政策支持。
2)产品下游市场广阔的机遇
近几年新能源汽车产业受政策与市场双重驱动下,市场销量快速上升,基于整车安全性、驾驶舒适性等因素的考量,面向车联网、智能驾驶的发展趋势,新能源汽车“三电”系统对于热管理具有更加严格的要求。新能源汽车市场的发展,将增加大量的聚合物复合导热材料需求,对导热粉体市场形成较大的潜在市场增量区间。另外新能源汽车快充技术正在快速发展,随着快充技术的普及,动力电池与高压模块导热散热要求提升,对中高端导热材料有望形成较大需求,为高性价比导热粉体提供巨大潜在市场空间。
近些年我国大力推进新基建建设,5G 基站作为其重要组成部分建设进度也在加快。一方面 5G 基站、大数据处理中心、工业物联网等网络通信基础设施建设进程加速,由于 5G 信号传输量和发射频率较 4G 均有大幅提升,伴随而来相关通信设备的散热需求更加凸显;另一方面,5G 高频高速的传输能力高速率、大容量、低时延、高可靠的传输能力有望解决众多新兴应用的信息传输瓶颈,使得手机、平板电脑、无人机、物联网等消费电子终端设备市场迎来较快发展,且终端设备用电负荷提升,产生更多的导热散热需求,对中高端导热材料需求增大。
随着智能数码产品等消费电子行业的不断发展,市场对电子元器件的集成度要求逐步提升,同时产品又向着轻量化、小型化方向发展,功耗不断增大。因此,高效导热材料的研究与应用成为产业发展的关注重点,中高端导热材料在消费电子领域的市场需求有望上涨。
人工智能领域,ChatGPT 技术的推广进一步催生了 AI 算力等大功率应用场景的普及,通过连接大量的语料库来训练模型,做到人机交互等场景功能,背后需要大量的算力作为支撑,对设备运算速度、存储网络设备和网络传输设备的带宽和时延提出了更高的要求。在东数西算战略下,大型算力中心对服务器机柜、电池柜以及网络传输等设施设备的导热需求未来将带动导热材料的市场需求。
芯片工作温度会显著影响性能,功率密度的增加使芯片温度升高。传统芯片中,用于冷却的体积占 98%,只有 2%用于计算运行,但是依然很难解决现在存在的导热和散热问题,随着芯片性能的持续快速提升,导热和散热问题将愈加突出,于此同时,国家积极推进芯片的国产替代,目前自研芯片还处于初级阶段,有大量低密度、高耗电、高发热硬件架构的低制程芯片投入商用,未来将带来高导热需求的大幅增长。
储能领域,当前储能系统的冷却方式以风冷和液冷为主,未来随着储能系统向大容量、高能量密度发展,充放电倍率的提升,中高功率储能产品使用液冷的占比将逐步提升,液冷有望成为未来主流方案。在液冷冷却方式下,储能电池对导热界面材料将形成较大需求。高成长的储能电池市场有望对导热填料市场带来较大需求增量。
3)导热材料国产化加速,国产化率提升的机遇
过去受客户认证、采购惯性等因素的影响,在部分高端电子导热散热领域,发达国家厂商一直占据优势地位,市场份额较高。但随着国内导热散热企业技术的不断成熟,国内电子行业品牌厂商出于供应链安全等因素的考量,本土化采购将成为未来电子导热行业的重要发展趋势。受益于电子导热产品本土化采购的行业趋势,国产聚合物导热材料产业有望得到快速发展,进而带动国内导热填料的国产化替代。
(2)阻碍行业发展主要因素
1)行业竞争加剧
近几年新能源汽车市场快速发展,吸引了大量的资本进入新能源产业,最终使得导热粉体行业企业数量增加。2020 年以后球形氧化铝导热粉体新晋企业包括国科众联、芜湖微石、洛阳中超等,传统的粉体生产企业也进行多元化发展,逐步新增或扩大球形氧化铝产能,包括日本电气化学、壹石通等企业产能新建项目较多,产能增长较快,使得产品供给增加,产品价格竞争加剧。
2)产品技术更迭快
过去导热粉体下游应用领域主要集中在网络通信和消费电子领域,一款产品的市场迭代周期很长,行业企业研发投入相对较低。近几年受新能源汽车市场崛起驱动,行业市场需求激增。但新能源汽车作为新兴市场,技术路线未来仍可能存在变数,不同企业技术差异较大,且产品技术迭代速度很快,因此对上游导热粉体行业提出更多定制化需求,这对行业企业产品研发能力与产品迭代速度提出更高要求,企业需积极关注下游行业客户产品的发展方向和技术发展趋势,适时进行新产品研发及量产,以保持足够的竞争优势,以应对产品技术更迭的风险。
7、行业壁垒
(1)技术壁垒
球形氧化铝粉体产品技术壁垒较高,最大的技术难点在于球化工艺和生产设备的研发。目前市场上没有标准设备在售,新晋企业要新建产能且生产出品质稳定性能突出的球形氧化铝,就需要克服相关技术瓶颈。
行业下游应用领域广泛,不同细分场景对导热粉体的性能需求差异性很大,例动力电池场景对性价比要求高、5G 通信设备对导热系数要求高、部分消费电子用导热胶要求导热胶流动性好。因此市场对上游导热填料的规格需求较多,包括普通型、高热导型、低粘度型、高性价比型等,不同细分应用场景会根据自身使用需要选择具体型号的球形氧化铝,因此需要具备很深的技术积累,方能在短时间内开发出多种规格的产品,以满足下游客户需求。此外,随着终端产品集成化、小型化、智能化趋势发展,未来下游对导热材料乃至导热粉体的性能要求逐步提升,进入行业的难度进一步加大。
(2)品牌壁垒
相关研究表明,电子元件的故障发生率随工作温度的提高呈指数增长,导热材料对于下游终端产品的性能、可靠性和安全性影响较大,下游客户新产品研发成本高、开发周期与验证周期长,重点关注产品批次间的性能一致性、长时间的质量稳定性和老化性能,下游客户为了降低产品开发成本、提高产品性能和质量稳定性,缩短产品开发时间,更愿意选择有产品开发和定制能力,有技术服务能力,有良好的产品品质管控能力以及大规模出货经验的供应商。新晋企业仅通过低价策略打开市场的可行性较低。品牌是经过多年的产品品质、信誉、服务等所积攒起来的市场认可度,新晋企业突破品牌壁垒难度较大。
(3)市场壁垒
导热粉体在终端产品中成本占比很小,但对终端产品稳定性,可靠性影响很大,不同导热填料的物理属性及成本存在差异,相互替代的可能性较小。导热粉体企业的一种新产品进入下游客户供应链,再到终端客户的认证,需要很长的产品开发和认证周期。研发出成熟的导热产品后,导热粉体下游应用终端行业企业对导热材料以及导热材料厂商对导热填料的替换意愿较弱。此外,下游客户还需要供应商有足够的供应能力,对于新晋企业,产能大规模释放最少需要 1.5 年时间。因此,新晋企业想要打开下游市场并不容易。
(4)资质壁垒
从球形氧化铝导热粉体的下游行业企业来看,目前导热材料厂均会对供应商的生产资质做要求,例如:ISO 9001 质量管理认证、ISO 14001 环境管理认证、安全健康管理认证等,对出口产品通常要求产品符合 REACH 环境保护的相关认证要求。对于汽车行业,整车厂对其直接供应商要求通过 TS16949 质量管理认证体系,上游供应商通过 TS16949 质量认证有助于提高其产品竞争力。
更多行业资料请参考普华有策咨询《2023-2029年导热粉体材料行业深度调研及投资前景预测报告》,同时普华有策咨询还提供产业研究报告、产业链咨询、项目可行性报告、项目后评价报告、十四五规划、BP商业计划书、产业图谱、产业规划、蓝白皮书、IPO募投可研、IPO工作底稿咨询等服务。
目录
第1章 导热粉体材料行业综述及数据来源说明
1.1 导热粉体材料行业界定
1.1.1 导热粉体材料的定义
1.1.2 《国民经济行业分类与代码》中导热粉体材料行业归属
1.2 导热粉体材料行业相关专业术语
1.3 本报告数据来源及编制说明
第2章 中国导热粉体材料行业宏观环境分析(PEST)
2.1 中国导热粉体材料行业政策(Policy)环境分析
2.1.1 中国导热粉体材料行业监管体系及机构介绍
1、中国导热粉体材料行业主管部门
2、中国导热粉体材料行业自律组织
2.1.2 中国导热粉体材料行业发展相关政策规划汇总及解读
2.1.3 政策环境对中国导热粉体材料行业发展的影响总结
2.2 中国导热粉体材料行业经济(Economy)环境分析
2.2.1 中国宏观经济发展现状
2.2.2 中国宏观经济发展展望
2.3 中国导热粉体材料行业社会(Society)环境分析
2.4 中国导热粉体材料行业技术(Technology)环境分析
2.4.1 中国导热粉体材料行业相关技术介绍
2.4.2 中国导热粉体材料行业专利情况
1、中国导热粉体材料专利申请
2、中国导热粉体材料专利公开
3、中国导热粉体材料热门申请人
4、中国导热粉体材料热门技术
第3章 全球导热粉体材料行业发展现状及导热粉体材料市场前景
3.1 全球导热粉体材料行业发展历程介绍
3.2 全球导热粉体材料行业宏观环境背景
3.2.1 全球导热粉体材料行业经济环境概况
3.2.2 全球导热粉体材料行业经济预测
3.3 全球导热粉体材料行业发展现状及市场规模体量分析
3.4 全球导热粉体材料行业区域发展格局及重点区域市场研究
3.4.1 全球导热粉体材料行业区域发展格局
3.4.2 全球导热粉体材料行业重点区域市场发展状况
1、 亚洲导热粉体材料行业地区市场分析
(1)亚洲导热粉体材料行业市场现状分析
(2)亚洲导热粉体材料行业市场规模与市场需求分析
(3)2023-2029亚洲导热粉体材料行业前景预测分析
2、 北美导热粉体材料行业地区市场分析
(1)北美导热粉体材料行业市场现状分析
(2)北美导热粉体材料行业市场规模与市场需求分析
(3)2023-2029北美导热粉体材料行业前景预测分析
3、 欧洲导热粉体材料行业地区市场分析
(1)欧洲导热粉体材料行业市场现状分析
(2)欧洲导热粉体材料行业市场规模与市场需求分析
(3)2023-2029欧洲导热粉体材料行业前景预测分析
4、 其他地区分析
5、 2023-2029全球导热粉体材料行业规模预测
3.5 全球导热粉体材料行业市场竞争格局及重点企业案例研究
3.5.1 全球导热粉体材料行业市场竞争格局
3.5.2全球导热粉体材料行业重点企业案例
1、企业A
2、企业B
3、企业C
第4章 中国导热粉体材料行业进出口贸易状况及对外贸易依存度
4.1 全球及中国导热粉体材料行业发展差异分析
4.2 中国导热粉体材料行业进出口贸易整体状况
4.3 中国导热粉体材料行业进口贸易状况
4.3.1 中国导热粉体材料行业进口规模
4.3.2 中国导热粉体材料行业进口价格水平
4.3.3 中国导热粉体材料行业进口产品结构
4.3.4 中国导热粉体材料行业进口来源地
4.4 中国导热粉体材料行业出口贸易状况
4.4.1 中国导热粉体材料行业出口规模
4.4.2 中国导热粉体材料行业出口价格水平
4.4.3 中国导热粉体材料行业出口产品结构
4.4.4 中国导热粉体材料行业出口目的地
第5章 中国导热粉体材料行业市场供给状况及市场行情走势预判
5.1 中国导热粉体材料行业发展历程介绍
5.2 中国导热粉体材料行业市场特性解析
5.3 中国导热粉体材料行业市场主体类型及入场方式
5.4 中国导热粉体材料行业市场主体数量规模
5.5 中国导热粉体材料行业市场供给能力分析
5.6 中国导热粉体材料行业市场供给水平分析
5.7 中国导热粉体材料行业市场行情走势预判
第6章 2017-2022年中国导热粉体材料行业市场需求状况及市场规模体量分析
6.1 中国导热粉体材料行业市场渗透状况分析
6.2 中国导热粉体材料行业市场饱和度分析
6.3 中国导热粉体材料行业市场需求状况
6.4 中国导热粉体材料行业市场销售状况
6.5 中国导热粉体材料行业市场规模体量分析
第7章 中国导热粉体材料行业市场竞争状况及国际市场竞争力分析
7.1 中国导热粉体材料行业波特五力模型分析
7.1.1 中国导热粉体材料行业现有竞争者之间的竞争分析
7.1.2 中国导热粉体材料行业关键要素的供应商议价能力分析
7.1.3 中国导热粉体材料行业消费者议价能力分析
7.1.4 中国导热粉体材料行业潜在进入者分析
7.1.5 中国导热粉体材料行业替代品风险分析
7.2 中国导热粉体材料行业投融资、兼并与重组案例
7.3 中国导热粉体材料行业市场竞争格局分析
7.4 中国导热粉体材料行业市场集中度分析
7.5 中国导热粉体材料行业国际市场竞争力分析
7.6 中国导热粉体材料行业国产替代布局状况
第8章 2017-2022年中国导热粉体材料行业发展概述
8.1 中国导热粉体材料行业上下游产业链分析
8.1.1 产业链模型原理介绍
8.1.2 导热粉体材料行业产业链条分析
8.2 中国导热粉体材料行业产业链环节分析
8.2.1 主要上游产业供给情况分析
8.2.2 2023-2029主要上游产业供给预测分析
8.2.3 主要上游产业价格分析
8.2.4 2023-2029主要上游产业价格预测分析
8.2.5 主要下游产业发展现状分析
8.2.6 主要下游产业规模分析
8.2.7 主要下游产业价格分析
8.2.8 2023-2029主要下游产业前景预测分析
8.3 中国导热粉体材料细分市场格局分布
8.4 中国导热粉体材料细分产品市场分析
8.5 中国导热粉体材料行业中游细分市场前景分析
第9章 中国导热粉体材料行业下游应用市场需求潜力分析
9.1 中国导热粉体材料行业细分市场分析
9.1.1 A市场用导热粉体材料
1、2017-2022年行业发展概况
2、2017-2022年需求规模
3、2023-2029需求前景预测
9.1.2 B市场用导热粉体材料
1、2017-2022年行业发展概况
2、2017-2022年需求规模
3、2023-2029需求前景预测
9.1.3 C市场用导热粉体材料
1、2017-2022年行业发展概况
2、2017-2022年需求规模
3、2023-2029需求前景预测
9.1.4 D领域用导热粉体材料
1、2017-2022年行业发展概况
2、2017-2022年需求规模
3、2023-2029需求前景预测
9.2 行业下游领域需求格局占比
第10章 2017-2022年中国导热粉体材料行业区域市场现状分析
10.1 中国导热粉体材料行业区域市场规模分布
10.2 中国华东地导热粉体材料市场分析
10.2.1 华东地区概述
10.2.2 华东地区导热粉体材料市场需求情况分析
10.2.3 2023-2029华东地区导热粉体材料市场前景预测
10.3 华中地区市场分析
10.3.1 华中地区概述
10.3.2 华中地区导热粉体材料市场需求情况分析
10.3.3 2023-2029华中地区导热粉体材料市场前景预测
10.4 华南地区市场分析
10.4.1 华南地区概述
10.4.2 华南地区导热粉体材料市场需求情况分析
10.4.3 2023-2029华南地区导热粉体材料市场前景预测
10.5 华北地区市场分析
10.5.1 华北地区概述
10.5.2 华北地区导热粉体材料市场需求情况分析
10.5.3 2023-2029华北地区导热粉体材料市场前景预测
10.6 东北地区市场分析
10.6.1 东北地区概述
10.6.2 东北地区导热粉体材料市场需求情况分析
10.6.3 2023-2029东北地区导热粉体材料市场前景预测
10.7 西北地区市场分析
10.7.1 西北地区概述
10.7.2 西北地区导热粉体材料市场需求情况分析
10.7.3 2023-2029西北地区导热粉体材料市场前景预测
10.8 西南地区市场分析
10.8.1 西南地区概述
10.8.2 西南地区导热粉体材料市场需求情况分析
10.8.3 2023-2029西南地区导热粉体材料市场前景预测
第11章 中国导热粉体材料行业发展痛点及产业转型升级
11.1 中国导热粉体材料行业经营模式分析
11.2 中国导热粉体材料行业经营效益分析
11.2.1 中国导热粉体材料行业营收状况
11.2.2 中国导热粉体材料行业利润水平
11.2.3 中国导热粉体材料行业成本管控
11.3 中国导热粉体材料行业市场痛点分析
11.4 中国导热粉体材料产业结构优化与转型升级发展路径
第12章 导热粉体材料重点企业布局案例研究
12.1 导热粉体材料重点企业市场份额
12.2 导热粉体材料重点企业布局案例分析
12.2.1 A公司
1、企业概况
2、企业生产经营基本情况
3、企业导热粉体材料业务布局状况及营收结构
4、企业导热粉体材料营业收入及增长情况
5、企业核心竞争力分析
6、企业发展战略分析
12.2.2 B公司
1、企业概况
2、企业生产经营基本情况
3、企业导热粉体材料业务布局状况及营收结构
4、企业导热粉体材料营业收入及增长情况
5、企业核心竞争力分析
6、企业发展战略分析
12.2.3 C公司
1、企业概况
2、企业生产经营基本情况
3、企业导热粉体材料业务布局状况及营收结构
4、企业导热粉体材料营业收入及增长情况
5、企业核心竞争力分析
6、企业发展战略分析
12.2.4 D公司
1、企业概况
2、企业生产经营基本情况
3、企业导热粉体材料业务布局状况及营收结构
4、企业导热粉体材料营业收入及增长情况
5、企业核心竞争力分析
6、企业发展战略分析
12.2.5 E公司
1、企业概况
2、企业生产经营基本情况
3、企业导热粉体材料业务布局状况及营收结构
4、企业导热粉体材料营业收入及增长情况
5、企业核心竞争力分析
6、企业发展战略分析
第13章 中国导热粉体材料行业发展潜力评估及趋势前景预判
13.1 中国导热粉体材料行业SWOT分析
13.2 2023-2029中国导热粉体材料行业发展潜力评估
13.3 2023-2029中国导热粉体材料行业市场前景预测
13.4 2023-2029中国导热粉体材料行业发展趋势预判
第14章 中国导热粉体材料行业投资价值及投资机会分析
14.1 中国导热粉体材料行业市场进入壁垒构成分析
14.1.1 导热粉体材料行业人才壁垒
14.1.2 导热粉体材料行业技术壁垒
14.1.3 导热粉体材料行业资金壁垒
14.1.4 导热粉体材料行业其他壁垒
14.2 中国导热粉体材料行业投资风险预警
14.2.1 导热粉体材料行业政策风险分析
14.2.2 导热粉体材料行业技术风险分析
14.2.3 导热粉体材料行业宏观经济波动风险分析
14.2.4 导热粉体材料行业其他风险分析
14.3 中国导热粉体材料行业投资价值评估
第15章 中国导热粉体材料行业研究结论及建议

户名:北京普华有策信息咨询有限公司
开户银行:中国农业银行股份有限公司北京复兴路支行
账号:1121 0301 0400 11817
任何客户订购普华有策产品,公司都将出具全额的正规增值税发票,并发送到客户指定微信或邮箱。
