

粉末冶金行业全景:产业链、发展阶段与高端化趋势洞察
粉末冶金行业全景:产业链、发展阶段与高端化趋势洞察
1、粉末冶金行业基本情况
粉末冶金是以金属粉末为原料,通过成形、烧结等加工方法,制造高精度、高强度金属材料、复合材料以及各种类型制品的工艺技术。粉末冶金可通过较少切割工艺直接制成多孔、致密或全致密材料,与传统工艺相比,具有节能、节材、节省劳动力、环保、近净成形、个性化、一致性好等优点。采用粉末冶金技术工艺制造机械零件较其他金属加工工艺,如铸造、锻造、机械加工等,具有更高的材料利用率、更低的单位能耗比,在生产产品形状复杂性等方面更具优势,被公
2025-06-20

热泵产业发展分析:政策红利、技术升级与应用场景拓展
热泵产业发展分析:政策红利、技术升级与应用场景拓展
1、热泵行业的发展概况
(1)热泵全球市场潜力巨大
减少温室气体排放的目标是热泵销售增长的最重要驱动力,热泵供暖技术对于实现2050年净零排放目标将作出关键贡献。国际能源署在2021年指出,在2050年净零排放情景中,热泵是实现空间供暖电气化的关键技术,2030年全球平均每月热泵销量将超过300万台。
(2)欧洲市场的热泵存在一定波动,但属于政策鼓励的行业
数据显示2024年欧洲14个主要国家1热泵的销量约为220万台,截至2024年
2025-06-20

从传统工具到智能装备:园林机械行业的技术变革与市场突围路径
从传统工具到智能装备:园林机械行业的技术变革与市场突围路径
1、园林机械行业基本情况
园林机械是指割草机、打草机、推草机、链锯、松土机、吹风机、修枝机、修边机、梳草机、高枝机、草坪修整机、清洗机等用于园林、绿化及其后期养护所涉及的机械与装备。受世界经济发展、人口及家庭数增长、园艺文化普及等因素的影响,园林机械市场需求保持了稳定增长的趋势。
园林机械最早起源于欧洲,20世纪初国外发达国家和地区已开始使用园林机械代替繁重的体力劳动。随着居民生活水平的提高、居住环境的改善、园艺文化的形成,园林机
2025-06-20

全球与中国农药行业发展现状、产业链分析及竞争格局研究
全球与中国农药行业发展现状、产业链分析及竞争格局研究
1、全球农药行业概况及发展趋势
(1)全球农药行业概况
农药的需求与人类对粮食及其他农作物的需求紧密相连,全球人口增长、耕地面积有限、气候异常导致的病虫草害增多,以及粮食安全需求,使得农药行业尤其是高效、低毒、安全、环境友好型品种的刚性需求持续存在。2012至2022年全球农药市场规模从559.21亿美元增至781.93亿美元,其中2022年作物用农药销售额692.56亿美元、非作物用89.37亿美元;市场特征表现为:受人口增长、耕地约
2025-06-20

IC增值分销行业:市场规模、产业链解构与发展趋势研判
IC增值分销行业:市场规模、产业链解构与发展趋势研判
1、IC增值分销行业情况
2024年,IC增值分销行业在全球范围内呈现出稳定增长的态势。根据市场分析,2024年全球IC增值分销市场规模约215亿美元,预计到2032年增长至333亿美元,年复合增长率(CAGR)为5.58%。这一增长主要得益于云计算,人工智能(AI),5G网络等新兴技术的快速发展,以及消费电子,汽车电子,工业自动化等领域对高性能IC的持续需求。
从区域市场来看,亚太地区尤其是中国,成为增长最快的区域之一。中国市场在过去
2025-06-20

卫星导航与位置服务产业:现状剖析与未来展望
卫星导航与位置服务产业:现状剖析与未来展望
1、卫星导航与位置服务产业基本情况
全球卫星导航系统(GNSS)是为地球表面及近地空间用户提供全天候三维坐标、速度和时间信息的空基无线电导航系统。目前,全球四大系统分别是中国北斗(BDS)、美国GPS、俄罗斯GLONASS和欧盟GALILEO;另有日本准天顶(QZSS)、印度IRNSS等区域系统,为特定区域服务。这些系统提供的关键信息,推动了移动位置服务领域发展,催生了卫星导航与位置服务产业。
卫星导航与位置服务产业融合卫星导航、地理信息、通信等
2025-06-19

行业整合趋势:民爆行业集中度与智能转型双提速
行业整合趋势:民爆行业集中度与智能转型双提速
1、民爆行业产业链结构分析
民爆行业基本可分为民爆产品和爆破服务。民爆产品包括工业炸药、起爆器材;爆破服务是指由具备资质的专业爆破作业单位为民爆物品使用单位提供购买、运输、储存、爆破、清退等一条龙有偿爆破作业服务。
民爆产业链上游主要包括硝酸铵、乳化剂等原材料,上述原材料的价格波动对民爆生产企业的利润会造成直接影响。其中硝酸铵为工业炸药最主要的原材料,其价格的波动对工业炸药的成本产生重大影响。从全年主要硝酸铵品种价格变动情况看,硝酸铵整体呈现供
2025-06-19

人造革合成革行业:从规模扩张到质量升级的绿色转型之路
人造革合成革行业:从规模扩张到质量升级的绿色转型之路
1、人造革合成革行业概况
人造革合成革是指以机织布、针织布或无纺布为底布,以聚氯乙烯(PVC)、聚氨酯(PU)等树脂为涂层,外观像天然皮革的一种多层结构制品。目前应用广泛的是PU革和PVC革。PU革的覆层(发泡层)材质为聚氨酯,PVC革的发泡层材质为聚氯乙烯。基布一般由机织布、针织布或者无纺布构成,一般具有起毛处理以保证与覆层(发泡层)的结合牢度,因为发泡层和涂膜层的物理性能达不到包袋的使用要求,所以需要通过基层的介入来起到加强牢度的作用
2025-06-19

革基布行业发展现状与竞争格局深度洞察
革基布行业发展现状与竞争格局深度洞察
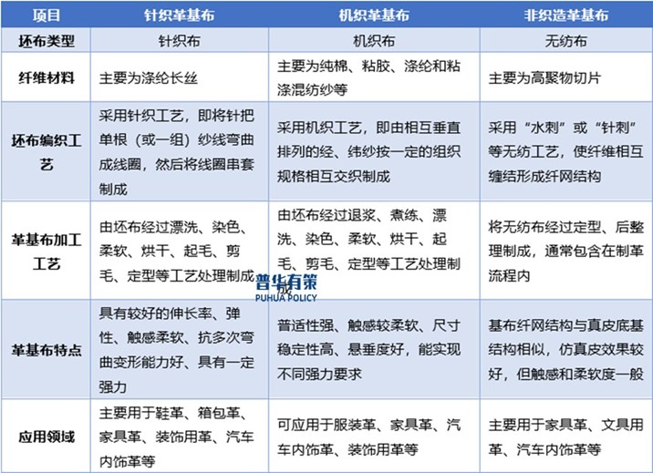
1、革基布行业概况
布匹通常由各种纤维通过织造或针织的方式制成。布匹根据用途可进一步细分为革基布、服装用布、家具用布和工业用布。其中,革基布具有高强度、高密度的特点,综合性能优于针刺布和纺织布,制成的人造合成革手感柔软、丰满、抗拉强度大、透气性好,仿真效果好。革基布与聚氯乙烯PVC或聚氨酯PU等涂覆材料共同构成人造革合成革的主体。
革基布的功能性区别主要体现在其坯布材质和编织工艺的不同,根据坯布材质和编织工艺,革基布主要分为机织革基布、针织革基布和非织
2025-06-19

城市更新已经成为未来城市发展的新增长点
城市更新已经成为未来城市发展的新增长点
1、城市更新行业概述
城市更新是一种具有必要性、针对性和计划性的改建活动,主要是针对一些城市中已经不适应现代化城市生活发展的地区进行改建。
城市更新从外在形式来看,涉及城市空间、业态和社区人群的更新;从内在形式来看,旨在促进生活方式、产业方式及城市发展机制的更新。外在和内在更新相辅相成,城市更新需要‘内外兼修’。‘外修’应关注经济社会发展的多样化需求,解决配套设施不完善和安全隐患等问题;‘内修’则应注重保留城市记忆,保护城市的历史文化底蕴。
目前,
2025-06-19

垃圾焚烧行业:从“围城之困”到“绿色转型”的跨越之路
垃圾焚烧行业:从“围城之困”到“绿色转型”的跨越之路
1、垃圾焚烧行业发展概况
在城市化进程中,垃圾作为城市代谢的产物,曾经是城市发展的负担,世界上许多城市均有过垃圾围城的局面。而如今,垃圾被认为最具开发潜力的、永不枯竭的“城市矿藏”,是“放错地方的资源”,这是城市发展的必然要求。
2021年,国家发展改革委、住房和城乡建设部印发《“十四五”城镇生活垃圾分类和处理设施发展规划》,支持直辖市、省会城市和计划单列市等46个重点城市生活垃圾分类和处理能力进一步提升;地级城市因地制宜基本建成生活垃
2025-06-18

政策支持下,中国充电桩市场份额有望进一步扩大
政策支持下,中国充电桩市场份额有望进一步扩大
1、充电桩行业市场情况
根据国家统计局及中国充电联盟的数据,截至2024年底,全国新能源汽车保有量达到3140万辆,新增1099万辆。充电桩保有量为1281.8万台,同比增长49%,车桩比为2.45。其中,公共充电桩357.9万台,车桩比为8.77;直流充电桩164.3万台,车桩比为19.11。随着新能源汽车保有量的逐步提升,充电基础设施不断完善,公共领域的充电供需矛盾逐渐缓解,但快充领域的渗透率有望进一步提高。中国充电桩市场正从注重建设速度转向
2025-06-18

我国汽车压铸模具行业发展现状、市场需求及未来趋势分析
我国汽车压铸模具行业发展现状、市场需求及未来趋势分析
1、我国汽车压铸模具行业的基本情况
(1)汽车压铸模具行业发展背景
我国压铸模具企业起步于上世纪90年代初,以摩托车配件压铸模具为主,21世纪以来,随着中国汽车工业的快速发展,国内部分龙头压铸模具企业加大了先进装备投入,以生产汽车支架、离合器、油底壳、手动变速器等中型压铸模具为主,带动了全国压铸模具企业快速发展,模具制造水平及制造工艺大幅提升。目前,我国压铸件的产量居世界第一位,压铸模具开发周期、生产水平都有了显著提升,压铸模具已不仅能
2025-06-18

船舶通信导航设备行业技术特点及发展趋势预测
船舶通信导航设备行业技术特点及发展趋势预测
1、船舶通信市场发展阶段
随着经济和技术的发展,航运事业蓬勃发展,船舶通信导航系统日益完善、智能化,保障船舶安全。船舶在海上航行依赖多种通信网络和终端,传统系统互不兼容,传输效率低。随着宽带接入和下一代网络技术的发展,通信需求正向融合语音、视频、即时消息等多种方式发展,未来将全面向全IP技术体制演进。
国防支出稳步增长,2025年将达到1.78万亿元人民币,带动国防信息化和军工通信行业发展。
2021-2025年我国国防支出情况
2-2506
2025-06-18

智能养老试点启动,中国养老机器人驶入快车道
智能养老试点启动,中国养老机器人驶入快车道
养老机器人是指在老年人自己的居所、养老院等场所中为其提供生活照护、娱乐、安全等服务的机器人。相对于传统养老模式,机器人养老可提供全天候服务,不会因疲惫而发生照护事故,服务精度更高,同时可避免消极情绪带来的影响。随着老年人口数量的攀升,全球养老服务需求激增,从事养老服务的人力资源日益短缺,养老机器人的研究和推广愈发迫切。
1、我国人口老龄化现状及老年群体特征分析
2024年底,我国60岁及以上老年人口达3.1亿,占全国总人口的22%,我国的老龄化程
2025-06-18

铍产业链剖析及重点企业发展现状调研
铍产业链剖析及重点企业发展现状调研
铍(Be)属于稀有轻金属,是重要的战略金属,具有密度低、中子散射面积大、比刚度高等特点,主要产品有铍零件、铍片、铍窗、精密铸造铍铝合金、粉末冶金铍铝合金等,产品主要应用于核工业、航天航空等领域。
1、铍产品特性分析
Be是一种战略性、 关键性材料,可以大幅度提高合金的结构性能,被誉为“核时代金属”和“空间金属”,不可替代性表现在以下几个方面:
铍产品特性情况
2-25061G53TI23.jpg [/uploads/ueditor/20250617/
2025-06-17

环境监测行业全景分析:市场规模、竞争格局与发展趋势
环境监测行业全景分析:市场规模、竞争格局与发展趋势
生态环境监测是环保行业的基础,生态环境监测是指运用化学、物理、生物等技术手段,针对水和废水、环境空气和废气、海水、土壤、沉积物、固体废物、生物、噪声、振动、辐射等要素开展环境质量和污染排放监测的活动。
1、环境监测行业基本概念和分类
环境监测包括水环境监测、大气环境监测、噪声监测、生物监测等,监测数据的科学、准确、及时、可靠关系到整个环境监测乃至于国家环境保护工作的成败。环境监测可以及时、准确、全面地对环境信息进行监控,并对环境质量进行把
2025-06-17

电力发展驱动下,输电线路铁塔行业未来发展空间广阔
电力发展驱动下,输电线路铁塔行业未来发展空间广阔
1、输电线路铁塔行业发展取决于电力行业的发展
(1)经济持续增长带动电力需求增加
电网是国民经济基础设施和重要的公用事业,具备电力传输、配送的网络功能和作为电能交易平台的市场功能。输电线路铁塔是电网的一个重要组成部分,其作用是支承空中的导、地线。因此,电网的发展变化直接决定了输电线路铁塔行业的发展变化,而电网的建设又取决于我国发电规模的增长情况以及电力输送的格局,2024年度,我国全社会用电量98,521亿瓦时,同比增长6.81%,随着国民
2025-06-17

风塔行业全景分析:产业链、壁垒与发展机遇
风塔行业全景分析:产业链、壁垒与发展机遇
1、风塔行业概况
风机是利用风力来发电的,一般布局在风力强劲的内陆和海上区域,风塔是风机的重要组成部分,除塔体外,其内部通常有爬梯、电缆、电缆梯、平台等结构。风塔通常由几节塔筒经连接件“法兰”连接在一起,塔筒和法兰是构成风塔的两大基本组件。
风塔作为风机的支撑件和保护件,是保持风机正常运转的重要部件,需要具备良好的耐冲击性、抗腐蚀性等特性。通常情况下,风塔越高,风速越大,风轮单位面积捕捉的风能越多,发电量越大。
2、风塔行业发展上下游
风塔制造
2025-06-17

产业链重构视角下的超大型一体化压铸模具行业发展趋势报告
产业链重构视角下的超大型一体化压铸模具行业发展趋势报告
1、超大型一体化压铸模具行业概述
一体化压铸是指将传统制造中单独分散的零件重新设计,并使用超大型压铸机一次压铸成型的技术。一体化压铸技术能够替代传统汽车制造中的冲压和焊接环节,通过减少拼接用件、实现车身件一体化,实现如下作用:(1)降低车身重量,实现轻量化,助力燃油汽车降低油耗、新能源汽车提高续航;(2)减少人工和占地,降低制造成本;(3)减少生产环节,提高生产效率,大大缩短车型开发周期。
超大型一体化压铸模具是一体化压铸的核心工艺装
2025-06-17