

预制混凝土桩产业现状与趋势报告
预制混凝土桩产业现状与趋势报告
1、预制混凝土桩行业概况
预制混凝土桩指用钢筋、混凝土等材料预制而成的桩类产品,按照外部形状一般可分为管桩和方桩,管桩为预制混凝土桩行业的主要产品。预制混凝土桩企业在我国的分布从最初集中在珠江三角洲区域、长江三角洲区域,逐步向其他沿海沿江沿湖及软土地带发展。随着管桩生产技术的日益成熟、产品质量的日益提高,管桩已被广泛地应用于高层民用建筑、工业厂房、大型设备、公路、桥梁、港口码头、机场、城市轻轨、电力、冶金等工程,用途基本涵盖了我国所有的建筑工程的基础施工,成为
2025-06-27

吸波材料行业产业链剖析及研究前沿发展态势
吸波材料行业产业链剖析及研究前沿发展态势
1、吸波材料行业概况及下游应用分析
吸波材料也称电磁吸波材料,是一种可通过电磁损耗将入射电磁波能量转换为热能或其他形式能量而消耗掉的一类功能材料。吸波材料根据形状可分为尖劈型、单层或多层平板型、涂层型和结构型吸波材料。为了将电磁波能量耗散,吸波材料应具备良好的阻抗匹配特性和衰减特性,使得材料反射率、散射率和透射率降到最低。其中,阻抗匹配特性指的是通过特殊的边界条件使电磁波在材料介质表面的反射率最低,从而降低电磁波在吸波材料表面的反射,使尽可能多的电磁
2025-06-27

电子测量仪器:亚太崛起,欧美领航,行业何去何从?
电子测量仪器:亚太崛起,欧美领航,行业何去何从?
1、电子测量仪器行业概述
电子测量仪器是技术密集、知识密集、资金密集产品,是现代产业科研、生产、试验、维修的必备条件和重要手段,在现代经济建设和国防建设中具有战略性的基础地位。
电子测量是利用电子技术对电磁信号进行测量的方法。电子测量仪器是一种以电子技术为核心,综合电子测量技术、射频微波技术、数字信号处理技术、微电子技术、计算机技术、软件技术、通信技术等相关技术,用于对电磁信号及可转化为电磁信号的非电量进行测量、分析和处理的设备。
电子测
2025-06-27

铝型材行业深度报告:产业链、产量分析与竞争分层
铝型材行业深度报告:产业链、产量分析与竞争分层
1、铝型材相关概念
铝是地壳中第三大丰度的元素(仅次于氧和硅),也是世界上产量和用量仅次于钢铁的有色金属。铝具有密度小、强度高、导热导电性良好、易加工成形、耐腐蚀等优良特性,在光伏太阳能、建筑装饰、交通运输、家用电器、电子通讯、航空航天、包装材料等领域,广泛予以应用且具有明显性价比优势,是推动国民经济发展及人民物质文化生活提高的重要基础性材料。
为满足不同领域的应用需求,工业生产中常通过向铝中添加铜、硅、镁等合金元素制成铝合金,其密度仅为钢铁
2025-06-27

低空经济产业为测风激光雷达行业打开了全新应用场景与市场空间
低空经济产业为测风激光雷达行业打开了全新应用场景与市场空间
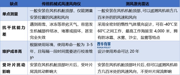
1、测风激光雷达行业概括
测风激光雷达是一种安装在风机机舱顶部的激光雷达,其基于多普勒频移的连续式激光相干探测技术,通过激光头向大气(气溶胶粒子和大气分子)发射激光束,并接收大气的后向散射信号,最终利用多光束扫描矢量合成技术,完成对雷达前方风速和风向的测量。
风力发电厂通过风机将风能转换为电能,风速和风向直接影响了风机的发电量,因此测量风速和风向至关重要。未配备测风激光雷达的风机使用传统的机械式风速风向仪,仅能被动测量安装点位的风
2025-06-27

聚氨酯软泡行业:产业链深度剖析与竞争格局解读
聚氨酯软泡行业:产业链深度剖析与竞争格局解读
1、聚氨酯软泡行业概况
作为聚氨酯材料体系中市场渗透率最高、应用最广泛的基础品类,聚氨酯软质泡沫可通过改变其分子中链节的结构,较大幅度地对其进行各种改性,从而获得不同硬度、密度、孔径和具备阻燃、抗静电、耐高温、耐磨、高回弹、亲水等不同性能的聚氨酯软泡制品,满足多个领域的应用需求。
按照使用的原材料不同,聚氨酯软泡可分为聚醚型聚氨酯软泡和聚酯型聚氨酯软泡。聚醚型聚氨酯软泡依托醚键柔性链段优势,在耐水解、回弹性等方面具有独特优势;聚酯型聚氨酯软泡则
2025-06-26

精密线缆连接组件行业产业链、下游需求趋势与市场竞争格局
精密线缆连接组件行业产业链、下游需求趋势与市场竞争格局
1、精密线缆连接组件定义和产业链
精密线缆连接组件是由接触件端子(连接器)与电线电缆压接后,外面再塑压绝缘体或外加金属壳体等,以线束捆扎形成连接电路的组件。精密线缆连接组件通过连接两个设备或设备内零部件使电流或信号进行流通,是构成整机电路系统电气连接所必需的基础组件。精密线缆连接组件行业上游由连接器、线缆、塑胶件、金属结构件等组成,下游主要应用于通信、汽车、消费电子、工业设备、医疗设备等领域。精密线缆连接组件行业在产业链中的作用及地位如
2025-06-26

科技型聚氨酯软泡行业全景:市场规模、应用场景与发展趋势
科技型聚氨酯软泡行业全景:市场规模、应用场景与发展趋势
1、科技型聚氨酯软泡行业概况
科技型聚氨酯软泡凭借其在阻燃性、隔音性、隔热性、抗冲击性等多方面的优异特性,在交运设备、高性能多孔材料制造和日用消费等众多应用场景中发挥着越来越重要的作用,下游行业需求持续稳定增长,市场规模不断提升。2020至2024年,中国科技型聚氨酯软泡总销售收入由74.5亿元增长至100.6亿元,预计2029年有望突破150亿元。
2020-2029年我国科技型聚氨酯软泡市场规模及预测
2-25062613302
2025-06-26

全球油服行业发展趋势:数字化转型、绿色环保与新兴市场增量
全球油服行业发展趋势:数字化转型、绿色环保与新兴市场增量
1、油服行业发展概况
油服行业全称为油田技术服务和装备行业,是指以油田为主要业务场所,为油气资源从勘探到开采的所有环节提供工程技术支持和解决方案的生产性服务行业,包括物探、钻井、测井、录井、固井、完井、井下作业、工程和环保服务、开采油气、修井和增产等一系列技术服务,以及相关的装备、器材制造等业务。
一般地,油服行业可划分为物探、钻完井、测录井、油田生产服务和油田工程建设五大板块,这五大板块共同构成了油田服务行业的全面服务体系,涵盖了
2025-06-26

中国工业机器视觉市场规模预计到2029年将超过630亿元。
中国工业机器视觉市场规模预计到2029年将超过630亿元。
1、工业机器视觉行业基本概况
工业机器视觉是指应用在工业自动化领域中,通过机器视觉产品代替人眼捕获并处理分析图像,根据输出的结果为设备执行其功能提供操作指引的硬件和软件算法的组合。其主要功能包括识别、测量、定位和检测。
工业机器视觉产业链分为三个部分:上游包括核心部件(光源、镜头、工业相机等硬件,视觉算法与应用软件等软件);中游为视觉系统与解决方案,将上游部件和算法整合并应用于实际工业场景;下游涉及各行业应用集成与服务,主要涵盖电
2025-06-26

铸造铝合金行业发展态势和重点企业市场占有率分析
铸造铝合金行业发展态势和重点企业市场占有率分析
1、铸造铝合金产业链结构剖析
铸造铝合金是以熔融金属充填铸型,获得各种形状零件毛坯的铝合金。具有低密度,比强度较高,抗蚀性和铸造工艺性好,受零件结构设计限制小等优点。现代铸造铝合金按主要加入的元素可分为4个系列,即:铝硅系、铝铜系、铝镁系及铝锌系。
铸造铝合金产业链上游为金属矿开采及冶炼行业,主要由铝土矿开采、氧化铝提炼、电解铝生产、废铝回收利用等环节组成。铸造铝合金行业通过对上游原材料进行铸造加工后,获得铝合金铸件等产品;产业链下游企业通过
2025-06-26

超薄柔性玻璃(UTG)行业发展现状、竞争格局、专利情况与产业链分析
超薄柔性玻璃(UTG)行业发展现状、竞争格局、专利情况与产业链分析
1、超薄柔性玻璃(UTG)行业概述
超薄柔性玻璃(UTG)指的是利用呈现柔性和可卷绕特征,厚度小于0.2mm的玻璃为基本制作而成的柔性外层玻璃保护片。超薄柔性玻璃的原材料主要为超薄玻璃基本,在经过切割、钢化、镀膜等工艺加工后,具备高透明、耐划伤、耐腐蚀、耐高温,以及轻薄、柔性强、不易产生折叠痕迹的产品。
超薄柔性玻璃主要被应用在手机、笔记本电脑、智能穿戴设备等产品中。柔性盖板直接暴露在折叠电子设备的表面,因此需要较高的抗刮
2025-06-25

展望“十五五”电液伺服系统行业发展有利因素分析
展望“十五五”电液伺服系统行业发展有利因素分析
1、电液伺服系统行业定义及分类情况
伺服系统是交流伺服系统和电液伺服系统的统称,其功能是通过接收数控装置的指令,实现对机械装备运动的精确控制。
电液伺服系统(Electro-hydraulic Servo System,
EHSS)是一种将电信号转换成精确液压动作的自动控制系统,广泛应用于工业自动化、航空航天、船舶、冶金、重型机械、机器人、试验设备等领域。电液伺服系统的分类可以从多个维度进行:
电液伺服系统的分类情况
2-25062513
2025-06-25

输配电及控制设备行业全景解析:市场规模、技术趋势与竞争格局
输配电及控制设备行业全景解析:市场规模、技术趋势与竞争格局
1、输配电及其控制设备行业基本情况
输配电产业作为能源领域的关键装备制造板块,其核心产品广泛应用于电网运营企业、发电集团、汽车制造业、冶金与化工行业以及城市轨道交通系统等多个国民经济重要领域,上述终端行业的发展态势直接影响着输配电设备制造业的市场需求与发展前景。
输配电设备贯穿电力全环节,通过电压转换、参数调节等功能保障电力系统稳定运行,广义包括电线电缆等多种电力装备。我国输配电设备制造业中,电线电缆市场规模占比最大。输配电及控制
2025-06-25

皮肤学级护肤品:循证医学驱动下的市场突围与未来图景
皮肤学级护肤品:循证医学驱动下的市场突围与未来图景
1、皮肤学级护肤品的定义与分类
皮肤学级护肤品指立足循证医学,针对特定皮肤状况并使用活性原料、科学配方的护肤品,其产品的效果通常经过科学验证。
皮肤学级护肤品厂商通常具备医学背景,其产品研发立足循证医学、紧密结合临床实践、医研共创;针对特定的皮肤问题,其产品有效性经过实验室或临床验证。皮肤学级护肤品厂商通常具有一定的皮肤学学术参与度,良好的皮肤学级护肤品通常能够获得皮肤科医生认可和背书。相比于具有基础功能的化妆品,皮肤学级护肤品基于活性物
2025-06-25

皮肤屏障修护医用敷料行业:从市场规模到竞争格局的深度解析
皮肤屏障修护医用敷料行业:从市场规模到竞争格局的深度解析
1、皮肤屏障修护医用敷料行业的定义与分类
皮肤屏障修护医用敷料是使用于皮肤表面外敷的覆盖物,通过保持皮肤创口创面湿润及提供适合受创体表愈合的环境,起到伤口保护和促进愈合的作用。皮肤屏障修护医用敷料具有防止痂皮形成、促进毛细血管生成及多种生长因子释放并发挥活性的优点。
按成分分类,皮肤屏障修护医用敷料主要分为透明质酸材料、胶原蛋白材料和其他敷料。透明质酸或胶原蛋白敷料具有保湿作用,这些高分子成分医用敷料对皮肤的刺激性低,有助于有源性专
2025-06-24

中国专业皮肤护理行业:规模攀升,趋势领航
中国专业皮肤护理行业:规模攀升,趋势领航
1、专业皮肤护理行业的定义与分类
专业皮肤护理产品是针对不同皮肤症状,使用活性成分配方帮助达成长期的皮肤健康的护肤产品。专业皮肤护理产品的作用机制通常建立在经验证的科学事实之上,其效果亦经过科学验证。专业皮肤护理产品可分为医用敷料和皮肤学级护肤品。
其中,皮肤屏障修护敷料是按医疗器械监管的专业皮肤护理产品,在我国主要以II类医疗器械监管。皮肤屏障修护敷料通过在创面表面形成保护层,起物理屏障作用,为创面愈合提供微环境,用于非慢性创面的覆盖及护理。皮肤
2025-06-24

中国建筑工程检验检测行业全景分析:产业链、市场格局与发展趋势
中国建筑工程检验检测行业全景分析:产业链、市场格局与发展趋势
1、建筑工程检验检测行业概况
建筑工程检验检测,指在房屋建筑工程、土木工程、公路与城市道路工程、水利工程、电力工程的细分工程领域及工程建设中的线路、管道、设备等的安装环节中,对于工程的设计、施工、交付环节进行检验检测的综合性服务。建筑材料检验检测,指对于建筑施工过程中用到的如水泥、砂石、沥青、多孔砖、钢筋等建筑材料进行在质量、节能、功能性等多维度的检验检测服务。
2020-2024年我国建筑工程及建筑材料检测服务收入规模
2-
2025-06-24

位移传感器产业市场需求及发展趋势预测
位移传感器产业市场需求及发展趋势预测
1、位移传感器产业需求市场分析
传感器作为核心部件,广泛应用于多个领域,尤其在工业和汽车电子中占比较大。随着物联网、汽车电子、智能家居等行业对智能化的需求增加,传感器市场持续增长。作为物联网的基础器件,传感器的多元化应用将推动行业格局的形成,发展前景广阔。
位移传感器作为一种关键的测量设备,主要用于精确地检测和记录物体的位置变化或位移量。位移传感器通过特定的机制将物体的位移转换为电信号,这些信号随后被控制系统接收、处理并应用于各种实际场景中,从而实现精
2025-06-24

红外热成像行业产业链图谱、技术演进与市场格局分析
红外热成像行业产业链图谱、技术演进与市场格局分析
1、红外热成像行业基本情况
红外行业,是指利用红外辐射进行观测、检测、成像以及相关应用的技术领域。红外辐射是一种电磁波,其波长介于可见光与微波之间,人眼无法直接察觉。但这种不可见的辐射蕴含着丰富的信息,能够被红外技术所捕捉和解析,进而转化为对人类生产生活极具价值的成果。从原理上,红外技术可分为热成像和非热成像两类。热成像技术基于物体的热辐射特性,任何温度高于绝对零度的物体都会发射红外线,且温度越高,辐射强度越大。热成像设备通过探测物体发射的红
2025-06-20