logo
  • 首页
  • 产品与服务
    行业研究报告 可行性研究报告 商业计划书 专项调研报告
  • 公司优势
  • 新闻资讯
    公司动态 行业资讯
  • 合作流程
  • 关于我们
    公司简介 组织架构 联系我们 免责声明

010-89218002

139-1170-2652

首页 > 新闻资讯
  • 公司动态
  • 行业资讯
相关推荐
  • 掘金“十五五”:煤炭与新能源融合新蓝海
  • 智能测量与检测仪器仪表行业全景洞察:技术、趋势与壁垒解析
  • 十五五与AI双轮驱动:海洋开发万亿蓝海战略机遇与投资指南
  • 政策+需求双轮驱动!通风系统设备行业迎来节能智能化变革
  • 从“喂养”到“宠溺”:中国宠物消费升级与四大趋势洞察
  • 从运动鞋到新能源车:透视高分子改性材料的千亿级市场机遇
  • 储能BMS:万亿储能市场的关键密码
  • 国家动脉奔涌向前:超8500亿投资开启轨道交通行业“黄金十年”
  • 科技赋能+多元布局,桑蚕行业开启高质量发展新周期
  • “小体积,大力量”:液压技术的进化论与未来猜想
  • 农机装备智能化:发展现状与未来趋势
    农机装备智能化:发展现状与未来趋势
    农机装备智能化:发展现状与未来趋势当农业遇上人工智能,一场静悄悄的绿色革命正在全球田野上展开。智能农机装备正成为全球农业领域的发展焦点。根据最新数据,2025年1至7月,仅江苏镇江市智能农机装备产业链规上企业就实现开票销售138.6亿元,同比增长31...
    2025-09-10
    查看详情
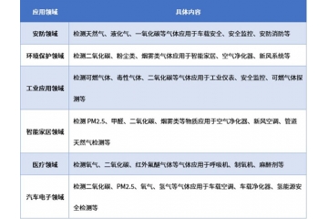
  • 气体传感器行业现状、应用拓展及核心企业梳理
    气体传感器行业现状、应用拓展及核心企业梳理
    气体传感器行业现状、应用拓展及核心企业梳理1、气体传感器行业概况气体传感器是将气体成份、浓度等信息转换成可被人员、仪器仪表、计算机等利用的信息的装置,作为气体监测系统的核心,用于现场采集空气数据,其工作时先将气体信号转换为电信号,再通过串口通信传至单...
    2025-09-10
    查看详情
  • 电源管理芯片行业概况、核心壁垒与发展态势
    电源管理芯片行业概况、核心壁垒与发展态势
    电源管理芯片行业概况、核心壁垒与发展态势1、电源管理芯片行业概括集成电路是一种微型电子器件或部件,它通过特定的制造工艺,将电路所需的晶体管、电阻、电容和电感等元器件及其互连布线集成在一小块或多块半导体晶片或介质基片上,并封装于管壳内,从而形成具备特定...
    2025-09-09
    查看详情
  • 数据中心向AIDC演进的发展趋势与研究分析
    数据中心向AIDC演进的发展趋势与研究分析
    数据中心向AIDC演进的发展趋势与研究分析随着人工智能(AI)技术的快速发展,传统互联网数据中心(IDC)正逐步向人工智能数据中心(AIDC)转型。基于行业发展趋势与数据支持,系统分析了IDC向AIDC演进的四个发展阶段、二者的本质区别以及AIDC的...
    2025-09-09
    查看详情
  • 油气钻头用PDC:产业发展、市场趋势及竞争态势
    油气钻头用PDC:产业发展、市场趋势及竞争态势
    油气钻头用PDC:产业发展、市场趋势及竞争态势1、油气钻头用PDC行业概况聚晶金刚石复合片(PDC)是油气钻采、矿山开采等领域的复合超硬材料,由金刚石微粉与硬质合金基体高温高压烧结而成,兼具高硬度、耐磨性、导热性与高韧性,性能优于传统材料,广泛用于相...
    2025-09-09
    查看详情
首页 < > 末页

服务热线 : 010-89218002 / 13911702652

公司地址 : 中国北京市海淀区白家疃尚水园

1号楼5层

邮箱 : puhua_policy@126.com / 13911702652@139.com

  • 首页
  • 产品与服务
    行业研究报告 可行性研究报告 商业计划书 专项调研报告
  • 公司优势
  • 新闻资讯
    公司动态 行业资讯
  • 合作流程
  • 关于我们
    公司简介 组织架构 联系我们 免责声明

微信公众号

微信咨询

Copyright ©2018-2019 北京普华有策信息咨询有限公司 版权所有 | 京ICP备19010306号