农机装备智能化:发展现状与未来趋势
当农业遇上人工智能,一场静悄悄的绿色革命正在全球田野上展开。
智能农机装备正成为全球农业领域的发展焦点。根据最新数据,2025年1至7月,仅江苏镇江市智能农机装备产业链规上企业就实现开票销售138.6亿元,同比增长31.5%,增速位居重点产业链首位。这一数据表明智能农机产业不仅保持强劲发展态势,更展现出显著的增长韧性和集群活力。
1、农机装备智能化行业发展情况和技术特点
农机装备智能化产品是对农机的智能化改造和提升,使其具有信息感知、自动导航、精准作业和智慧管理的功能,这也是智慧农场等农业科技新业图景能够全面应用的基础。从技术发展阶段看,农机自动驾驶智能化水平可分为四个等级:
农机自动驾驶智能化水平的四个等级

资料来源:普华有策
目前国内以农机自动驾驶系统和作业控制系统为代表的农机装备智能化产品,着力于解决农机智能化第二个和第三个等级,并在此基础上向着第四个等级迈进。
(1)农机装备智能化行业正处于快速成长期,国内产业发展迅猛。该领域产品深度依托北斗导航系统,精准契合现代农业对精细化作业、高效生产及降低人力成本的迫切需求。
回顾发展历程,2010年前我国农业仍以传统农机为主导。随着黑龙江农垦引进首台自动导航驾驶系统,行业开启智能化转型序幕。初期市场由国外品牌主导,但因产品售价高昂、改造复杂等因素未能实现规模化普及。2013年成为重要转折点,国家与地方相继出台政策,将农业用北斗终端纳入农机购置补贴范围,大力鼓励自主技术研发。国内企业积极响应,创新推出电动方向盘等更适配本土需求的解决方案,显著推动了北斗自动驾驶技术的普及应用。
近年来,随着农业现代化需求持续增强、企业核心技术突破以及上游零部件成本下降,行业迎来规模化发展新阶段。产品价格持续下探,市场规模快速扩张。数据显示,2013至2024年间,农机自动驾驶系统终端采购均价从11.53万元/套大幅降至1.65万元/套,降幅达85%;同期年度销量从618套激增至超过16万套,增长超250倍。显著的价格下降不仅未抑制市场,反而强力推动了市场扩容,呈现“量价齐升”的良好发展态势。
(2)应用普及:从区域试点到全国推广,市场渗透加速扩张
农机自动驾驶系统已从早期东北、西北等大田农业区,迅速向全国范围铺开。销售区域从2013年仅覆盖2个省市自治区,扩展至2023年的29个,实现跨区域、多场景的规模化应用。尽管如此,目前行业整体渗透率仍较低,显示出巨大的市场增长空间。
与此同时,农业无人机行业也迎来高速规范化发展。2024年以来,全球应用版图持续扩大,利好政策密集出台。《农业无人机行业白皮书(2024/2025)》数据显示,截至2025年6月,全球农业无人机保有量突破50万架,累计节水约3.3亿吨、减少碳排放4258万吨,经济和环境效益显著。该领域还成为推动人才返乡和女性就业的新力量,目前已吸引超过1.2万名女性从业者加入。
2024年,中国农业无人机年作业量突破26亿亩次,带动近50万人从事飞防服务,形成约130亿元规模的飞防市场。《无人驾驶航空器飞行管理暂行条例》正式实施,配套政策持续完善,构建起低空经济规范运行的制度基础。2025年中央一号文件首次将“低空技术”与人工智能、大数据并列,明确支持拓展智慧农业应用场景,标志着农业无人机正式跻身国家战略级“新农具”,行业迎来前所未有的发展机遇。
(3)较低的渗透率及庞大的农机保有量,使得现阶段农机装备智能化产品以存量农机市场为主要市场
我国存量农机数量庞大截至2024年底,全国农机保有量超过2亿台(套),其中农业无人机保有量突破50万架。当前较低的渗透率和存量用户智能化提升需求决定了未来一定时期内农机自动驾驶系统以存量市场为主,后装市场占销量的98%;未来随着农机智能化提升及政策推动,前装市场将发展,因多数农机主机厂缺乏导航定位、算法控制等研发能力且成本不经济,具备技术优势的农机自动驾驶生产企业更易在前装市场占据优势。
(4)我国农业分布广阔、农田场景复杂多样、农机种类和型号众多,要求农机装备智能化产品具备足够的适配性
我国地域辽阔、自然条件多样,导致农业生产呈现多样化特征,如不同地区的土壤、地形、气候及作业方式等存在差异,农作物品种和作业环节也较多,农机作业时面临复杂的外界干扰,需企业积累多场景下的多源异构数据并建立决策模型数据库以实现自适应控制;同时,农机种类、品牌和型号繁多,要求农机装备智能化产品企业具备丰富的适配产品种类。
2、行业未来发展趋势
(1)农机自动驾驶系统与农机具作业控制、北斗作业监测等功能相融合是发展趋势,农机智能化水平不断提高
农机自动驾驶系统与农机具作业控制、北斗作业监测等功能相融合,通过多机物联和协同作业,使得智能农机不仅能独立完成耕作、播种、施肥和收获等作业,还能让种子、化肥、农药的利用率提高,减少环境污染,节本增效,未来增长潜力较大,中共中央和国务院在《中共中央、国务院关于做好2023年全面推进乡村振兴重点工作的意见》明确提出支持北斗智能监测终端及辅助驾驶系统集成应用。
未来我国农机自动驾驶系统产品向功能集成化、少人化干预的更高等级方向发展,目前我国的农机自动驾驶行业大规模应用的产品位于L1级(辅助驾驶),仅少数企业实现L2-L3级产品投入市场,已有技术积累和产品应用的企业有望在农机进一步智能化市场中占据先发优势。
(2)农机装备智能化产品加速向多区域渗透,增量市场空间巨大
农田集约化标准化建设与农业机械化水平是农机装备智能化产品发展基础,产品降本增效效果及售价是其动力,市场正从传统大规模农田区域向更多地区、从中大型农机向小型农机渗透。我国平原地区大型农机适用性强、机械化水平较高,而复杂地形区域以小型农机为主,机械化率有较大提升空间,《“十四五”全国农业机械化发展规划》明确了相关提升目标。随着产业链完善、成本下降及企业优化适配性,产品加速向复杂地形区域和小型农机渗透,而小型农机保有量远超高,为智能化产品提供广阔增量空间。
(3)农机自动驾驶系统市场空间广阔
国内农机自动驾驶系统虽发展迅速,但渗透率仍较低,与国外差距明显:美国2019年多种作物种植中该系统渗透率超50%,欧洲当前已超40%且计划2025年达50%。在农业机械化率、渗透率提升及单价下降推动下,2030年国内新增市场规模有望达75亿元,2024-2030年新增合计312亿元,叠加5年更新周期的存量更新需求53亿元,期间市场规模有望达365亿元。
(4)智慧农场是未来农业新图景,无人农场落地项目会逐年增加,市场空间大
随着现代信息技术和智能装备等与农业深度跨界融合,未来将实现农业生产全过程的信息感知、定量决策、智能控制、精准投入、个性化服务,发展为智慧农业。除农机智能化不断提高以外,智慧农业的发展趋势还包括无人化迅速发展以及对农业数据的利用程度不断提高。
3、行业竞争格局
我国农机装备智能化产品早期以国外品牌为主,2019年后国产品牌主导市场,行业随国家重视及产品升级快速发展,当前渗透率不高,以存量农机后装市场为主,购机区域较广。行业发展吸引农机具生产企业及有销售资源的ODM企业进入,产品鉴定不区分生产方式,市场集中度较高。
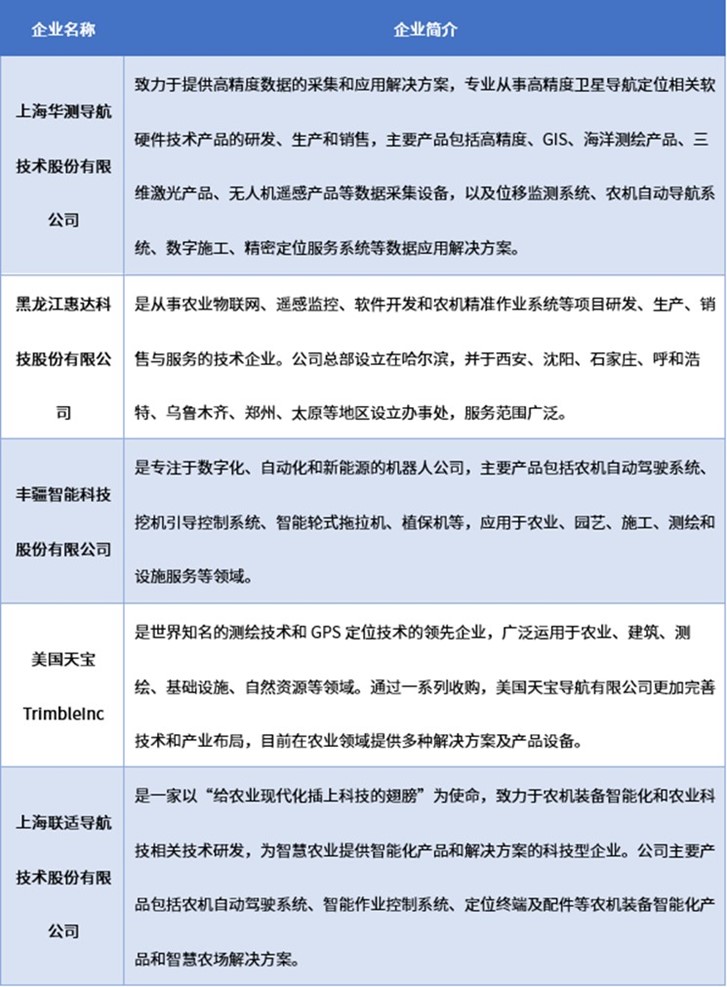
行业内主要企业有上海华测导航技术股份有限公司、黑龙江惠达科技股份有限公司 、丰疆智能科技股份有限公司 、美国天宝TrimbleInc. 上海联适导航技术股份有限公司等。
行业内主要企业简要情况

资料来源:普华有策
《2025-2031年农机装备智能化行业细分市场调研及投资可行性分析报告》涵盖行业全球及中国发展概况、供需数据、市场规模,产业政策/规划、相关技术、竞争格局、上游原料情况、下游主要应用市场需求规模及前景、区域结构、市场集中度、重点企业/玩家,企业占有率、行业特征、驱动因素、市场前景预测,投资策略、主要壁垒构成、相关风险等内容。同时北京普华有策信息咨询有限公司还提供市场专项调研项目、产业研究报告、产业链咨询、项目可行性研究报告、专精特新小巨人认证、市场占有率报告、十五五规划、项目后评价报告、BP商业计划书、产业图谱、产业规划、蓝白皮书、国家级制造业单项冠军企业认证、IPO募投可研、IPO工作底稿咨询等服务。(PHPOLICY:GYF)