气体传感器行业现状、应用拓展及核心企业梳理
1、气体传感器行业概况
气体传感器是将气体成份、浓度等信息转换成可被人员、仪器仪表、计算机等利用的信息的装置,作为气体监测系统的核心,用于现场采集空气数据,其工作时先将气体信号转换为电信号,再通过串口通信传至单片机进行数据处理;该行业产品品类丰富,主要包括可燃气、粉尘、二氧化碳、有毒气体等传感器,其中激光气体传感器是气体检测领域的高端品类,在关键工业、环保和科研场景中作用重要,且随着技术进步与成本控制,其应用正从高端领域向更多下沉领域渗透,未来有望在各类监测场景中发挥重要作用。
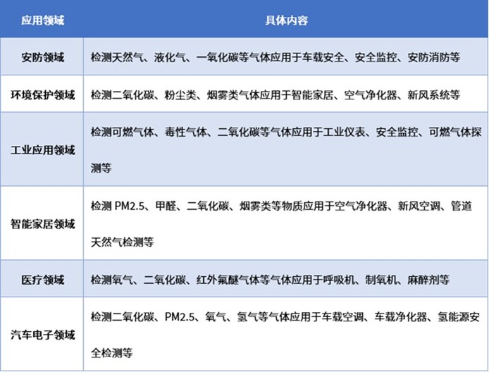
气体传感器行业的上游主要为电子元件、光学材料、探测器、贵金属材料、精密加工等行业。下游主要包括安防、环境保护、工业应用、智能家居、医疗、汽车电子等行业,终端客户覆盖行业类型广泛、种类繁杂、分散度高,终端产品的复杂性、个性化程度高,主要下游应用如下表:
气体传感器行业的主要下游应用

资料来源:普华有策
气体传感器是气体分析类仪器的核心部件,从家庭燃气泄露报警和城市燃气管网安全监测,到大气环境、化工园区安全、煤矿瓦斯监控以及新兴的锂电池储能电站火灾隐患监测预警等多个行业都有重要应用。以下是气体传感器的几个重点新型应用场景:
(1)煤矿自然发火灾害早期预警
煤矿开采中,火灾是主要事故,既威胁人员安全,还可能引发爆炸或有毒气体泄漏。煤炭中低温阶段不完全氧化,释放一氧化碳、二氧化碳和甲烷,通过气体传感器监测这些气体的浓度及变化趋势,可作为判别煤自燃火灾的主要指标之一。
(2)新能源大型储能电站安全监测
新能源储能电站存储可再生能源电力,其储能电池组能量密度高,但存在过充、过放、升温等风险。利用气体检测传感器监测电池组周围有害气体(如LCO/NMC阴极电池热失控释放的一氧化碳、二氧化碳等),是锂离子电池热失控早期预警的有效办法之一,这些气体可能是内部故障的早期迹象。智能传感器可通过无线传感网络将实时数据上传至云平台或中央控制系统,便于远程监控,减少人工巡检和响应时间。
(3)化工园区危险气体泄漏监测
化工园区涉及危险化学品的生产、储存和运输,容易发生气体泄漏甚至大规模破坏。利用气体传感器同时监测多种危险气体的浓度变化,确保泄漏被及时发现,在气体浓度达到危险阈值时触发应急处置流程和警报,组织人员疏散。
2、气体传感器行业发展趋势
(1)多功能集成和高精度需求
气体传感器正趋向通过单一产品检测多组分气体及浓度、流量等多种特性,单功能产品渐被复合型取代,这对厂商技术和产品储备要求更高。此外,传统的金属氧化物半导体型等传感器存在选择性差、精度低等问题,难以满足复杂恶劣环境需求;而基于激光光谱吸收原理的高端激光气体传感器,因灵敏度高、选择性好等优势,获国内外重点关注研究。
(2)智能化与网络化
随着互联网与物联网的发展,气体传感器在智能家居、可穿戴设备、汽车电子等领域的应用渗透率迅速提高,气体传感器的智能化和网络化需求随之提高。智能化及网络化是在气体传感器中内置处理器、通信模块等,使其具有自动检测、数据存储、逻辑判断和通信等功能。
(3)微型化
凭借MEMS技术,国际先进智能气体传感器已能够在一个小型封装内集成气体传感、信号采集、信息处理、校准数据存储、温度补偿以及数字接口等功能。这有助于促进气体传感器实现尺寸微型化,同时也进一步提升了气体传感技术的复杂性。
3、行业内主要企业
行业内主要企业有四方光电、汉威科技、敏芯股份、德克西尔(Drksir)、深圳市逸云天电子有限公司、河南汉威电子有限公司等企业。
行业内部分企业情况

资料来源:普华有策
《2025-2031年气体传感器行业细分市场调研及投资可行性分析报告》涵盖行业全球及中国发展概况、供需数据、市场规模,产业政策/规划、相关技术、竞争格局、上游原料情况、下游主要应用市场需求规模及前景、区域结构、市场集中度、重点企业/玩家,企业占有率、行业特征、驱动因素、市场前景预测,投资策略、主要壁垒构成、相关风险等内容。同时北京普华有策信息咨询有限公司还提供市场专项调研项目、产业研究报告、产业链咨询、项目可行性研究报告、专精特新小巨人认证、市场占有率报告、十五五规划、项目后评价报告、BP商业计划书、产业图谱、产业规划、蓝白皮书、国家级制造业单项冠军企业认证、IPO募投可研、IPO工作底稿咨询等服务。(PHPOLICY:GYF)