量子科技:解锁十五五未来产业的关键密码
《中共中央关于制定国民经济和社会发展第十五个五年规划的建议》提出前瞻布局未来产业,推动量子科技、生物制造、氢能和核聚变能、脑机接口、具身智能、第六代移动通信等成为新的经济增长点。这些产业蓄势发力,未来10年将再造一个中国高技术产业。
1、量子科技行业产业链结构分析
量子科技是基于量子力学原理(如叠加、纠缠、隧穿等),并与信息科学、计算科学、材料科学等深度交叉的新型科技体系。它突破了经典物理的局限,为复杂问题提供全新解决路径,主要应用于量子计算、量子通信与量子精密测量三大方向。
产业链方面:上游涵盖基础组件与技术的研发制造,如稀释制冷机、低温组件、芯片、光源等;中游聚焦核心设备与系统的开发,包括超导原型机、量子密钥分发设备、量子时钟等;下游覆盖多行业应用与服务,如云计算、金融、国防、通信与工业制造等,推动量子技术实现商业化与规模化落地。
量子科技行业产业链结构图

资料来源:普华有策
2、量子技术产业相关政策
2025年上半年,全球量子技术总投资额约达百亿美元,量子技术是大国科技竞争的核心赛道,已连续三年被写入政府工作报告,政策引导下,中国政府持续加大投入力度。
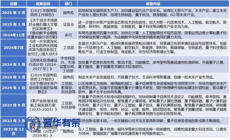
近几年量子技术产业相关政策

资料来源:普华有策
与国际量子科技产业发展同步,我国量子科技领域政策布局呈现明显的阶段性演进特征,从早期的基础研究支持逐步转向产业化应用推动。2021 年以来,量子科技领域相关政策密集出台,重点围绕基础设施建设、技术创新、产业应用及量子信息标准等领域,推动量子科技产业化进程。自2023 年起,发展量子技术连续三年被写入政府工作报告,2025 年的政府工作报告提出因地制宜发展新质生产力,加快建设现代化产业体系,建立未来产业投入增长机制,培育包含量子科技在内的未来产业。2025 年 1 月,工业和信息化部办公厅正式印发《关于组织开展 2025 年未来产业创新任务揭榜挂帅工作的通知》(工信厅高新函〔2025〕21 号),提出聚焦量子科技领域,突破一批标志性技术产品,加速新技术、新产品落地应用,其中包括发展分布式量子密钥资源池,研究集成量子随机数、抗量子密码、量子密钥分发等技术。
3、量子科技行业细分市场结构分析
2024年,量子科技在全球范围内迎来了重大突破,研究已经进入从理论到应用的过渡期,多个量子计算平台取得了具有里程碑意义的新成果。当前,量子科技已形成三大核心赛道。
量子计算作为产业引擎,占据全球市场约63%的份额,发展正从实验室走向特定应用。其竞争焦点集中于以稀释制冷机为代表的核心硬件,该环节价值最高且投资密集,是当前产业化的关键所在。2025年全球量子计算市场规模达到81亿美元,中国市场规模约21.2亿美元,占全球比重为26.2%。
在量子通信领域,呈现出双轨并行的发展格局。我国在基于物理原理的量子通信(QKD) 技术上全球领先;而基于数学算法的抗量子密码(PQC) 则因其易于部署的优势迅猛崛起,成为新的增长极,市场潜力巨大。2025年全球量子通信市场规模将达到155亿美元,2030年预计达到425亿美元。
量子精密测量是三大方向中应用范围最广的领域,正进入多元化发展周期。其中,量子重力测量在资源勘探等领域展现出强劲需求,预计将以显著高于行业平均的增速成长,是现阶段商业化前景最为明确的细分市场之一。
综合来看,这三大赛道梯次分明、各有侧重:量子计算代表长远未来,量子安全已实现快速商用,而量子精密测量则在特定场景中率先实现高价值应用,共同构成了量子科技产业的早期发展蓝图。
《“十五五”时期量子科技行业市场调研及发展趋势预测报告》涵盖行业全球及中国发展概况、供需数据、市场规模,产业政策/规划、相关技术/专利、竞争格局、上游原料情况、下游主要应用市场需求规模及前景、区域结构、市场集中度、重点企业/玩家,企业占有率、行业特征、驱动因素、市场前景预测,投资策略、主要壁垒构成、相关风险等内容。同时北京普华有策信息咨询有限公司还提供市场专项调研项目、产业研究报告、产业链咨询、项目可行性研究报告、专精特新小巨人认证、市场占有率报告、十五五规划、项目后评价报告、BP商业计划书、产业图谱、产业规划、蓝白皮书、国家级制造业单项冠军企业认证、IPO募投可研、IPO工作底稿咨询等服务。(PHPOLICY:RSYW)