金属加工机床行业概况、发展趋势分析及主要玩家
1、 金属加工机床行业概况
(1)行业定义及分类
机床是用于加工金属及其他材料的设备,确保工件达到所需的几何形状、尺寸精度和表面质量。被称为“工业母机”,是装备制造业的基础。机床的种类、质量和效率直接影响其他机械产品的生产水平与经济效益。
数控机床通过数字化信息控制加工过程,具备高效率、高精度、高柔性和高自动化。按加工方式分类,可分为金属切削、金属成形和特种加工机床。
数控机床的分类

资料来源:普华有策
(2)金属成形机床行业概况
金属成形通过压力、张力等方式加工金属,具有良好的制件质量、低材料耗费、高生产效率和改善机械性能等优势。随着精密成形技术的发展,其在制造业中的作用不断增加。
金属成形机床是机床工具的重要部分,包括锻压、冲压、折弯等加工方式。广泛应用于汽车、船舶、航空航天、轨道交通等行业,且与下游行业紧密相关。近年来,随着需求的增长,我国金属成形机床行业规模快速发展,技术水平不断提高,产品性能逐渐接近甚至超越德国、日本等国家。随着下游产品的复杂性增加,金属成形机床的性能要求也在持续提高。
2、 行业市场规模
机床产品广泛应用于机械、汽车、电力、铁路、航空航天、国防等行业。随着工业升级,对机床的加工精度、效率和稳定性要求提升,中高端产品需求增长。工业母机市场将向自动化、定制化及高档数控机床升级。
2019年全球机床市场规模为517.6亿美元,2023年为527.2亿美元,年复合增长率为0.5%。预计到2030年,市场规模将增长至712.6亿美元,年复合增长率为4.9%。
中国市场在过去几年变化较快,2023年市场规模为156.67亿美元,约占全球的29.72%,预计2030年将达到208.82亿美元,届时全球占比将达到29.3%。,预计我国机床行业将迎来大规模替换需求。
2023-2030年全球机床市场规模及预测(百万美元)

资料来源:普华有策
3、连续挤压行业概况和趋势
挤压是有色金属材料生产的重要工艺之一,传统方法通过加热金属坯料并施加外力,使其从模孔中流出形成所需形状。然而,这种方法生产不连续,需要辅助操作,效率较低。为了实现连续化生产,70年代英国提出了连续挤压技术,该技术通过旋转挤压轮将常温杆坯挤压成长度无限的产品。
自1972年英国原子能管理局提出该技术以来,连续挤压在全球经历了显著发展。1975年和1978年,英国的HOLTON和BWE公司开始探索工业应用。1985年,宋宝韫教授回国并成立研究中心,推动了技术突破。经过近40年发展,中国已掌握完全国产化的连续挤压和包覆设备,技术处于国际先进水平,并逐步主导全球市场。
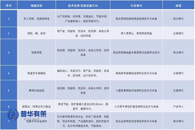
连续挤压方式的技术优势及后续发展方向

资料来源:普华有策
与传统加工方式相比,连续挤压、连续包覆等新加工方式在更加节能高效同时显著提高产品性能,在各个使用领域正逐步替代传统加工方式。
4、行业竞争格局及主要企业
连续挤压和连续包覆成套设备行业的壁垒体现在技术复杂度、资金密集度、市场集中度及人才稀缺性等多维度,凭借长期技术积累、市场主导地位和产学研协同优势,构筑了较高的行业进入门槛。国内企业整体市场份额较小,研发投入规模及技术能力均受限,主要采取产品跟随策略。
在金属成形机床制造业中,服务属于相同或相近细分领域的主要企业包括:
(1)英国BWE公司
BWE有限公司是一家英国工程公司,专注于为多领域应用提供连续挤压设备,以及为电缆和电线行业生产冷压焊机。该公司自1969年起在其阿什福德工厂制造冷压焊机。BWE及其美国关联公司KoldweldLLC是全球历史最悠久的此类设备制造商。1976年,BWE获得英国原子能管理局(发明者)授予的首个许可,开发、制造并供应Conform连续挤压机。此后,BWE持续投入研发,开创了多项新应用,包括薄壁铝圆管及多孔管、铝包钢线,以及用于光纤、有线电视(CATV)和电力电缆的铝护套技术。
(2)英国HoltonCrest公司
HoltonCrest专注于连续旋转挤压工艺,所有设备的设计都以优化工艺以实现最佳产量为核心。HoltonCrest的机械设备遍布全球,主要铜铝材制造商和生产商均有使用。国际竞争对手中,英国企业BWE、HoltonCrest近年规模不断缩小、新技术新产品开发进度较慢。意大利企业Properzi和奥地利企业ASMAG虽然也在争夺欧洲市场,但研发投入及规模较小,竞争能力较弱。
(2)上海亚爵电工成套设备制造有限公司
电工成套设备、机电设备及配件的生产、销售;金属材料、五金配件、橡塑制品、包装材料销售;从事货物及技术的进出口业务;物业管理。
(4)常州艾邦机械科技有限公司
公司2006年11月15日成立,经营范围包括连续挤压成套设备、金属加工机械设备、机械零部件的研发,生产,销售及技术咨询等。
(5)常州日月机械有限公司
公司2000年09月29日成立,经营范围包括塑料机械、电工机械、化纤机械、纺织机械、机械零部件、数控机床、有色金属复合材料制造,加工等。
(6)常州齐丰连续挤压设备有限公司
公司2008年07月22日成立,经营范围包括连续挤压成套设备、普通机械零配件、金属制品、电子设备的制造、销售等。
《2025-2031年金属加工机床行业产业链细分产品调研及前景研究预测报告》,涵盖行业全球及中国发展概况、供需数据、市场规模,产业政策/规划、相关技术、竞争格局、上游原料情况、下游主要应用市场需求规模及前景、区域结构、市场集中度、重点企业/玩家,企业占有率、行业特征、驱动因素、市场前景预测,投资策略、主要壁垒构成、相关风险等内容。同时北京普华有策信息咨询有限公司还提供市场专项调研项目、产业研究报告、产业链咨询、项目可行性研究报告、专精特新小巨人认证、市场占有率报告、十五五规划、项目后评价报告、BP商业计划书、产业图谱、产业规划、蓝白皮书、国家级制造业单项冠军企业认证、IPO募投可研、IPO工作底稿咨询等服务。(PHPOLICY:MJ)