铂族功能材料:小金属撬动大产业,稀缺战略资源的“黄金赛道”
在汽车飞驰的尾气中,在精密的电子产品内,在引领未来的新能源技术里,一群看似不起眼却至关重要的金属元素正发挥着不可替代的作用——它们就是铂族金属。作为现代工业的“维生素”与“数字时代的催化剂”,铂族功能材料产业正以其稀缺的战略价值和广阔的应用前景,成为全球高科技竞争的新焦点。
1、 核心驱动:环保法规催生千亿市场,汽车尾气净化是主战场
铂族金属(铂、钯、铑、钌、铱、锇)以其卓越的催化活性和高温稳定性,成为汽车尾气净化催化剂无可争议的核心材料。它们能高效地将有害的一氧化碳、氮氧化物和碳氢化合物转化为无害的二氧化碳、水和氮气,是全球汽车产业满足日益严格排放标准的“技术钥匙”。
这一核心应用催生了一个规模巨大的市场。数据显示,2023年全球铂族金属需求约为632.2吨,其中用于催化剂的需求高达470.8吨,汽车尾气净化领域的占比更达到惊人的86%。对应的全球市场规模在2023年已逼近6000亿元人民币,2024年突破6500亿元,预计在2025年突破7200亿元。这是一个由全球绿色转型浪潮直接驱动的、持续增长的“黄金赛道”。
2020-2025年全球铂族金属市场规模分析及预测

资料来源:普华有策
2、 严峻挑战:“贫铂”国情下的供应链安全隐忧
与巨大的市场需求形成鲜明对比的是我国严峻的资源形势。我国是全球最大的铂族金属消费国之一,但自然资源却极度匮乏。根据《中国矿产资源报告2023》,全国已查明铂族金属总储量仅为80.91吨,且资源储量持续下降。
这种“少矿贫产”的现实,导致我国铂族金属供给高度依赖进口,供应链的稳定性和价格话语权面临巨大挑战。在复杂多变的国际形势下,如何保障这一关键战略资源的供应安全,已成为关系到我国汽车工业、电子信息、国防军工等多个关键领域发展的核心议题。
3、 破局之道:循环利用与技术创新双轮驱动
面对资源瓶颈,行业正通过两大路径破局:
(1)二次资源循环利用成为“城市矿山”。
将废旧汽车催化剂、电子元器件等中的铂族金属回收提纯,已成为保障原料供应的重要一环。发达国家早已将此作为关键产业环节进行布局。随着原生矿产成本不断上升、品位下降,“城市矿山”的开采——即贵金属二次资源循环利用,其战略地位将愈发凸显,市场规模有望持续增长。
(2)技术创新开拓多元应用空间。
除了传统的汽车领域,高新技术产业为铂族金属打开了新的成长空间。在新能源、氢能、电子信息、生物医药等前沿领域,铂族功能材料都是不可或缺的关键元素。受益于这些产业的蓬勃发展,我国铂族金属行业的增速已普遍高于全球平均水平,中国正成为全球贵金属行业发展的重要驱动力。
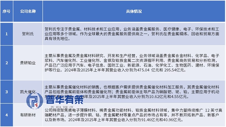
4、竞争格局:国际巨头主导,国内龙头奋起直追
从全球市场看,行业由具备全产业链布局的国际巨头主导,如德国的贺利民,它们起步早,技术积淀深厚,在贵金属精炼、回收和全球贸易中占据领先地位。
而在国内市场,一批具有国际竞争力的企业正在迅速崛起。其中,贵研铂业作为国内少数能够实现全产业链布局的企业,业务覆盖从贵金属材料研发、生产到二次资源循环利用和商务贸易的全过程,综合实力强劲。在中游的催化材料加工环节,以贵研铂业、凯大催化为代表的国内领先厂商,经过多年深耕,其产品在性能上已达到国际同等水平,已具备替代进口同类产品的能力,正逐步打破国外技术垄断。
铂族功能材料行业重点企业分析

资料来源:普华有策
5、行业盈利:成本控制与加工能力是制胜关键
铂族金属材料加工行业的利润水平受国际原材料价格波动影响显著。因此,业内普遍采用 “以销定采” 的运营模式,通过“原材料成本+加工费”的方式定价。这意味着,企业的盈利能力核心取决于其原材料成本控制能力、精深加工技术水平和二次回收体系的完善程度。未来,能够在这三方面建立综合优势的企业,将在激烈的市场竞争中脱颖而出。
铂族功能材料,这一隐藏在现代工业体系深处的“隐形冠军”,其发展紧贴着全球绿色转型与科技创新的脉搏。在资源稀缺与市场需求的双重压力下,这条赛道既充满挑战,也蕴藏着巨大的机遇。对于中国产业而言,加速技术突破、构建高效的循环利用体系、扶持本土龙头企业,不仅是一门生意,更是保障国家产业链安全、抢占未来科技制高点的战略必需。这场关于稀缺战略资源的角逐,才刚刚开始。
《2025-2031年铂族功能材料行业市场调研及发展趋势预测报告》涵盖行业全球及中国发展概况、供需数据、市场规模,产业政策/规划、相关技术/专利、竞争格局、上游原料情况、下游主要应用市场需求规模及前景、区域结构、市场集中度、重点企业/玩家,企业占有率、行业特征、驱动因素、市场前景预测,投资策略、主要壁垒构成、相关风险等内容。同时北京普华有策信息咨询有限公司还提供市场专项调研项目、产业研究报告、产业链咨询、项目可行性研究报告、专精特新小巨人认证、市场占有率报告、十五五规划、项目后评价报告、BP商业计划书、产业图谱、产业规划、蓝白皮书、国家级制造业单项冠军企业认证、IPO募投可研、IPO工作底稿咨询等服务。(PHPOLICY:RSYW)