公司客服:010-89218002
杜经理:13911702652(微信同号)
张老师:18610339331
铂族功能材料:小金属撬动大产业,稀缺战略资源的“黄金赛道”
在汽车飞驰的尾气中,在精密的电子产品内,在引领未来的新能源技术里,一群看似不起眼却至关重要的金属元素正发挥着不可替代的作用——它们就是铂族金属。作为现代工业的“维生素”与“数字时代的催化剂”,铂族功能材料产业正以其稀缺的战略价值和广阔的应用前景,成为全球高科技竞争的新焦点。
1、 核心驱动:环保法规催生千亿市场,汽车尾气净化是主战场
铂族金属(铂、钯、铑、钌、铱、锇)以其卓越的催化活性和高温稳定性,成为汽车尾气净化催化剂无可争议的核心材料。它们能高效地将有害的一氧化碳、氮氧化物和碳氢化合物转化为无害的二氧化碳、水和氮气,是全球汽车产业满足日益严格排放标准的“技术钥匙”。
这一核心应用催生了一个规模巨大的市场。数据显示,2023年全球铂族金属需求约为632.2吨,其中用于催化剂的需求高达470.8吨,汽车尾气净化领域的占比更达到惊人的86%。对应的全球市场规模在2023年已逼近6000亿元人民币,2024年突破6500亿元,预计在2025年突破7200亿元。这是一个由全球绿色转型浪潮直接驱动的、持续增长的“黄金赛道”。
2020-2025年全球铂族金属市场规模分析及预测

资料来源:普华有策
2、 严峻挑战:“贫铂”国情下的供应链安全隐忧
与巨大的市场需求形成鲜明对比的是我国严峻的资源形势。我国是全球最大的铂族金属消费国之一,但自然资源却极度匮乏。根据《中国矿产资源报告2023》,全国已查明铂族金属总储量仅为80.91吨,且资源储量持续下降。
这种“少矿贫产”的现实,导致我国铂族金属供给高度依赖进口,供应链的稳定性和价格话语权面临巨大挑战。在复杂多变的国际形势下,如何保障这一关键战略资源的供应安全,已成为关系到我国汽车工业、电子信息、国防军工等多个关键领域发展的核心议题。
3、 破局之道:循环利用与技术创新双轮驱动
面对资源瓶颈,行业正通过两大路径破局:
(1)二次资源循环利用成为“城市矿山”。
将废旧汽车催化剂、电子元器件等中的铂族金属回收提纯,已成为保障原料供应的重要一环。发达国家早已将此作为关键产业环节进行布局。随着原生矿产成本不断上升、品位下降,“城市矿山”的开采——即贵金属二次资源循环利用,其战略地位将愈发凸显,市场规模有望持续增长。
(2)技术创新开拓多元应用空间。
除了传统的汽车领域,高新技术产业为铂族金属打开了新的成长空间。在新能源、氢能、电子信息、生物医药等前沿领域,铂族功能材料都是不可或缺的关键元素。受益于这些产业的蓬勃发展,我国铂族金属行业的增速已普遍高于全球平均水平,中国正成为全球贵金属行业发展的重要驱动力。
4、竞争格局:国际巨头主导,国内龙头奋起直追
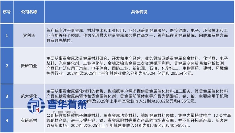
从全球市场看,行业由具备全产业链布局的国际巨头主导,如德国的贺利民,它们起步早,技术积淀深厚,在贵金属精炼、回收和全球贸易中占据领先地位。
而在国内市场,一批具有国际竞争力的企业正在迅速崛起。其中,贵研铂业作为国内少数能够实现全产业链布局的企业,业务覆盖从贵金属材料研发、生产到二次资源循环利用和商务贸易的全过程,综合实力强劲。在中游的催化材料加工环节,以贵研铂业、凯大催化为代表的国内领先厂商,经过多年深耕,其产品在性能上已达到国际同等水平,已具备替代进口同类产品的能力,正逐步打破国外技术垄断。
铂族功能材料行业重点企业分析

资料来源:普华有策
5、行业盈利:成本控制与加工能力是制胜关键
铂族金属材料加工行业的利润水平受国际原材料价格波动影响显著。因此,业内普遍采用 “以销定采” 的运营模式,通过“原材料成本+加工费”的方式定价。这意味着,企业的盈利能力核心取决于其原材料成本控制能力、精深加工技术水平和二次回收体系的完善程度。未来,能够在这三方面建立综合优势的企业,将在激烈的市场竞争中脱颖而出。
铂族功能材料,这一隐藏在现代工业体系深处的“隐形冠军”,其发展紧贴着全球绿色转型与科技创新的脉搏。在资源稀缺与市场需求的双重压力下,这条赛道既充满挑战,也蕴藏着巨大的机遇。对于中国产业而言,加速技术突破、构建高效的循环利用体系、扶持本土龙头企业,不仅是一门生意,更是保障国家产业链安全、抢占未来科技制高点的战略必需。这场关于稀缺战略资源的角逐,才刚刚开始。
《2025-2031年铂族功能材料行业市场调研及发展趋势预测报告》涵盖行业全球及中国发展概况、供需数据、市场规模,产业政策/规划、相关技术/专利、竞争格局、上游原料情况、下游主要应用市场需求规模及前景、区域结构、市场集中度、重点企业/玩家,企业占有率、行业特征、驱动因素、市场前景预测,投资策略、主要壁垒构成、相关风险等内容。同时北京普华有策信息咨询有限公司还提供市场专项调研项目、产业研究报告、产业链咨询、项目可行性研究报告、专精特新小巨人认证、市场占有率报告、十五五规划、项目后评价报告、BP商业计划书、产业图谱、产业规划、蓝白皮书、国家级制造业单项冠军企业认证、IPO募投可研、IPO工作底稿咨询等服务。(PHPOLICY:RSYW)
目录
第一章 铂族功能材料行业相关概述
第一节 铂族功能材料行业定义及分类
一、行业定义
二、行业特性及在国民经济中的地位及影响
第二节 铂族功能材料行业特点及模式
一、铂族功能材料行业发展特征
二、铂族功能材料行业经营模式
第三节 铂族功能材料行业产业链分析
一、产业链结构
二、铂族功能材料行业主要上游2020-2024年供给规模分析
三、铂族功能材料行业主要上游2020-2024年价格分析
四、铂族功能材料行业主要上游2025-2031年发展趋势分析
五、铂族功能材料行业主要下游2020-2024年发展概况分析
六、铂族功能材料行业主要下游2025-2031年发展趋势分析
第二章 铂族功能材料行业全球发展分析
第一节 全球铂族功能材料市场总体情况分析
一、全球铂族功能材料行业的发展特点
二、全球铂族功能材料市场结构
三、全球铂族功能材料行业市场规模分析
四、全球铂族功能材料行业竞争格局
五、全球铂族功能材料市场区域分布
六、全球铂族功能材料行业市场规模预测
第二节 全球主要国家(地区)市场分析
一、欧洲
1、欧洲铂族功能材料行业市场规模
2、欧洲铂族功能材料市场结构
3、2025-2031年欧洲铂族功能材料行业发展前景预测
二、北美
1、北美铂族功能材料行业市场规模
2、北美铂族功能材料市场结构
3、2025-2031年北美铂族功能材料行业发展前景预测
三、日韩
1、日韩铂族功能材料行业市场规模
2、日韩铂族功能材料市场结构
3、2025-2031年日韩铂族功能材料行业发展前景预测
四、其他
第三章 《国民经济行业分类与代码》中铂族功能材料所属行业2025-2031年规划概述
第一节 2020-2024年所属行业发展回顾
一、2020-2024年所属行业运行情况
二、2020-2024年所属行业发展特点
三、2020-2024年所属行业发展成就
第二节 铂族功能材料行业所属行业2025-2031年规划解读
一、2025-2031年规划的总体战略布局
二、2025-2031年规划对经济发展的影响
三、2025-2031年规划的主要目标
第四章 2025-2031年行业发展环境分析
第一节 2025-2031年世界经济发展趋势
第二节 2025-2031年我国经济面临的形势
第三节 2025-2031年我国对外经济贸易预测
第四节2025-2031年行业技术环境分析
一、行业相关技术
二、行业专利情况
1、中国铂族功能材料专利申请
2、中国铂族功能材料专利公开
3、中国铂族功能材料热门申请人
4、中国铂族功能材料热门技术
第五节2025-2031年行业社会环境分析
第五章 普华有策对铂族功能材料行业总体发展状况
第一节 铂族功能材料行业特性分析
第二节 铂族功能材料产业特征与行业重要性
第三节 2020-2024年铂族功能材料行业发展分析
一、2020-2024年铂族功能材料行业发展态势分析
二、2020-2024年铂族功能材料行业发展特点分析
三、2025-2031年区域产业布局与产业转移
第四节 2020-2024年铂族功能材料行业规模情况分析
一、行业单位规模情况分析
二、行业人员规模状况分析
三、行业资产规模状况分析
四、行业市场规模状况分析
第五节 2020-2024年铂族功能材料行业财务能力分析与2025-2031年预测
一、行业盈利能力分析与预测
二、行业偿债能力分析与预测
三、行业营运能力分析与预测
四、行业发展能力分析与预测
第六章 POLICY对2025-2031年我国铂族功能材料市场供需形势分析
第一节 我国铂族功能材料市场供需分析
一、2020-2024年我国铂族功能材料行业供给情况
二、2020-2024年我国铂族功能材料行业需求情况
1、铂族功能材料行业需求市场
2、铂族功能材料行业客户结构
3、铂族功能材料行业区域需求结构
三、2020-2024年我国铂族功能材料行业供需平衡分析
第二节 铂族功能材料产品市场应用及需求预测
一、铂族功能材料产品应用市场总体需求分析
1、铂族功能材料产品应用市场需求特征
2、铂族功能材料产品应用市场需求总规模
二、2025-2031年铂族功能材料行业领域需求量预测
1、2025-2031年铂族功能材料行业领域需求产品功能预测
2、2025-2031年铂族功能材料行业领域需求产品市场格局预测
第七章 我国铂族功能材料行业运行分析
第一节 我国铂族功能材料行业发展状况分析
一、我国铂族功能材料行业发展阶段
二、我国铂族功能材料行业发展总体概况
第二节 2020-2024年铂族功能材料行业发展现状
一、2020-2024年我国铂族功能材料行业市场规模(增速)
二、2020-2024年我国铂族功能材料行业发展分析
三、2020-2024年中国铂族功能材料企业发展分析
第三节 2020-2024年铂族功能材料市场情况分析
一、2020-2024年中国铂族功能材料市场总体概况
二、2020-2024年中国铂族功能材料市场发展分析
第四节 我国铂族功能材料市场价格走势分析
一、铂族功能材料市场定价机制组成
二、铂族功能材料市场价格影响因素
三、2020-2024年铂族功能材料价格走势分析
四、2025-2031年铂族功能材料价格走势预测
第八章 POLICY对中国铂族功能材料市场规模分析
第一节 2020-2024年中国铂族功能材料市场规模分析
第二节 2020-2024年我国铂族功能材料区域结构分析
第三节 2020-2024年中国铂族功能材料区域市场规模
一、2020-2024年东北地区市场规模分析
二、2020-2024年华北地区市场规模分析
三、2020-2024年华东地区市场规模分析
四、2020-2024年华中地区市场规模分析
五、2020-2024年华南地区市场规模分析
六、2020-2024年西部地区市场规模分析
第四节 2025-2031年中国铂族功能材料区域市场前景预测
一、2025-2031年东北地区市场前景预测
二、2025-2031年华北地区市场前景预测
三、2025-2031年华东地区市场前景预测
四、2025-2031年华中地区市场前景预测
五、2025-2031年华南地区市场前景预测
六、2025-2031年西部地区市场前景预测
第九章 普●华●有●策对2025-2031年铂族功能材料行业产业结构调整分析
第一节 铂族功能材料产业结构分析
一、市场细分充分程度分析
二、下游应用领域需求结构占比
三、领先应用领域的结构分析(所有制结构)
第二节 产业价值链条的结构分析及产业链条的整体竞争优势分析
一、产业价值链条的构成
二、产业链条的竞争优势与劣势分析
第十章 铂族功能材料行业竞争力优势分析
第一节 铂族功能材料行业竞争力优势分析
一、行业整体竞争力评价
二、行业竞争力评价结果分析
三、竞争优势评价及构建建议
第二节 中国铂族功能材料行业竞争力剖析
第三节 铂族功能材料行业SWOT分析
一、铂族功能材料行业优势分析
二、铂族功能材料行业劣势分析
三、铂族功能材料行业机会分析
四、铂族功能材料行业威胁分析
第十一章 2025-2031年铂族功能材料行业市场竞争策略分析
第一节 行业总体市场竞争状况分析
一、铂族功能材料行业竞争结构分析
1、现有企业间竞争
2、潜在进入者分析
3、替代品威胁分析
4、供应商议价能力
5、客户议价能力
6、竞争结构特点总结
二、铂族功能材料行业企业间竞争格局分析
1、不同规模企业竞争格局
2、不同所有制企业竞争格局
3、不同区域企业竞争格局
三、铂族功能材料行业集中度分析
1、市场集中度分析
2、企业集中度分析
3、区域集中度分析
第二节 中国铂族功能材料行业竞争格局综述
一、铂族功能材料行业竞争概况
二、重点企业市场占有率分析
三、铂族功能材料行业主要企业竞争力分析
1、重点企业资产总计对比分析
2、重点企业从业人员对比分析
3、重点企业营业收入对比分析
4、重点企业利润总额对比分析
5、重点企业负债总额对比分析
第三节 2020-2024年铂族功能材料行业竞争格局分析
一、国内主要铂族功能材料企业动向
二、国内铂族功能材料企业拟在建项目分析
三、我国铂族功能材料市场集中度分析
第四节 铂族功能材料企业竞争策略分析
一、提高铂族功能材料企业竞争力的策略
二、影响铂族功能材料企业核心竞争力的因素及提升途径
第十二章 普华有策对行业重点企业发展形势分析
第一节 企业一
一、企业概况及铂族功能材料产品介绍
二、企业核心竞争力分析
三、企业主要利润指标分析
四、2020-2024年主要经营数据指标
五、企业发展战略规划
第二节 企业二
一、企业概况及铂族功能材料产品介绍
二、企业核心竞争力分析
三、企业主要利润指标分析
四、2020-2024年主要经营数据指标
五、企业发展战略规划
第三节 企业三
一、企业概况及铂族功能材料产品介绍
二、企业核心竞争力分析
三、企业主要利润指标分析
四、2020-2024年主要经营数据指标
五、企业发展战略规划
第四节 企业四
一、企业概况及铂族功能材料产品介绍
二、企业核心竞争力分析
三、企业主要利润指标分析
四、2020-2024年主要经营数据指标
五、企业发展战略规划
第五节 企业五
一、企业概况及铂族功能材料产品介绍
二、企业核心竞争力分析
三、企业主要利润指标分析
四、2020-2024年主要经营数据指标
五、企业发展战略规划
第十三章 普●华●有●策对2025-2031年铂族功能材料行业投资前景展望
第一节 铂族功能材料行业2025-2031年投资机会分析
一、铂族功能材料行业典型项目分析
二、可以投资的铂族功能材料模式
三、2025-2031年铂族功能材料投资机会
第二节 2025-2031年铂族功能材料行业发展预测分析
一、产业集中度趋势分析
二、2025-2031年行业发展趋势
三、2025-2031年铂族功能材料行业技术开发方向
四、总体行业2025-2031年整体规划及预测
第三节 2025-2031年规划将为铂族功能材料行业找到新的增长点
第十四章 普●华●有●策对 2025-2031年铂族功能材料行业发展趋势及投资风险分析
第一节 2020-2024年铂族功能材料存在的问题
第二节 2025-2031年发展预测分析
一、2025-2031年铂族功能材料发展方向分析
二、2025-2031年铂族功能材料行业发展规模预测
三、2025-2031年铂族功能材料行业发展趋势预测
四、2025-2031年铂族功能材料行业发展重点
第三节 2025-2031年行业进入壁垒分析
一、技术壁垒分析
二、资金壁垒分析
三、政策壁垒分析
四、其他壁垒分析
第四节 2025-2031年铂族功能材料行业投资风险分析
一、竞争风险分析
二、原材料风险分析
三、人才风险分析
四、技术风险分析
五、其他风险分析
拔打普华有策全国统一客户服务热线:01089218002,24小时值班热线杜经理:13911702652(微信同号),张老师:18610339331
点击“在线订购”进行报告订购,我们的客服人员将在24小时内与您取得联系
发送邮件到puhua_policy@126.com;或13911702652@139.com,我们的客服人员会在24小时内与您取得联系
您可直接下载“订购协议”,或电话、微信致电我公司工作人员,由我公司工作人员以邮件或微信给您“订购协议”;扫描件或快递原件盖章版
户名:北京普华有策信息咨询有限公司
开户银行:中国农业银行股份有限公司北京复兴路支行
账号:1121 0301 0400 11817
任何客户订购普华有策产品,公司都将出具全额的正规增值税发票。发票我们将以快递形式及时送达。