消费类锂离子电池行业特征、市场表现及竞争格局深度解读
1、消费锂离子电池行业发展概况
锂离子电池是一种二次电池,它主要依靠锂离子在正极和负极之间移动来工作。锂离子电池主要由正极(含锂化合物),负极(碳素材料),电解液,隔膜和壳体五个部分组成。在充放电过程中,锂离子在两个电极之间往返嵌入和脱嵌:充电时,锂离子从正极脱嵌,经过电解质嵌入负极,负极处于富锂状态;放电时则相反。电池一般采用含有锂元素的材料作为电极,是现代高性能电池的代表。
根据功能与应用领域的不同,锂离子电池主要分成消费类锂离子电池、动力类锂离子电池和储能类锂离子电池三大类;根据封装方式和形状的不同,锂离子电池可以分为软包电池、方形电池和圆柱电池;根据使用的正负极材料体系不同,锂离子电池可以划分为磷酸铁锂电池、三元锂电池、钴酸锂电池、锰酸锂电池和钛酸锂电池等。
全球电池产业中,锂离子电池产业的快速增长和蓬勃发展显而易见。近年来,全球锂离子电池的总体产量和市场规模快速增长,技术更加成熟,主要得益于智能手机、平板电脑、电动汽车等新兴市场的崛起,推动了锂离子电池产业的技术进步和市场繁荣。在锂电池全球产业格局中,中日韩三国占有重要地位,中国市场的发展潜力巨大。
消费类锂离子电池行业正步入由技术革新与应用场景多元化共同驱动的新一轮增长周期。消费类锂离子电池行业的上游主要包括正极材料、负极材料、电解质、隔膜、涂布机、叠片机等行业,下游主要包括智能手机、笔记本电脑、平板电脑、智能穿戴等消费电子行业。在传统消费电子市场存量需求与战略性新兴产业增量空间的双重赋能下,锂电技术迭代与终端场景创新将持续共振,催生更广阔的增长机遇。当前,消费类锂离子电池在笔记本电脑、智能手机、智能穿戴等主流应用领域已形成成熟的产业体系,产品迭代进入平台期。而人工智能、低功耗物联网、AR/VR与空间计算、低空经济等前沿技术的商业化突破,正加速推动AI+端侧硬件、机器人、无人机、eVTOL等新兴终端市场的规模化落地,为行业开辟出第二增长曲线。传统消费电子市场凭借从“硬件升级”转向“体验重构”以及庞大的用户基数仍将保持稳定增长,而智能化、数字化浪潮催生的新兴应用场景则有望成为驱动锂电产业升级的核心变量,预计未来消费类锂离子电池市场将呈现“传统领域结构优化+新兴赛道(AI+、机器人、低空经济等)爆发增长”的复合发展格局。
2、行业特有的经营模式、周期性、区域性或季节性特征
(1)周期性特征
消费类锂离子电池主要应用于手机、平板电脑、笔记本电脑、可穿戴智能设备及移动电源等消费电子领域。作为与终端消费者需求强相关的产业,其市场需求与国内宏观经济周期存在一定关联性,经济波动会对行业景气度产生相应影响。
(2)季节性特征
消费类锂离子电池的应用需求整体呈现平稳特征,未表现出显著的季节性波动规律。但受国内春节假期生产及消费活动放缓等因素影响,国内市场通常在一季度的出货量会呈现季节性小幅回落,低于年内其他季度水平。
(3)区域性特征
从产业布局来看,我国锂电池制造企业主要集中分布于华南、华北及华东等经济活跃区域,其中以广东省为核心的华南产业集群是我国锂电池产业最具代表性的集聚区。受此产业布局影响,行业整体生产与销售活动呈现一定的地理集中性与区域分布特征。
3、消费类锂离子电池市场情况
电池下游应用分三大类:消费电池(消费电子内置)、动力电池(车/两轮车/船舶/飞行器等)、储能电池(大型/工商业/家储/便携等)。全球数字经济增长推动消费电子渗透率提升,传统产品存量市场,新兴品类增长显著。
技术层面,2024年前消费电池材料体系(能量密度、充电倍率等)已趋成熟,提升缓慢,主要受需求、原材料价格波动及国产替代趋势影响。但2024年起AI驱动消费电子创新,倒逼电池技术升级,新一轮技术创新周期或已开启。2024年中国消费类锂电池出货量约55GWh,同比增长12.24%。预计2025年中国锂电池出货量将进一步提升。
中国消费类锂电池历年出货量

资料来源:普华有策
2024年全球消费类锂离子电池总体出货量124.1GWh,同比增长9.63%,增长率开始重新扭负为正。
全球消费类锂电池历年出货量

资料来源:普华有策
4、消费锂电池行业发展趋势
(1)端侧AI规模化应用驱动单机带电量需求显著提升
2023年被视为全球人工智能技术发展的关键元年,硬件基础设施为AI应用落地奠定了基础。至2024年,AI应用正式进入规模化发展阶段,端侧AI成为核心驱动力,尤其在智能手机、可穿戴设备等移动终端领域实现突破性进展。随着AI加速芯片性能的持续迭代,端侧AI技术正加速向智能家居、自动驾驶及物联网等多元场景渗透。
端侧AI通过本地化计算实现深度学习、自然语言处理及图像识别等复杂任务,对计算资源的需求呈现指数级增长。为保障AI模型的实时数据处理能力,移动终端设备需配置高性能CPU、GPU及专用AI加速器,此类高功耗硬件的集成直接导致设备能耗提升10%-30%。特别是AI本地化推理过程中产生的持续性高负载运算,对电池容量与能效管理提出更高要求——该矛盾在智能手机、可穿戴设备及物联网终端等需要持续运行的场景中尤为突出,设备续航能力已成为制约产业链发展的关键瓶颈。在此背景下,开发兼具长循环寿命与高能量密度的电池技术已成为行业共识。
(2)锂电池产业链纵向一体化整合趋势深化
锂电池产业生态呈现显著的垂直分工特征:上游聚焦电芯制造,中游以独立第三方封装企业为主体,下游对接终端应用需求方。受制于产品安全性、性能稳定性及定制化服务要求,产业链各环节间形成了长期稳定的战略合作关系。
当前头部企业正通过双重路径强化纵向整合:其一,依托业务协同构建跨环节联合体;其二,运用研发投入与资本运作实现产业链延伸。这种整合策略不仅提升了规模效应与运营效率,更通过技术壁垒与供应链控制构建差异化竞争优势,最终推高行业准入门槛。随着锂电池产业成熟度提升,纵向一体化已从企业个体战略演变为全行业发展的确定性方向。
(3)生产自动化水平持续升级
现代锂电生产线通过自动化、智能化改造,在成本控制、生产效率、过程精度及设备监控等方面展现出显著优势。当前电芯制造环节自动化率已达95%的较高水平,但模组组装与封装工序仍存在明显短板——模组线自动化率不足40%,封装线自动化率更低于20%。
面对消费电子市场快速扩张带来的产能压力,传统人工产线在交付效率、质量管控等方面的局限性日益凸显。高自动化产线不仅具备更强的规模经济效应,其在产品良率、工艺精度等核心指标上亦显著优于人工操作模式。随着人力成本攀升与终端市场对电池性能要求的不断提高,模组及封装工序的自动化改造将成为产业升级的关键抓手,预计未来三年该领域自动化率将实现突破性提升。
5、消费锂离子电池行业的竞争格局
在消费类锂电池领域,传统格局下ATL、LG、三星等外资垄断消费类锂电池主流产品市场,但近年来伴随国内锂电产业链崛起彰显出全球竞争优势,同时传统消费电池巨头们陆续转移战略重心至储能及动力领域,三星和SDI的绝大部分份额、ATL的部分份额逐步演变为内资厂商的增长点。在手机电芯领域,2024年ATL、三星、比亚迪、LG、珠海冠宇为前五供应商,CR3、CR5分别55%左右、70%左右;珠海冠宇等持续在手机领域完成对LG和三星的替代,比亚迪、锂威等份额继续维持,力神、豪鹏科技对市场的抢占持续发力,整体市场的内资份额得到提升。在PC电芯领域,2024年ATL、珠海冠宇、LG、豪鹏科技、三星为前五供应商,CR3、CR5分别70%以上、80%以上;豪鹏科技、欣旺达等受益于PC品牌成熟产品的性价比战略、外资供应商退出等,市占率有望提升。
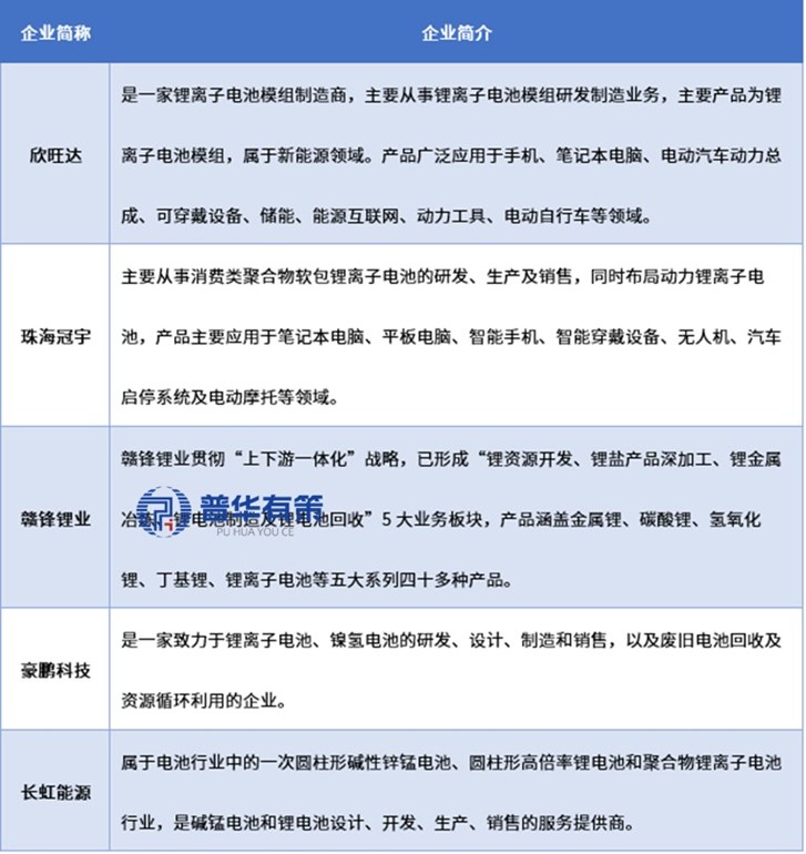
行业内主要企业有欣旺达、珠海冠宇、赣锋锂业、豪鹏科技、长虹能源等。
行业内企业介绍

资料来源:普华有策
《2025-2031年消费锂离子电池行业市场调研及发展趋势预测报告》涵盖行业全球及中国发展概况、供需数据、市场规模,产业政策/规划、相关技术/专利、竞争格局、上游原料情况、下游主要应用市场需求规模及前景、区域结构、市场集中度、重点企业/玩家,企业占有率、行业特征、驱动因素、市场前景预测,投资策略、主要壁垒构成、相关风险等内容。同时北京普华有策信息咨询有限公司还提供市场专项调研项目、产业研究报告、产业链咨询、项目可行性研究报告、专精特新小巨人认证、市场占有率报告、十五五规划、项目后评价报告、BP商业计划书、产业图谱、产业规划、蓝白皮书、国家级制造业单项冠军企业认证、IPO募投可研、IPO工作底稿咨询等服务。(PHPOLICY:GYF)