发动机尾气后处理行业概况、核心技术、下游应用与发展趋势
1、发动机尾气后处理产业概况
近年来全球大气污染治理形势严峻,氮氧化物、一氧化碳等有毒气体及固体颗粒排放严重破坏大气环境。据《2024中国生态环境状况公报》,2024年我国339个地级及以上城市中,117个空气质量超标,占比34.5%;联合国环境规划署(UNEP)2023年9月报告显示,超三分之二国家和地区已制定国家大气污染治理标准。
机动车尾气含一氧化碳、氮氧化物等上百种有害物质,会危害人体健康并引发二次污染,是非道路移动源(如非道路机械、船舶等)也大量排放污染物,其颗粒物(PM)排放量已超机动车,均对空气质量和公共健康构成挑战。
欧美较早制定并升级机动车尾气排放法规,如欧盟1970年起控制轻型车排放,2014年全面实施欧6标准;我国虽起步晚(1983年首颁相关标准),但发展迅速,2000年后参照欧盟体系完成国一至国五跨越,当前实施的国六标准为自主创新,也是全球最严汽车排放法规之一。
随着各国尾气排放法规进一步升级,机动车尾气后处理行业迎来巨大市场机遇,正快速发展。
2、发动机尾气后处理简介
尾气后处理技术是当前国际广泛采用的尾气排放控制解决方案,其核心原理是通过在发动机排气系统中集成专用净化装置,利用化学和/或物理反应机制(包括催化转化、过滤捕集等技术路径),将一氧化碳(CO)、碳氢化合物(HC)、氮氧化物(NOₓ)及颗粒物(PM)等有害排放物转化为二氧化碳(CO₂)、水(H₂O)及氮气(N₂)等无害物质,从而有效降低发动机的有害排放水平,确保符合现行排放法规要求。
尾气后处理系统作为发动机排气系统的关键子系统,通过集成催化剂与过滤装置实现对尾气的深度净化。该系统主要由防护壳体与催化单元两大核心组件构成:其中防护壳体作为系统的外层保护结构,不仅为催化单元及其他辅助部件提供物理防护,更具备优异的隔热性能和结构稳定性;催化单元则是系统的技术核心,由高精度催化载体与功能性催化剂涂层协同组成。催化载体作为化学反应的承载平台,其微观结构特性与物理性能参数直接影响尾气处理效率;而催化剂作为实现化学转化的功能主体,其活性组分构成与负载量直接决定了系统的整体净化效能。
(1)催化载体
作为尾气后处理系统的关键功能组件,催化载体为污染物转化反应提供必要的反应界面,其结构设计参数与材料性能特征对处理效率具有决定性影响。目前工业应用主要采用陶瓷载体与金属载体两大技术路线:陶瓷载体普遍采用规则蜂窝状结构,根据反应机理差异可细分为直通式与壁流式两类,各类型产品在孔隙密度、壁厚尺寸等关键工艺参数上存在显著技术分化。为满足日益严苛的排放标准,该领域正朝着高孔密度化、超薄壁厚化的方向进行技术升级。金属载体多采用铁铬铝合金等耐高温合金材料,同样采用蜂窝多孔结构设计,具有优异的机械强度与抗振动性能,其热传导效率显著优于传统陶瓷载体,能够实现催化反应温度的快速提升,特别适用于发动机冷启动阶段的排放控制需求。
(2)催化剂涂层
尾气后处理系统的催化剂涂层采用多层复合结构,主要由活性催化组分、载体材料及功能助剂协同构成:活性催化组分以铂族贵金属(铂Pt、钯Pd、铑Rh)为核心,通过高分散度的原子级或原子簇级负载,在涂层体系中形成高效催化活性位点,通过氧化还原反应路径实现对CO、HC、NOₓ等典型污染物的定向转化;稀土元素、γ-氧化铝等辅助材料及功能助剂体系不仅在提升贵金属活性组分的催化性能、优化整体催化效率方面发挥关键作用,同时通过材料科学优化显著降低系统制造成本,是现代催化剂涂层技术体系的重要组成部分。
3、下游主要应用领域情况
(1)汽车行业
机动车领域受政策驱动技术升级,其中2024年中国商用车产销量分别为380.5万辆、387.3万辆,尾气后处理以SCR(选择性催化还原)和DPF(柴油颗粒过滤器)为主,国六标准因大幅降低NOx和PM排放限值,推动高效催化剂(如铂族金属)、智能控制系统应用,重型柴油车普遍采用SCR+DPF组合技术(转化效率超90%),2024年全球汽车尾气后处理市场规模达273.4亿美元,SCR、DPF占比分别为32.9%、27.4%;乘用车方面,汽油车以三元催化器(TWC)为主,柴油车需集成GPF(汽油颗粒过滤器),国六b标准要求轻型汽油车PN限值降至6×10¹¹个/km,推动TWC与GPF一体化设计,且车龄6-10年的车辆催化器更换需求旺盛,2024年全球售后市场规模达6746.1亿美元。
(2)非道路移动机械行业
从全球视角分析,除机动车外,工程机械、农业机械等非道路移动机械的尾气排放已成为大气污染的关键来源之一,其主要排放污染物包括二氧化硫(SO₂)、碳氢化合物(HC)、氮氧化物(NOₓ)以及细颗粒物(PM)等。这类机械具有广泛的应用场景,在建筑工程、农业生产及物流运输等领域发挥着不可替代的作用,且全球保有量呈现持续增长态势。据统计,2024年全球非道路发动机市场规模已达2,778.3亿美元,预计至2032年将突破至10000亿美元,期间复合年增长率达18.5%。
全球非道路发动机市场规模

资料来源:普华有策
随着全球市场对非道路移动机械环保要求的提升,以及非道路移动机械排放法规的不断升级,全球巨大的非道路移动机械尾气排放市场需求,将为发动机尾气后处理行业带来广阔的市场空间。
(3)船舶行业
近年来,全球船舶行业市场规模在绿色转型与周期性需求驱动下强势增长,根据中国船舶报,2024年,全球共承接新船订单2,412艘、16,765.7万载重吨、6,581.2万修正总吨、2,037.6亿美元(约合人民币14,929.9亿元),以修正总吨计同比增长33.8%,以金额计同比增长55.2%。以修正总吨计,2024年全球新船订单量已超过2013年的6,241.9万修正总吨,创2008年以来的新高。
随着船舶行业的快速发展,其排放的二氧化硫、氮氧化物、颗粒物等大气污染物亦正逐渐成为大气污染的重要来源,各国对船舶尾气排放法规不断完善升级,全球巨大的船舶尾气排放市场需求,将为发动机尾气后处理行业带来广阔的市场空间。
4、行业发展趋势
(1)发动机尾气后处理市场蓬勃发展
全球环保意识提升推动尾气排放标准持续升级(如美国严标、欧洲欧标迭代、我国从国一到国六及将临的国七),仅靠发动机内净化难达标,外加后处理装备(如SCR、DOC+DPF、TWC)成必然,行业处成长期;同时全球发动机售后市场增长(汽车保有量攀升、平均车龄延长推高维护更换需求),也为行业带来新契机。
(2)法规标准升级驱动技术与产品升级
全球主要国家为控机动车污染持续升级排放标准(如欧洲欧一至欧六、我国国一至国六),预计2030年前将进一步提限,加速旧技术淘汰,推动行业技术创新及后处理产品升级。
(3)中国尾气后处理催化剂加速进口替代
国内企业在政策驱动下加大研发,核心环节突破,部分技术近国际先进水平;国产产品凭性能提升与成本优势,在细分市场渗透率提高,进入主流车企供应链及海外售后,与外资竞争,且产业链上下游协同增强,全链竞争力提升。
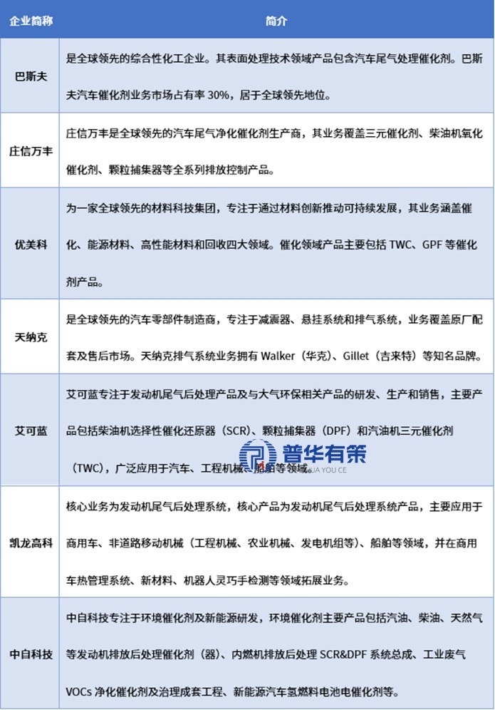
5、行业内主要企业
当前,尾气后处理系统行业全球领先催化剂品牌主要为庄信万丰、巴斯夫、优美科等,在尾气后处理系统封装领域,有弗吉亚、天纳克等知名企业,国内尾气后处理系统行业企业主要为凯龙高科、艾可蓝及中自科技等企业。相关企业简介如下:
行业内主要企业介绍

资料来源:普华有策
《2025-2031年发动机尾气后处理行业市场占有率分析及发展前景预测报告》涵盖行业全球及中国发展概况、供需数据、市场规模,产业政策/规划、相关技术/专利、竞争格局、上游原料情况、下游主要应用市场需求规模及前景、区域结构、市场集中度、重点企业/玩家,企业占有率、行业特征、驱动因素、市场前景预测,投资策略、主要壁垒构成、相关风险等内容。同时北京普华有策信息咨询有限公司还提供市场专项调研项目、产业研究报告、产业链咨询、项目可行性研究报告、专精特新小巨人认证、市场占有率报告、十五五规划、项目后评价报告、BP商业计划书、产业图谱、产业规划、蓝白皮书、国家级制造业单项冠军企业认证、IPO募投可研、IPO工作底稿咨询等服务。(PHPOLICY:GYF)