流量仪表行业深度剖析:发展脉络、趋势特征与企业竞争态势
流量仪表是测量流体流量的仪表,按物理原理可分为涡街、热式等多种类型,各类仪表特点与优劣势不同、适用场景有别且仅少数可相互替代;它作为基础工业产品,广泛应用于工业生产(如动力用气能效管理、气体原材料测量)、贸易结算(如能源介质交易计量)、环境保护(如有害气体监测)、医疗、民生等领域,随着国家工业发展与生态文明建设推进,流体流量测量需求和要求提升,行业获政策大力支持;同时,在传感器、智能算法、物联网等技术推动下,其测量精度、范围、环境适应性持续提升,还逐步具备远程诊断功能,智能化与数字化水平不断提高。
1、流量仪表行业发展历程
流量仪表作为工业自动化领域的重要测量工具,其发展历程与工业革命和科技进步息息相关。人类对流量测量的需求可以追溯到古代文明,如古埃及使用简单的堰式结构测量尼罗河流量,古罗马采用孔板测量居民的饮用水水量,我国古代通过观测都江堰宝瓶口的水位高低推测水体流量等。流量仪表的发展主要经历了以下几个阶段:
流量仪表的发展阶段

资料来源:普华有策
随着我国加速推动产业结构升级,工业生产精细化、自动化程度进一步提高,能效管理需求逐渐增加,促使下游企业对流量仪表的测量精度、测量范围、测量效率、稳定性、可靠性及智能化等方面的要求不断提高,进而推动了我国气体流量计行业的需求结构不断升级,为流量仪表行业带来了新的发展机遇。此外,节能环保领域日益增长的需求也为流量仪表提供了广阔的市场空间。
2、流量仪表行业发展趋势
2023年中国流量计市场销售收入达到了110亿元,预计2030年可以达到196亿元,2024-2030期间年复合增长(CAGR)为8.54%。根据资料统计,2020年以来全球气体流量计市场销售额情况如下:
2020-2024年全球气体流量计市场销售额情况

资料来源:普华有策
近年来,随着信号分析与数据处理技术及其他相关技术的发展,流量仪表将向着测量精度不断提高、应用领域不断扩展、智能化水平不断提高的的方向发展,并有望实现工业设备监测、能效管理、厂区管理、环境监测及分析功能。
目前,我国气体流量计行业正处于快速发展阶段,并呈现出以下发展趋势:
(1)传感技术进步驱动产品升级
近年来,随着高精度、高性能、高信息量的现代传感器技术不断取得突破,流量仪表的测量精度、测量范围、稳定性及可靠性均显著提升。数字滤波、频谱分析、神经网络等先进算法的引入,能够有效抑制噪声干扰,提取有效信号,从而进一步提升流量仪表的测量精度与抗干扰能力。此外,具备温度、压力、密度等多参数测量功能的流量仪表,不仅实现了多维度测量,还可对流量测量结果进行多参数补偿,以消除环境因素与流体特性变化引起的误差,持续提高测量的准确性。
(2)信息技术创新助推智能化水平提升
在物联网、计算机技术、人工智能等相关信息技术的推动下,流量仪表的智能化水平不断提高。依托更强大的嵌入式处理器与软件系统,流量仪表具备更高效的边缘计算能力,可实时处理与分析数据,提升系统响应速度与可靠性。通过平台软件支持,用户能够借助手机、电脑等终端设备实现对流量仪表的远程监控与操作,实时查看数据、调整参数、进行故障诊断,并实现与其他设备及系统的数据交互与集成。未来,流量仪表还将逐步具备自适应与自学习能力,能够根据实际工况与环境变化自主优化调整,从而提升系统整体性能与能效。
(3)工业自动化推动流量仪表需求增长
随着国家工业的快速发展,工业设备复杂度不断提升,压缩空气作为仅次于电力的第二大动力源,广泛应用于各类气动设备。智能流量计不仅能够精准测量压缩空气的使用量,还可通过采集空压机及气体管网的能效数据,实现能效分析、运行状态监测等功能,助力工厂实现精细化管理。在工业自动化控制要求不断提高的背景下,市场对智能流量仪表的需求预计将持续增加。
(4)节能环保需求拓展行业市场空间
全球气候变化与环境问题日益严峻,在我国“碳达峰、碳中和”目标推进与绿色低碳发展政策的引导下,节能与环保已成为气体流量计市场新的增长点,也对流量仪表行业提出了更高要求。在节能方面,气体流量计凭借其精确测量与控制能力,可帮助用户实现压缩空气能效的精准分析,从而有效降低能耗与碳排放。在环保方面,气体流量计可用于污染物气体流量的准确测量,具备现场数据采集与实时环境监测功能,并为政府环保部门提供数据支持。因此,流量仪表行业正朝着更节能、更环保的方向发展,市场前景广阔。
3、流量仪表行业竞争格局
中国作为全球最大的流量仪表市场之一,在国内外智能传感技术快速发展的背景下,叠加国家对现代装备制造业的政策扶持、产业结构的持续优化升级以及节能环保要求的不断提高等多重因素驱动,流量仪表行业呈现出快速发展态势。
相较于工业发达国家,我国流量仪表行业起步相对滞后。受该领域技术积累周期较长的影响,当前国内企业普遍呈现规模偏小的特征,产品结构以中低端为主,整体技术水平与产品质量与国际先进水平仍存在显著差距,核心技术多依赖国外引进。值得注意的是,仅有少数国内企业通过持续自主研发掌握了部分核心产品的关键技术,其产品技术性能与质量指标已达到国际标杆品牌同等水平,但受限于企业规模。国际厂商产品定价普遍偏高,商务合作条款及付款条件较为严苛,且难以提供优质的本地化售后支持与技术服务。相较而言,虽然国内流量仪表企业规模相对有限,但部分凭借长期技术沉淀与市场实践经验,充分发挥本土化服务优势,市场份额正实现稳步增长。
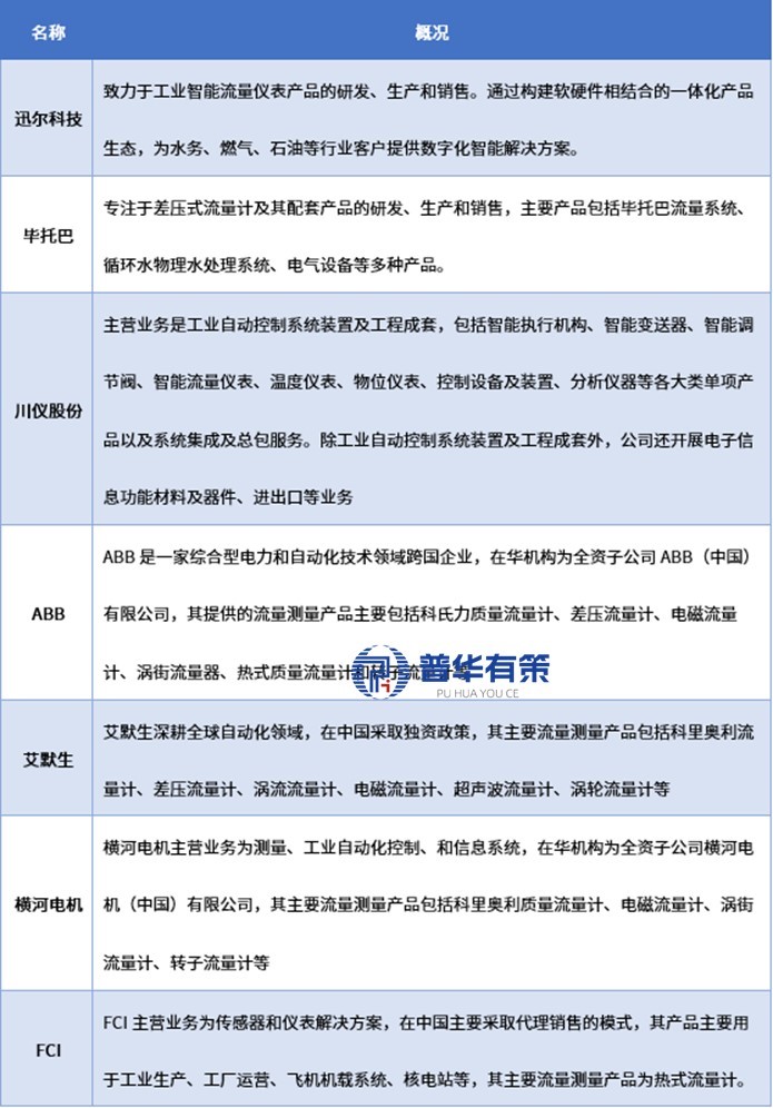
4、行业内主要企业
行业内主要企业有迅尔科技、毕托巴、川仪股份、ABB、艾默生、横河电机、FCI等。
行业内主要企业介绍

资料来源:普华有策
《2025-2031年流量仪表行业市场调研及发展趋势预测报告》涵盖行业全球及中国发展概况、供需数据、市场规模,产业政策/规划、相关技术/专利、竞争格局、上游原料情况、下游主要应用市场需求规模及前景、区域结构、市场集中度、重点企业/玩家,企业占有率、行业特征、驱动因素、市场前景预测,投资策略、主要壁垒构成、相关风险等内容。同时北京普华有策信息咨询有限公司还提供市场专项调研项目、产业研究报告、产业链咨询、项目可行性研究报告、专精特新小巨人认证、市场占有率报告、十五五规划、项目后评价报告、BP商业计划书、产业图谱、产业规划、蓝白皮书、国家级制造业单项冠军企业认证、IPO募投可研、IPO工作底稿咨询等服务。(PHPOLICY:GYF)