EDA软件行业:技术浪潮推动下的竞争新格局
1、电子设计自动化(EDA)软件行业发展概况和趋势
EDA是集成电路设计的必备工具,用于辅助设计人员进行电路设计、仿真和验证等工作,贯穿于集成电路设计、制造、封测等环节。
EDA软件行业主要受技术驱动,具有较高的技术、人才储备、用户协同、资金规模等壁垒,市场集中度较高。长期以来,中国EDA市场由国际EDA企业Cadence、Synopsys、SiemensEDA三大巨头垄断,根统计,前三大企业占比超70%。
随着半导体产业第三次产业转移的持续深化,我国EDA软件市场逐步激活,出现了华大九天、概伦电子、广立微电子等本土厂商;相关厂商在特定领域具备全流程产品,或在局部领域处于技术先进位置。目前,国产EDA软件在项目定制化、产品兼容度等方面优势显现。据统计,2023年,中国EDA软件市场规模达到了120亿元,约占全球EDA市场的10%。预计2026年中国EDA市场规模将突破150亿元。
2020-2024年中国EDA软件市场规模情况

资料来源:普华有策
2、EDA软件行业产业链
从EDA软件行业的产业链结构来看,其上游主要由工业计算机提供商与基础软件开发商构成,核心供应要素涵盖硬件设备、操作系统、开发工具及其他辅助性软件等。
下游应用领域则高度集中于集成电路设计、半导体制造、PCB(印制电路板)等行业。作为衔接集成电路设计、制造、封测等关键环节的核心支撑,EDA软件行业对集成电路行业的生产效率提升与产品技术水平进阶具有战略性影响。
EDA软件行业产业链示意图

资料来源:普华有策
3、EDA软件行业发展趋势
(1)技术创新驱动行业升级
随着集成电路与半导体技术向先进制程演进,EDA软件行业需通过持续技术创新,支撑更复杂精密的芯片设计与制造流程。例如,5G、物联网、人工智能等新兴技术的规模化应用,催生了多样化、复杂化的芯片需求,倒逼EDA工具从功能模块到全流程解决方案的迭代升级。当前,EDA工具已覆盖数字、模拟、数模混合设计及制造全链条,未来将进一步整合设计、验证、制造环节的全流程能力,以适配异构架构、先进封装等前沿技术的协同开发需求。
(2)云端化和智能化
云计算与AI技术推动EDA行业向云端化、智能化发展:云端平台助力协同设计与仿真验证,智能化技术替代重复性任务提效;云架构降低企业门槛、提升算力效率,同时优化软件授权保护厂商盈利。
(3)产业协同层面
EDA厂商需要与芯片设计公司、晶圆代工企业协同合作,打造“工具—设计—制造”一体化的生态创新体系。上下游紧密联动的协同模式,有助于推动国产EDA能力在实际工程项目中更快落地,构建可持续发展的本土技术基础,同时推动本土IP开发、测试验证、工艺适配等关键环节的发展。
(4)国产替代加速
中国EDA市场增长迅速,但国产化率仍然较低,海外巨头占据主导地位。随着政策支持和市场需求的双重推动,以及美国出口政策的影响,中国本土EDA企业迎来发展机遇,有望加速拓展市场版图,逐步填补高端工具空白。
4、EDA软件行业竞争格局分析
长期以来,全球EDA软件市场呈现高度集中态势,Cadence、Synopsys、SiemensEDA等国际巨头凭借先发优势与技术壁垒,牢牢占据行业主导地位。但近年来,国产EDA企业凭借自主创新能力强势崛起,正逐步改写这一竞争格局。
面对国际垄断局面,国产EDA企业聚焦技术攻坚与产品迭代,通过差异化竞争策略,在部分关键模块实现从研发到销售的突破。以华大九天为代表,其在模拟电路设计全流程、数字电路设计全流程工具系统领域持续深耕,不仅实现了从前端设计到后端验证的完整覆盖,还在先进制程适配方面取得显著成果,成为国产EDA行业的标杆企业。此外,概伦电子、广立微、芯华章等企业也在各自细分领域崭露头角,推动国产EDA市场份额稳步提升。
随着国产EDA企业技术实力不断增强、应用场景持续拓展,未来全球EDA市场将告别少数巨头垄断的局面,逐步形成多元化、多层次的竞争新格局,为行业注入新的活力。
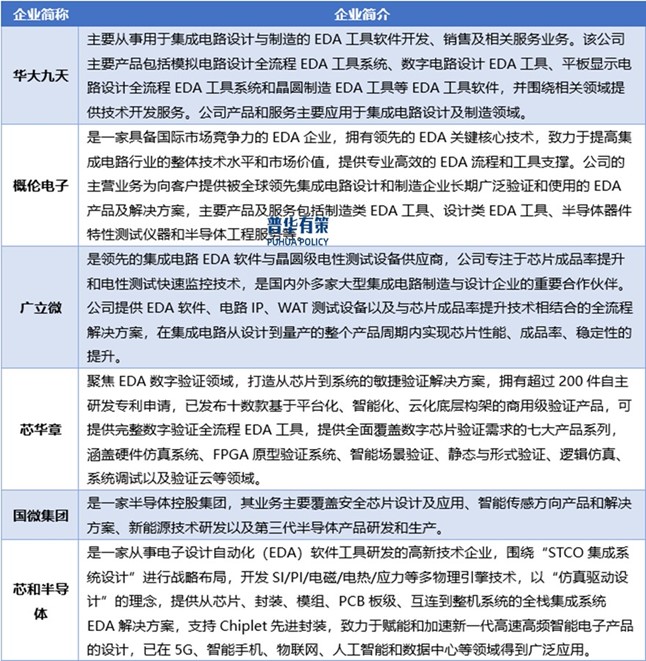
5、EDA软件行业内主要企业
我国EDA软件行业内主要企业有华大九天、概伦电子、广立微、芯华章、国微集团、芯和半导体等。
EDA软件行业内主要企业介绍

资料来源:普华有策
《2025-2031年EDA软件行业市场调研及发展趋势预测报告》涵盖行业全球及中国发展概况、供需数据、市场规模,产业政策/规划、相关技术/专利、竞争格局、上游原料情况、下游主要应用市场需求规模及前景、区域结构、市场集中度、重点企业/玩家,企业占有率、行业特征、驱动因素、市场前景预测,投资策略、主要壁垒构成、相关风险等内容。同时北京普华有策信息咨询有限公司还提供市场专项调研项目、产业研究报告、产业链咨询、项目可行性研究报告、专精特新小巨人认证、市场占有率报告、十五五规划、项目后评价报告、BP商业计划书、产业图谱、产业规划、蓝白皮书、国家级制造业单项冠军企业认证、IPO募投可研、IPO工作底稿咨询等服务。(PHPOLICY:GYF)