散热模组市场需求分析:PC与服务器领域的增长密码
1、散热模组行业发展历程及所处发展阶段
在电子设备发展的初期,散热问题并未受到足够重视。许多早期的电子设备,尤其是家电、电视机和音响等,采用的是自然对流散热方式,即通过空气流动带走设备产生的热量。空气冷却技术的核心在于风扇加速空气流动或依赖自然对流将热量从设备表面带走。这种方法结构简单、成本低廉,因此被广泛应用于低功率设备中。
随着电子设备发展,金属散热器(如铝合金散热片)通过增大接触面积提升散热效率,但其在高功率、高集成设备中散热能力不足。21世纪起,液冷技术(高导热、冷却液传热,用于数据中心等高密度设备)和热管技术(液体相变导热、结构简单轻量,适用于笔记本等小型设备)成为主流,分别满足不同场景散热需求。
目前,热管理技术及产品已广泛应用于电子设备、数据中心、电动汽车以及许多工业应用中。液冷、热管冷却逐渐成为高功率设备散热的主流产品方案,能够有效应对设备日益增长的散热需求。液冷散热方案尤其在数据中心和高性能计算机中得到了大规模应用,其高效的散热性能和较低的能耗使其成为最具潜力的热管理方案之一。与此同时,热管冷却散热产品因其紧凑、无动件的特点,广泛应用于笔记本电脑、智能手机等消费电子产品。随着技术的不断进步,热管理领域的发展趋向智能化和集成化。智能温控系统通过传感器和控制算法实时监测设备温度,并根据需要自动调节冷却系统的工作状态,以确保设备在最佳温度范围内运行。未来的热管理系统将不仅仅是一个独立的散热模块,而是成为电子设备集成设计的一部分,提供更加高效、稳定的散热性能。
2、散热模组细分行业市场需求情况
热管理组件是维持电子设备性能和稳定性的关键组件,广泛应用于PC、服务器等行业,上述行业的增长极大拉动了散热模组需求的增长。随着高性能、高功率密度计算需求的增加以及硬件处理能力的提升,设备的散热问题变得尤为重要,由此带动散热模组在全球范围内保持增长态势。
(1)PC散热模组行业市场需求情况
在PC领域,散热模组主要用于控制CPU、GPU等核心部件温度。随着AI技术普及、云计算应用及游戏行业发展,高性能计算设备需求激增,推动AIPC(高性能嵌入式计算设备)出货量快速增长:全球AIPC出货量将从2024年的5730万台增至2028年的26010万台,复合增长率达45.96%,渗透率加速提升;而Non-AIPC(传统台式机和笔记本电脑)出货量则从2024年的20370万台逐年降至2028年的2060万台。
从市场规模看,Non-AIPC散热以风冷为主,单位价值约4.9美元,2024年对应市场规模约69.87亿元人民币;AIPC因需应对高频高负载任务,散热技术涵盖风冷、液冷等,单位价值量更高(2024-2028年预计12-28美元),同期市场规模从48.13亿元增至516.86亿元。整体来看,PC散热模组市场总规模从2024年的118亿元增至2028年的516.86亿元,复合增长率达44.67%,主要由AIPC出货量增长及单位价值提升驱动。
2024-2028年全球PC散热模组市场规模及预测

资料来源:普华有策
(2)服务器散热模组行业市场需求情况
受益于数据中心扩建、AI应用及高性能计算需求增长,服务器市场显著扩容:普通服务器出货量从2021年366.9万台预计增长至2025年的422万台(增幅15.1%),加速计算服务器(如AI、GPU训练服务器)出货量同期从23.1万台预计增长至94.5万台(增幅309.1%)。面对算力需求与数据中心承载能力的矛盾,提升单机柜功率密度成为关键,叠加AI服务器功耗提升及工信部PUE标准要求,推动散热模组需求向高效化升级。
服务器散热模组以风冷为主,液冷技术加速渗透,2025年液冷模组在通用服务器、加速服务器渗透率将分别达15%、50%。按单芯片功耗及单位成本测算,散热模组市场规模将从2021年70.7亿元增至2025年186.2亿元,年复合增长率27.39%,其中高功耗场景下液冷方案的规模化应用成为核心增长动力。
2021-2025年全球服务器散热模组市场规模及预测

资料来源:普华有策
3、散热模组行业技术水平及特点
为了解决高性能设备散热需求,全球范围内涌现了多种热管理技术,主要有风冷、液冷、热管冷却、均热板冷却、浸没冷却等几种技术。
散热模组行业的技术各具特色与应用场景:风冷技术是传统经济方案,结构简单、成本低,适用于低功率设备,但在高功率场景中散热效率不足;液冷技术凭借液体高热容与导率,分直接、间接两种类型,在数据中心等领域广泛应用,冷却液与系统集成不断优化。
热管冷却利用液体相变导热,结构简单、重量轻,适用于小型设备;均热板(VC)是热管技术的进阶,二维导热使其效率更高、形状更灵活,3DVC(三维两相均温)技术进一步突破散热瓶颈。浸没冷却将设备浸泡在冷却液中,无需风扇,在数据中心等场景节能降噪,未来有望成为主流冷却技术。
4、行业的周期性、季节性、区域性特点
散热模组行业周期性、季节性、区域性特点

资料来源:普华有策
5、散热模组行业上下游产业链情况
散热模组通过各种冷却技术(如风冷、液冷、热管等)实现热交换,是热管理体系中直接与设备热量产生部分接触并执行散热任务的核心部分,需要高效的热导材料,设计合理的形状和结构,以优化空气流动和散热效果。散热模组位于产业链的中游,主要涉及散热模组及元器件的生产制造、装配、质量测试等过程。散热模组行业的上下游产业如下图所示:
散热模组行业产业链结构图

资料来源:普华有策
散热模组行业上游包括原材料供应、生产设备供应、技术研发服务等环节,其中最主要环节为原材料供应。本行业主要原材料为铝、铜等金属材料,铝和铜是散热模组中最常用的金属材料,铝具有较好的导热性能,轻便且成本较低;铜则因其更高的热导率,通常用于高端设备,如高性能服务器热管理系统。随着电子设备功率和性能的提升,铜的应用逐渐扩大,尤其是在高端数据中心和高功率电子设备中。
散热模组行业下游产业为散热模组的终端应用市场,涉及消费电子(笔记本电脑、平板电脑、台式机、手机等)、服务器、显卡、数据中心、汽车电子、工业电子等领域,下游应用领域广泛。随着AIPC、数据中心等高性能、高功率密度计算需求的增加以及硬件处理能力的提升,下游行业发展状况良好,电子设备的散热需求持续增长,由此带动散热模组在全球范围内保持增长态势。下游行业需求具有多样性的特点,产品价格主要受终端市场需求、原材料采购价格、生产制造成本以及市场竞争等因素影响。
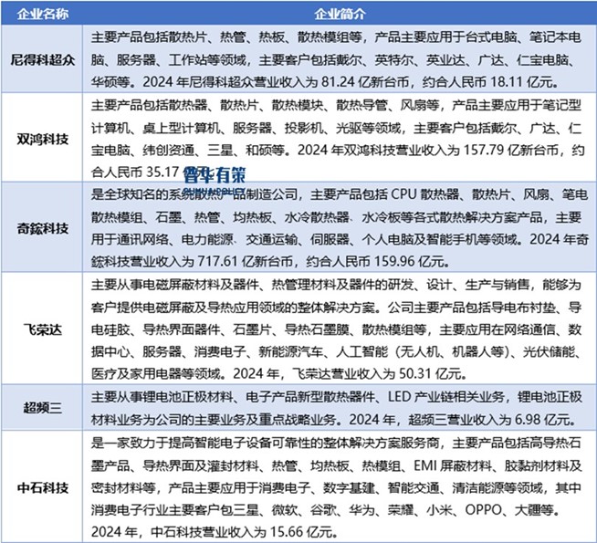
6、行业内主要企业情况
散热模组行业主要厂商包括尼得科超众、双鸿科技、奇鋐科技、飞荣达、超频三、中石科技等。
行业内主要企业介绍

资料来源:普华有策
《2025-2031年散热模组行业细分市场分析及投资前景预测报告》涵盖行业全球及中国发展概况、供需数据、市场规模,产业政策/规划、相关技术、竞争格局、上游原料情况、下游主要应用市场需求规模及前景、区域结构、市场集中度、重点企业/玩家,企业占有率、行业特征、驱动因素、市场前景预测,投资策略、主要壁垒构成、相关风险等内容。同时北京普华有策信息咨询有限公司还提供市场专项调研项目、产业研究报告、产业链咨询、项目可行性研究报告、专精特新小巨人认证、市场占有率报告、十五五规划、项目后评价报告、BP商业计划书、产业图谱、产业规划、蓝白皮书、国家级制造业单项冠军企业认证、IPO募投可研、IPO工作底稿咨询等服务。(PHPOLICY:GYF)