全球MRI设备市场预计2030年将增长至148.9亿美元,年复合增长率达到5.0%
1、MRI设备行业情况
(1)医学影像设备概况
医学影像是指为实现诊断或治疗引导的目的,对人体施加包括射频信号、X射线、超声、可见光等各种物理信号,记录人体反馈的信号强度分布,形成图像并使得医生可以从中判读人体结构、病变信息的技术手段,在临床诊断和研究中起到了重要作用。医学影像设备是施加物理信号并记录和反馈信号的设备和仪器。医学影像设备包含诊断影像设备与治疗影像设备两类。依据设备大小和成像机制的不同,临床常用的医学诊断影像设备可分为MRI、CT、XR和PET等大型医学影像设备及超声和内镜等其他医学影像设备。
其中,MRI影像设备是使用较为广泛的医学影像设备,在骨关节、软组织病变的诊断中具有较高的可信度,具有多参数成像、无创无痛、无电离辐射、较高的组织分辨力等特点。
不同类型的大型影像设备的特点及应用对比

资料来源:普华有策
(2)MRI设备技术概况
磁共振成像(MRI)利用生物体内的氢核在磁场中的共振特性进行成像。其工作原理如下:①启动扫描程序并调整参数;②计算机生成梯度和射频信号,通过梯度和射频系统放大;③射频信号激发原子核,产生核磁共振信号;④梯度信号产生磁场梯度编码空间位置;⑤接收线圈接受并放大信号;⑥通过重建软件将信号转化为图像,进行后处理。
MRI设备根据磁体类型可分为常导型、永磁型和超导型,磁场强度则分为低场、中场、高场和超高场。超导技术使得1.5T和3.0TMRI成为主流,并推动了设备的普及,尤其在三级医院和基层医疗机构中。永磁型MRI则以低采购和运维成本、开放式设计、舒适度高等特点,适合基层医疗机构,且能扩展至介入治疗领域。
2、全球及国内MRI设备市场规模
全球MRI设备市场近年来持续增长,市场规模已由2015年的75.0亿美元增长至2024年的111.0亿美元,年复合增长率为4.5%。预计2030年市场规模将进一步增长至148.9亿美元,年复合增长率达到5.0%。
2022-2030年全球MRI设备市场规模及预测(亿美元)

资料来源:普华有策
中国MRI设备市场规模已由2015年的104.5亿元增长至2024年的166.0亿元,年复合增长率5.3%;预计2030年市场规模将进一步增长至227.6亿元,预计年复合增长率5.4%。
2022-2030年中国MRI设备市场规模及预测(亿元)

资料来源:普华有策
超导MRI设备在国内市场占主导地位,2024年装机总量超过90%。其中,1.5T和3.0T设备分别占全年市场的53.9%和38.3%。预计到2030年,这两种机型的市场占比将保持稳定。
3、MRI设备竞争格局
(1)超导MRI设备
自80年代超导MRI设备问世以来,以GPS为代表的大型跨国企业长期垄断市场。近年来,国内厂商如联影医疗、万东医疗、东软医疗和深圳安科等加快了追赶步伐,推动国产替代。
2024年全球MRI设备装机量情况(%)2024年中国MRI设备装机量情况(%)

资料来源:普华有策
(2)永磁MRI设备
永磁MRI设备与超导MRI设备相比具有采购及维护成本低廉、易实现开放式设计等优点,在专科诊断及磁共振介入手术等领域具有稳定的市场规模。目前,全球永磁MRI设备市场趋于集中,富士胶片集团及百胜医疗等永磁MRI设备行业龙头企业具有较大的市场竞争优势;国内永磁MRI设备市场以万东医疗、福晴医疗等国产品牌为主。
4、细分MRI设备磁体行业情况分析
一套完整的MRI系统中包括磁体、梯度系统(包括梯度线圈和梯度功放)、射频系统、谱仪系统、计算机及其他辅助设施。其中,磁体及配套梯度线圈成本占核心部件成本的比例在50%左右。
(1)磁体
磁共振需要在高均匀、高稳定的强磁场中才能实现,磁体用于提供MRI成像所必需的磁场,是MRI设备最重要的组成部分之一。按照磁场的发生方式,可分为超导磁体和永磁体,具体情况如下所示:
超导磁体和永磁体的区别

资料来源:普华有策
(2)磁体的性能评价标准
MRI设备磁体的性能评价标准主要包括磁场强度、磁场均匀性、磁场稳定性、有效孔径和磁场安全性。
1)磁场强度:磁场强度越高,图像信噪比越高,能够更清晰地区分细微的组织差异,缩短扫描时间并提高效率。
2)磁场均匀性和稳定性:均匀的磁场有助于提高成像质量,减少失真。磁场稳定性受磁体类型和环境变化影响,超导磁体较为稳定,永磁体受环境影响较大。
3)有效孔径:指MRI设备可容纳扫描部位的内径,通常需达到60cm,增大孔径可提升用户体验并扩展应用范围,但也对磁体的设计和生产工艺提出更高要求,存在较高技术壁垒。
这些标准共同影响MRI设备的性能和应用效果。
(3)梯度线圈
梯度线圈与磁体配套,产生三个正交方向的梯度磁场,实现核磁共振信号的空间编码,直接影响成像速度和质量。主要性能指标包括梯度场强和切换速率,前者决定分辨率,后者影响扫描速度和信噪比。
5、MRI设备磁体及梯度线圈行业市场规模情况
2024年,全球MRI设备磁体及梯度线圈的市场规模约15.6亿美元,预计2030年将进一步增长至20.9亿美元,预计年复合增长率为5.0%;2024年,中国MRI设备磁体及梯度线圈市场规模约32.4亿元,预计2030年将进一步增长至47.1亿元,预计年复合增长率为6.4%。
2022-2030年全球MRI设备主磁体及梯度线圈市场规模及预测

资料来源:普华有策
2022-2030年中国MRI设备主磁体及梯度线圈市场规模及预测

资料来源:普华有策
6、行业发展态势分析
(1)存量更新需求及新兴市场增量需求共同带动行业持续发展
全球MRI设备市场由欧美厂商主导,设备价格高且场地要求高,导致发达国家与发展中国家的可及性差异大。约50%的人口无法使用MRI设备,发达国家配置较高,发展中国家较低。超导磁体产业集中在欧美、中国和日本,市场由头部企业主导,且存在较大存量更新需求。
新兴市场面临四大挑战:技术壁垒、液氦匮乏、运输成本高和服务费用贵,导致准入门槛高。随着发展中国家经济和医疗投入增加,MRI设备普及度将提升,推动全球市场增长。无液氦超导磁体技术的突破将降低成本,促进普及。
(2)政策扶持、国产企业崛起加速国产替代进程
MRI设备在核心部件、图像处理算法和整机系统设计等方面具有高技术壁垒。超导磁体、梯度线圈和射频线圈是国内企业重点突破的领域。高端MRI设备需要提升磁场强度、均匀度、稳定性等参数,研发难度较大。过去,核心部件由国际品牌垄断,国产化率较低。近年来,国家出台政策支持高端医疗装备产业,推动行业发展。国内厂商在技术、设备性能和服务上不断进步,逐步突破中低端市场并向高端市场拓展,逐渐打破外资技术垄断。预计国产替代趋势将增强,国内领先厂商迎来更大发展空间。
7、行业技术水平及特点
MRI设备的核心部件是磁体,决定了其关键技术指标。从80年代临床应用开始,磁体由常导磁体和永磁体发展到超导磁体。超导磁体的低温保持技术经历了液氦小挥发、液氦零挥发,最终实现无液氦技术。电磁性能、短腔、大孔径设计和开放式设计逐步优化。目前,MRI行业正向无氦化、高场化、开放化、专科化及数字智能化发展。具体情况如下:
(1)无氦化
低温超导磁体需在接近绝对零度的温度下保持超导特性,液氦是唯一能在此温度下保持液态的物质,但其易挥发、价格昂贵,且全球供应不均,尤其中国依赖进口,存在供应链风险。因此,无液氦技术成为MRI设备发展的关键方向,有助于降低成本、提高可靠性,并扩大应用。飞利浦、西门子、联影、GE等公司已推出无液氦MRI设备,行业正向无液氦化发展。
(2)高场化
随着MRI在医学影像中的广泛应用,临床对更高信噪比和分辨率的需求推动了磁场强度的发展。1.5T和3.0T是常用的临床设备,而超高场MRI(>3.0T)主要用于科研,成本高且体积大。超高场MRI分为动物成像用的9.4T和人体扫描用的7.0T。全球市场由GE、飞利浦主导,中国在该领域有突破,联影医疗推出了国产5.0T全身MRI,并成功研发9.4T全身超导磁体,打破技术垄断。
(3)开放化
传统MRI设备空间狭小,容易引发幽闭恐惧症,影响检查进展。开放式MRI提供更大空间,提升舒适度,适合更多体型的用户,并支持不同姿势的检查。随着微创手术需求增加,影像引导下的微创治疗也对MRI设备提出更高要求。开放式MRI面临结构复杂、磁场均匀性和稳定性问题。未来,高场强超导MRI可能会朝开放化设计发展,兼顾高磁场强度和大开放度。
(4)专科化
随着MRI在疾病诊断和治疗中的重要性增加,对MRI设备的需求也在上升。未来,个体化医疗推动定制化小型固定式或可移动MRI设备的发展,尤其是专科化MRI设备。国家政策鼓励超导核磁共振系统的研发,专科化MRI设备市场前景广阔。行业在永磁体设计和人工智能算法方面创新,已成功研发小型可移动MRI设备,推动其在临床应用。
(5)数字智能化
无液氦超导磁体的出现消除了液氦逃逸风险,使得MRI设备具备智能化、远程控制和自动化升降场等新特性。结合5G、物联网和云技术,可实现远程监控、参数调整和失超自动恢复,提升设备运行稳定性,减少停机时间,降低生命周期运维成本,促进超导MRI在海外新兴市场的普及。
8、行业进入主要壁垒
行业壁垒

资料来源:普华有策
9、行业发展面临的机遇与挑战
(1)行业面临的机遇
1)医学影像学是现代医学的重要组成部分
医学影像学在疾病预防、诊断和治疗中日益重要,推动了MRI设备市场的增长。随着人口老龄化和健康意识提升,医学影像需求增加,MRI技术凭借无创、高分辨率和多参数成像的优势,成为临床诊断中的关键工具,进而促进了MRI设备市场的快速发展。
2)国家政策大力支持
MRI设备属于生物医药领域的高端医疗装备产业,近年来国家出台了一系列支持政策,如《“十四五”生物经济发展规划》和《大型医用设备配置许可管理录(2023年)》等,推动了行业技术进步和发展。高端医疗装备产业正处于战略机遇期,未来发展空间巨大。3)MRI设备及其核心部件进口替代和自主可控需求强烈
目前,GPS等行业巨头在MRI领域保持市场领先优势,国内企业如联影医疗主要集中在中低端市场,凭借性价比占据一定份额。随着制造业向中高端转型和国际贸易形势变化,实现MRI核心技术自主可控及设备部件进口替代的需求日益迫切,为国内创新型企业提供了发展机会。
4)新兴市场需求逐步释放
欧美等发达国家MRI市场已成熟,主要由GPS等巨头占据;而发展中国家市场受限于经济和供应链不成熟,发展较慢。近年来,随着经济增长和医疗支出增加,发展中国家对MRI设备的需求逐步释放。国内厂商抓住机遇,积极进军海外市场,创造了新的业务增长点。
(2)行业面临的挑战
1)行业受宏观经济形势影响较大
我国经济从高速发展转向高质量发展,受宏观经济波动等不确定因素影响,经济增速可能放缓,进而影响医疗器械行业的发展。若行业景气度下滑,可能对行业经营造成较大压力。
2)液氦使用对行业发展和产品普及的制约
超导磁体需在极低温环境下才能发挥超导特性,通常依赖液氦维持运行,导致设备可靠性差、维护成本高且不便运输。液氦为不可再生资源,国内储量不足,主要依赖进口。为解决这一问题,行业通过研发少液氦或无液氦超导磁体技术,其中无液氦超导磁体是更彻底的解决方案。
3)行业集中度较高,国外厂商先发优势明显
MRI设备及核心部件研发生产门槛高,要求厂商具备强大的人才团队、产业链理解和技术前瞻能力。GPS等行业巨头在MRI领域深耕多年,占据主要市场份额,具备先发优势。国内厂商虽加大投入提升技术和市场拓展,但与国际巨头仍有差距,面临市场竞争风险和国际竞争力提升的障碍。
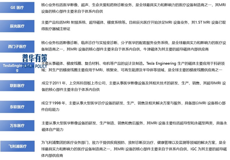
10、行业内的主要企业
行业内主要企业包括具有自产核心部件能力的MRI设备厂商及独立供应商,包括GE医疗、飞利浦医疗、西门子医疗、TeslaEngineering、东软医疗、万东医疗、辰光医疗等,具体情况如下:
行业内主要企业

资料来源:普华有策
《2025-2031年MRI设备行业产业链细分产品调研及前景研究预测报告》,涵盖行业全球及中国发展概况、供需数据、市场规模,产业政策/规划、相关技术、竞争格局、上游原料情况、下游主要应用市场需求规模及前景、区域结构、市场集中度、重点企业/玩家,企业占有率、行业特征、驱动因素、市场前景预测,投资策略、主要壁垒构成、相关风险等内容。同时北京普华有策信息咨询有限公司还提供市场专项调研项目、产业研究报告、产业链咨询、项目可行性研究报告、专精特新小巨人认证、市场占有率报告、十五五规划、项目后评价报告、BP商业计划书、产业图谱、产业规划、蓝白皮书、国家级制造业单项冠军企业认证、IPO募投可研、IPO工作底稿咨询等服务。(PHPOLICY:MJ)