CAR-T细胞药物市场现状及竞争格局、发展驱动因素机遇
细胞治疗是指利用患者自体(或异体)的成体细胞(或干细胞)对组织、器官进行修复的治疗方法。主要包括干细胞治疗和免疫细胞治疗。免疫治疗是指针对机体低下或亢进的免疫状态,人为地增强或抑制机体的免疫功能以达到治疗疾病目的的治疗方法。包括免疫细胞治疗和抗体药物治疗。嵌合抗原受体T细胞(CAR-T)是指使用基因转导的方法,将CAR基因导入自体或异体T细胞,使T细胞表达CAR分子,获得CAR-T,能够识别和杀伤肿瘤细胞等靶细胞。CAR-T结合了免疫治疗、基因治疗和细胞治疗,是免疫细胞治疗,也是广义上的基因治疗。
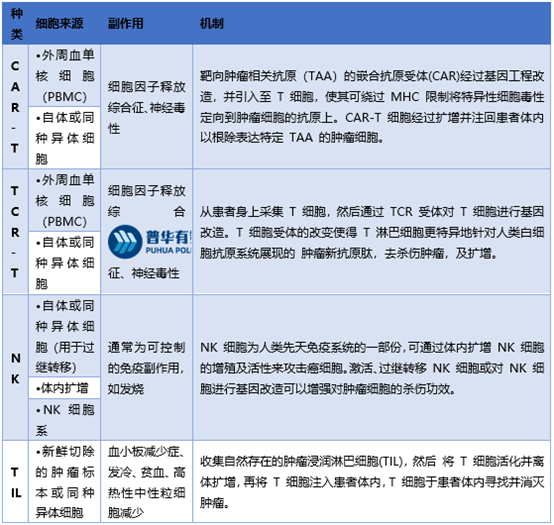
1、细胞免疫疗法概览
细胞免疫疗法是一种将免疫细胞(主要为T细胞)注入患者以治疗癌症的免疫疗法。细胞免疫疗法的主要类型包括CAR-T、肿瘤浸润淋巴细胞(TIL)和自然杀伤(NK)细胞疗法。

制图:普华有策
细胞免疫疗法所利用的主要细胞来源是自体细胞或同种异体细胞。自体疗法利用自体细胞,是通过采集患者的免疫细胞,在体外进行处理和培养,然后再输回给同一患者进行治疗,而同种异体疗法利用同种异体细胞,是利用与患者无关系的健康捐赠者的细胞制造的,并可以大量制造,用于治疗多个患者。因此,自体疗法与患者免疫系统的兼容性更高,而同种异体疗法的制造规模更大,治疗用途更广。目前,大多数正在研发或商业化的细胞免疫疗法都是自体疗法,但同种异体疗法被认为是未来细胞免疫疗法的发展方向,尽管须做出改进以解决其目前的局限性,如持久性有限和较高的宿主免疫排斥风险等问题。
2、行业特性及产业链关系
作为刚性特征较为明显的行业之一,生物制药行业不存在明显的周期性、区域性和季节性特征。
中国细胞治疗行业尚未形成完善产业链,多数产品应用处于实验室开发、临床前或临床项目申报阶段等。放眼全球,病毒载体出现供需缺口,企业将侧重于采用和实施创新技术放大工艺。
细胞治疗产业的上游行业为试剂耗材及设备厂商,中下游为CDMO/CRO等合同研发生产组织以及科研院校、医疗机构等在内的客户群体。
(1)上游行业影响
细胞治疗产业的上游行业为流式细胞仪、生物反应器、层析过滤器等设备生产商,用于细胞分选、转染等步骤的试剂,及细胞因子等原、辅料。
首先就是慢病毒的生产,如何实现高效的生产慢病毒,并实现慢病毒生产工艺的稳定放大,是行业普遍面临的难点也是生产企业受制的一大因素。目前全球仅有Oxford BioMedia等几家企业,具有病毒载体制备的核心技术,和稳定的规模化生产工艺,并且得到监管机构的认证。目前我国的生物实验室耗材仍有高达95%依赖进口,对产业链上游的核心把控不强,而且该行业具有技术门槛高、垄断性强两个特点。其中,研发生产使用的原材料大多是国外生产的,很容易被国外企业“卡脖子”。
(2)下游行业影响
随着中国细胞和基因疗法热度显现,龙头行业纷纷布局,小型企业大量涌现,但研发生产的瓶颈始终存在。药企不仅尚未积累足够的细胞治疗研发经验,同时也没有配套的生产厂房。CDMO作为一种新型研发生产外包模式,可提供的服务包括载体选择与优化服务、载体构建和病毒包装服务、质量检测服务、临床阶段小规模生产服务以及后期商业化生产服务。
在中下游产业链中,除了产品的研发生产以及稳定的冷链运输网络构建,行业内公司需要承担在学术界、生物技术和医学界的推广责任。这些可以从国际知名巨头在基因治疗产业的布局中得到印证。例如,辉瑞收购Bamboo和Vivet并与Spark Therapeutics 和Sangamo合作,建立了一个腺相关病毒平台。
细胞治疗应用门槛高于普通肿瘤药品,医院、医生需具备相应治疗经验,但不同之处在于,细胞治疗对医院、医生有更高的要求,其应用场景和模式与传统药物有所差别,治疗过程涉及细胞提取、细胞回输、监控不良反应等步骤。如果患者在医院接受治疗,而由企业将CAR-T细胞运输到医院,则对医院环境、医生能力具有相应要求,从而确保治疗过程顺利进行,及时处理患者可能出现的不良反应。
由于CAR-T具有平台技术的特点,能够形成“赢家通吃’的动力。快速的形成申报与规模化生产能力,并且在快速抢占市场的过程中与医生、运输渠道形成稳定关系是现阶段企业抢占市场的首要选择。而后续生产成本的降低,则可以通过和CDMO/CMO企业合作,全自动化生产、国产替代、下一代细胞治疗药物CAR-NK的研发申报等实现。
3、CAR-T细胞药物市场现状
现有恶性血液肿瘤治疗包括化疗、自体/异体干细胞移植、蛋白酶体抑制剂、免疫调节药物和单克隆抗体药物(裸抗、ADC和双特异性抗体)、CAR-T,大部分患者依据治疗的不同阶段,采取的治疗是这些疗法的组合。其中,CAR-T细胞药物为化疗、干细胞移植和抗体药物治疗难治或复发的患者提供了新的治疗选择。
从2017年诺华第一款CAR-T细胞药物Kymriah获批上市,启动了细胞治疗商业化大门。目前,美国FDA已批准六款CAR-T药物,前四款产品以CD19为治疗靶点,后两者则是BCMA靶点(分别在2021年3月和2022年2月批准),均为自体细胞疗法。据2023年2月披露的年报数据,拥有两款CAR-T的吉利德(Gilead)公司,2022全年总销售额达14.59亿美元,相较于2021年8.71亿美元的销售额,吉利德的CAR-T产品在2022年实现了67.5%的增长,尤其是Yescarta产品已从末线治疗推进到二线治疗,覆盖人群更高,Yescarta单一产品2022年全年销售额达11.6亿美元,突破了“重磅炸弹”级药物10亿美元的销售额门槛,显示了CAR-T细胞药物的巨大临床和商业价值。
2021年NMPA先后批准复星凯特的阿基仑赛注射液和药明巨诺的瑞基奥仑赛注射液上市,用于治疗复发或难治性大B细胞淋巴瘤,两款产品分别为吉利德公司Yescarta产品国内引进生产和BMS公司Breyanzi产品国内再开发的产品,均靶向CD19靶点,两者为国内首先获批的CART细胞疗法产品。
4、细胞治疗药物行业竞争格局
细胞治疗药物,如CAR-T,行业的发展相比传统药物、小分子药和抗体药物,尚处于产业化的早期。基于细胞治疗药物能够产生的临床价值,对于肿瘤治疗的革命性的疗效,以及后续可用于自身免疫疾病、衰老等慢病疾病的应用,细胞治疗药物具有巨大的发展前景,行业自身会逐渐成熟,推出更多有临床价值,使患者显著获益的药品。
目前,共有2款BCMA靶点的CAR-T细胞药物和1款BCMA靶点的BCMA×CD3双抗在美国和欧盟获批上市,获批的BCMA靶点CAR-T药物分别是BMS的Abecma(ide-cel)和强生/传奇生物合作开发的Carvykt(cilta-cel)以及双特异性抗体为强生的Teclistamab(商品名:Tecvayli)。
中国国内,驯鹿生物、科济药业和传奇生物的BCMACAR-T细胞药物在中国国内做完II期临床,已经申报NDA(新药上市申请)。科济药业的BCMA靶点CAR-T正在美国、加拿大开展II期临床试验。
在产业化的早期,细胞治疗产品作为药品监管,按照创新药发展,此类商业模式已经比较成熟,但上下游供应链、产业链需要随着产业的发展逐渐完善。在产业化早期介入,有成熟产品的企业,将会集聚许多人才资源、建立技术壁垒、建立药物平台,产生马太效应。以细胞治疗药物产业化应用为重点,作为企业发展战略目标的企业才能逐渐壮大,这个过程中需要大量的资金投入,规避技术风险、政策风险。只有拥有能够在全球销售的细胞药物,才能成功地转型成为世界级的生物制药企业。
5、影响行业发展的有利因素
(1)国家政策对生物医药行业的政策支持
生物医药行业是我国大力发展与扶持的行业,制定了《国家中长期科学和技术发展规划纲要(2006~2020年)》《“十三五”国家战略性新兴产业发展规划》《突破性治疗药物审评工作程序(试行)》《“十三五”生物技术创新专项规划》《“十三五”卫生与健康科技创新专项规划》《加强“从0到1”基础研究工作方案》《“十四五”医药工业发展规划》《“十四五”生物经济发展规划》等。综上,近年来,我国出台的一系列针对创新类药物的法律法规和行业政策,从药品研发、药品审批等环节给予优惠和支持创新类药物的研发及生产,对业内企业的研发、生产具有极大的推动作用。
(2)医疗保障体系逐步完善
2009年以来,我国政府推出的新医改方案,注重于逐步扩大医疗保险覆盖并提高医疗保险的报销比例,提升中国的整体医疗负担能力、供应能力和药品品质。“十三五”期间,我国继续建设并完善覆盖城乡居民医疗保障体系,扩大基本医疗保险覆盖面。随着我国医疗保障体系的不断完善,基本药物目录制度和医保目录的推行,社区和农村医疗卫生体系的建设,大量中低收入人群的药品使用需求将会得到有效释放,广大的农村医药市场开始扩增,这将进一步扩大医药市场规模。《“十四五”全民医疗保障规划》提出健全多层次医疗保障制度体系,提升基本医疗保险参保质量,优化完善基本医保待遇保障和筹资机制,鼓励商业健康保险和医疗互助发展,稳步建立长期护理保险制度。优化医疗保障协同治理体系,完善医疗保障支付机制和医药价格形成机制,加快健全基金监管体制机制,协同建设高效的医药服务供给体系。构筑坚实的医疗保障服务支撑体系,健全医疗保障公共服务体系,强化法治支撑,推动安全发展,加快医保信息化建设,健全标准化体系。这为科技创新能力强、产品质量有保障的制药企业提供了快速发展的契机。
(3)行业监管趋严,行业规范度和集中度提高
国家相关部门在药物的研发、产品注册、生产、生产检验、流通、异常反应处理等方面都制定了一系列的法律法规,以加强对生物医药行业的监管。生物医药行业相关政策的推出将进一步促进行业资源整合,提升行业集中度。监管的逐步升级是生物医药行业发展中的必经过程,未来生物医药行业的技术及准入门槛将越来越高,落后技术将逐渐淘汰,行业集中度也将逐步提高,真正拥有创新的研发能力、先进的生产技术和工艺、规范的营销体系的优势企业将在未来的市场竞争中占据更大的优势。
6、影响行业发展的不利因素
(1)研发和生产工艺开发难度大
生物医药产品的研发是一项复杂的系统工程,主要包括临床前研究、临床研究、药品注册申请与审批以及上市后持续研究。产品的工艺开发流程涉及工程细胞株建库、细胞培养工艺、纯化工艺、制剂工艺、工艺放大研究等。在生产工艺开发过程中,由于细胞表达系统的高敏性和蛋白质的复杂性以及不稳定性,工艺流程中有诸多因素需要进行严格的控制和调整。流程中涉及的各步骤较为复杂,技术难度较大,研发风险高。生物医药产品研发所需时间也较长,通常需要3-5年的研发和临床试验时间。工艺开发的总耗时长,投入资金大,结果的不确定性多,带来更高的难度和挑战。
(2)细胞治疗药物行业的竞争日益激烈
我国细胞治疗药物行业的竞争日益激烈。面临着主要跨国制药公司、生物技术公司及专业制药公司的竞争。我国针对血液瘤的CAR-T药物研发企业靶点单一,多为CD19或BCMA。目前有许多大型制药及生物技术公司已经正在开发用于治疗癌症(包括血液瘤和实体瘤)基干细胞的候选产品。较小或处于早期阶段的公司亦可能为重要的竞争对手,特别是通过与大型成熟公司的合作安排。潜在的竞争对手还包括学术机构、政府机构及其他公共和私人研究组织,有可能研发出替代性的技术。
(3)商业化前景不及预期
生物医药行业创始人多为科研人员,缺乏市场推广能力。医药企业多聚焦于在研管线与研发团队建设,新药上市后面临竞品上市、政策降价等影响,价值有所回落。市场目前较为担心CART产品销售不及预期,商业前景难以支撑市场估值。诺华的Kymriah(Tisagenlecleucel)是全球首款上市的CAR-T疗法,由于竞争激烈,2022年营收5.36亿美元,同比下降9%。CAR-T作为一种跨时代的细胞治疗方法,其转产与扩产复杂性、医院推广及医生教育、医保支付等方式完全有别于传统化药与大分子生物药,综合分析各影响因素,CAR-T市场前景仍然向好,市场应当对这种全新的细胞疗法有更多的耐心。
(4)产业成本下降不及预期
CAR-T是一种高度个性化的细胞免疫治疗技术,生产周期长,制备流程复杂,质控环节众多,整个生产流程涉及质粒的制备、病毒的制备、样本的采集、接收、处理、细胞刺激、转导/转染、扩增、收获、质量检测、冻存和运输等过程,在各个环节都需严格的质量控制。同时在整个生产过程中生产工艺的稳定性、工艺参数和质量控制都同等重要,这些都对CAR-T企业的产业化能力提出了较高的要求,这也导致了CAR-T企业生产成本的居高不下,也不利于市场规模的扩大。
7、行业主要玩家
(1)传奇生物
南京传奇生物科技有限公司(以下简称“南京传奇”)是一家专注细胞治疗疗法的生物科技企业,是金斯瑞生物科技的控股子公司。是中国第一家CAR-T行业的上市公司。LCAR-B38M是南京传奇的核心产品,主要针对BCMA靶点的CAR-T细胞治疗,2017年强生与南京传奇开始全球合作,共同开发和推广LCARB38M治疗BCMA靶点的多发性骨髓瘤患者。2022年3月,LCAR-B38M首先获得美国FDA获批上市(商品名Carvykti),后陆续在欧盟和日本上市。2023年1月,传奇生物在中国国内递交NDA新药上市申请。除CAR-T疗法外,传奇生物还布局同种异体细胞疗法,适应症包括血液系统肿瘤和实体瘤。
(2)科济药业
科济药业控股有限公司是一家聚焦于CAR-T细胞、抗体等肿瘤免疫治疗药物的创新型生物医药企业。公司已建立了广泛的CAR-T候选产品研发管线,开发了能够覆盖大部分实体瘤及血液肿瘤的高效特异性CAR-T及抗体药物候选产品。公司具有针对多种肿瘤靶点如GPC3、BCMA、Claudin18.2等十余款CAR-T细胞治疗产品。目前,科济药业已经获得多项国内外的CAR-T细胞新药临床试验许可。
(3)复星凯特
复星凯特生物科技有限公司为上海复星医药集团与美国Kite Pharma(吉利德科学旗下公司)的合营企业,致力于肿瘤免疫细胞治疗产品的研发和产业化规范化发展。复星凯特2017年初从美国Kite Pharma引进Yescarta,获得全部技术授权,并拥有其在中国包括香港、澳门地区的商业化权利,该产品被开发用于治疗二线或以上系统性治疗后复发或难治性大B细胞淋巴瘤,包括:弥漫性大B细胞淋巴瘤(DLBCL)非特指型、原发性纵隔B细胞淋巴瘤(PMBCL)、高级别B细胞淋巴瘤和滤泡淋巴瘤转化的DLBCL。2021年6月,FKC876(阿基仑赛注射液)获NMPA批准,成为中国首款CAR-T产品。
(4)药明巨诺-B
药明巨诺(开曼)有限公司是由全球细胞免疫疗法的领军企业巨诺医疗与药明康德共同在中国建立的CAR-T细胞免疫疗法技术研发商。公司已建立了一个专注针对血液及实体瘤突破性细胞免疫疗法的开发、制造和商业化一体化平台。建立了涵盖血液及实体瘤的全面且差异化的CAR-T产品管线。主打产品瑞基奥仑赛注射液是针对复发或难治B细胞淋巴瘤的靶向CD19的CART疗法,成为中国第二款商业化CAR-T疗法。
更多行业资料请参考普华有策咨询《2023-2029年细胞治疗药物行业市场调研及发展趋势预测报告》,同时普华有策咨询还提供产业研究报告、产业链咨询、项目可行性报告、专精特新小巨人认证、BP商业计划书、产业图谱、产业规划、蓝白皮书、IPO募投可研、IPO工作底稿咨询等服务。
目录
第一章 细胞药物行业相关概述
第一节 细胞药物行业定义及分类
一、行业定义
二、行业特性及在国民经济中的地位及影响
第二节 细胞药物行业特点及模式
一、细胞药物行业发展特征
二、细胞药物行业经营模式
第三节 细胞药物行业产业链分析
一、产业链结构
二、细胞药物行业主要上游2017-2022年供给规模分析
三、细胞药物行业主要上游2017-2022年价格分析
四、细胞药物行业主要上游2023-2029年发展趋势分析
五、细胞药物行业主要下游2017-2022年发展概况分析
六、细胞药物行业主要下游2023-2029年发展趋势分析
第二章 细胞药物行业全球发展分析
第一节 全球细胞药物市场总体情况分析
一、全球细胞药物行业的发展特点
二、全球细胞药物市场结构
三、全球细胞药物行业市场规模分析
四、全球细胞药物行业竞争格局
五、全球细胞药物市场区域分布
第二节 全球主要国家(地区)市场分析
一、欧洲
1、欧洲细胞药物行业市场规模
2、欧洲细胞药物市场结构
3、2023-2029年欧洲细胞药物行业发展前景预测
二、北美
1、北美细胞药物行业市场规模
2、北美细胞药物市场结构
3、2023-2029年北美细胞药物行业发展前景预测
三、日韩
1、日韩细胞药物行业市场规模
2、日韩细胞药物市场结构
3、2023-2029年日韩细胞药物行业发展前景预测
四、其他
第三章 《国民经济行业分类与代码》中细胞药物所属行业2023-2029年规划概述
第一节 2017-2022年所属行业发展回顾
一、2017-2022年所属行业运行情况
二、2017-2022年所属行业发展特点
三、2017-2022年所属行业发展成就
第二节 细胞药物行业所属行业2023-2029年规划解读
一、2023-2029年规划的总体战略布局
二、2023-2029年规划对经济发展的影响
三、2023-2029年规划的主要目标
第四章 2023-2029年行业发展环境分析
第一节 2023-2029年世界经济发展趋势
第二节 2023-2029年我国经济面临的形势
第三节 2023-2029年我国对外经济贸易预测
第四节2023-2029年行业技术环境分析
一、行业相关技术
二、行业专利情况
1、中国细胞药物专利申请
2、中国细胞药物专利公开
3、中国细胞药物热门申请人
4、中国细胞药物热门技术
第五节2023-2029年行业社会环境分析
第五章 普华有策对细胞药物行业总体发展状况
第一节 细胞药物行业特性分析
第二节 细胞药物产业特征与行业重要性
第三节 2017-2022年细胞药物行业发展分析
一、2017-2022年细胞药物行业发展态势分析
二、2017-2022年细胞药物行业发展特点分析
三、2023-2029年区域产业布局与产业转移
第四节 2017-2022年细胞药物行业规模情况分析
一、行业单位规模情况分析
二、行业人员规模状况分析
三、行业资产规模状况分析
四、行业市场规模状况分析
第五节 2017-2022年细胞药物行业财务能力分析与2023-2029年预测
一、行业盈利能力分析与预测
二、行业偿债能力分析与预测
三、行业营运能力分析与预测
四、行业发展能力分析与预测
第六章 POLICY对2023-2029年我国细胞药物市场供需形势分析
第一节 我国细胞药物市场供需分析
一、2017-2022年我国细胞药物行业供给情况
二、2017-2022年我国细胞药物行业需求情况
1、细胞药物行业需求市场
2、细胞药物行业客户结构
3、细胞药物行业区域需求结构
三、2017-2022年我国细胞药物行业供需平衡分析
第二节 细胞药物产品市场应用及需求预测
一、细胞药物产品应用市场总体需求分析
1、细胞药物产品应用市场需求特征
2、细胞药物产品应用市场需求总规模
二、2023-2029年细胞药物行业领域需求量预测
1、2023-2029年细胞药物行业领域需求产品功能预测
2、2023-2029年细胞药物行业领域需求产品市场格局预测
第七章 我国细胞药物行业运行分析
第一节 我国细胞药物行业发展状况分析
一、我国细胞药物行业发展阶段
二、我国细胞药物行业发展总体概况
第二节 2017-2022年细胞药物行业发展现状
一、2017-2022年我国细胞药物行业市场规模
二、2017-2022年我国细胞药物行业发展分析
三、2017-2022年中国细胞药物企业发展分析
第三节 2017-2022年细胞药物市场情况分析
一、2017-2022年中国细胞药物市场总体概况
二、2017-2022年中国细胞药物市场发展分析
第四节 我国细胞药物市场价格走势分析
一、细胞药物市场定价机制组成
二、细胞药物市场价格影响因素
三、2017-2022年细胞药物价格走势分析
四、2023-2029年细胞药物价格走势预测
第八章 POLICY对中国细胞药物市场规模分析
第一节 2017-2022年中国细胞药物市场规模分析
第二节 2017-2022年我国细胞药物区域结构分析
第三节 2017-2022年中国细胞药物区域市场规模
一、2017-2022年东北地区市场规模分析
二、2017-2022年华北地区市场规模分析
三、2017-2022年华东地区市场规模分析
四、2017-2022年华中地区市场规模分析
五、2017-2022年华南地区市场规模分析
六、2017-2022年西部地区市场规模分析
第四节 2023-2029年中国细胞药物区域市场前景预测
一、2023-2029年东北地区市场前景预测
二、2023-2029年华北地区市场前景预测
三、2023-2029年华东地区市场前景预测
四、2023-2029年华中地区市场前景预测
五、2023-2029年华南地区市场前景预测
六、2023-2029年西部地区市场前景预测
第九章 普●华●有●策对2023-2029年细胞药物行业产业结构调整分析
第一节 细胞药物产业结构分析
一、市场细分充分程度分析
二、下游应用领域需求结构占比
三、领先应用领域的结构分析(所有制结构)
第二节 产业价值链条的结构分析及产业链条的整体竞争优势分析
一、产业价值链条的构成
二、产业链条的竞争优势与劣势分析
第十章 细胞药物行业竞争力优势分析
第一节 细胞药物行业竞争力优势分析
一、行业整体竞争力评价
二、行业竞争力评价结果分析
三、竞争优势评价及构建建议
第二节 中国细胞药物行业竞争力剖析
第三节 细胞药物行业SWOT分析
一、细胞药物行业优势分析
二、细胞药物行业劣势分析
三、细胞药物行业机会分析
四、细胞药物行业威胁分析
第十一章 2023-2029年细胞药物行业市场竞争策略分析
第一节 行业总体市场竞争状况分析
一、细胞药物行业竞争结构分析
1、现有企业间竞争
2、潜在进入者分析
3、替代品威胁分析
4、供应商议价能力
5、客户议价能力
6、竞争结构特点总结
二、细胞药物行业企业间竞争格局分析
1、不同规模企业竞争格局
2、不同所有制企业竞争格局
3、不同区域企业竞争格局
三、细胞药物行业集中度分析
1、市场集中度分析
2、企业集中度分析
3、区域集中度分析
第二节 中国细胞药物行业竞争格局综述
一、细胞药物行业竞争概况
二、重点企业市场份额占比分析
三、细胞药物行业主要企业竞争力分析
1、重点企业资产总计对比分析
2、重点企业从业人员对比分析
3、重点企业营业收入对比分析
4、重点企业利润总额对比分析
5、重点企业负债总额对比分析
第三节 2017-2022年细胞药物行业竞争格局分析
一、国内主要细胞药物企业动向
二、国内细胞药物企业拟在建项目分析
三、我国细胞药物市场集中度分析
第四节 细胞药物企业竞争策略分析
一、提高细胞药物企业竞争力的策略
二、影响细胞药物企业核心竞争力的因素及提升途径
第十二章 普华有策对行业重点企业发展形势分析
第一节 企业五
一、企业概况及细胞药物产品介绍
二、企业核心竞争力分析
三、企业主要利润指标分析
四、2017-2022年主要经营数据指标
五、企业发展战略规划
第二节 企业二
一、企业概况及细胞药物产品介绍
二、企业核心竞争力分析
三、企业主要利润指标分析
四、2017-2022年主要经营数据指标
五、企业发展战略规划
第三节 企业三
一、企业概况及细胞药物产品介绍
二、企业核心竞争力分析
三、企业主要利润指标分析
四、2017-2022年主要经营数据指标
五、企业发展战略规划
第四节 企业四
一、企业概况及细胞药物产品介绍
二、企业核心竞争力分析
三、企业主要利润指标分析
四、2017-2022年主要经营数据指标
五、企业发展战略规划
第五节 企业五
一、企业概况及细胞药物产品介绍
二、企业核心竞争力分析
三、企业主要利润指标分析
四、2017-2022年主要经营数据指标
五、企业发展战略规划
第十三章 普●华●有●策对2023-2029年细胞药物行业投资前景展望
第一节 细胞药物行业2023-2029年投资机会分析
一、细胞药物行业典型项目分析
二、可以投资的细胞药物模式
三、2023-2029年细胞药物投资机会
第二节 2023-2029年细胞药物行业发展预测分析
一、产业集中度趋势分析
二、2023-2029年行业发展趋势
三、2023-2029年细胞药物行业技术开发方向
四、总体行业2023-2029年整体规划及预测
第三节 2023-2029年规划将为细胞药物行业找到新的增长点
第十四章 普●华●有●策对 2023-2029年细胞药物行业发展趋势及投资风险分析
第一节 2017-2022年细胞药物存在的问题
第二节 2023-2029年发展预测分析
一、2023-2029年细胞药物发展方向分析
二、2023-2029年细胞药物行业发展规模预测
三、2023-2029年细胞药物行业发展趋势预测
四、2023-2029年细胞药物行业发展重点
第三节 2023-2029年行业进入壁垒分析
一、技术壁垒分析
二、资金壁垒分析
三、政策壁垒分析
四、其他壁垒分析
第四节 2023-2029年细胞药物行业投资风险分析
一、竞争风险分析
二、原材料风险分析
三、人才风险分析
四、技术风险分析
五、其他风险分析

户名:北京普华有策信息咨询有限公司
开户银行:中国农业银行股份有限公司北京复兴路支行
账号:1121 0301 0400 11817
任何客户订购普华有策产品,公司都将出具全额的正规增值税发票,并发送到客户指定微信或邮箱。
