

智能线性驱动行业发展趋势及驱动因素分析
智能线性驱动行业发展趋势及驱动因素分析
微软雅黑&
2024-10-16

机床行业发展特点及竞争格局分析
机床行业发展特点及竞争格局分析
2024-10-15

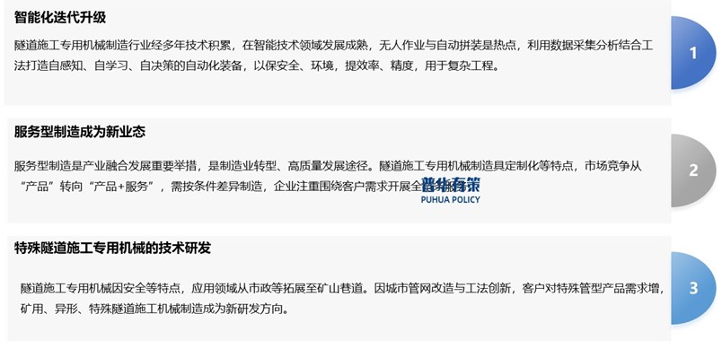
隧道施工专用机械制造行业市场机遇、竞争挑战与发展之路
隧道施工专用机械制造行业市场机遇、竞争挑战与发展之路
;font-family:
2024-10-15

软磁铁氧体材料行业发展趋势、机遇和挑战分析
软磁铁氧体材料行业发展趋势、机遇和挑战分析
2024-10-15

压铸行业前行风向:技术革新与市场演变趋势
压铸行业前行风向:技术革新与市场演变趋势
2024-10-15

汽车发电机行业发展现状、市场需求及主要竞争企业
汽车发电机行业发展现状、市场需求及主要竞争企业
2024-10-15

阻燃材料行业发展环境、面临的机遇和挑战及未来发展趋势分析
阻燃材料行业发展环境、面临的机遇和挑战及未来发展趋势分析
;font-family:&
2024-10-14

政策鼓励成为导热材料行业破局发展的重要力量
政策鼓励成为导热材料行业破局发展的重要力量
2024-10-14

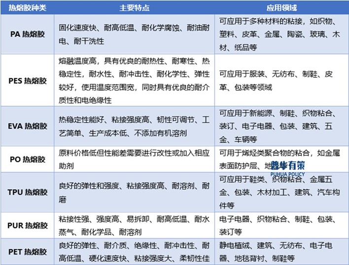
热熔胶行业概述、产业链、竞争格局、趋势以及壁垒分析
热熔胶行业概述、产业链、竞争格局、趋势以及壁垒分析
;font-family:'
2024-10-14

丙纶行业发展现状以及未来趋势分析
丙纶行业发展现状以及未来趋势分析
微软雅黑'
2024-10-14

涤纶行业发展历史、未来趋势及面临的挑战与对策
涤纶行业发展历史、未来趋势及面临的挑战与对策
2024-10-14

2024年规划设计行业政策解读及发展趋势
2024年规划设计行业政策解读及发展趋势
1、规划设计行业发展概况
城市规划设计业务需求量与城市城区建设面积密切相关。根据国家统计局数据
2024-10-12

在技术与政策助力下,跨境电商行业将持续快速发展
在技术与政策助力下,跨境电商行业将持续快速发展
2024-10-12

跨境电商物流行业的发展历程及趋势分析
跨境电商物流行业的发展历程及趋势分析
微软雅黑&#
2024-10-12

高端压力容器需求将逐步扩大,市场前景广阔
高端压力容器需求将逐步扩大,市场前景广阔
2024-10-12

汽车起动机行业未来发展趋势、竞争格局及主要玩家
汽车起动机行业未来发展趋势、竞争格局及主要玩家
1
2024-10-12

在政策推动下,生物制造行业将进入发展黄金期
在政策推动下,生物制造行业将进入发展黄金期
2024-10-12

营养素行业蓬勃发展下的机遇与挑战分析
营养素行业蓬勃发展下的机遇与挑战分析
微软雅黑&#
2024-10-11

NOR Flash行业市场规模及下游各领域应用、发展趋势
NOR Flash行业市场规模及下游各领域应用、发展趋势
1、存储芯片行业概况
存储芯片,又称半导体存
2024-10-11

汽车零部件行业全球格局演进与中国崛起之路
汽车零部件行业全球格局演进与中国崛起之路
2024-10-11