

视光学材料行业细分产品及发展特点剖析
视光学材料行业细分产品及发展特点剖析
1、视光学材料的发展历程
视光学是指现代光学技术和现代眼科技术相结合,运用现代光学技术解决视觉障碍的新兴交叉学科。重点研究方向是与人眼视觉有关的生理、病理和光学问题。视光学材料则是专门应用于视光学领域中解决视觉障碍必不可少的材料的总称。
视光学材料的发展历程主要阶段
2-250GGG6334Z.jpg [/uploads/ueditor/20250717/2-250GGG6334Z.jpg]
资料来源:普华有策
2、视光学树脂材料的分类
视光学
2025-07-18

钼行业产业链剖析及行业供需情况分析
钼行业产业链剖析及行业供需情况分析
1、钼行业概括
钼(Molybdenum,化学符号Mo)是由瑞典化学家卡尔·威廉·舍勒(C.W.Scheele)于1778年首次从辉钼矿(MoS₂)中分离并鉴定的过渡金属元素,位于元素周期表第五周期第6族(铬分族)。
钼是一种具有银白色金属光泽的塑性金属,其突出特性包括优异的机械强度、极高的熔点和硬度、良好的导热与导电性能、卓越的耐磨性、低热膨胀系数以及优异的抗腐蚀性能,在工业应用中展现出显著的不可替代性。作为关键的功能性添加剂,钼广泛应用于低合金钢、合
2025-07-18

5G和人工智能的发展将推动化合物半导体市场需求增长,带来新机遇
5G和人工智能的发展将推动化合物半导体市场需求增长,带来新机遇
1、化合物半导体行业的基本情况
半导体按照历史进程可分为以硅基为代表的第一代半导体,以砷化镓、磷化铟等化合物为代表的第二代半导体,和以碳化硅、氮化镓等化合物为代表的第三代半导体。与第一代半导体由单一元素组成不同,第二代和第三代半导体材料由两种或以上元素组成,统称为化合物半导体。
材料性能决定应用场景,化合物半导体广泛适用于高电压、高功率、高频率等领域。硅元素因结构简单,自然界储量大,制备相对容易,因此硅基半导体应用广泛,特别在
2025-07-18

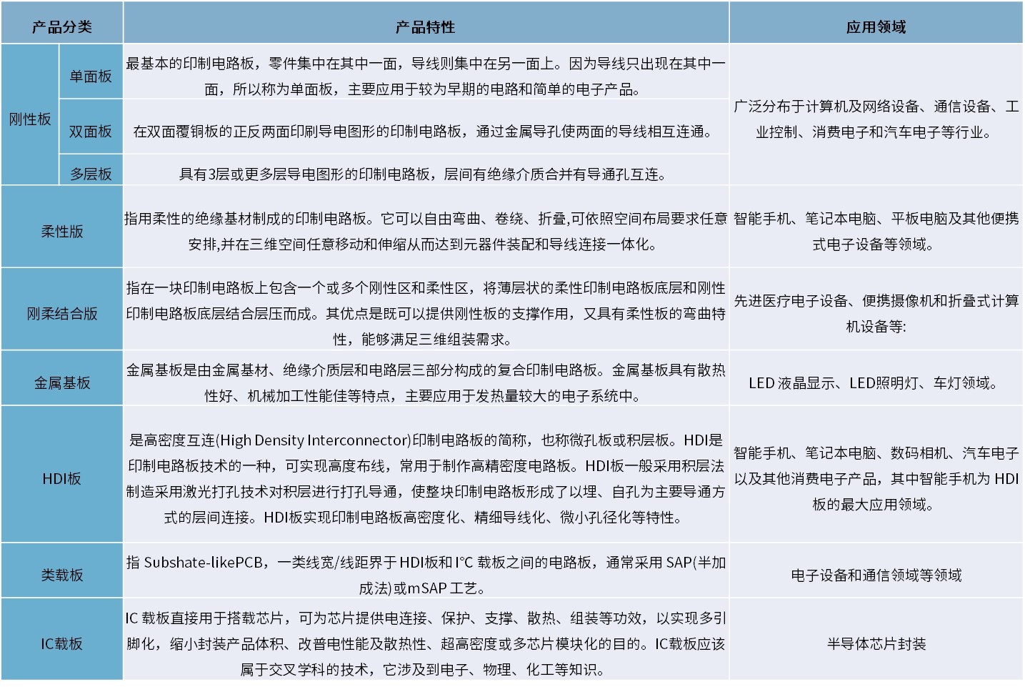
电子产品轻量化、高频化推动PCB向高密、柔性、集成化发展。
电子产品轻量化、高频化推动PCB向高密、柔性、集成化发展。
1、 印制电路板行业概况
(1)印制电路板概述
印制电路板(PrintedCircuitBoard,简称“PCB”),是指在通用基材上按预定设计形成点间连接及印制元件的印制板,其主要功能是:(1)为电路中各种元器件提供机械支撑;(2)使各种电子元器组件通过电路进行连接,起到导通和传输的作用;(3)用标记符号将所安装的各元器件标注出来,便于插装、检查及调试。PCB可以实现电子元器件之间的相互连接,起中继传输的作用,是电子元器件的支撑
2025-07-17

光伏行业扩产需求和技术革新推动湿法设备行业高速增长。
光伏行业扩产需求和技术革新推动湿法设备行业高速增长。
1、光伏湿法设备行业的技术特点
(1)光伏湿法设备应用于清洗、制绒和刻蚀等核心工艺环节
光伏湿法设备主要应用于光伏产业链中游的光伏电池片制造环节。如下图所示,光伏电池片生产流程主要包括清洗与制绒、扩散/掺杂、刻蚀、镀膜、丝网印刷和烧结等主要工艺。湿法设备主要应用于清洗与制绒、刻蚀核心工艺环节,设备技术水平直接影响光伏电池片的光电转换效率及性能。
光伏湿法设备产业链图
2-250G616345c63.jpg [/uploads/ued
2025-07-17

技术进步下游拓展和国产化驱动下半导体清洗设备行业发展空间广阔
技术进步下游拓展和国产化驱动下半导体清洗设备行业发展空间广阔
1、半导体湿法清洗设备行业的技术特点
(1)清洗是半导体前道晶圆制造过程中步骤占比最高的工序,清洗工序数量随半导体技术进步呈持续增长趋势,清洗设备是晶圆制造核心工艺装备之一
半导体晶圆制造中的清洗工艺至关重要,影响着器件性能和良率。每道工序中,晶圆表面容易积累颗粒、金属、有机物等污染物,可能导致芯片性能下降或失效,因此需要在各工序前后进行清洗。
污染源主要分为制造工艺本身和环境因素。针对不同工序的晶圆,如前段工序(FEOL)中
2025-07-17

AI医学影像行业全景解析:现状、趋势与竞争格局
AI医学影像行业全景解析:现状、趋势与竞争格局
1、行业概述
AI医学影像是指利用人工智能技术(如深度学习、机器学习等)对医学影像数据进行分析和解读,辅助医生进行疾病诊断、治疗规划和预后评估。AI医学影像的核心是通过算法自动识别影像中的病变区域,提供定量分析和诊断建议。
医学诊断服务在人工智能技术的发展中受益匪浅。医学诊断在医疗健康领域占据关键地位,为临床决策提供依据,其效率和准确性至关重要。现代医检依赖大型自动化设备,产生大量多模态数据。在个性化医疗、资源配置优化和检验技术不断更新的背景
2025-07-14

AI医疗渗透度显著提升
AI医疗渗透度显著提升
1、AI医疗行业概述
人工智能(AI)基于计算机技术,通过整合和分析大量数据信息,由算法主导,具备自主学习和判断能力,是一种模拟、延伸和拓展人类智能的复杂处理系统。AI医疗利用机器学习、自然语言处理和深度学习等先进技术,对药物开发和患者诊疗等环节进行智能化管理和升级,从而提升医疗服务的效率和质量。根据应用场景的不同,AI医疗可以细分为AI医学影像、AI药物研发、AI医疗机器人和AI健康管理等。
我国AI医疗行业起步较晚,20世纪80年代开始相关研究。随着阿里、腾讯、
2025-07-14

国内外轴承行业发展与下游应用市场分析报告
国内外轴承行业发展与下游应用市场分析报告
1、轴承行业情况
(1)全球轴承行业发展情况
当前,全球轴承产品体系已形成庞大且精细的格局,种类超过5万种,规格突破15万种,覆盖了从通用机械到高端装备的各类应用场景。
从市场规模来看,全球轴承行业已进入稳定增长阶段,近年来市场规模始终保持在1000亿美元以上。数据显示,2023年全球轴承市场规模达到1340亿美元;按照当前发展趋势,预计到2030年这一规模将突破2600亿美元,复合年均增长率约为8.5%,增长动力主要来自新能源汽车、风电、高端装
2025-07-11

动物营养行业发展概况和趋势
动物营养行业发展概况和趋势
1、动物营养行业发展概况
动物营养是指动物生命活动所需的营养物质及其摄入、利用和代谢过程。这些营养物质包括蛋白质、脂肪、碳水化合物、维生素和矿物元素等,它们对动物的生长、繁殖、泌乳和健康等方面起着至关重要的作用。氨基酸是蛋白质的基本组成单元,对人和动物的营养健康十分重要,广泛应用于饲料、食品、医药和日化等领域。根据营养功能进行分类,赖氨酸、苏氨酸等八种氨基酸属于必需氨基酸,无法自身合成仅能通过外部摄取。主要氨基酸种类的分类情况如下:
氨基酸种类的分类情况
2-
2025-07-11

生物基材料和生物燃料是废弃油脂资源化利用的最佳途径
生物基材料和生物燃料是废弃油脂资源化利用的最佳途径
1、废弃油脂资源综合利用行业概述
(1)我国废弃油脂资源丰富,废弃油脂收集和利用发展空间较大
我国废弃油脂主要来源于食用油消费产生的废弃物,因此废弃油脂的资源量与食用油消费量、饮食习惯挂钩,我国是最主要的废弃油脂资源国。我国可利用的餐厨垃圾丰富,处理率较低,可供提取的废弃油脂潜力巨大。以废弃油脂产生量约占食用油总消费量的30%估算,对应2023年食用油消费预计产生废弃油脂约1,100万吨,并且国内油脂精加工后以及各类肉及肉制品加工后剩余的
2025-07-11

触控显示产业深度报告:现状、趋势与企业竞争格局
触控显示产业深度报告:现状、趋势与企业竞争格局
1、触控显示行业基本情况
触控显示行业是我国信息产业发展的重要组成部分,触控显示产品广泛应用于人机交互的实现,现已广泛应用于智能穿戴设备、车载触控、智能家居、医疗设备、工业控制、户外显示等领域。
近年来,我国触控显示产业发展迅速,已成为世界上重要的液晶显示屏制造国,触控显示产业链完整,绝大部分产品和主要生产环节均可在国内完成。完善的产业链带动了行业厂商综合竞争力的大幅提升,上游原材料生产供应链完备,配套工艺设备生产商经验日渐丰富、技术逐步成熟
2025-07-08

蓝宝石衬底材料行业:应用拓展、技术革新与市场竞争
蓝宝石衬底材料行业:应用拓展、技术革新与市场竞争
1、蓝宝石衬底材料行业概况
蓝宝石衬底材料是半导体产业链中的关键基础材料,凭借高硬度、高热导率、优异的化学稳定性和透光性,广泛应用于LED行业、消费电子(如智能手机屏幕、摄像头窗口)、太阳能电池、光通信及生物医学等领域。从供给端来看,随着长晶及加工的技术和工艺进步,蓝宝石尺寸不断扩大并规模化生产,技术进步和规模化生产使得蓝宝石材料的成本持续下降,持续降本也有望给蓝宝石带来新的应用市场。
从中远期发展来看,蓝宝石行业仍将以LED行业为主,并随
2025-07-08

液化石油气瓶阀门行业安全标准升级与市场需求驱动下的发展路径
液化石油气瓶阀门行业安全标准升级与市场需求驱动下的发展路径
1、液化石油气瓶阀门行业概览
阀门是流体输送系统中的控制部件,具有截止、调节、导流、防止逆流、稳压、分流或溢流泄压等功能。用于流体控制系统的阀门,从最简单的截止阀到极为复杂的自控系统中所用的各种阀门,其品种和规格相当繁多。阀门可用于控制空气、水、蒸汽、各种腐蚀性介质、泥浆、油品、液态金属和放射性介质等各种类型流体的流动,根据使用场景的不同,阀门可分为水暖阀门、工业阀门、医疗阀门等,而根据用途的不同,阀门分类如下:
阀门分类情况
2025-07-08

智能矿山行业:从起步到腾飞的探索之路
智能矿山行业:从起步到腾飞的探索之路
1、智能矿山行业概述
全球矿业正在经历一场新的革命,智能矿山是针对传统矿业行业提出的一种先进的矿山管理模式,将以工业物联网为核心、包括人工智能、大数据、物联网、云计算等新技术不断深化应用到矿业领域,形成全面自主感知、实时高效互联、自主学习、智能分析决策、动态预测预警、精准协同控制的矿山智能系统,能够实现矿山生产的全流程智能化运行,包括采矿作业智能化、选冶过程自动化、运输调度的无缝化,最终实现矿山生产的安全提升、减员增效、节能降耗。
从智能矿山整体架构来
2025-07-08

建筑防水材料行业市场规模、产品结构与绿色化转型路径分析
建筑防水材料行业市场规模、产品结构与绿色化转型路径分析
1、建筑防水材料行业发展历程
(1)建筑防水材料简要介绍
建筑物和构筑物在使用过程中,都会受到各种自然因素的影响。由于建造形式和防水部位不同,所受的影响也各异。例如,建筑屋面防水层长期暴露在自然环境中,受到雨、雪、风、霜、紫外线和空气污染物的侵蚀;建筑物地下部分不仅长期处于水中,还要承受不均匀沉降的反复作用;桥梁则需承受频繁交通载荷的反复应力。因此,建筑防水材料不仅需要具备抵抗复杂应力的力学性能,还需在各种自然因素的长期影响下保持综合
2025-07-07

速冻调制食品或将成为未来主流?
速冻调制食品或将成为未来主流?
1、速冻调制食品行业介绍
速冻调制食品是以粮食、肉类、水产品、蔬菜等为主要原料,配以水、油、调味品等辅料,经过调制、加工、成型、速冻,专为用餐场景设计的预包装食品。速冻工艺能在短时间内使食品中心温度降至-18℃以下,食品需在该温度下储存、运输和销售。速冻调制食品产业链分为上中下游三部分:上游为原料及初加工,包括粮食、肉类、水产品、蔬菜等;中游为速冻调制食品生产;下游为需求渠道,包括商超、连锁餐饮、食堂团膳、线上零售等。
速冻调制食品行业产业链分析
2-25
2025-07-07

焦化行业供需情况及利润水平的变动趋势
焦化行业供需情况及利润水平的变动趋势
1、焦化行业市场供求状况及变动原因
煤焦化又称煤炭高温干馏,具体指以煤为原料,在炭化室隔绝空气的条件下,经过高温干馏,焦饼温度达到
950℃—1050℃即形成焦炭,同时获得焦炉煤气、煤焦油以及其他化学产品的过程。
中国是世界上最大的焦炭生产国,炼焦技术装备出口到 10 多个国家,是具有较强竞争力的煤化工产业。
目前,我国焦化行业已形成集“研发设计、装备制造、建设施工、生产管理、检化验手段”等功能一体,拥有先进工艺技术和现代装备的炼焦工业体系。全国焦化
2025-07-04

一定时期内,内燃发动机仍将在汽车动力源中占据主要地位
一定时期内,内燃发动机仍将在汽车动力源中占据主要地位
1、汽车发动机简介
汽车发动机是将其他形式的能量转化为机械能,为汽车提供动力的装置,被誉为汽车的‘心脏’。现代发动机集成了电子、控制、化工技术和新型材料等多重技术,成为高技术含量的产品。发动机的性能直接影响汽车的整体表现和品质。汽车发动机行业是汽车行业的重要分支。根据动力来源不同,汽车发动机可分为汽油发动机和柴油发动机。
发动机介绍
2-250F4140210V4.jpg [/uploads/ueditor/20250704/2-25
2025-07-04

下游需求持续增长,为玻璃升降器行业提供了广阔的发展空间
下游需求持续增长,为玻璃升降器行业提供了广阔的发展空间
1、玻璃升降器行业发展概况
玻璃升降器是一种用于控制汽车车窗升降的机械装置,通常由电动马达、齿轮系统、开关和支架等部件组成,提供便捷的车窗开闭方式。近年来,随着汽车智能化的发展,车窗控制技术不断进步,升降器作为重要组成部分,市场需求持续增长。数据显示,2022年全球玻璃升降器市场收入达到71.21亿美元,预计2029年将达到78.63亿美元,年复合增长率为1.43%。从地区来看,中国市场变化较快,2022年收入达到21.12亿美元,预计
2025-07-04