政策驱动与技术升级下,医用呼吸机行业发展趋势及竞争格局
1、医用呼吸机行业概况
呼吸机是一种通过控制机械或电磁阀门的开启与关闭,将具备特定氧气浓度和压力的空氧混合气体输送至患者端,以辅助或替代患者完成呼吸功能的医疗设备。根据应用场景的不同,呼吸机可分为医用与家用两种类型。
医用呼吸机通常属于Ⅲ类医疗器械,其使用风险较高,且其安全性和有效性受到医疗器械监督管理部门的严格管控;而家用呼吸机一般属于风险等级较低的Ⅱ类医疗器械。与家用呼吸机相比,医用呼吸机在气路结构设计和控制算法方面更为复杂,具备更多功能及可调节参数。因此,医用呼吸机主要在专业医疗机构中使用,广泛适用于急救复苏、呼吸衰竭治疗及呼吸支持等多种临床场景。
基于其更强的功能性,医用呼吸机已成为紧急救治中不可或缺的设备,广泛应用于院前急救、院内急诊、重症监护室(ICU)、呼吸科、麻醉科等关键科室。
医用呼吸机主要供经过专业培训的医务人员在医疗机构内操作使用。根据国家药品监督管理局于2017年8月发布的《医疗器械分类目录》,呼吸机归属于“08呼吸、麻醉和急救器械”项下的“01呼吸设备”类别。在该分类目录中,医用呼吸机包括治疗型呼吸机(用于生命支持)、急救和转运用呼吸机以及高频呼吸机。
医用呼吸机分类

资料来源:普华有策
2、医用呼吸机技术水平及特点
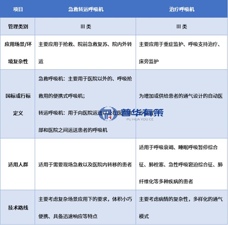
医用呼吸机根据其应用场景的不同,在功能参数及相应技术要求上存在明显差异。急救转运用呼吸机主要用于紧急抢救场景,要求设备具备便携性、环境适应性强,并集成常见且多用的通气模式,以应对各类紧急救治需求,因此在系统集成设计和低功耗技术方面具有较高要求;治疗呼吸机适用于依赖机械通气的危重症患者的长期呼吸支持,强调设备运行的稳定性与控制精度,需配备更多样的通气模式以适应广泛的患者群体,对呼吸监测、状态识别及通气控制算法提出了更高要求。
基于功能与应用场景的差异,急救转运呼吸机与治疗呼吸机在技术水平和设备特点上的具体区别如下:
呼吸机技术水平及特点

资料来源:普华有策
3、医用呼吸机行业发展趋势
(1)县域医疗建设催生广阔的ICU配置需求
县域医疗卫生服务体系作为国家医疗卫生体系的基石,其能力提升已被纳入国家重要政策方针。2021年10月,国家卫健委发布《“千县工程”县医院综合能力提升工作方案(2021-2025年)》,明确提出要逐步实现县域内医疗资源整合共享,并设定目标:到2025年,全国至少1000家县级医院达到三级医院医疗服务能力水平。该方案特别强调要重点提升县级医院的急危重症患者抢救能力、专科疾病防治能力以及突发公共卫生事件应急处置能力。
自2021年起,国家陆续出台多项加强县域医疗服务体系建设的政策文件,对县级医疗机构服务能力提出更高要求,加快推进县级医院ICU科室的建设与升级,重点强化急危重症救治能力,从而带动急救与生命支持类医疗器械的广泛配置需求。
(2)高端治疗呼吸机实现技术突破,应用场景持续拓展
呼吸机的技术进展主要体现在三个方面:一是通气功能与通气模式实现突破;二是新材料与新技术的应用显著提升了呼吸机控制参数的范围和精度;三是设备从单机运行向信息化、网络化方向发展,加强了医疗设备之间、设备与医院信息系统之间以及设备与医护人员之间的协同,从而有效提升诊疗效果。
(3)智能化与数字化深度融合
AI辅助诊疗:新一代呼吸机正集成人工智能算法,实现通气参数的自适应调节、呼吸衰竭模式的智能识别与早期预警,显著提升治疗的精准性与安全性。远程监护与云平台管理:通过物联网技术,呼吸机可实现患者数据的实时上传、远程监控与智能分析,支持多科室协同诊疗,并延伸至家庭医疗场景,构建“医院-社区-家庭”一体化的呼吸慢病管理体系。
(4)便携化与家用化趋势增强
随着慢性阻塞性肺疾病、睡眠呼吸暂停综合征等慢性呼吸疾病患者增多及人口老龄化加剧,家用医用呼吸机需求持续上升。产品向轻量化、低噪音、人性化操作方向发展。在分级诊疗政策推动下,家用呼吸机成为呼吸慢病管理的重要工具,市场潜力巨大。
(5)国产化替代进程全面加速
在国家鼓励高端医疗设备自主可控的背景下,以迈瑞、鱼跃、谊安为代表的国产企业在核心控制算法、高精度传感器、涡轮风机等关键技术领域实现突破,逐步挤占由国际品牌主导的中高端市场。国产设备凭借显著的成本优势、灵活的售后服务以及更贴合本土需求的产品设计,在县域医疗市场及基层医疗机构中占据主导地位。
(6)多功能集成与模块化设计
现代呼吸机逐步集成高流量氧疗、雾化吸入、二氧化碳监测等多种功能,成为复合型生命支持平台,以满足多样化的临床需求。模块化设计使医院能根据ICU、急诊、呼吸科等不同科室的具体需求进行灵活配置,有效降低了采购与后期维护成本。
4、医用呼吸机行业竞争格局
高端市场被瑞思迈、飞利浦、德尔格等国际巨头垄断。这些企业凭借技术优势、品牌影响力和成熟的临床应用体系,长期占据高端医院市场的主导地位。例如,飞利浦在新生儿呼吸机领域领跑,其部分高端有创呼吸机产品在三级医院仍有较高的市场份额。不过,飞利浦曾因部分型号召回事件,在中国市场的出货量有所下降。
国内企业迈瑞医疗、鱼跃医疗、谊安医疗等本土企业通过持续的技术创新和成本控制,逐步在中低端市场站稳脚跟,并向高端市场发起冲击。迈瑞医疗在医院呼吸机市场的出货量持续增长,其“SV300”重症呼吸机集成CPAP模式,三级医院市场占有率突破15%。鱼跃医疗则凭借在中低端市场的广泛渠道覆盖,以及产品的性价比优势,市场份额不断扩大,其“YH-820”系列采用双水平气道正压技术,价格仅为进口产品的60%。
《2025-2031年医用呼吸机行业市场调研及发展趋势预测报告》涵盖行业全球及中国发展概况、供需数据、市场规模,产业政策/规划、相关技术/专利、竞争格局、上游原料情况、下游主要应用市场需求规模及前景、区域结构、市场集中度、重点企业/玩家,企业占有率、行业特征、驱动因素、市场前景预测,投资策略、主要壁垒构成、相关风险等内容。同时北京普华有策信息咨询有限公司还提供市场专项调研项目、产业研究报告、产业链咨询、项目可行性研究报告、专精特新小巨人认证、市场占有率报告、十五五规划、项目后评价报告、BP商业计划书、产业图谱、产业规划、蓝白皮书、国家级制造业单项冠军企业认证、IPO募投可研、IPO工作底稿咨询等服务。(PHPOLICY:GYF)