电力载波通信行业发展概况、市场规模、产业链及代表企业情况
1、电力载波通信行业概况
电力载波通信(PLC)是一种以现有电力线为传输媒介,借助载波调制技术实现模拟或数字信号传输的专用通信方式。其突出优势在于无需额外敷设通信线路,仅依托电力线即可组建通信网络,因而具备部署成本低、灵活性强和覆盖范围广的特点。PLC技术自早期的载波通信阶段发展至今,已实现从模拟到数字载波的演进。近年来,该技术在传输速率与通信可靠性等方面持续提升,并逐步走向标准化。凭借其依托电力线路传输数据的独特优势,PLC已成为智能电网等场景中的关键通信技术之一。
电力载波通信产业的核心产品主要包括PLC芯片和载波通信单元。PLC芯片作为实现载波通信功能的核心器件,集成了信号调制解调、电力线耦合等关键电路,负责将数据转换为高频载波信号并在电力线路上传输。载波通信单元则是基于PLC芯片构建的完整通信模块,通常包含载波芯片、滤波与耦合电路以及标准化接口等组成部分,可嵌入电能表、集中器等设备,实现电力线上的数据收发。例如,单相或三相高速电力线载波通信单元采用正交频分复用(OFDM)等先进调制技术,在0.7~12MHz频段实现高速数据传输,具有传输速率高、抗干扰性能好等特点,并符合国家电网相关接口规范,能够即插即用地集成于智能电表之中。这些芯片与通信单元共同构成了PLC系统的基础支撑,广泛应用于电网用户用电信息采集、数据集中上传等业务,是电力物联网感知层的重要组成部分。
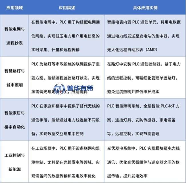
得益于无需重新布线与覆盖范围广的优势,电力载波通信技术的应用范围持续扩大,主要应用领域如下:
电力载波通信技术的具体应用领域情况

资料来源:普华有策
2、电力载波通信行业市场规模
从2021年至2025年,智能电网市场经历了快速增长后逐步步入平稳阶段。2021年市场规模约为154亿元;2022年市场急剧扩张至241.6亿元,受智能电表换装需求的推动,增长率达到56.8%;2023年和2024年增速有所放缓,市场规模分别为267.7亿元和294.5亿元,增速回落至10%;预测2025年全年电力载波通信行业市场规模有望突破320亿元。总体来看,市场在物联网新场景和垂直领域应用的推动下,保持稳步增长,具体情况如下:
2021-2025年中国电力载波通信行业市场规模

资料来源:普华有策
3、电力载波通信行业产业链
电力载波通信行业产业链上游主要涵盖微控制器、集成电路、电阻、电容及半导体等关键元器件,其性能对电力载波通信产品的整体性能具有重要影响;产业链中游为电力载波通信行业的核心环节,主要包括设备制造与系统集成;下游为应用与服务市场,覆盖智能电网、家庭自动化与智能家居、工业控制与物联网等多个领域,其中智能电网是当前最主要的应用方向。电力载波通信行业与下游应用领域之间呈现出显著的共生发展关系。
电力载波通信行业产业链示意图

资料来源:普华有策
4、行业内主要企业情况
(1)力合微
是一家专业的集成电路设计企业,自主研发物联网通信核心基础技术及底层算法并将研发成果集成到自主设计的物联网通信芯片中,主要产品包括物联网通信芯片、模块、整机及系统应用方案。
(2)东软载波
国内电力线载波通信领域的资深企业,产品涵盖载波芯片、通信模组与智能终端,是国家电网采集系统的重要供应商之一。凭借自主研发能力与标准适配优势,参与国网多次招标并实现规模供货。
(3)鼎信通讯
是一家专注于智能电网通信与电力信息化技术的综合解决方案提供商。公司围绕电力线载波通信技术,构建了芯片、模组、终端、平台的一体化业务体系。曾是国家电网集中器及采集终端的核心供应商,产品广泛应用于智能电表、配电自动化、用电信息采集等领域,服务范围覆盖全国多个省份电网公司。近年来,公司积极拓展消防物联网、智慧城市等新兴领域,强化综合业务协同发展能力。
(4)前景无忧
是一家专注于在电力行业配用电领域提供智能物联产品和数字化解决方案的高新技术企业及国家级专精特新“小巨人”企业,提供电力物联网载波通信产品、电力物联网计量产品、电力物联网配网产品和电力数字化解决方案及服务,将新型传感、量测、物联通信、边缘计算和人工智能等数字化技术应用于新型电力系统。
(5)智微电子
主营业务涵盖电力物联网芯片、载波通信单元、量测单元及相关智能终端产品的研发、设计与销售,以及电力物联网领域技术服务。公司长期深耕电力物联网领域,专注于智能电网配用电环节,形成了以“集成电路设计”、“工业操作系统”、“AI电力应用”为核心,协同软硬件系统开发的业务模式。致力于构建涵盖“通信-感知-计算-控制”全链条的电力物联网一体化平台,业务覆盖智能电网、智能家居、智能照明等多个领域,持续深化能源数字化与智能化应用场景的布局。
《2025-2031年电力载波通信行业细分市场分析及投资前景预测报告》涵盖行业全球及中国发展概况、供需数据、市场规模,产业政策/规划、相关技术、竞争格局、上游原料情况、下游主要应用市场需求规模及前景、区域结构、市场集中度、重点企业/玩家,企业占有率、行业特征、驱动因素、市场前景预测,投资策略、主要壁垒构成、相关风险等内容。同时北京普华有策信息咨询有限公司还提供市场专项调研项目、产业研究报告、产业链咨询、项目可行性研究报告、专精特新小巨人认证、市场占有率报告、十五五规划、项目后评价报告、BP商业计划书、产业图谱、产业规划、蓝白皮书、国家级制造业单项冠军企业认证、IPO募投可研、IPO工作底稿咨询等服务。(PHPOLICY:GYF)