2025-2031投资指南:半导体测试设备产业链全景图与潜力企业盘点
1、半导体及其测试设备行业概况及分类情况
(1)半导体行业概况
半导体是指在常温下导电性能介于导体与绝缘体之间,且导电性能可控的材料,半导体器件可分为集成电路、分立器件、光电子器件以及传感器四大类,广泛应用于网络通讯、汽车电子、消费电子、工业控制等领域。
半导体行业作为现代信息技术产业的基础和核心,在推动国家经济发展、提高人民生活水平和保障国家安全等方面发挥着重要的作用,是当今国际竞争的焦点和衡量一个国家现代化程度以及综合国力的重要标志之一。
(2)半导体测试设备的分类
A.按照测试对象分类
按测试领域分类,半导体测试设备的测试对象包括集成电路、分立器件、光电子芯片、传感器,其中:集成电路包括模拟芯片、逻辑芯片、微处理器、存储芯片等,分立器件包括功率器件等。
B.按照测试类别分类
按照半导体器件制造过程中接受的测试类别分类,半导体测试设备可以分为功能测试设备、参数测试设备和可靠性测试设备。
C.按照测试环节分类
按测试环节分类,半导体测试设备可以分为晶圆级测试设备、裸芯片级测试设备和封装级芯片测试设备等。
半导体测试设备的覆盖情况

资料来源:普华有策
2、半导体测试设备行业产业链关系
半导体制造过程中存在颗粒、互联、静电损伤等工艺缺陷,随着半导体前道制程步骤增多,缺陷数量也随之增加,根据电子系统故障检测中的“十倍法则”,若芯片厂商未能及时发现芯片故障,则需在下一阶段耗费十倍的成本以排查和处理故障。因此,随着芯片生产成本的提升,半导体测试的重要性也日渐凸显。当前,随着半导体制造工艺难度提升,Chiplet等先进封装技术快速发展,为确保芯片的良率与可靠性,测试环节的专业性和复杂度明显提升。
半导体测试设备贯穿于半导体制造过程,以监测与优化半导体制造工艺、提高最终良品率为目的,是保障器件良品率的关键设备。随着芯片制程的提升、化合物半导体材料的引入,半导体器件制造工序逐渐复杂,对半导体测试设备要求愈加提高。
半导体测试是监测与优化半导体制造的工艺,以提高半导体器件良品率为目的,贯穿于半导体器件从设计到制造的全过程。
半导体测试设备行业产业链

资料来源:普华有策
在集成电路设计环节,测试机、分选机、探针台等半导体测试设备用于对晶圆样品进行验证测试,从而保证样品符合设计要求。
在晶圆制造环节中,测试机、探针台用于晶圆的电性参数及功能测试。其中,探针台将晶圆传送到指定测试位置后,测试机对芯片施加输入信号,通过对比输出信号与预期值来判断芯片是否符合要求。
在封装测试环节中,首先需要对芯片进行CP测试、WLR测试以及KGD测试等,通过测试的芯片则可进入封装流程。在封装环节结束后,测试机和分选机对成品进行FT测试。分选机将封装后的芯片传送到指定位置后,测试机对其施加输入信号,通过对比输出信号与预期值来判断芯片是否符合要求,并由分选机在对不符合要求的芯片进行标记和筛除。
3、半导体测试设备行业发展趋势
2022年至2023年,受全球消费电子等终端市场需求萎靡及半导体产业整体资本性支出增长不及预期等因素影响,全球半导体测试设备增速明显放缓。2024年,在人工智能、高性能计算(HPC)的高速发展、汽车电子及消费电子回暖等因素的驱动下,半导体市场整体呈现复苏态势,拉动半导体测试设备增速回升,同比增长10.15%,发展仍呈现长期向好的趋势。
2020-2029年全球半导体测试设备市场规模(亿美元)

资料来源:普华有策
4、光电子器件测试设备行业发展现状及趋势
光芯片技术的迭代带动了测试需求的增长。一方面,硅光芯片在激光雷达、光子计算等领域的应用推动了对更高精度和更广测试范围的需求。另一方面,全球通信系统对光芯片速率的要求提高,增加了测试设备的精度和效率需求。随着5G、物联网和AI等新兴技术的推进,光电子器件的测试要求不断提升。预计全球半导体光电器件测试设备市场从2020年的5.7亿美元增长至2029年的13.1亿美元。
2024-2029年全球半导体光电器件测试设备市场规模(亿美元)

资料来源:普华有策
中国半导体光电器件测试设备市场的走势与全球市场基本一致,其规模从2020年的14.8亿元增至2024年的21.0亿元,预计2029年达38.5亿元。
2024-2029年中国半导体光电器件测试设备市场规模(亿元)

资料来源:普华有策
5、功率器件测试设备行业发展现状及趋势
WLBI测试设备能够在晶圆级别对裸芯片进行并行测试,相较于传统的测试方法,具有更低的成本和更高的效率。随着半导体产业对成本和效率的关注度不断提高,主要面向车规级测试需求的碳化硅功率器件WLBI测试设备的市场需求也随之增长。
2024-2029年全球碳化硅功率器件WLBI测试设备市场规模(亿美元)

资料来源:普华有策
2024-2029年中国碳化硅功率器件WLBI测试设备市场规模(亿元)

资料来源:普华有策
全球碳化硅功率器件WLBI测试设备市场规模在2024年达到2.2亿美元,预计2029年增至6.1亿美元;中国碳化硅功率器件WLBI测试设备市场在2024年的市场规模为3.6亿元,预计2029年增至15.0亿元。
6、碳化硅功率器件KGD测试设备行业发展现状及趋势
功率器件在驱动电机、调节电压和控制电流等方面发挥关键作用,因此对其可靠性和性能的测试需求也在增加,KGD测试可减少芯片封装后因可靠性问题导致的良率损失,测试设备的市场需求也随之增长。
2024-2029年全球碳化硅功率器件KGD测试设备市场规模(亿美元)

资料来源:普华有策
2024-2029年中国碳化硅功率器件KGD测试设备市场规模(亿元)

资料来源:普华有策
全球碳化硅功率器件KGD测试设备市场规模在2024年达到0.9亿美元,预计2029年增至3.9亿美元;中国碳化硅功率器件KGD测试设备市场在2024年的市场规模为1.2亿元,预计2029年增至6.9亿元。
7、电性能测试设备行业发展现状及趋势
(1)WAT测试设备行业发展现状及趋势
全球半导体WAT测试设备市场在2020至2023年间经历了较快发展。2024年,受晶圆厂新建产能不足影响,半导体WAT测试设备市场规模略有下滑。总体而言,全球半导体WAT测试设备市场规模以10.9%的年复合增长率,从2020年的4.0亿美元增至2024年的6.0亿美元,预计2029年增至13.6亿美元。
2024-2029年全球半导体WAT测试设备市场规模(亿美元)

资料来源:普华有策
中国半导体WAT测试设备市场由2020年的6.2亿元增至2024年的9.7亿元,期间年复合增长率为11.7%,预计2029年增至26.8亿元。
2024-2029年中国半导体WAT测试设备市场规模(亿元)

资料来源:普华有策
(2)WLR测试设备行业发展现状及趋势
WLR测试设备可以在晶圆级别对器件进行批量可靠性测试,相较于传统的封装级测试,具有更低的成本和更高的效率。全球半导体WLR测试设备市场从2020年的1.2亿美元增至2024年的1.9亿美元,预计2029年增至3.5亿美元。
2024-2029年全球半导体WLR测试设备市场规模(亿美元)

资料来源:普华有策
中国半导体WLR测试设备市场由2020年的1.7亿元增至2024年的3.2亿元,期间年复合增长率为17.6%,预计2029年增至6.9亿元。
2024-2029年中国半导体WLR测试设备市场规模(亿元)

资料来源:普华有策
8、行业进入壁垒
(1)技术壁垒
半导体测试设备行业是技术和知识密集型的高科技领域,涉及电子信息、机械自动化、材料科学等多个学科,用户对设备的可靠性和稳定性要求高。行业龙头企业技术实力雄厚且经验丰富,而新进入者需要较长时间积累技术和产品线,难以与老牌企业竞争。同时,行业技术更新迭代迅速,新进者还需具备持续的研发和创新能力以应对市场变化。
(2)资金投入和生产规模壁垒
半导体测试设备行业需要大量资金投入,以保持技术领先、提升工艺和产品竞争力。这包括人才建设、技术研发、生产线拓展和设备更新等。由于产品种类繁多且性能要求不同,企业需要满足客户对专用设备的技术和性能需求。要获得优质客户订单,还需通过严格认证,成为合格供应商,认证前提是生产规模。因此,持续高额资金投入构成了行业的竞争壁垒。
(3)人才壁垒
半导体测试设备行业是一个资金密集型和人才密集型的行业。为了保持技术领先和市场竞争力,企业需要大量资金投入,包括人才建设、技术研发、生产线拓展和设备更新。由于产品种类多且性能要求高,企业需满足客户的技术和性能需求,同时通过严格认证,成为合格供应商,认证要求有一定的生产规模。人才方面,行业内对技术、管理和销售人才的需求大,且相关人才较为稀缺。企业需要投入大量时间和资金进行人才培养,人才储备成为新进入企业的竞争壁垒。
(4)客户认证壁垒
在半导体测试设备行业,客户数量和客户质量对企业的长期发展具有较大影响,下游客户特别是国际知名企业认证的周期较长,设备替换意愿度低,行业头部企业拥有显著的客户资源壁垒。该行业客户资源的积累以及客户关系的建立往往需要较长时间,部分国际大型客户的认证审核周期可能长达1-2年,下游客户一旦选定则不会轻易更改。因此,客户认证难度将对新进入企业的前期发展造成较大的不利影响。
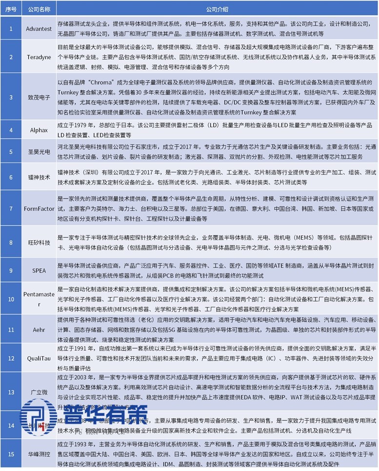
9、行业竞争格局及主要企业
我国半导体行业起步较晚,但在第三次产业转移后,半导体制造产业快速发展,国产半导体测试设备供应商销售规模增长,技术水平显著提升,部分产品已在领先半导体产线实现产业化。然而,在存储芯片测试和SoC芯片测试等细分市场,仍被海外龙头如Advantest、Teradyne主导,技术差距存在。半导体测试设备包括光通信测试设备、功率器件测试设备和半导体集成电路电性能测试设备等。
(1)光电子器件测试设备
2024年中国光电子器件测试设备市场规模为21.0亿元,联讯仪器贡献5.2%的市场份额,位列国内市场第一。
(2)功率器件测试设备
2024年中国碳化硅功率器件晶圆级老化系统市场规模为3.6亿元,预计2024-2029年以33%的年复合增长率(CAGR)增长,到2029年将达15.0亿元。联讯仪器占据43.6%的市场份额,位居国内第一。2023-2024年,中国碳化硅功率芯片KGD分选测试系统市场规模为2.2亿元,预计2024-2029年以42%的CAGR增长,到2029年达6.9亿元。SPEA、Pentamaster等海外企业占多数份额,联讯仪器以12.1%的市场份额位居国内第三,且是本土企业中市场份额Z高的。
(3)电性能测试设备
2024年中国WAT测试机和晶圆级可靠性测试系统的市场份额大部分被Keysight、QualiTau等海外企业所占据;随着联讯仪器电性能测试设备产品持续市场拓展,联讯仪器的市场份额有望持续提升。
行业内企业情况

资料来源:普华有策
《2025-2031年半导体测试设备行业产业链细分产品调研及前景研究预测报告》,涵盖行业全球及中国发展概况、供需数据、市场规模,产业政策/规划、相关技术、竞争格局、上游原料情况、下游主要应用市场需求规模及前景、区域结构、市场集中度、重点企业/玩家,企业占有率、行业特征、驱动因素、市场前景预测,投资策略、主要壁垒构成、相关风险等内容。同时北京普华有策信息咨询有限公司还提供市场专项调研项目、产业研究报告、产业链咨询、项目可行性研究报告、专精特新小巨人认证、市场占有率报告、十五五规划、项目后评价报告、BP商业计划书、产业图谱、产业规划、蓝白皮书、国家级制造业单项冠军企业认证、IPO募投可研、IPO工作底稿咨询等服务。(PHPOLICY:MJ)