中国双氧水行业供需格局、下游应用拓展及市场竞争分析
1、双氧水行业市场情况
在生产供给端,2024年我国双氧水行业呈现产能与产量双增长态势,全年产能达3043万吨,同比增长15.44%,产量为1704.70万吨,同比增长18.10%,但受供需失衡影响,行业整体开工率仅为54.76%。从增长趋势来看,2021-2024年双氧水产能持续快速扩张,不过随着市场饱和度逐渐提高,未来三年新增产能虽预计仍将保持增长态势,但增速将有所放缓。在区域分布上,产能呈现高度集中特征,2024年华东地区双氧水产能占全国总产能的64%,成为行业供给的核心区域。
2019-2024年我国双氧水产能变化(万吨)

资料来源:普华有策
在下游需求端,2024年我国双氧水表观消费量达到1,704.01万吨,同比增长18.11%。需求增长主要源于己内酰胺、造纸、环氧丙烷及磷酸铁等行业的快速发展。2024年,双氧水主要下游领域产能扩张显著,持续拉动市场需求。双氧水的应用领域主要包括:己内酰胺合成、造纸与印染漂白、污水处理,以及环氧丙烷、过碳酸钠等化工合成,以及新能源材料(如磷酸铁合成)和锂电池有价金属回收等。从消费结构来看,2024年己内酰胺合成占总消费量的33%,造纸行业占28%,污水处理占9%,纺织印染占7%。
历史上,造纸和印染行业曾是我国双氧水的两大传统消费领域,合计消费占比一度超过60%。然而,随着我国供给侧改革的深入推进以及环保标准的日益严格,部分环保不达标企业逐步退出市场,导致造纸和印染行业对双氧水的需求增长放缓。与此同时,己内酰胺行业的快速扩张显著提升了对双氧水的需求,使其成为当前双氧水最大的消费领域。
2024年我国双氧水下游产品需求占比

资料来源:普华有策
2、双氧水行业下游发展情况
(1)己内酰胺行业
己内酰胺作为重要有机原料,广泛应用于聚合物材料合成、生物医药、润滑剂等领域,其中超95%用于生产尼龙6。在尼龙6消费结构中,锦纶长丝占比约83%,主要用于户外用品等纺织领域,受益于消费升级需求持续增长;工程塑料占比17%,在汽车轻量化趋势下渗透率逐步提高,共同驱动己内酰胺需求提升。为匹配下游需求,我国己内酰胺产能产量快速扩张,2024年产能达695万吨、产量超650万吨,产能利用率保持93%以上。这一行业的蓬勃发展,为双氧水行业提供了有力支撑。
(2)造纸、印染行业
造纸与印染行业是我国双氧水消费的两大传统领域。凭借强氧化性与环境友好特性,双氧水被广泛应用于纸浆及纺织品的漂白工艺。近年来,受造纸与印染行业落后产能淘汰政策影响,该领域双氧水消费量出现阶段性下降;但随着落后产能逐步出清,行业产量趋于稳定,为双氧水市场提供了持续且稳定的需求支撑。
据国家统计局数据显示,2024年我国机制纸及纸板产量达15,846.9万吨,同比增长8.60%。作为与经济社会发展密切关联的基础原材料产业,造纸行业受益于居民生活水平提升,包装用纸、生活用纸等细分领域需求稳步增长,推动纸及纸板产量持续提升。
2019-2024年我国纸及纸板产量

资料来源:普华有策
根据中国印染行业协会数据,2024年我国规模以上企业印染布产量572.01亿米,增速由负转正,印染行业产量整体保持稳定的态势。
2019-2024年我国规模以上企业印染布产量

资料来源:普华有策
(3)污水处理
在污水处理中,双氧水常与硫酸亚铁或氯化亚铁联合使用,通过双氧水的强氧化作用,有效去除污水中的难降解有机物,双氧水在污水处理中的主要优势包括费用低、效果好、无残留环境友好等。近年来,随着国家对环境保护日益重视,我国城市和县城污水处理基础设施不断完善,污水处理量持续上升,对双氧水的需求量也在持续增加。据中国住建部数据,2023年我国城市污水处理量651.87亿立方米,同比增长3.98%,县城污水处理量117.83亿立方米,同比增长5.77%。随着城镇化率持续上升和工业化发展,预计我国城市和县城的污水处理量将进一步扩大。
(4)其他
双氧水应用领域广泛,化工合成、新能源、电子信息等领域的多元化需求持续推动行业发展。在化工合成领域,其在环氧丙烷和过碳酸钠生产中作用关键:环氧丙烷生产中,以双氧水为氧化剂的HPPO法因原子利用率高、环境友好成为主流方向,2024年该工艺在我国环氧丙烷产能占比已达33.5%,预计2025年底总产能突破1000万吨时占比将进一步提升至33.4%,形成对双氧水的稳定需求;过碳酸钠合成中,双氧水作为核心原料,支撑着这一环保型化合物的发展,2024年我国过碳酸钠产能达32万吨,未来在洗涤、杀菌消毒等下游需求驱动下将持续增长。在新能源领域,双氧水用作氧化剂助力磷酸铁合成及废旧磷酸铁锂电池金属回收;在电子信息领域,高纯电子级双氧水广泛应用于光伏、平板显示、半导体的刻蚀与清洗工艺,多领域需求共同构筑双氧水行业增长新动能。
3、双氧水行业的技术水平及特点
我国化工行业历经多年发展,目前已在全球范围内占据主要产品的产能规模优势地位。其中,双氧水行业技术体系相对完善,产业化水平较高。近年来,在"双碳"目标战略指引和市场需求结构转型升级的双重驱动下,化工行业正加速推进产业结构调整与技术变革,通过持续的技术创新实现清洁高效、绿色循环的可持续发展模式。
在生产工艺方面,蒽醌法作为工业制备双氧水的主流技术路线,其全球市场占有率高达95%,国内市场应用比例更是达到98%。该工艺包含多个关键工序环节,其中氢化工序作为核心工艺单元,其技术水平与运行效能直接影响整套装置的生产能力及综合经济技术指标。就加氢反应器技术路线而言,行业内主要采用固定床工艺和流化床工艺两种典型技术路径。相较于传统固定床工艺,流化床工艺通过气体流动使固体催化剂颗粒呈现流态化特征,显著增大了气固两相接触界面,从而有效提升反应效率。值得注意的是,当前国内双氧水生产企业中,采用流化床工艺的企业占比相对较低,主流生产装置仍以固定床工艺为主。
4、双氧水行业竞争格局
国内双氧水行业呈现产能分布分散、市场集中度偏低的特征,主要生产企业集中分布于山东、江苏、安徽、浙江等东部沿海地区。当前行业发展呈现两极分化态势:在下游需求持续增长的驱动下,国内双氧水产能规模保持逐年扩张趋势;同时,部分因生产规模不足、环保标准不达标或原料供应受限的企业正逐步退出市场。总体而言,行业产能保持较快增长速度,市场竞争格局日趋激烈。
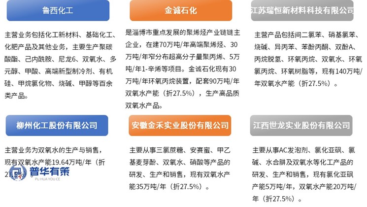
行业内主要企业有鲁西化工、金诚石化、江苏瑞恒新材料科技有限公司、柳州化工股份有限公司、安徽金禾实业股份有限公司、江西世龙实业股份有限公司等企业。
行业内部分企业情况

资料来源:普华有策
《2025-2031年双氧水行业细分市场分析投资前景专项报告》涵盖行业全球及中国发展概况、供需数据、市场规模,产业政策/规划、相关技术、竞争格局、上游原料情况、下游主要应用市场需求规模及前景、区域结构、市场集中度、重点企业/玩家,企业占有率、行业特征、驱动因素、市场前景预测,投资策略、主要壁垒构成、相关风险等内容。同时北京普华有策信息咨询有限公司还提供市场专项调研项目、产业研究报告、产业链咨询、项目可行性研究报告、专精特新小巨人认证、市场占有率报告、十五五规划、项目后评价报告、BP商业计划书、产业图谱、产业规划、蓝白皮书、国家级制造业单项冠军企业认证、IPO募投可研、IPO工作底稿咨询等服务。(PHPOLICY:GYF)