混炼胶行业发展现状与趋势分析
1、混炼胶概述
混炼胶是由橡胶添加剂与生胶混合而成的流动性胶料,其通过密炼机等设备将橡胶助剂混入生胶制成,混炼中原料相互作用会改变橡胶分子结构等,且助剂配方、混炼工艺等影响其特性;作为橡胶制品基础材料,混炼胶质量对制品性能等起决定作用,故橡胶混炼是产业链重要环节。
2、混炼胶行业发展状况
(1)全球橡胶消费长期向好
2013年至2023年,全球橡胶消费量由2,550万吨增长至2,880万吨,年复合增长率为1.22%,整体呈上升趋势,全球橡胶消费量长期向好。2024年全球橡胶消费量为3150万吨,其中合成橡胶占比52%,天然橡胶占比48%。根据国际橡胶研究组织(IRSG)预测,在2025年至2030年间全球橡胶需求将保持2.3%的平均增长。
2013年-2024年全球橡胶消费量

资料来源:普华有策
尽管受全球经济发展放缓的影响,2021年至2023年全球橡胶消费量有所下降,但同期,全球非轮胎橡胶制品市场仍呈现上升状态。根据2025年数据,全球非轮胎橡胶制品50强总销售额为848.28亿美元,同比下降2.3%。其中,中国两家企业(安徽中鼎密封件和株洲时代新材)位列前50名,分别排名第8和第14位。
(2)国内橡胶制品行业呈现增长态势
在中国经济快速增长和产业政策引导下,橡胶制品业发展势头良好,自21世纪初快速发展,2010年成为全球最大橡胶工业生产国,主要产品产量全球领先,此后形成完整产业链和齐全品类,向节能、环保、智能化方向发展。据中国橡胶工业协会对重点会员企业的统计,2016-2023年行业销售规模总体上升,2017-2020年稳定发展,2022-2024年因行业自身发展及政策支持,市场需求大增,呈现良好增长。
2016年-2024年中国主要橡胶企业销售规模

资料来源:普华有策
中国橡胶工业协会《橡胶行业“十四五”发展规划指导纲要》提出,未来行业将通过结构调整、科技创新、绿色发展等,聚焦提升产品质量、自动化与信息化水平、生产效率、节能环保、产业集中度、企业竞争力及经济效益,建设国际竞争力企业集团和产业集群,打造国际知名品牌,推动我国从橡胶大国迈向强国。
3、行业技术水平及特点
当前国内外混炼胶生产以传统多段混炼为主,分母炼(生胶与除硫化剂外助剂混合)和终炼(母胶与硫化剂混合),按段数有一段、二段和多段:一段周期短但助剂分散不均,二段提升助剂分散性但周期长、能耗高,多段胶料性能更优,常用于轮胎;企业多依下游需求选二段或多段工艺。不同企业技术差异体现在配方、流程、设备及节能环保等方面,大型企业资本强、设备全、自动化智能化水平高,小型企业因投入有限,设备和研发不足,技术、质量稳定性及竞争力较弱。
4、行业特征
(1)周期性
混炼胶行业服务于众多领域的橡胶制品企业,这些下游企业遍布的范围非常广泛。由于混炼胶行业与这些下游应用领域的周期性密切相关,下游领域的多样性在一定程度上降低了混炼胶行业的周期性波动。总体而言,混炼胶行业与国家宏观经济的景气程度存在一定的正相关性。
(2)区域性
我国经济发展区域不平衡,长三角、珠三角及京津冀等经济发达地区需求旺盛,橡胶制品企业多分布于此。受混炼胶储存期限、供货周期等影响,其生产企业多邻近橡胶制品企业布局,以降低运输成本、缩短供货时间,故分布地域特征明显,产品销售也多局限于特定区域。
(3)季节性
混炼胶行业的下游橡胶制品企业分布的领域较为广泛,包括汽车工业、物料输送、工程机械、建筑工程、电力能源、轨道交通、造纸印刷、航天航空、运动器材等众多领域,广泛的下游应用使得炼胶行业不存在明显的季节性特征。
5、行业发展趋势
(1)行业趋于自动化、智能化
混炼胶行业随发展和需求增长向设备自动化转型,以减少人工、实现全自动控制,提升生产效率与产品质量,同时增强安全性、降低消耗、延长寿命,并通过改变产品形态适应橡胶工业智能制造;“互联网+”进步将全面提升行业信息化水平,实现产品信息全程可追溯,全面管理生产流通,高效处理客户需求并提供精准服务。
(2)提高技术创新能力与技术储备
近年来,国内橡胶制品行业快速发展带动混炼胶需求上升,市场对其种类、质量、产能及响应速度要求更高,行业技术升级尤为重要。一方面需建立丰富技术储备、构建产品数据库、优化技术方案,以满足不同配方需求,缩短研发周期并提供技术支持;另一方面要开发环保新材料替代传统合成材料,研发特殊功能橡胶新材料,减少石油依赖,缓解高端材料进口依赖。
(3)生产环保化、企业规模化
2021年“两会”有代表建议建设大型橡胶混炼中心,认为其利于湿法混炼等新技术的验证实施以生产高品质产品,且规模化中心配备先进环保设备,可解决小型中心污染问题、降低能耗。随着国家对绿色环保节能的重视,传统混炼胶企业加快淘汰有毒有害原材料,环保意识提升,环保设备投资增加,预计未来企业将更注重环保、规模化和专业化发展。
6、混炼胶行业竞争格局
我国橡胶制品企业混炼胶外购比例约5%,远低于欧美发达国家的30%,市场化程度待提高。行业分工细化下,混炼胶企业向专业化、独立化发展成趋势,但目前企业分散、集中度低,多为小企业:2024年年产销超5万吨的仅几家,1万-5万吨的约10家,其余均在1万吨以下,导致营收分布不均。小企业因设备落后,产品质量不稳定,且竞争激烈,难成规模效应,利润率低,限制了技术创新、设备更新及环保投入。
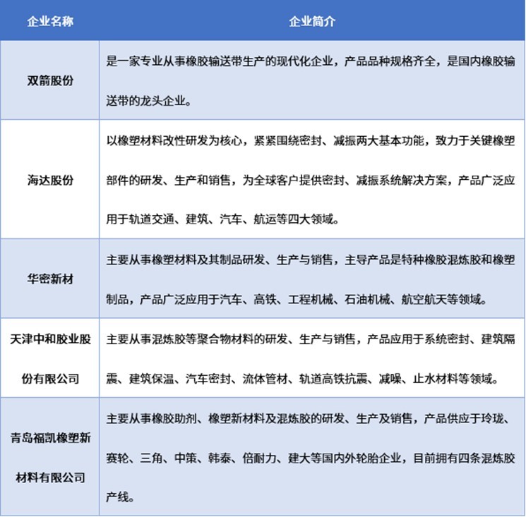
行业内主要企业有双箭股份、海达股份、华密新材、天津中和胶业股份有限公司、青岛福凯橡塑新材料有限公司等。
行业内主要企业介绍

资料来源:普华有策
《2025-2031年混炼胶行业IPO及融资调研分析研究报告》涵盖行业全球及中国发展概况、供需数据、市场规模,产业政策/规划、相关技术、竞争格局、上游原料情况、下游主要应用市场需求规模及前景、区域结构、市场集中度、重点企业/玩家,企业占有率、行业特征、驱动因素、市场前景预测,投资策略、主要壁垒构成、相关风险等内容。同时北京普华有策信息咨询有限公司还提供市场专项调研项目、产业研究报告、产业链咨询、项目可行性研究报告、专精特新小巨人认证、市场占有率报告、十五五规划、项目后评价报告、BP商业计划书、产业图谱、产业规划、蓝白皮书、国家级制造业单项冠军企业认证、IPO募投可研、IPO工作底稿咨询等服务。