产业链重构视角下的超大型一体化压铸模具行业发展趋势报告
1、超大型一体化压铸模具行业概述
一体化压铸是指将传统制造中单独分散的零件重新设计,并使用超大型压铸机一次压铸成型的技术。一体化压铸技术能够替代传统汽车制造中的冲压和焊接环节,通过减少拼接用件、实现车身件一体化,实现如下作用:(1)降低车身重量,实现轻量化,助力燃油汽车降低油耗、新能源汽车提高续航;(2)减少人工和占地,降低制造成本;(3)减少生产环节,提高生产效率,大大缩短车型开发周期。
超大型一体化压铸模具是一体化压铸的核心工艺装备之一,具体指“匹配6000吨以上压铸机的超大型一体化压铸模具(半周长度>4500毫米)”。
相对传统非一体化压铸模具,一体化压铸模具尺寸更大且结构复杂,传统非一体化压铸模具的尺寸一般在2.8m(半周长度)以内,而一体化压铸模具的尺寸需要达到4.5m(半周长度)以上,且一体化压铸模具的零部件数量更多,通常由上千个零部件精密设计、加工、组装而成。此外,在一体化压铸过程中,压铸模具型腔表面除了受金属液高压、高速的冲刷外,还存在着剧烈的热交换,金属流动情况复杂,易出现金属液流紊乱、排气困难、冷却回缩、强度难协调等问题,对一体化压铸模具的浇注系统、排溢系统、温控系统、真空系统等方面有更高设计要求。
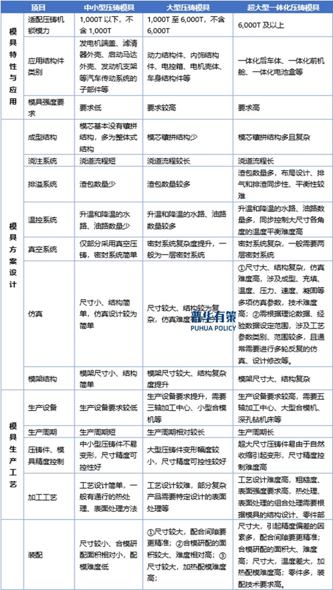
根据适配的压铸机锁模力不同,压铸模具一般可划分为三类:中小型压铸模具(1,000T以下,不含1,000T)、大型压铸模具(1,000T至6,000T,不含6,000T)、超大型一体化压铸模具(6,000T及以上)。不同等级产品应用及技术差异具体如下:
压铸模具的分类

资料来源:普华有策
2、超大型一体化压铸模具行业的发展情况
一体化压铸是汽车轻量化的重要实现路径。一体化压铸正深刻改变汽车行业传统制造方式,极大提升汽车制造效率、降低汽车制造成本,并通过增加单车用铝量逐步实现汽车轻量化目标、降低能源消耗,是新能源汽车领域未来的重要发展趋势,市场空间广阔。未来,随着节能减排政策、汽车轻量化目标的推进,一体化压铸应用部件将由后车体逐步延伸至前车身下部、中地板、车门框架、副车架、下车体总成、A柱、B柱、D柱及整个白车身。
目前,汽车行业实现一体化压铸的结构件主要为“前机舱”、“后车体”,未来有望实现“中底盘”、“整个底盘”和“白车身”的一体化压铸,一体化压铸技术的渗透率逐渐提升,这意味着一体化压铸模具技术将逐步发展。
超大型压铸机、超大型一体化压铸模具、免热处理铝合金材料是一体化压铸产业链上游的三大核心壁垒。其中,超大型一体化压铸模具为一体化压铸的核心技术装备之一。一体化技术在全球及国内新能源车上的渗透率将稳步提升,超大型一体化压铸模具未来市场空间广阔。
此外,铝合金压铸件渗透率的提升将带动超大型一体化压铸模具市场需求增长。得益于压铸件高生产效率的成本优势以及高机械强度的技术优势,汽车结构件中压铸件的渗透率逐步提高。21世纪初,汽车领域压铸件应用结构主要为底盘结构件,后逐步拓展至动力系统结构件、内饰件、车身结构件等。根据国际铝业协会数据表明,2022年燃油车的车身结构件铝合金渗透率为3%,纯电动汽车为8%,铝合金渗透率整体较低。考虑到汽车车身由钢结构向钢铝混合结构转变的趋势较为明显,铝合金的渗透率有望进一步提升。基于压铸工艺的技术优势、铝合金优异的加工性能、成本优势以及整车轻量化需求,超大型一体化压铸模具的市场需求将随着铝合金铸件在汽车领域渗透率的提高而持续扩大。
3、超大型一体化压铸模具行业发展趋势
(1)市场需求多元化与定制服务深化
除汽车行业外,航空航天、轨道交通等新兴领域对超大型一体化压铸模具需求渐增,前者需定制生产复杂航空结构件的高精度模具以满足飞行器轻量化与安全性要求,后者则因列车轻量化及零部件尺寸精度、连接强度的独特标准,推动专用模具开发,多行业个性化需求促使模具向多元化、专业化发展;同时,模具企业更注重全生命周期定制化服务,从前期结合客户产品设计进行个性化研发与压铸模拟优化,到中期先进工艺精准制造,再到后期安装调试、维护保养及升级改造等全流程服务,以提升客户满意度与市场竞争力,适应快速变化的市场需求。
(2)绿色制造与可持续发展导向
在“双碳”目标驱动下,超大型一体化压铸模具行业以绿色制造为导向,一方面通过工艺优化降低能耗与排放,如改进模具设计采用热流道系统、优化浇口溢流系统,精准控制压铸参数,减少废料产生与能源浪费;另一方面推进环保材料应用与资源循环利用,选用可降解清洗剂、水性脱模剂等环保材料,并对报废模具金属废料回收再加工,以此构建绿色制造产业链,推动行业可持续发展。
(3)材料创新驱动模具性能革新
为克服传统铝合金压铸后热处理导致的产品变形与成本高企问题,立中集团等企业加速免热处理铝合金研发并实现量产,其应用于超大型一体化压铸模具可简化工艺流程、减少热处理损耗,且随着力学性能优化,能满足高精度、高强度铸件需求,推动模具向轻薄高效发展;同时,针对模具严苛工作环境,特殊合金钢、陶瓷基复合材料等新型模具材料研发成趋势,这些材料可提升模具耐磨耐热性能,延长使用寿命,降低生产中断风险,保障汽车零部件等大批量生产的连续性与稳定性。
《2025-2031年超大型一体化压铸模具行业专项调研及投资前景预测分析报告》涵盖行业全球及中国发展概况、供需数据、市场规模,产业政策/规划、相关技术/专利、竞争格局、上游原料情况、下游主要应用市场需求规模及前景、区域结构、市场集中度、重点企业/玩家,企业占有率、行业特征、驱动因素、市场前景预测,投资策略、主要壁垒构成、相关风险等内容。同时北京普华有策信息咨询有限公司还提供市场专项调研项目、产业研究报告、产业链咨询、项目可行性研究报告、专精特新小巨人认证、市场占有率报告、十五五规划、项目后评价报告、BP商业计划书、产业图谱、产业规划、蓝白皮书、国家级制造业单项冠军企业认证、IPO募投可研、IPO工作底稿咨询等服务。(PHPOLICY:GYF)