焊接机器人行业:智能化、柔性化与新兴市场机遇
1、焊接机器人行业概述
焊接机器人作为工业机器人的重要分支,在工业4.0时代面临诸多机遇与挑战。随着技术的不断进步和市场需求的持续增长,焊接机器人行业呈现出快速发展的态势,未来有望在制造业领域发挥更为重要的作用。
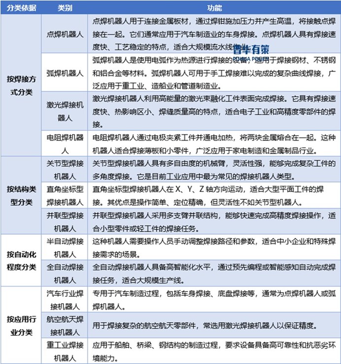
焊接机器人是一种从事焊接工作的智能程序,能够根据既定指令完成特定焊接工序。其出现帮助人们解放双手,有效降低了企业劳动力成本,提高了生产效率和产品质量。焊接机器人是工业自动化关键设备,凭借高效精准可靠的焊接能力,广泛应用于汽车制造、航空航天、建筑机械等领域,按应用场景和技术特点可分多种类型。
焊接机器人分类

资料来源:普华有策
2、焊接机器人行业产业链分析
焊接机器人行业产业链上游是核心零部件供应商,包括伺服电机、减速机、传感器、控制器等。这些零部件的技术水平和质量直接影响机器人性能和寿命。上游核心零部件占比较高,伺服系统、控制器与减速器成本占比超70%,本体制造仅占23%。核心零部件国产化程度低,导致生产成本占比高,如减速器国产化率仅为10%,中国企业采购价格是国际知名企业的两倍。伺服系统市场以国际厂商为主导,日系厂商市占率较高,欧美厂商注重产品性能,在高端市场占优势,中国伺服系统自主研发起步晚,但已具备一定研发实力,部分企业进入市占率前五,与国际知名企业相比仍有差距。
中游为焊接机器人的制造商,如ABB、KUKA、FANUC、YASKAWA等大型跨国公司,以及本土企业海格、安川恩达等。这些公司负责组装、生产零部件,并开发适用于不同用户场景的机器人系统。本体厂商位于工业机器人核心环节,除减速器外购,伺服系统及控制器是本体厂商核心技术,一般均为自制。
产业链下游主要应用领域包括汽车工业、船舶工业、装备制造以及其它钢结构加工领域。整体来看,焊接机器人产业链市场参与主体多元化特征明显。
焊接机器人行业产业链情况

资料来源:普华有策
3、焊接机器人行业销量
焊接机器人已在各行业广泛应用。2019-2023年我国焊接机器人销量整体呈增长趋势,从4.2万台增至4.65万台,其中2021年达近年峰值6.3万台,同比增长28.6%;预计2027年销量将达10万台,同比增长5.4%。
焊接机器人行业销量情况

资料来源:普华有策
4、行业竞争格局
国外机器人在焊接机器人领域占据绝对优势,市场份额超90%,技术较为领先。但近年来中国部分焊接机器人产品打破国外垄断,进入重要生产环节,如美的集团收购德国库卡公司,使国内企业间接进入汽车整车生产领域。当前,中国焊接机器人市场规模扩大,本土企业竞争力增强。国际主要企业有KUKA、FANUC、ABB等,中国主要企业有凯尔达、时代科技等。
竞争现状形成原因包括国际企业起步早、产品质量高,中国行业起步晚、缺乏自主品牌建设,但近年来中小企业发展、技术更新使中国企业发展。未来,中国焊接机器人行业发展需解决人才缺口问题,培养更多工业机器人人才,提升国家制造业创新能力。同时,企业寻求国外合作伙伴解决技术难题,但根本在于提升自身创造力和硬实力。随着竞争加剧,大型企业间并购整合与资本运作频繁,企业需深入研究市场环境和客户需求趋势,提前占领市场。
5、焊接机器人行业发展趋势
随着国家产业结构调整、智能制造升级政策的持续推进,以及下游应用行业如钢结构、船舶、新能源汽车等的发展,焊接机器人的市场规模将迎来新一轮增长。同时,企业将由生产型制造向服务型制造转变,为客户提供全面解决方案。
(1)技术不断进步
焊接机器人技术的持续革新以人工智能、机器视觉及传感器技术的进步为支撑,推动其智能化水平显著提升,可胜任复杂精准焊接任务并展现高灵活性与智能性,同时自动化程度的升级实现无人化生产,大幅降低人力成本、提高生产效率,为制造业转型升级提供强劲动力。
(2)柔性制造适配
通过模块化设计与轻量化结构创新,焊接机器人的设备部署灵活性会得到增强,能够在跨行业多场景中实现快速切换,更好地适应多品种、小批量的生产需求。
(3)下游需求持续扩张
随着智能制造与工业自动化发展,焊接机器人在汽车制造、航空航天、船舶制造及金属加工等领域应用需求持续增长,尤其在汽车行业成产线关键设备;新能源、新材料等新兴行业崛起拓展其市场空间;我国老龄化加剧、人力成本上升,推动下游企业加速以焊接机器人替代人力,提升生产效率与竞争力。
《2025-2031年焊接机器人行业细分市场分析及投资前景预测报告》涵盖行业全球及中国发展概况、供需数据、市场规模,产业政策/规划、相关技术、竞争格局、上游原料情况、下游主要应用市场需求规模及前景、区域结构、市场集中度、重点企业/玩家,企业占有率、行业特征、驱动因素、市场前景预测,投资策略、主要壁垒构成、相关风险等内容。同时北京普华有策信息咨询有限公司还提供市场专项调研项目、产业研究报告、产业链咨询、项目可行性研究报告、专精特新小巨人认证、市场占有率报告、十五五规划、项目后评价报告、BP商业计划书、产业图谱、产业规划、蓝白皮书、国家级制造业单项冠军企业认证、IPO募投可研、IPO工作底稿咨询等服务。(PHPOLICY:GYF)